1.1. From women in development to gender and energy
1.2. Understanding the WID/GAD matrix
1.3. From WID to GAD: A historical overview
2. Planning to gender in energy
2.1. The fundamental purpose of a gender approach in energy planning
2.2. How the gender approach fits into the overall planning approach
2.3. Alternative ways of embedding the gender approach in planning
3.1. Introduction: The need for gender analysis
3.3. Gender analysis of labour
3.4. Distribution of benefits within the household
3.5. Access, management and control of resources: Women's agency
4. Preparing gender policy statements
Margaret Skutsch
Objectives of the module
The objectives of this module are to help participants understand that there are many different approaches to the women and development issue and these have different implications for deciding the most appropriate actions to take, both in terms of the types of interventions made, and in terms of the planning procedures adopted.
By the end of the module, the participant will be able to name the major stages through which thinking on women in development has progressed and link these with typical energy policies and interventions. The following terms and concepts will be familiar.
women-in-development
gender mainstreaming
practical and strategic needs
gender as an efficiency issue versus gender as an equity issue
embedding the gender approach in planning
Scheduling
The module consists of two lectures, each with exercises attached, which together should take a half day.
The first lecture and exercise should take more than half of the whole time allocated.
Materials
Lecture notes for the trainers are provided. These may be copied for the participants if so desired. Exercises will be found at the end of the package. Trainers notes are included.
1975 was declared the international Year of Women by the United Nations. The first UN Conference on Women and Development was held in Mexico City in 1975 under the motto 'Equality, Development and Peace'. At this conference, the objectives for the first UN Decade of Women (1976-1985) were set: equality between the sexes was to be achieved within the framework of changed relations between North and South. In 1985, to mark the end of the first Women Decade, a second UN Conference was held in Nairobi. A much larger number of women from the South attended this conference and made their voices heard. At the time of writing, we are heading for the third UN Conference on Women and Development, to be held in Beijing in
September 1995. What have twenty years of Women and Development brought us? What has been achieved, and what is still lacking?
There are many different approaches to the 'women and development' issue. This paper aims to give an overview of these different approaches and relate them to the energy sector. As we will see, different approaches have different implications for the kind of energy policy that is adopted and the energy interventions that are selected. Note that the approaches are not placed in or implied to represent a hierarchy of correctness. Instead, attention is directed to what is perceived as 'appropriate' to different situations in different countries at any point in time.
The paper has the following structure: First, an historical overview of approaches in the 'women and development' debate is presented (Essentially, the debate started off in the early seventies within the women in development (WID) movement, with special emphasis on women, environment and development (WED), and has gradually developed into a gender and development (GAD) approach). Then, the theoretical framework outlined is applied to the energy sector. We try to determine which findings are especially relevant to the energy sector, and their implications for the energy policy that is adopted. The paper concludes with an extended bibliography.
Women in Development
Over the last years, the subject of women and development has received increasing attention from both scientists and practitioners. Since the early seventies, donors and NGOs have regarded women as a special target group and have directed aid towards them in various ways. The mode of aid delivery has been influenced by dominant analytical approaches towards the subject of women and development. Throughout the years, there has been a progression in thinking. However, this did not include a dramatic shift of paradigm: different approaches reflect different view points and angles rather than different dogmas. Up to today, many different approaches can be seen in the field. This section distinguishes between various approaches and gives an overview of the 'cycling of ideas' in order to enable us to identify the line of thinking behind policies and projects in the field of women and development.
Different phases within the women in development (WID) movement can be identified (Moser, 1989). The first idea, which came even before the official recognition of women as a special target group, was to start special programmes for women, which where primarily welfare oriented; they were designed to assist women in their traditional tasks, in the reproductive sphere. Programmes were aimed at women's practical needs like health, nutrition and family planning, but not at making women self-sufficient. Women were seen as passive recipients, as victims of underdevelopment. This charitable approach was present, in missionary development work during the colonial period for example, long before WID became fashionable.
In the mid seventies the notion of equity between men and women became important. It was recognised that almost all aid had unconsciously gone to men, because they were thought to be heads of the households and, according to this line of reasoning, helping the households meant helping the women as well. This view proved too simple: many households appeared to be headed by women instead of men and it became apparent that benefits did not trickle-down to women as expected. Various international among them the UN Conference (1975) mentioned earlier, were held, which succeeded in raising consciousness and placing women's issues more firmly on the agenda of donor agencies. Two new women's agencies were created under the UN umbrella: UNIFEM and INSTRAW. Resolutions were made by donors to treat men and women on an equal basis in their projects, for example in agriculture, and address the strategic needs of women in addition to their practical needs'. In practice, many difficulties were experienced in doing so. All in all, the equity approach represented a political move, initiated by feminist movements in the USA, and was not all that popular in most developing countries.
The basic needs approach took the view that provision of basic needs to poor people would increase their ability to develop themselves. When the donors adopted this strategy, more funds were directed to the welfare of the poorer strata in society. Women were seen as primary beneficiaries, and both women-specific and women-integrated projects were implemented, most of which weal targeted to meet practical needs rather than strategic needs. Many studies were also made at this time to document the situation of women, particularly in rural areas. Most of the donor agencies set up special women-in-development bureaux within their central administrations to monitor such developments and to stimulate consciousness within their organizations. The women's issue in development circles thus became more and more stripped of its originally feminist nature (the equity approach) and became inextricably linked with poverty alleviation in the South (Hausler, 1993).
Taking the basic needs approach as a starting point for their policy, donors began to hold the view that women should be included in projects on efficiency grounds: poverty alleviation can be achieved more efficiently when women are included from the start. Involvement of women was no longer considered morally correct only, but practically important as well. After all, women were doing most of the work in agriculture, so they should deliberately be integrated into ongoing projects. This approach is also called the instrumental approach, because it sees women as human resources for development. The term mainstreaming is used to indicate that women should be integrated into general projects for practical needs, on a par with men, in addition to having special projects for themselves.
The last phase identified in the WID approach is that of empowerment. In contrast with the other views, this view has mainly been inspired by Southern women. Historically based inequalities have to be broken by strengthening and extending the power base of women. Policies and programmes will have to meet the strategic needs of women to make a change for the better, including land rights, land titles, access to resources, education and employment. The concept of empowerment concerns the general emancipation of women. This line of thought is further pursued in the concept of autonomy, in which the equity and independence of women are the objectives of projects and programmes.
Women, Environment and Development
Women, Environment and Development (WED) as a theme came up in the early seventies, in the context of the debate on Southern women's roles in economic development. The accelerating global economic problems, the debt crisis, the increasing environmental destruction and the overall feminization of poverty in the South started off a debate on the specific and cumulative effects of these processes on the poor, and especially on women. The WED approach was initiated from within environment-related disciplines such as forestry (fuelwood energy) and agriculture. At that time, there was an increasing awareness of the effects of environmental degradation worldwide, marked for example by the publication of the study of the Club of Rome in 1972, in which the long term effects of population growth, production growth, exploitation of mineral resources and pollution were combined in a number of future scenarios. In that same year, a UN Conference on the Human Environment was held in Stockholm. At this occasion, the United Nations Environmental Program (UNEP) was called into being. In 1987, the World Commission on Environment and Development (better known as the Brundtland Commission after its chairman) forwarded its report. The Commission advocated the need for the world to move toward sustainable development which was defined as: "development that meets the needs of the present without compromising the ability of future generations to meet their own needs". The Commission also initiated the idea of holding a world conference in which both environmental and developmental problems would be addressed. In 1992, this UN Conference on Environment and Development (UNCED) was held in Rio de Janeiro. A major parallel event, the Non Governmental Organization Forum (Global Forum) in which over 3,200 NGOs participated, also took place in Rio. It is in this context, that the WED approach took a firm shape.
Jackson notes that WED differs from earlier work in WID in the following ways: "It [WED] is not led by academics, it is very anecdotal... and not concerned to establish clear evidence or strong arguments but it takes its position as self-evident and it is characterized by a strong presumption that women have an affinity with the environment" (1993, p.1948). Rural women are recognized as important victims of environmental degradation. The effects of deterioration hit women hardest: the subsistence of their families and households, for which they are held responsible, is endangered. As women develop new coping strategies to continue to carry out their survival tasks, their work load is often increased. Take the example of energy supplies. Seventy-five per cent of rural energy supplies (and 90% in Africa) comes from biomass such as fuelwood, crop residues and manure. Fuel collection, as long as it is not commercialized, is mainly a task for women, with some help from the children. As the ecological situation deteriorates because of deforestation, women have to spend more time and (human) energy collecting fuel. Depending on the ecological characteristics of the area in which they live, women may spend up to five hours a day on fuel collection (Dankelman & Davidson, 1987). New coping strategies, for example the use of alternative energy supplies such as dung and crop residues, can lead to further deterioration of the environmental situation by affecting the soil fertility. The poor in the South have no choice but to destroy their own environment: they are trapped in a vicious circle.
Apart from characterizing women as the main victims of environmental degradation, WED emphasizes the special bond that exists between women and the environment: women are seen as the privileged bearers of a special knowledge imported to them by nature. According to this view, women are assumed to be caring, nurturing and selfless beings committed to both future generations and the environment. Local women, as de facto environmental managers, have taken the lead in environmental protest actions. The Indian Chipko movement is one of the most quoted examples, as is the Kenyan Green Belt Movement. The WED approach is propagated by many NGOs, both Southern and Western based. Some key documents which demonstrate the features of WED thinking were produced at the NGO Forum of the 1985 UN Conference in Nairobi. Bottom-up, people-oriented development has to be stimulated in order to reach sustainable development, and women, with their 'healing hands', are prominent actors in this matter, according to this way of thinking.
A more radical line of thought within WED is pursued by the ecofeminists who have attempted to integrate different factions of feminism as well as Southern critiques of these factions, spirituality, and the ecology movement. Ecofeminism encompasses an important criticism of the Western industrial growth model of development, which has dominated the global scene for so many years. It is felt that both women and the environment have suffered from the effects of the male-dominated growth model, and that an alternative path of development will have to be taken instead (Shiva, 1989). The concept of ecofeminism is based on the claim that there are connections between the oppression of nature and the oppression of women and that understanding these connections is necessary to understand the oppression of both. Feminist theory should include an ecological perspective, just as solutions to ecological problems must include a feminist perspective. This line of ecofeminism is pursued by the 'Development with Women for a New Era' (DAWN) network. This group of Southern-based female researchers, that first met in India in 1984, criticizes the Western development model from the experiences of poor women from the Third World. The group also criticizes the WID approach as being 'paternalistic'. DAWN members formulated their own ideas regarding women's development within the framework of an alternative model of development, and presented these ideas at the UNCED Conference in 1992.
Gender and Development
In the past few years, the expression 'women in development' has gradually been replaced by the term 'gender' in the development literature. Instead of restricting itself to women only, a gender perspective takes into account the division of work and benefits between women and men: it aims for a conscious redistribution of these not only in productive activities but also within the household. Because men and women have different positions within the household and different control over resources, they do not only play different and changing roles in society, but also often have different needs. This role and need differentiation is the underlying rationale for gender analysis and planning, which has as its long term goal the emancipation of women. The GAD approach tries to counter the almost universal tendency to make the following generalized assumptions, which are far from confirmed by empirical reality:
1. the household consists of a nuclear family of husband, wife and two or three children;
2. the household functions as a socio-economic unit within which there is equal control over resources and power of decision making between all adult members in matters influencing the household's livelihood;
3. within the household there is a clear division of labour based on gender. The man of the family is primarily involved in productive work outside the home, while the woman takes overall responsibility for the reproductive and domestic work involved in the organization of the household.
Gender analysis helps to undermine this short-sightedness by differentiating between needs and interests of both men and women. With regard to the third assumption, for example, evidence shows that in most low-income households in the Third World, women have a triple role: their work does not only include reproductive work, the childbearing and rearing responsibilities, but also productive work (secondary income earners) and community managing work, concerning the provision of items of collective consumption, undertaken in the local community in both urban and rural contexts (Moser, 1993). Although the tasks and responsibilities of women are not restricted to the reproductive sphere, their access to and control of resources such as land, trees, machines, credit etc., remains limited. Improving this access and control, which are now unequally divided between the sexes, concerns a strategic need of women, which can be identified by gender analysis.
Planning for low-income rural women in developing countries must be based on their interests, or, their prioritized concerns. Gender analysis tools are helpful instruments in identifying gender interests and needs. Gender analysis involves the collection of gender-disaggregated data, concerning:
the physical location and type of economy
the different groups within the community (class divisions, ethnic and/or religious minorities)
age pyramids and other demographic data (family size, education level)
living conditions and technology available
the normal roles of men and women, children and old people as regards task distributions, including the hours worked by different family members on different tasks and distribution of these through out the day and year
exceptions to the task distribution (in the case of widows, unmarried mothers and other female headed households)
access to and control of resources (land, money, credit, machines etc.)
legal and actual land holding situation rights to use communal or state land and forests
financial situation
household budget data
membership of community organizations
existence of women's groups
observations on general problems facing the community
observations on general problems facing women
observations on gender behaviour in general
and, in the case of energy interventions:
types of fuel used for different activities, users and suppliers of fuel.
Now that we have gained some insight into the various approaches to the subject of women/gender and development, let us consider the implications of these different ways of thinking for interventions (projects and programmes) in the energy sector.
Gender and Energy
The oil crisis in the early seventies ushered in an era of higher energy costs. This, and the rising awareness that energy sources are exhaustible, underlined the need for more globalised energy planning. For developing countries, the picture was gloomy. These countries, including many oil exporters, would need ever larger amounts of energy in the future owing to increasing population growth, urbanisation and industrialisation. In 1983 the World Bank estimated that developing countries needed to invest about 4% of their GDP annually in order to meet projected energy needs over the next ten years (Cecelski, 1987). However, so far the impact of higher energy costs has been softened by large reserves of 'free' wood and other biomass fuels (dung, crop residues). As mentioned earlier, 75 to 90% of total rural energy supplies comes from biomass in developing countries. Households are the largest users of biomass fuel, but many governments are now looking to biomass and wood cultivation and crop residues as new sources of energy for modern industry and transport as well. Overall, more than half of the total energy consumption of poorer countries is believed to consist of traditional fuels, especially wood.
Deforestation and desertification are among the most serious consequences of this reliance on 'free' biomass fuels. And agricultural productivity often falls since the growing use of tree, crop and animal residues decreases the soil fertility. Both crop yields and the capacity to support livestock are reduced. Men are forced to leave the land in search of seasonal work or work in the towns. These 'environmental refugees' swell urban populations and intensify the pressure on rural food and biomass resources. The 'rural energy crisis' hits women hardest (Agarwal, 1986). Women are largely responsible for subsistence food production and must increase their own labour input as productivity decreases. Time and effort spent on collecting fuel and water, two traditional tasks of women, increase. According to Cecelski: "Women have little choice but to work more,... cut down on family living standards and try to squeeze more output and income out of the land, thereby contributing to the destruction of the ecological base - a vicious circle" (1987, p.42).
The energy crisis of biomass fuels in addition to the energy crisis of fossil fuels is now commonly understood. However, the incorporation of gender issues into the energy sector has not proceeded far as yet. The vast bulk of energy assistance goes to the formal sector. Over 50% of the DAC energy budget is spent on conventional power projects including thermal plants and hydroelectricity. For the World Bank, this figure is 80% (Skutsch, 1994a). Although 'sustainable development' has been adopted as an overriding goal by donor agencies, this has not led to a major shift in their energy policies towards relieving the daily energy problems of rural women. In accordance with Agenda 21, more emphasis is given to the choice of (cleaner) technology in new power plants, to upgrading technology in old plants and to building up energy institutions.
Most new elements in the policy primarily concern the building of planning and management capacity in the energy sector of the recipient countries, but the development of new and/or renewable energy sources, although it certainly falls under the general umbrella of the new environmental aims, still receives a very small proportion of energy spending.
To support rural people in their daily struggles and to come to terms with the increasing shortage of wood energy, donor agencies have developed several strategies, which however take up a minor part of the energy budget. 1 Women have become the main target group for wood-saving stove programmes and eventually also of rural afforestation programmes. Donors however tend to define the subject of 'women and energy' as 'women and firewood': no attempt is made to look into other energy end uses apart from cooking and other household activities. There is also a large group of energy end uses which do not involve fuel but human energy (the larger part of which is women's energy) in exhausting physical tasks. These include, for example: the drudgery involved in fetching fuel and water, the transport of which mostly takes place away from the recognized transport network; the increase in female agricultural labour as a result of male migration and food processing (grinding grain). Cecelski (1992) concludes that one of the most damaging concepts in conventional energy studies is the exclusion of metabolic human (and animal) energy from consideration. Since the human energy provided by women to carry out their traditional tasks is left out of donor considerations, most of women's activities are not energy sector concerns. If the energy end uses mentioned above were taken into account, other types of projects would be identified (a technical intervention to reduce drudgery could then be considered as an energy project).
1 Programmes for household cooking technologies and other small scale alternative energy devices are supported by a large number of donors but their share in overall energy spending is very small, less than 2% of the DAC energy budget in the period 1979-1982 (Skutsch, 1994b).
WED
Braidotti, R., E. Charkiewicz, S. Hausler & S. Wieringa, Women, the Environment and Sustainable Development: Towards a Theoretical Synthesis, Zed Books Ltd., 1994
Dankelman, l. & J. Davidson, Women and the Environment in the Third World: Alliance for the Future, Earthscan Publications Ltd. London, 1988
Hausler, S., Women, the Environment and Development: Twenty Years in Retrospect, Vena Journal, 1993
Jackson, C., Doing What Comes Naturally: Women and Environment in Development, World Development, vol.21, no.12, 1993
Rodda, A., Women and the Environment, 1991
Ecofeminism
Harcourt, W., Feminist Perspectives on Sustainable Development,
Shiva, V., Staying Alive: Women, Ecology and Development, 1989
GAD
Moser, C., Gender Planning and Development: Theory, Practice and Training, Routledge, 1993
Hombergh, H., vd, Gender. Environment and Development, 1993
Gender and Energy
Agarwal, B., Cold Hearths and Barren Slopes: the Woodfuel Crisis in the Third World, Zed Books Ltd., 1986
Borg, B., van den, Women's Role in Forest Resource Management: a Reader, FAO Regional Wood Energy Development Programme, Bangkok, 1989
Cecelski, E., Energy and Rural Women's Work: Crisis, Response and Policy Alternatives, International Labour Review, vol.126, no.1, 1987
Cecelski, E., Practical Strategies and approaches to Gender Issues at Planning Stages in the Energy and Water Sectors, paper presented at a seminar 'Women in Water and Energy Development in Nepal', November 17-22, 1991
Cecelski, E., Women, Energy and Environment: New Directions for Policy Research, IFIAS working paper GSD-2, 1992
ESMAP, Women and Energy: the International Network: Policies and Experiences A Resource Guide, World Bank/UNDP Energy Sector Management Assistance Programme, 1990
Groen, B. & C. Huizinga, Have Planners Understood The Poor People's Energy Problem? Social-Economic Aspects of Energy Technologies, a literature review, TDG, University of Twente, 1987
Nyoni, S., Energy: Lessons from Zimbabwean Experience, working paper no.22, ZERO, 1991
Parikh, J.K., Gender Issues in Energy Policy, unpublished paper, Indira Gandhi Institute of Development Research, Bombay, n.d.
Skutsch, M., Gender in Energy: How Some Maior Donors See It, TDG, University of Twente, 1994a
Skutsch, M., Integrating Women in Energy Assistance: Which Way Forward?, TDG, University of Twente, 1994b
Notes
The purpose of this exercise is to help the participants become more aware of the underlying aim and effects of projects which are designed to help women: to distinguish those that have a charitable or welfare mission, but which are not really aiming to change the basic conditions under which women live, from those which are striving to emancipate women from subordination.
This is of course a sensitive subject and many participants may have strong views either in favour of, or against emancipation. The trainer must not take sides here and try to promote the virtues of one approach versus another: he/she must remain as neutral as possible, trying to explain that the different positions are all reasonable ones, and that they depend on underlying values and norms. The trainer may find it difficult to conceal his/her own personal values and norms, but must try very hard to do this. The purpose of the lecture and the exercise is not to preach but to demonstrate to the participants that many different approaches are possible, and that every project carries (often implicit, unstated) assumptions about what the underlying values and norms are.
Allow at least half an hour for the participants to complete the table, working in pairs. Examples of answers which might be given are provided overleaf, but the participants may name many specific projects with which they are familiar. In presenting the answers in plenary session you may need to allow time for participants to explain briefly the nature of such projects for the benefit of the other participants.
The role of the trainer in the plenary session is to question the answers provided, to play the role of 'Doubling Thomas'. For example, if a participant claims that a certain stove building project, carried out by an NGO, was intended to emancipate women because it reduced the amount of smoke in combustion, the trainer should say: "Now, I agree with you that it is an excellent thing to reduce smoke. Many women suffer enormously from smoke pollution, and three times a day at that! But does removal of smoke from the kitchen really emancipate women as such?" - and he/she should appeal to the whole group for comments on this, so that discussion may ensue. It may be that the participant who proposed the project may go on to justify his/her point, for example by saying that the real purpose of the stove project was to create jobs for poor women and make them into 'professional' stove builders, with an income of their own and much more freedom of movement than they formerly had - or another participant may mention such a project with which he/she is familiar elsewhere. Encourage such debate and try always to highlight the contrasts in aims between projects which on the surface may seem to be similar.
Introduction
Many energy projects have a 'women's' component, or at feast 'helping women' is mentioned as a specific goal. During the lecture it was pointed out that there have been many different approaches to women or to gender in development, which have rather different underlying philosophies and aims. This is reflected in the choices made at project level in a sector such as energy. A project which provides free improved cooking stoves to women is based on a very different philosophy about women and their needs than one which gives a women's group land so that they can cultivate trees, for example, although superficially the idea may be to save natural forest resources in both cases.
On the attached pages you will find a table in which the different stages in thought about women (or gender) development are presented. They are shown roughly in the chronological order in which they were developed, but it was never the case that one approach displaced another and there are examples of most types to be found in projects operating today. In the second column, examples are given of the types of rural development projects typically implemented under each of these approaches. The third column is blank. The idea is to fill it with projects in the energy sector which might be considered for each of the approaches. This might be actual projects with which you are familiar, or it might be general types of projects.
This course is primarily concerned with wood and biomass energy, but you may want to add projects which deal with other forms of energy, particularly if one of the aims of such projects is to reduce dependence on wood and other biomass resources.
Approach |
Description |
Typical projects |
Typical energy projects |
Welfare Approach |
Programmes aimed at practical needs, targeted especially to 'needy' women, who are seen as passive recipients (charitable approach) |
Interventions for traditional female domestic roles and tasks nutrition classes sewing classes family planning |
|
Equity Approach |
This was essentially a political movement, stimulated mainly by developments in the USA in the 1970s (anti-discrimination in job opportunities, equal pay for equal work etc). It is based on the idea that women should participate equally with men in everything, thus they should be 'mainstreamed' in all projects. Also, the equity principle stresses the need to meet women's strategic needs as well as their practical ones. |
There have been very few projects or programmes which aim at equity. There are however policies such as compulsory education for girls as well as boys, abolition of dowry, equal right of inheritance which are equity based, but these may be difficult to implement in local situations. |
|
Basic Needs Approach |
Projects and programmes targeted to meet practical needs, on the basis that women need to have their basic living requirements fulfilled before they can participate in development activities |
Mother-and-child-care programmes Vegetable gardening Provision of piped water |
|
Efficiency Approach |
Project and programmes both mainstreaming or integrating women into general projects, and special projects targeted only to women. The purpose is not specially to benefit women, but to involve them because unless women are involved, the projects designed for general community benefit are likely to fail. |
Agricultural extension directly addressed to female members of households (as well as males) Projects to support subsistence food cropping as well as cash crops |
|
Empowerment Approach |
Policies and programmes to meet strategic needs, which is to say education, legal and political rights, and women's use of these; also mobility, and the self-confidence of women. |
Most interventions for empowerment have been at the policy level rather than at project level Land rights and inheritance Rights for widows and divorcees Quota systems for political committees and university entrance Often the law is far in advance of the actual practice, because of conservative attitudes locally |
|
Autonomy Approach |
The aim is to give women much more freedom and independence in all walks of life. Thus the autonomy approach is an extension of the empowerment idea, but in adopting it, a sponsor is saying that all programmes and projects, for all aspects of development, must pass certain equity/independence criteria, and none must worsen the position of women in the social, economic or physical spheres. |
Projects are similar to those under empowerment, i.e. aiming to meet strategic needs of women. Officially, all projects of all types should be scrutinised to make sure that they do not involve a worsening of women's position. |
|
WED Approach |
Women have a special relationship with the environment, which is very different from men's, and more 'sustainable' Programmes and projects should use their special skills and indigenous knowledge about the natural environment. In doing this, a better overall outcome can be attained, in addition to catering to the special needs of women. |
Support to development should be directed through existing women's organizations Support to programmes in which women are seen as the ones primarily responsible for environmental protection The need for gender-sensitive data is increasingly being recognized, i.e. use of and access to resources needs to be carefully analyzed both at inter and at intra-household level. Such data is required in the project proposals approval process |
|
Ecofeminism |
Conventional development is bad for the environment and bad for women. Ecofeminism rejects the goal of economic growth, and proposes instead that women will manage the environment for subsistence, resulting in sustainability. |
There are few operational projects of this kind, but the idea is to empower women to manage the natural resources, which will result in sufficiency in subsistence requirements, low consumption levels, low growth rate, and ecological balance. |
|
GAD/GED Approach |
It is recognised that it is useless to tackle problems of women without seeing them in their context: that of division of work, access and power between men and women. The whole system needs to be dealt with, not just the women's part. The subordination of women to men is generally the key; there is a need to clearly establish how and why access to and use of resources, and tasks, are divided M/F. |
Use of gender analysis rather than emphasis just on women's role, when assessing projects: in using gender disaggregated data the aim is not just to describe the situation (data analysis) but to explain it Designing gender sensitive projects does not mean that special projects need to be set up but that all projects need to consider their gender aspects. |
Welfare approach
Interventions for traditional female domestic tasks, with the aim to reduce drudgery, are often based on simplistic assumptions, such as:
improved stoves will result in reduced fuelwood collection
improved stoves will alleviate smoke problems and improve women's health.
Equity approach
This has not generally been addressed at project level: it could mean measures to ensure men do an equal share of fuel gathering/providing, raising men's awareness of the firewood problem
It is often interpreted in terms of getting more women onto programmes aimed at men, rather than changing programmes appropriately. Therefore, it could include projects in which positive discrimination is used to ensure that women get their share of the same benefits that men are getting.
Basic needs approach
This includes community or individual woodlot projects with the simple aim of increasing the supply of firewood; also, agroforestry projects which aim for multi-products (fruit, fodder, fuel etc), intended primarily for home consumption and not for the market.
Efficiency approach
Projects in which it is recognised that women need to be directly involved, e.g. in stove design and in tree planting. The rationale for this approach is that men don't understand women's needs and priorities as regards cooking, and men use trees for other purposes (commercial), which is often the reason that fuelwood projects 'fail'. Some deliberate integration of women into on-going social forestry projects has been introduced in places, and a few special women's tree planting projects have been started. Gradually women's views have been accomodated in stove design, with resulting success. Participants may have good examples of this. Note: the efficiency approach may also include some stove programmes, but the 'efficient stove' is not what is meant by efficiency in the sense under discussion! We are talking about the efficiency by which the project meets its goals, not the efficiency of the technology itself!
Empowerment
It has been recognised that until women get land rights their access to fuel will be vulnerable; there has been some discussion in the forestry sector but the energy sector has not pursued this line very far.
It would involve policy for giving land titles to women separately from men: changing inheritance practices, divorce settlement practices etc.
It generally also supports women's education in technology and positive discrimination in job allocation in energy institutions.
Autonomy
It is not applied widely in the energy sector yet
Madhu Sarin's women's stove building programmes (main aim: employment of low-caste women, to give them a profession as stove builders with independent income and a measure of freedom to travel) falls into this category
It also means applying criteria of gender fairness to all projects which a department handles (forerunner of the gender approach), rather than setting up 'gender friendly' projects as such. Participants may be able to cite cases where this is done, but they must show that it is done in a formal way, not just ad hoc.
Women, environment and development (WED) approach
Support in energy should be directed through existing women's organizations - this is a basic principle of WED.
It supports programmes in which women are seen as the ones primarily responsible for environmental protection
The need for gender-sensitive data is increasingly being recognised, i.e. use of and access to energy sources need to be carefully analysed both at inter and at intra-household level. Up till now most practitioners have worked with gross generalisations about the roles of men and women as regards energy
Some case studies are available but there is an urgent need for more, and for training in how to do case studies
Ecofeminism approach
Energy technologies are all basically bad and come with a false type of development as regards women. Particularly large scale e.g. power plants or hi-tech e.g. solar but also tree planting schemes which are unnatural and do more damage than good, playing into the hands of commercialisation
Empower women to manage the natural resources, which will result in sufficiency in subsistence requirements including firewood, low consumption levels, low economic growth rate
Gender (GAD or GED) approach
Use gender analysis rather than emphasis just on women's role, when assessing projects: gender-disaggregated data. Aim not just to describe situation (data = analysis) but to explain it
No clear implementation strategies as regards energy have emerged
One could expect a movement towards provision of technologies to replace women's energy in tasks other than cooking (e.g. porterage and food preparation), and for income generating activities outside the house, but this has not been forthcoming yet
One could expect analysis of impacts of e.g. electrification, on men and women in rural areas but this has not yet been forthcoming
As in WED, there have been statements to support to women's groups to access/manage natural resources and/or obtain more legal rights over privatised land, but few actual examples: active seeking out of women's voices in project preparation has been called for (again!) but rarely actually done
Support to technical education and placement of women in relevant planning sectors is needed but also major attitudinal shift in existing staff
One cannot assume that women are natural experts on gender, or that they have other women's interests at heart. This mistake is made far too often.
Margaret Skutsch
In the previous lecture we have seen that the understanding about how women should be involved in development has itself evolved over time. The current preference is to think not in terms of special or separate programmes for women, but in terms of gender. There are still a number of different positions however that can be taken regarding the reason for and purpose of a gender approach in energy planning.
Gender for Efficiency
Many energy planners are increasingly aware that their projects have been less than satisfactory, and have interpreted this in terms of failing to understand the needs of the people concerned. For a number of years it has generally been accepted that participation is a fundamental requirement for project success, because it is understood that a proper understanding of people's needs and priorities can only be gained through a participatory process. Similar to this is the notion that each gender has its own requirements and its own constraints which need to be taken into consideration. A gender approach ensures that these needs and constraints are at least understood by the planners, which should enable them to design better project and programme interventions.
The film "Gender Analysis for Community Forestry", produced by the FAO Forests, Trees and People programme is a good example of this approach to planning with gender. In the film the different roles and requirements of men and women are explained, and we see how the project is modified to suit these requirements.
This approach to gender makes no attempt to change the basic roles which men and women play. It accepts the status quo and maximises project efficiency by ensuring that the project is sensitive to these roles.
Gender for Equity
At the other end of the scale there are energy planners who see the gender approach primarily as one which highlights inequalities in society, and which stresses the fact that in almost all societies women are subordinate to men in most respects. The purpose of applying gender analysis is, in this view, not to increase the success of projects by fitting them more closely to people's current needs, but to change the status quo: to meet not just the practical needs of women but to help them meet their strategic needs and to give them more power relative to men. The gender analysis is used to identify the most serious blockages to women's control over resources, to document the conditions under which women work relative to men, and to propose changes which benefit women.
Intermediate Positions
Most energy planners find themselves between these two extreme positions. Most energy planners, particularly in the area of wood energy, are more than aware of the enormous burden carried by women, literally and figuratively, as regards the daily supply of household fuel. Increasingly planners are also becoming aware of the fact that solving woodfuel supply problems is difficult for women because of their lack of rights to land: it is often much more difficult for women to plant trees than for men to do so. Most planners are also aware of the inequalities as regards labour inputs in agriculture (women provide the bulk of agricultural labour worldwide) and the 'triple role' of women, which means that on top of agricultural work they have all their housework to do too. In other words, it is almost impossible to deny the fact that women have a relatively hard time compared to men in rural life - and from there it is a relatively short step to taking the position that this is unfair and something should be done to improve their situation vis-a-vis that of men.
Changing the relative status and rights of women however means interfering in social practices which are considered to be culturally determined, which raises the fear that many positive cultural values will be lost as well. Some societies are much more willing to make fundamental changes as regards women's position than others and the energy planner, whatever his/her own personal views on the subject, will have to be very sensitive to the realities and the potential for change. In some cases it is a big step even to accept that women have practical needs which are different from men's, and need to be consulted concerning what these needs are. In other cases this is well understood already and the energy planner may be in a position to initiate deeper changes, for example by increasing women's control over certain natural resources.
The point is that awareness of gender, and use of gender based planning procedures, can help the planner whether the aim is efficiency or whether the aim is equity; and in most cases, the aim is in fact somewhere in between.
Another point of discussion in gender and energy planning is whether the inclusion of gender issues is a relatively simple matter or whether it requires a complete overhaul of the planning procedures and a rethinking of planning theory. There are proponents of both positions.
The 'Add-Gender-And-Stir Position
Many planners feel that gender is a socio-economic variable just like many others (class, income group, ethnicity etc) and that if proper data on gender is made available, gender can simply take its place alongside these other variables. This position is one taken by many planners who feel that the basic model of planning they use should not be changed, whether it is based on a rational comprehensive type of planning ideology or on socialist principles or on participatory procedures.
The 'New Paradigm For Gender Planning' Position
In contrast to this a growing number of planners feel that the old models of planning are so firmly based in the idea of the household as the basic unit in society and the man as the primary decision maker, that totally new models will have to be developed if gender is to receive the attention it deserves. Such views are held both by planning theorists of the far left, who have tried and apparently failed to integrate a feminist angle into marxist theory, and by planning theorists of the right who support the principles of market economics and capitalism as the engine for development. Indeed theorists of all political persuasions are engaged currently in developing new planning models in which it is hoped that gender will be the central issue. One example is represented by the ecofeminists who are working from a quite different set of assumptions about what development is; starting from a new theoretical base they will presumably eventually develop planning procedures which reflect this. Other writers, for example Moser (1993), stress the need for a 'new paradigm' but so far outputs have been more procedural than theoretical. One of the difficulties with approaches such as that proposed by Moser is that while gender is central to the planning procedures adopted, many other important issues environment, class, technical options etc. are completely left out of consideration.
Intermediate Positions
It is of course very possible to take an intermediate position between these two extremes, and in the short term at least it is likely that most planning agencies in the energy field (as in other areas) will be more concerned with how to modify their planning methods to incorporate gender than with designing totally new methods. The matter of immediate and practical concerns are: what types of planning procedures should be introduced, and at what points in the planning cycle?
Even if (as is usually the case) the choice is made to modify existing planning procedures to incorporate gender rather than scrapping the whole system and starting again, there is still some choice available as to where and when the gender procedures will be inserted.
Using Gender Analysis As A Filter
A parallel might be made with environmental concerns. In many agencies Environmental Impact Statements are compulsory for all project proposals and these are made following a standard procedure and with specified types of data. Once the EIA is made, it is reviewed and should the impacts on environment be found very severe, the project must be modified, or may even be rejected totally. The format of the EIA is fixed, but generally the decision to modify or drop the project is made by a committee or in consultation with staff and people concerned. It is possible to envisage the gender component of planning in a similar way; to see gender analysis as a 'sieve' or filter through which all project proposals should go before approval. Thus projects are not deliberately designed with gender as a primary concern, but some degree of equity is assured because all projects have to pass a 'gender test', so to speak.
Not surprisingly perhaps, use of gender analysis in this way is most often found in conjunction with the 'add gender and stir' approach.
Building Gender Into The Project Cycle
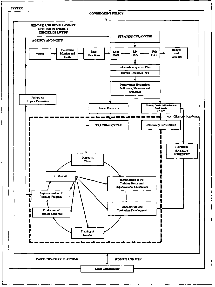
Another approach which has been taken by some agencies (for example, it is proposed by SADC TAU, the energy agency for the southern African countries, as a model for all national energy planning agencies) is to work through the project cycle ensuring that gender issues are considered at every stage. This is akin to the 'wearing of gender specs': it involves consciously seeing the gender aspects of the development process as it is going on, and the gender impacts of potential interventions. This is a more thorough going approach to incorporating gender issues, and it means that a variety of different planning tools or analytic frameworks will be needed for use at different stages and at different levels of data aggregation. The result will be that gender considerations may be creatively taken into account from the very beginning of the process (problem identification and project formulation) and not merely used to filter out 'poor' projects. It presupposes of course that the agency concerned already uses the project cycle method and sticks to this rigorously, which is by no means always the case even when agencies claim to use the project cycle as their basic planning procedure.
Building Gender Into Other Planning Procedures
Some agencies base their planning procedures on other models such as the Logical Framework or ZOPP, or possibly around computer based energy models which predict supply and demand etc. In principle there is no reason why gender issues should not be incorporated into such models, whether they are used at the beginning of the planning process to identify potential interventions or at the end to evaluate them. The important thing is to set up a procedure involving the use of gender analytic and planning tools such that they fit into whatever planning model is already in use. In this way the gender issue is 'mainstreamed', and not kept apart as a separate (possibly omittable) procedure.
Reading material attached: SADC Guidelines for Gender in the Energy Project Cycle.
Moser, C.O.N. (1993) Gender Planning and Development: Theory Practice and Training. London: Routledge, especially chapter 5 'A new planning tradition and methodology'.
Notes
This exercise can be done in small groups of mixed national origin. There is unlikely to be much variation between countries as regards the basic project planning procedure used but try to group people so that within any group the members use the same type of model.
For part 2 there may be more variety but this is all to the good, since it will allow discussion of differences within the groups. It is probable that most participants will find the idea of disaggregating energy supply and demand by gender strange, difficult, and probably also not cost effective (most models work on basis of households as consumption units). One of the reasons to dissagregate in this way would be to highlight the role women play with regard to energy (both supply and demand side). Discussion on this point might usefully be coupled and compared to discussions regarding the incorporation of women's household work into National Accounts, a move which is now being promoted by various international agencies and adopted in some countries in the region (in principle).
1. What model does your agency use as the basic procedure for planning wood energy projects?
List the stages through which work on project planning passes
A which stages would it be feasible to introduce analytic procedures which identify gender concerns.
2. What model does your agency use for national or regional level energy prediction and forecasting?
Does this disaggregate estimates by any subgroups in the population (urban/rural; income groups; ethnic groups etc) ?
What is the potential to disaggregate the model also by gender ?
What would be the value of such disaggregation by gender?
Govind Kelkar
Woodfuel and other biomass sources have become increasingly inaccessible to women due to large-scale environmental degradation and the inability to sustain rural energy sources (see box 1). There are two major features of such an energy crisis: women in poor, rural households are affected more than others, leading to an increase in the amount of labour they devote to collecting woodfuel from longer distances; and there is a diversion (and eventual scarcity) of organic materials, like cowdung, dry leaves, and crop residues, from other uses, such as fertilizing fields, with possible adverse consequences on agricultural fertility.
Over the past few decades, a number of innovative measures have been introduced to solve the woodfuel problem. These measures have been of three main types:
1. Improved stoves to economize on the consumption of wood for fuel
2. Community, social and farm forestry projects to increase the supply of wood for fuel
3. Equipment using alternate sources of fuel for cooking and other domestic purposes, like the community or household gas plants, using organic wastes.
Reportedly, these measures have had poor results, largely because, as for instance in the case of improved stoves, the specific needs of users (women) were not taken into account in formulating such solutions; and the improved stoves were new ways of cooking and not just another piece of equipment. In the more successful cases, however, it was noted that in the design and construction of energy-saving equipment there was a high involvement of users or women (Bina Agarwal, 1986). More importantly, where there is higher opportunity cost of women's labour, there is demand for improved stoves to reduce cooking and fuel collection times.
Thus, whether a community or household does or does not seek greater efficiency in fuel use depends on decisions by woodfuel users, i.e. rural poor women. They will decide on the basis of factors like: How and to what extent will their labour be saved? And, what are the alternate uses of that labour in non-domestic, income-earning activities and the consequent impact on household welfare and their own social position?
The praxis of such a policy demands the application of gender analysis to the woodfuel case.
Paying attention to Gender Analysis means recognizing that households are not solitary units with undifferentiated labour, resources and incentives; but in fact are made up of women, men and children who may share, complement, differ or be in direct conflict in their need for, or interest in, improved technologies.
Box 1: The Search for Fuel in India Energy surveys in the country show that in an average semi-arid village, a woman walks as much as 1,400 kilometers a year - the distance from Delhi to Calcutta - to collect firewood alone... The situation is much worse in hill and mountain regions such as the Himalayas and in the arid regions of Rajasthan and Gujarat. As firewood becomes scarce, people scrounge around for cow dung-a valuable source of manure which literally goes up in smoke. But today even cow dung is scarce. Given the energy crisis, people improvize in a thousand different ways to collect this very basic need of cooking energy. In many places, crop residues such as arhar sticks and cotton sticks are being used increasingly for fuel. But with a difference. Crop residues, unlike most trees and weeds, are a private resource... And today they are being used as a bargaining counter by the landed. In Jalna district in Maharastra, where cotton sticks are an important fuel, we were told that landowners had refused to increase farm wages by threatening to stop giving the free supply of cotton sticks to the laborers. In many other places today, crop wastes are given in place of wages. In West Bengal... people have no option but to burn leaves. Every morning, women walk to the nearby forest and literally sweep the ground with brooms to collect every fallen leaf to take home. But these bundles of leaves, after hours of back-breaking work, will disappear in cooking just one meal. Leaves are such poor quality fuel that women are forced to shove in leaves every minute to keep the fire going. The situation... is so bad that we found a four month old plantation... being swept clean by young girls. As the environment degrades, women have to spend an extraordinary amount of time foraging for basic household needs such as fuel, fodder and water. It does not matter whether they are young, old or pregnant. There are no Sundays or holidays. It is a job which takes place, day after weary day, year after weary year. Between Need and Greed, the Wasting of India; the Greening of India (1987), Anil Agarwal in The Fight for Survival. People's Action for Environment. Edited by Anil Agarwal, Darryl D'Monte and Ujwala Samarth, Centre for Science and Environment. |
Gender Analysis quickly gained a foothold in international development agencies in the late 1980s. The major tools of Gender Analysis were derived from either the Harvard "WID Analytical Framework" (1985), or the Development Planning Unit of London College and the Canadian Council for International Cooperation (CCIC, 1991) conceptual tools or a combination and adaptation of these. These provided the basic questions that researchers or project workers were to ask when they went to the field, in order to generate data for future work.
The Harvard WID Framework has four sections:
1. An activity profile, which is basically the gender division of labour
2. An access and control profile, which looks at access to and control over resources for production, reproduction and decision-making
3. Factors influencing activities, access and control--That is, the basic causal determinants of the gender division of labour and access to resources, which inevitably includes the overall influence of the national and global social, economic and political structures
4. Application to the project cycle--That is, ensuring project identification, design, implementation and monitoring is adequate to gender issues and to women's as well as men's needs and priorities.
The DPU-CIDA conceptual analysis expands these to eight tools, focusing on:
1. The sexual/gender division of labour
2. Types of work--this appears to involve a classification of the data gathered from the first set of questions into the three categories of productive work, reproductive work and community work
3. Access to and control over resources and benefits
4. Influencing factors
5. Condition and position--this is was a kind of summary of data from the first three tools in a form that attempted to differentiate women's material condition viewed in and of itself from their relative position in regard to men of the community
6. Practical needs and strategic interests--this incorporates the important differentiation raised by Maxine Molyneux and Caroline Moser, and attempts to build in some assessment of women's day-to-day needs and long-term emancipatory system-transforming goals
7. Levels of participation--this addresses in particular the issue of relative decision-making powers at various phases of the project and their impact on women and men
8. Potential for transformation--this asks gender analysts to assess the long-term and basic potential effects of the project on the transformation of gender and power/class relations in the community (CCIC, 1991).
At the Asian Institute of Technology (AIT) three new tools of Gender Analysis were added to deal with Asian-specific situations (Kelkar, Omvedt and Weber, forthcoming). These include:
1. Poverty--this involves on analysis of the problem of poverty, its gender specific features, and the kinds of government programmes and interventions which can help to alleviate it;
2. Cultures--assessing cultural perceptions and categories that may assign a subordinate place to women and also to the resource within particular cultures in specific areas for moving beyond subordination
3. Empowerment--a process of advancement of women in decision-making and in influencing gender relations through change in the perception that women have of themselves and of others, and the ways in which the role and functions of women are defined (ESCAP, 1994, 75).
With regard to the woodfuel case, the Gender Analysis tools adapted are the following: gender analysis of labour; distribution of benefits within the household; access, control and management of resources: women's agency; and gender policy for technology development.
Fuelwood is a material necessity for maintaining food consumption. Its appropriation and processing involve energy expenditure, i.e. Iabour. For calories to be of any use in economic analysis they must be converted or carefully related to use and exchange values. Though, monetary or other economic transactions are not the equivalent of physical flows.
Economic relations are grounded in a concept of value. But not all energy expenditure (labour) is valued in the same way. Thus, it is necessary to open up the 'household' cell, a black box, i.e. a cell whose content is unexplained or unexamined in the usual farming systems approach.
Yet another major problem area has been the inadequate understanding and analysis of the household differentiation, particularly with respect to gender. This is despite the recognition of the importance of gender many years ago and the incorporation of social scientists into research systems. This positive move has not been developed further, as many research systems have little understanding of the impact of gender analysis, both as initial step and as an integral activity in research. David Gibbon, 1992 |
Labour and Work
There is a cultural division of labour within the household. But there is a distinction between the technical concept of 'effort' (or energy expanded) and ideological concept of work. For instance, the effort involved in childcare or healthcare is not regarded as work, but as 'service', service performed by a woman for her family.
In the case of the factory/office worker, it might be possible to make a clear-cut distinction between two kinds of labour, that of production and of reproduction. In the peasant household such a distinction is not possible. Labour in production or reproduction are mixed up and not separable by location (in the homestead or outside) or person.
But, a distinction does exist between work that provides or brings in cash income, and work which does not. A notion also exists of the possible alternate earnings with available labour time, the opportunity cost of labour in terms of alternatives foregone. Variation in terms of effort expended between different subsistence activities, and between subsistence and other activities, is important for understanding political economy.
Will money be spent to economize on labour that does not produce money (marketable goods or services), or where the saved labour cannot be used to produce such marketable goods or services? In the case of improved stoves, the effect is of saving labour spent in the collection of fuel (since less fuel will be required).Whose labour will be saved? What are its alternative uses? Its opportunity cost in terms of other income that could be earned, or production that could be increased, by other uses of the saved labour?
Thus, whether a household does or does not seek greater efficiency in fuel use (an improvement which will cost some money) depends on the opportunity cost of women's labour in fuelwood collection and cooking. The lower the income or production lost by women's spending more time in cooking, the less will be the incentive to adopt improved stoves.
To the extent that women's non-domestic, monetary income activities are concentrated within the homestead, these tend to be combined with domestic work, like cooking, and not separated from it. But when women's non-domestic, income activities are located outside the homestead, there is a push for economizing on women's labour in domestic work, like fuelwood collection and cooking. Thus, the importance of increasing the possibilities for women's non-domestic, income-earning activities outside the homestead, in order to increase the demand for more efficient stoves.
This analysis holds essentially for poor households, those who have to maximize their cash incomes and product in order to survive. At higher levels of income, where there is no need to look at the monetary opportunity cost of saving women's labour, or where woodfuel is purchased anyway, the improved stove is likely to be adopted purely for the reason that it reduces women's labour - or even for prestige reasons, for that matter.
Where food production, work patterns and income sources and control are all changing, fuel sources probably are too. Elizabeth Cecelski, 1984, ILO-WEP, p.84 |
For example, in urban families where both husband and wife earn money incomes, and can afford the initial expenses of different fuel based stoves, time-saving cooking methods are widely used. Little effort is needed to diffuse innovations saving energy and time. And the innovations can be sold on the market, not requiring a subsidy.
Most of the activities reserved for women (either socially or in projects) tend to be physically located in and around the homestead. This results in a simple increase in the workload of women. The intensity of work increases, with more tasks having to be performed at the same time. On the other hand, if work assigned to women were of a type that takes them out of the homestead, there is likely to be greater pressure for a redefinition of gender roles, both within the family and within the wider society with men taking some of the responsibility for child care (as is seen among some swidenning communities, where women and older children go to the swidden fields, leaving men and younger children in the residence) and more social provisioning for these necessary functions (as through child-care centres at Food for Work sites).
And there will be a definite increase in the demand for time-saving food processing methods - to reduce time spent in collecting fuel and in cooking itself.
Thus, the wood-fuel question must be seen as an aspect of the farm's household's labour availability. The gendered labour constraints and objectives of the farm household need to be understood in order to design appropriate policies.
Box 2: Case Study on Gender Analysis of Labour Improved Stoves in China At present, most Chinese people living in rural areas still prefer to use biomass fuel-saving cookstoves to alleviate fuel shortages and to improve general sanitary conditions in their kitchens. Even though there is a tendency for the relatively rich rural farm and small town households to switch to coal for cooking and space heating, biomass, especially fuelwood and agri-residues, is still a major domestic fuel and will remain so in the foreseeable future. Since the early eighties, the central government authorities... have made a coordinated national effort to develop and disseminate fuel-saving stoves with the active involvement of various national, state and local institutions(e.g. administrative departments, scientific and technical research institutes, training institutions and the industrial service and manufacturing sectors). As a result, by the end of 1991, about 142.56 million farm households had adopted fuel-saving stoves, or equivalent to about 70% of the total number of farm households in China.... Other benefits derived from the use of the improved stoves include: time savings due to faster cooking and less collection of biomass fuels, the enhancement of soil fertility by returning the crop residues saved to the field and, as a whole, the development of the rural economy and the improvement of farmers' living conditions in rural China. Dr. Wang Megjie, 'Preface', in RWEDP, Chinese Fuel Saving Stoves, FAO, Bangkok, July 1993. Improved Stoves in India The Indian National Programme on Improved Chulhas (NPIC) is a little more than eight years old now. The major thrust of the programme has been the conservation of biofuel, reduction or elimination of smoke from the kitchen and alleviation of cooking drudgery... By early 1992, over 12 million improved chulhas or improved cookstoves had already been disseminated all over the country.... By 1997 it is anticipated that a coverage of about 25% of potential rural households will be achieved. L.M. Menezes, "Preface", in RWEDP, Indian Improved Cookstoves, FAO, Bangkok, July 1993. Subsidies were provided for the installation of improved cookstoves and Technical Backup Centres were established in many States. E. Pelinck, "Foreword", in RWEDP, Indian Improved Cookstoves Questions 1. What gender factors are responsible for the different performance of India and China with regard to dissemination of improved cookstoves? 2. Why is there a difference in the pricing of improved cookstoves in India and China, with a continuing (though falling) subsidy in India and commercial sale in China? |
The now standard neo-classical economic theory uses the concept of the Rational Economic Man, defined as being entirely selfish and self-seeking in the market. But the same Rational Economic Man is also assumed to be entirely altruistic at home. The household in standard neoclassical economic theory then has a joint utility function something like socialism (from each according to ability, to each according to need) in one family (Nancy Folbre, 1994). James Mill invoked the concept of a joint utility function. He argued that women did not require the franchise, because their interests were represented by their fathers and husbands. His son, John Stuart Mill, one of the founders of neo-classical economics, championed individual rights, and so women's rights.
Class theory has presumed that the working class or peasant family is united in struggling for its interests against capital and the state. In a sense, the families of working people (workers and peasants) are also presumed to have a joint utility function!
As we have already seen, within the household there is a cultural division of tasks, of labour. The subsequent distribution of benefits within the family do not in any way have to correspond to the contributions of the various family members to the family's total labour, whether within or outside the household. Rather, the distribution of benefits within the household also depends on the distribution of ownership of assets, attribution of cash incomes, perceptions about relative contributions, and so on. Rather, than possessing a joint utility function, the family can be seen as a venue of cooperative conflict. (Amartya Sen 1987).
According to Sen's analysis the distribution of benefits within the household is influenced by a few factors, chief among which is the "breakdown" or "fallback" position of the two partners. The breakdown position is that which would obtain in the event that cooperation (i.e. marriage) were to fail. The breakdown position depends on the independent access of each partner to the means of production. This breakdown position is relevant to the distribution of benefits within the household - a stronger breakdown position secures a more favorable outcome within the household. Then, the worst position would be where a woman completely depends on a man for access to the means of production or income. A woman in such a position would be forced to accept a much less favorable outcome in the household than a woman who had independent access to the means of production. Such independent access to the means of production, both familial (e.g. land) and communal (e.g. forest resources) would then strengthen the woman's position in the distribution of benefits within the household.
In a study of various tribes in the Jharkhand region of India (Kelkar and Nathan, 1991), it was found that in some tribes (e.g. Santhal, Munda and Ho) access to forests, the source of gathering, is not mediated in the way that access to agricultural land is. Any member of the community, woman or man, can apply his/her labour to gathering. Further, the income from gathering accrues to the one who performs the labour of gathering, who also does the marketing. But in tribes like the Kherwar, while women's involvement in gathering is no less than in the tribes mentioned above, the women do not carry out the marketing and do not have separate control over the income from gathering.
Corresponding to these differences in control over income, there is also a difference in the relative position of women, with Santhal, Munda and Ho women having a relatively higher position in the family.
In the gender analysis of labour, we have seen that without taking account of the gender distribution of monetary and non-monetary activities, it will not be possible to understand the acceptance and spread of attempted innovations, like improved stoves. Approaching women and involving women is not enough to guarantee success of a project that aims at reducing women's drudgery.
In this part, we will look at the importance of understanding gender roles in managing woodfuel resources in order to design effective projects for increasing woodfuel production.
Women's concerns are not confined to well-being. in confining one's attention to well-being, women are treated merely as beneficiaries. But women, like men, also have agency roles, which means that they have to be seen as agents of judgment and change, and as agents of management.
Women are the primary collectors of woodfuel. This is more or less so in most agroecological regions. Men and children also collect woodfuel, but to a much lesser extent. In some places, e.g. Bangladesh, woodfuel collection away from the homestead is the work of men. Women, however, are also day-to-day managers of wood and related biomass resources.
But a distinction needs to be made between daily management of and control over resources:
1. In peasant households in the plains, land is almost exclusively owned by men. This gives them the right to dispose of the family's assets. The key decisions about the use of the household's resources may be made by the man, while the day-to-day management, within the limits set by the earlier decisions, may be carried out by the women. Of course, while performing such daily management functions it is always possible to stretch the decisions in one way or another. This is the everyday form of resistance that subordinated people, whether peasants or women, exhibit. But we should not exaggerate the possibilities of such stretching of the limits; they may modify the effects but are not likely to change the direction of deployment of the household's resources.
2. The growing phenomenon of men migrating in search of urban wage labour, leaving women to manage agriculture, does give more scope to women as unsupervised managers of the family farm. But still leaves ownership in men's hands.
3. In the peasant situation, women's access to productive resources is necessarily mediated through men. Women, on their own, do not have access; though they do perform the labour and carry out daily management.
Men are then understood to be the "farm operators". And are approached when decisions are to be taken about investments in farm forestry. Or, when women are approached they are unable to take appropriate decisions - because they do not own the land.
Box 3: Case Study on Gender Analysis of Access and Ownership of Resources In Himachal Pradesh, India, in the drought year of 1987, a women's organization, SUTRA tried to motivate women to plant trees, since the women were then walking 20 km to get one headload of fodder. SUTRA introduced the idea of multipurpose trees, and provided seedlings. The members of the women's groups were asked to send lists of plants they required. However, when the seedlings arrived, few were taken by the women and of those that were taken, few survived. Analysis showed that the areas with the greatest potential for growing trees are the privately owned grazing lands since here the trees will not compete with valuable cash or food crops. But these are far from the home and difficult to protect. In general, men cut any trees with commercial value for timber. The women were afraid that the same fate would befall their newly planted trees. The men after all have the last word on the management of resources on family property. The men were not at all concerned with fodder and fuelwood trees. Madhu Sarin, in Local Organizations in Community Forestry Extension in Asia, FAO/RWEDP, 1993, summarized in M.M.Skutsch. Questions 1. What steps could be taken for an effective multi-purpose tree project in this situation? 2. What national enabling steps (including legislation) would make it easier to secure the correspondence between use and management/ control of the necessary resources? |
In many tribal communities (e.g. in Jharkhand in India) women do have access to forest resources and to income from the sale of forest produce. But the overall management of forests is in the hands of the village council, which is composed of adult men and explicitly excludes women. Even in a matrilineal community like the Khasi, men represent the family in its external relations and form the village council. Consequently, women are not included in village forest committees.
That women do not own land and that they do not form part of village forest committees, means that those who are affected by decisions about a resource are not the ones who participate in decisions about the resource. It is a usually accepted condition of an efficient property system - that those who are affected by decisions also participate in decisions about that resource.
This would not matter if there were a common utility function for the family. Then, women (and children) could as well be represented by the male head of the household.
Deciding on the composition of trees to be planted to be planted either on farmer-owned farmland, or in community woodlots is an important aspect of management. To the extent that women are not an equal part of the decision-making body (farm operator or community committee) their specific preferences for particular types of trees will tend to be ignored or given less importance in the management decisions.
Discussions with men and women in the forests frequently reveal differences in matters like the choice of trees. Women are said to prefer trees for fuel, fodder and fruit; while men are said to prefer timber trees that can be sold commercially.
Women, on the other hand, prefer trees that yield returns with a shorter waiting period and smaller returns spread out over a longer period, as with fruit trees compared to timber trees.
But the difference is not because women are not commercially oriented, while men are. Women, for instance, may choose fruit trees not out of a preference for self-consumption, but to sell the fruit. The difference lies in the maturity period. Men are more willing to risk a longer investment period, as is necessary in the case of timber trees, with lumpy returns.
These differences in attitude to maturity periods, themselves lie in women's greater responsibility for day-to-day care of the family, which makes them concerned with quick-yielding and regular returns. Men, relieved of these immediate cares, can afford to think of longer term investments, with lumpy though much larger returns.
Thus, consulting only men or allowing sole decision by men, is likely to result in an unsustainable emphasis on longer-term investments with lumpy returns. Unsustainable because the need for quick and regular returns will be pushed onto other parts of the resource base in unanticipated ways. In order to get a sustainable mix of activities that will increase productivity, it is necessary to take account of women's specific concerns with quick and regular returns, and to enable women to participate in decision-making on these matters. This involves both women's ownership of land and their participation in village or user councils.
Besides the tendencies to break down a system into its parts (reductionism) and to seek technological solutions to the defined problem (technological fix), another strong feature of research policy has been the belief that "formal research and extension is the primary source of new ideas and technologies that will benefit all farmers. Research and extension institutional structures were developed to support the central source, transfer of technology model of development" (David Gibbon, 1992.)
There has been little recognition of the need to consider "a dynamic, interactive relationship between the researcher, extensionist and farmer, and to initiate activities that support the process of technology development in a variety of ways simultaneously."
Box 4: Case Study on Gender in Community Organizations In the above example (in Himachal Pradesh, India) the NGO started to work on getting women collective control over common lands. Up to then, the Forest Department consulted the village Panchayat (council) about the type of trees to be planted on common land. The council was solidly male and commercial timber species were always planted. Various women's groups began to oppose this strategy; one group passed a resolution that unless the Forest Department planted at least 50% fodder species, they would uproot all the trees and replace them with fodder crops. They also demanded that in future the Forest Department should consult with the women's organizations as well as the village council; later this was taken further, and it was demanded that the government should give the women's organizations the power and responsibility for deciding how the common lands should be developed. Madhu Sarin, in Local Organizations in Community Forestry Extension in Asia, FAO/RWEDP, 1992, summarized in M.M.Skutsch. A group of men was invited to a village meeting to jointly plan a community forestry project. The men told the foresters that they wanted to plant hardwood tree species to make furniture and wood carvings for sale. Three thousand hardwood seedlings were provided. They all died. Why? Because in the village it was the task of women to care for seedlings; no one had told then that the seedlings were coming. Another meeting was held. This time the women were included. Foresters learned that the women preferred soft wood fast-growing species for fuelwood and fodder. When the project provided seedlings of both types, satisfying the needs of both women and men, the women planted and watered all of them. Marilyn Hoskins, Gender Analysis and Forestry, in press, Sec. A, p. 6. Questions 1. Why are there differences between men and women in the choice of trees? Is it a matter of biology, or different inclinations, of different areas of responsibility for the family? 2. How can these differences be taken care of in a project? |
So long as agricultural research concentrated on the reasonably controlled environments of irrigated rice and wheat fields, not many problems were encountered with the old approach. But when ICRISAT and other organizations began to turn their attention to the vastly variable environments they had to deal with, they were faced with the inability of existing technological approaches to solve pressing problems of agricultural development in some areas, in particular the rainfed and semi-arid plains and the hill-forest regions. This has led to the questioning of some of the analytical methods of science and the organizational methods of research. The great variation in environments led scientists to consider the necessity of working in active partnership with farmers.
The old "scientistic" approach is increasingly under attack and it is being increasingly realized that producers, farmers in this case, have an important contribution to make in creating and developing new technology. In the new science of agroforestry it is commonplace to start with the observation that, while some farmers have for long used trees in combination with crops, agricultural scientists have only now begun to look at the role of trees in farming systems. "Agroforestry is an ancient land use of great promise as a new agricultural science. Traditional farmers have long used trees in combination with live-stock and annual crops, yet agricultural science has in the past ignored the role of trees in farming systems." (MacDicken and Vergara, 1900)
The basis for farmer's participation in technological development lies in the labour that they perform and their decisions and systems of managing their resources. As a result of this labour and management of resources they gain valuable knowledge and skills. This knowledge and skills may not be (and usually is not) available to the professional scientist and other technicians, whose practice rarely extends beyond the laboratories and experimental farms. It is the need to bring together the knowledge and skills of the producers (indigenous knowledge as it is sometimes called) with those of the professional scientist and technician that makes a partnership between farmers and experts necessary.
When we talk of the knowledge and skills that farmers possess, is all that knowledge and skills available to all farmers? If so, it would make no difference which farmer we happened to include as a partner. The potential contribution of that person would be the same. (This is the technological counterpart of the household's "single utility function", which enables the man, as head, to represent the household.)
Since knowledge and skills depend on participation in labour and in the management of resources, and to the extent that there exists a division of labour within the farm household, the knowledge and skills possessed by different sections of the household will be different. This is the reason why we need to take account of the gender division of labour in production and in the management of resources in a programme that seeks technological development by combining the scientist/ technician and extensionist with the farmer.
Women's Knowledge
The recognition that women and men possess different parts of the knowledge of indigenous farming practice does not mean an abandonment of holism. Some attempts at opposing reductionism (those of the eco-feminists) sought to do this by identifying men with reductionism and women with holism. What is needed is not the replacement of men by women, but a recognition that communities of farmers (including those of tribals in the uplands) are composed of dominant and subordinate genders, and that the "knowledge of the community" resides in particular social beings, both women and men.
As a result of women's continuous use of woodfuel they have in-depth knowledge and know-how about various species. "When it comes to the knowledge of fuelwood species... women can differentiate between those which provide quick high heat, those which provide long-lasting low heat, and those which smoke....When it comes to the management of fuelwood species, successive generations of older women have trained younger women in the art of lopping or pollarding." (Martha Chen, 1993)
A variety of biomass goods are used by rural households. Their collection, processing and use are often gender-specific. "Women are the primary processors, driers, and storers of many of these [biomass] products. Moreover, women generally manage the energy flows from biomass resources, particularly in the form of fodder and composting materials, to the agriculture and livestock sub-systems of household livelihood systems: for instance, gathering and processing fodder, caring for animals, converting animal dung into fertilizer." (Martha Chen, 1993, 31)
As mentioned above, agroforestry is getting increasing attention as a means to solve fuelwood supply and other problems. Agroforestry is a newly-emerging scientific discipline within agriculture. But its practice is very old. Centuries (millennia) of agricultural development have centered on "farm" and "forest" as dichotomous categories, and have treated "trees" and "crops" as being opposed to each other. But now international attempts are being made to revive and extend the practice of agro-forestry. The humble home garden, of which the Javanese home garden is the most outstanding example, is now recognized as the repository of very essential knowledge about multi-tier farming.
"While home gardens may occur within systems ranging from shifting cultivation to intensive-multiple cropping in permanent plots, they seem to be the domain of women wherever such a plot is one among many other plots available to the household, or in cases where men are almost exclusively engaged in off-farm labour. In intensively cultivated areas of land scarcity, the whole household may work the home garden under the management of the head of the household, as in parts of Southeast Asia. In such case, the rationale for the home garden shifts more towards labour intensification on scarce land rather than efficient multiple use of women's scarce time. Even so, these plots may have greater relative importance for women than men, based on the distribution of labour input and on the fact that men may have alternative sources of cash income. This is also reflected in the tendency for women in Java to inherit home gardens, while their brothers inherit the rice croplands" (Dianne Rocheleau, 1987).
In Bangladesh "by tradition women have always been more involved in homestead agricultural production than men" (C. Safilios-Rothschild and Simeen Mahmud, 1988.) The wood from homesteads is the major source of fuelwood in Bangladesh.
Home gardens then are a special agroforestry niche of women. The development of agroforestry as such requires careful attention to women as bearers of traditional knowledge of agroforestry practices.
Along with the home garden, swidden farming is another type of multi-tier, multi-crop method of cultivation. Over a long historical period the thrust of agricultural development has been in the plains. Monocropping and irrigated cultivation reached their culmination in the Green Revolutions. This route of development has very little scope in the hill forests, and on the rainfed plains too. The multi-tier, multi-crop cultivation system to which attention is now being paid, is characteristic of swidden farming. This has been characterized by Ester Boserup (in the context of Africa, but it hold good outside of Africa too) as a "female farming system".
A recent study by Ramakrishnan (1993) shows the overwhelming importance of women's labour in swidden farming. Swidden farming is very much women's work; with men mainly contributing a short, sharp burst of activity in clearing the fields.
Box 5: Case Study on Gender Policy for Technology Development The scenario is such that forests (land under forestry departments' control) are unlikely to be available for fuelwood production through the agroforestry approach in most developing countries. Similarly, food production will continue to be given top priority so that it may not be prudent or feasible to envisage any substantial fuelwood production schemes on arable agricultural lands at the cost of food production. However, agroforestry can be of value in this context by: 1. Incorporating and integrating appropriate species of woody perennials on farmlands along with other components of the farming system not in a competitive but in a complementary way 2. Integrating herbaceous crops and livestock on forest land according to the agroforestry management schemes so as to facilitate simultaneous production of wood and food crops 3. Employing agroforestry techniques for reclamation of degraded lands and proper utilization of "wastelands". Some prototype agroforestry technologies for each of these situations are now available. Most of these have evolved through the trial-and-error approach of local farmers with practically no scientific input to improve them. The greatest scope for improving their efficiency and obtaining tangible results in such a programme lies with the integrated food and fuelwood production initiatives in small holdings. P.K.R.Nair, 1994, "Agroforestry and biomass energy/fuelwood production, " in Agroforestry Systems in the Tropics, Kluwer Academic Publishers, Dordrecht, 597 Questions 1. Are there any gender differences in the knowledge of women and men that are not taken account of in the above analysis? 2. How would/should any such differences effect the design of an agro-forestry project? |
To draw attention to the important knowledge that women have in swidden farming, we may take the case of planting. Planting involves not only the physical labour of digging holes and planting seeds (which is done by women), or broadcasting in some cases, but also careful selection of microsites within the swidden field. A variety of grains and pulses is planted. "When a swidden field is planted the visual result, as viewed by the outsider, is a mixture of plants that defies his idea of order. But to the swiddener, the field is a reflection of the soil variation in the fields and the plants that will do best in each microsite" (Warner, 1991, p.39).
The complexity of planting in swidden fields shows the important role of women-specific knowledge of multi-tier, multi-crop cultivation. This knowledge needs to be built on in any attempt to develop the productivity of sustainable cultivation in the uplands, if not elsewhere too. This is not so much a matter of applying particular, well-known techniques and methods. Rather, it is a matter of utilizing the principles embodied in swidden farming in order to create a higher productivity, while conserving the natural resource base. The relevant principles of swidden farming are (Warner, 1991):
1. Integration of trees into the agricultural system
2. Utilization of microsites, microenvironments, multicrops and multivarieties
3. Maintaining stability by the many components of the agroecosystem.
Above we have referred to the very complex knowledge involved in cultivation in home gardens and swidden fields. A recent UNIFEM study of Women's Roles in the Innovation of Food Cycle Technologies, gives many more such examples. "In Sudan women carry out forty-step fermentation processes with utmost care. This causes foods to be preserved for up to two years despite the hot climate. Women know how to use and treat enzymes as they would be used and treated in a laboratory.... In Zimbabwe, women use their knowledge of alkaline and acidic properties in the processing and utilization of over fifty kinds of indigenous wild plants. In Kenya, women potters utilize their knowledge of the properties of different clay sources and proportions of mixtures in making durable pottery products and fuel-efficient stoves. Women salt extractors in Sierra Leone possess knowledge about the intricate chemical processes of salt solubility and crystallization rates of sodium chloride vis-a-vis other salts" (Ilkkaracan and Appleton, 1994, 70).
Processes of fermentation and other biological methods of preserving and processing food are well known to women, with variations from area to area depending on the type of agro-ecological zone. In the use of neem and other natural products for pest control, women seem to play the major part in processing and preparing the materials; with application being left to men. (Information supplied by Dorritt Benden-Little.)
The preservation of seeds is often the province of women. In some hill-forest regions (e.g. among the Kreung and Tampuan tribes in Rattnakeri, Cambodia) women are the main repositories of knowledge about herbal medicines. In many tribes men have a monopoly of public knowledge of complex use of herbs and other treatments. But there are instances of women tribal doctors who are experts in this field.
The number of examples given could be multiplied. But the point is to investigate in each location the specific gender division of labour, the various tasks that women perform and the consequent knowledge that women possess of the relevant processes. This has to be the starting point of any attempt to develop a gender framework for fuelwood interventions.
One of the reasons why such an investigation needs to be carried out is that a large part of women's labour in agricultural production is "invisible". Women's labours in many parts of the agricultural cycle are invisible in census figures. They would continue to remain invisible if the investigation of women's roles was confined to asking men about them. Men usually respond with the answer that women only do "domestic" work and nothing else. A large part of women's labour is subsumed under "domestic work": looking after the animals, tending to the home garden, processing various agricultural materials, and so on. These are all regarded as merely parts of women's domestic duties, and are considered to be at a very low technical level, not deserving the title of labour. Thus, women's knowledge too can remain invisible. In an article, Wild Plants as Milk Preservatives, Ann Waters-Bayer was forced to remark, "did not once mention that the Fulani who have the knowledge about how to preserve milk and who hold all the other knowledge about milk processing are not the 'herders' but rather the Fulani women" (Ann Waters -Bayer, 1994). The above-quoted UNIFEM study of Women's Roles in the Innovation of Food Cycle Technologies (Ilkkaracan and Appleton, 1994) sums up the matter: "Women's knowledge of production processes, although scientifically based, remains largely invisible. Nevertheless women constantly use their knowledge to make rational economic and technical choices and changes appropriate to their environment".
While the combination of modem technology with indigenous knowledge is very essential, it is important that in the process of this interaction the women concerned do not lose control over the results of this interaction. This would require not just assigning intellectual property rights to the communities or individuals, but also working with them to develop their knowledge and adapt it to other uses and more packageable forms, involving processing and formulation.
While noting the existing gender division of labour and thus not depriving women of participation in developing what they know, the existing division of labour should not set the boundary to women's involvement. This, as pointed out above, is essential for effectiveness of a programme of technological change and adaptation. But equity may require that we go beyond just this consideration.
The division of labour that exists in any place is not fixed, but changing. Further, there are wide variations from one place to another. If in Andhra Pradesh, India, men alone do the work of tapping trees (for gum karaya) in Sri Lanka women are also rubber tappers. So, there is no fixed rule that men alone should be trained in advanced methods of tapping. In a situation of grave imbalance against women, equity would require that we seek to change the balance in women's favour, not simply ensuring that we do not make it any worse. This, however, is not just a matter of access to technology, but also one of ownership of and control over resources, particularly land.
But, let us at least begin by separately involving women in areas where they are the acknowledged traditional experts.
Recommendations
1. There is need to pay attention to the gender specific division of labour: who does what, when and where; in-farm, and off-farm; non-farm and household maintenance. This will help us to know what women are doing and what they know about woodfuel management.
2. The question of who benefits is closely related to roles and responsibilities and control over resources. A note of caution: although technological innovations may not increase women's workload, they may not provide any direct benefit to them.
3. It is important to treat women as users, producers and managers of woodfuel and build on their specific knowledge of agroecological systems. Policy measures need to provide women with access to and control over production, knowledge, technology and decision-making. Having access without control may mean greater constraints and less flexibility in using the resources. The major issues in this regard are increased decision-making of women, and gender equity in command over agricultural land and other resources. Enhanced decision-making by women is needed at both household and community levels.
4. The woodfuel problem can be seen as an aspect of the resource and labour availability of the farm household. The gender specific constraints on command over resources and labour of the farm household need to be understood in order to formulate appropriate policies.
5. Whether a household does or does not seek greater efficiency in fuel use (an improvement which may cost some money) depends on the opportunity cost of women's labour in fuelwood collection and cooking. Thus, there is a need to increase the opportunities for women to undertake non-domestic work or income-generating activities outside the homestead, whereby the saved labour from the use of efficient stoves can be used to produce marketable goods and services.
Agarwal, Bina, 1986, Barren Slopes and Cold Hearths, New Delhi, Allied Publishers.
CCIC, MATCH International Centre and Association Quebecoise des organismes de cooperation international, 1991, Two Halves Makes A Whole: Balancing Gender Relations in Development, Ottawa.
Chen, Martha, 1993, "Women and Wasteland Development in India: An Issue Paper", in Andrea M. Singh and Neera Burra, eds., Women and Wasteland Development in India, New Delhi, Sage Publishers.
Cecelski, Elizabeth, 1984, Women and Rural Energy, Geneva, lLO - WEP.
ESCAP, 1994, Women in Asia and the Pacific, New York, United Nations.
RWEDP, 1993, Chinese Fuel Saving Stoves, Bangkok, FAO.
RWEDP, 1993, Indian Improved Stoves, Bangkok, FAO.
Folbre, Nancy, 1994, Who Pays for the Kids? Gender and the Structures of Constraint, Routledge, London.
Gibbon, David, 1992, "The Future of Farming Systems Research in Developing Countries," in K.V. Raman and T. Balaguru, eds., Farming Systems Research in India: Strategies for Implementation, Hyderabad, NAARM.
Hoskins, Marilyn, in press, Gender Analysis and Forestry, FAO, Rome.
Ilkkaracan, Ipek and Helen Appleton, 1994, Women's Roles in the Innovation of Food Cycle Technologies, UNIFEM, New York.
Kelkar, Govind and Dev Nathan, 1991, Gender and Tribe, Kali for Women, New Delhi, and Zed Press, London.
Kelkar, Govind, Omvedt, Gail and Weber, Karl E., Gender Analysis, Participatory Rural Aporaisal and Empowerment of Women, (forthcoming, AIT, Bankok).
MacDicken, K.G. and Napoleon Vergara, 1990, Agroforestry: Classification and Management, John Wiley and Sons, New York.
Nair, P.K.R., 1994, "Agroforestry and biomass energy/ fuelwood production", in Agroforestry Systems in the Tropics, Dodrecht, Kluwer Academic Press.
Ramakrishnan, P.S., 1993, Shifting Cultivation and Sustainable Development, UNESCO, Paris.
Rao, Aruna, Mary B. Anderson and Catherine A. Overholt, 1991, Gender Analysis in Development Planning: A Case Book, Kumarian Press: West Hartford.
Rocheleau, Diane, 1987, "Women, trees and tenure: implications for agroforestry research and development", in John B. Raintree, ed., Land, Trees and Tenure, ICRAF, Nairobi, and the Land Tenure Centre, Madison.
Safilios-Rothschild, C. and Simeen Mahmud, 1988, "The Gender Dimension in Crop Production", in UNDP, Bangladesh Agriculture Sector Review, Compendium Volume 1, Dhaka.
Sarin, Madhu, 1992, "The Potential Role of Women's Organizations in Natural Resource Management", in Local Organizations in Community Forestry Extension in Asia, FAO RWEDP, Bangkok.
Sen, Amartya, 1987, Gender and Cooperative Conflicts, WIDER Working Papers, Helsinki.
Warner, Katherine, 1991, Shifting Cultivators, Local Technical Knowledge and Natural Resource Management in the Tropics, FAO, Rome.
Waters-Bayer, Ann, 1994, Quoted in Exchange, Little Rock, October-December.
Uraivan Tan-Kim-Yong
This paper describes a training module on "Wood Energy Policy and the Gender Component".
The objectives of the module are to:
ensure incorporation of gender concerns into wood energy policy and development;
increase the understanding of policy makers and planners regarding the various conditions and impacts of wood energy policy interventions on different groups, such as women, men, and children;
encourage policy makers to reform or adjust policies in order to facilitate gender-sensitive planning in wood energy development.
The module consists of three sessions:
1. Policy Impacts and Gender Considerations (45 minutes)
2. Policy Support (60 minutes)
3. Policy Options and Planning (60 minutes)
Objective
To help participants explore current development impacts on men and women, and broaden their perspectives on the gender and wood energy crisis.
Topics
Incorporation of gender considerations into wood energy policy and development
Wood energy issues and different social groups: access, produce, use, trade, conserve, and rehabilitate resources, etc.
Responses of poor women and men to local wood energy crisis
Policy interventions: forestry, energy and technology
Policy impacts on women and men at local level
Material: Handouts 1, 2, 3, 4, 5
Session guide
1. Explain that it is important to be concerned with and integrate the gender component into the policy and planning process.
2. Inform the participants of the trend in the wood energy crisis and explain how different groups of women and men are responding and adapting to it.
3. Conduct a slide presentation of 10 minutes with key questions on how policy interventions affect women and men.
4. Ask the participants about key issues and experiences in their countries.
5. Summary. It is important to incorporate gender considerations into wood energy policy and development, and to adjust established policy and procedures to facilitate gender-sensitive planning.
Slide Presentation
The objective of the slide presentation is to review the issue of the differential impacts of policy interventions on women and men.
Key questions are posed during the slide presentation to emphasize the importance of considering gender in energy policy and planning
Do projects affect women and men differently?
Do women and men have a different impact on the development of a project?
Should policy makers and planners be concerned that 'people' are women and men, that the 'poor' are poor women and poor men, and 'children' are girls and boys?
Is there a need to change established processes and procedures in energy policy and planning to incorporate a gender component?
Objective
Participants study and practice the preparation of a gender-sensitive policy statement in order to understand how policy support can change the impacts on women and on men.
Topics
People-focussed and gender-related aspects of wood energy development policy and planning
Gender-sensitive policy statements in wood energy
National policy initiatives
Circumstances for gender-sensitive planning
Material: Handouts 3, 4, 5, 6, 7
Session Guide
1. Introduction: the session will explore alternatives in people-centered development, and encourage discussion among the participants on policy issues in energy, forestry, and the WID/GAD sector
2. Distribute the handouts and explain the purpose of these
3. Ask the participants to complete the table in handout 7 (summary of country's sector policy). First, the column on the policy sector goal has to be completed, then the remaining part based on the available documents. (The training institute/group has requested each participant to bring available policy documents on energy, women and development, forestry etc.)
4. Analyze the key policy goals and drafted policy statements in working groups. To make working groups, divide the participants into groups of six to eight members who represent different countries and institutions or Divide the participants into groups, each group with members representing the same development sectors (energy, forestry, women/gender development)
5. Allow 45 minutes for working group discussions, while the resource person observes and provides some additional guidance
6. Reconvene the groups and ask each group to present the draft policy statement. Each group should use less than 10 minutes (maximum total presentation time should be 30 minutes for three to four groups)
7. Summary. It is important mat top administrative officials and policy makers provide policy statements to support the incorporation of a gender component into wood energy development, and encourage actions which express gender-sensitive planning in the organization.
Small group session on policy statements
In small groups, the participants will study the country sector policies and work out a gender-sensitive policy statement.
Discussion: Working groups of six to eight participants review the energy/forestry sector policies and draft policy statements concerning and supporting the operationalization of the planning process and future project design and implementation.
The group prepares a presentation and selects a representative to discuss with all participants.
After the session, the group will shape the draft statement into a final form to be distributed to all participants.
Objective
The participants learn some policy options with gender-related components.
Topics
gender and social forestry: men and women related land access, land rights, local organizations, women's groups; forest regeneration and reforestration
gender and rural energy: household energy, small-scale home-based industry, wood-based energy enterprise
gender and low-cost, low-energy technology: technology for household, home-based industries
institutions and gender-sensitive planning: decentralized planning, men and women's participation in decision-making, wood-energy planning at district, provincial, and national levels
Material: Handouts 6, 7, 8, 9, 10
Session Guide
1. Explain that the session focuses on studying different policy options in energy, forestry and technology that encourage changes towards a more gender-sensitive policy and planning process.
2. Distribute handouts. Show slides and diagram presenting the case studies on gender and household energy, and technology adoption.
3. Divide the participants into two groups which would assume the duties of policy maker and planner. The groups work to identify some key points on "how to encourage gender-sensitive policy," and "how to encourage gender-sensitivity in planning." (30 minutes)
4. Reconvene the groups and ask them to present their results.
5. Summary. To formulate gender-sensitive energy and forestry policies and plans, the organization and individuals need understanding, knowledge and skills to decide appropriate options in response to a particular gender's priority needs and potentials. This requires not only a sensitivity to and appreciation of gender issues but also reliable, practical information and functional procedures and techniques.
Slide Presentation
The slide presentation explains policy options and poses questions on operationalizing gender sensitive policy and planning processes for further discussion.
After the slide presentation two working groups will carry on the key questions for discussion and definition of the details. These questions will assist the groups to identify actions and procedures needed to support gender-sensitive policy formulation and planning.
List of Handouts |
|
Handout 1: |
Energy and Rural Women's Work |
Handout 2: |
Gender and Energy |
Handout 3: |
Policy Formulation and Program Planning Process |
Handout 4: |
Women's Basic Needs and the Biomass Crisis |
Handout 5: |
Energy as Entry Point |
Handout 6: |
Draft Policy Statement of RWEDP |
Handout 7: |
Summary Table on Country Sector Policy |
Handout 8: |
A Case Study on Forest-Based Small Scale Enterprise |
Handout 9: |
India Case Study |
Handout 10: |
Policy Options |
Handout 1: Energy and Rural Women's Work
Observations Women bear the major burden of environmental and economic distress in developing countries. They are working longer hours to produce sufficient food and income to support their families, as well as collecting the necessary fuel and water, with less family labour due to male migration. In times of crisis and stress such as drought and famine, women's contribution to family income and survival is even more critical. Women's access to resources, including energy, is actually declining while their burdens are increasing. Confronted with changes in fuel and biomass availibilities, rural households are being forced to make various adjustments which have negative effects on their living standards, work, consumption and incomes: - on working patterns (division of labour, women's workload, energy-related activities, cooking and fuel collection - on family nutrition and health (women's time) - on the environment, agricultural productivity and incomes (women's perceptions of causes of deforestration, loss of agricultural productivity, food and income, loss of forest products, and effects on income in food processing). Only a fraction of major donors' aid to developing countries has gone to rural energy and meeting the household fuel needs of the poor. Most funds go to electricity and other conventional sources for the modern sector. Poor women themselves have often not recognized these linkages explicitly, due to their overriding immediate food and income concerns. Energy can nonetheless be an extremely useful entry point to meet women's priority needs through projects using a participatory approach to project design and implementation. Depending upon the stage of physical and socio-economic degradation reached, energy projects can be used for labour and time saving, for cooking and for rural employment, or for reclamation of land and livelihoods. Both managing energy demand and increasing family welfare are possible through household fuel planning and cooking efficiency improvements. Through combining rural development and energy goals in a participatory approach, both objectives can be more effectively met. Elizabeth Cecelski, Energy and Rural Women's Work. Crisis, Response and Policy Alternatives, 1986, ILO |
Handout 2: Gender and Energy
Observation Almost all western donors are now explicitly committed to a policy of sustainable development, and are rewriting their assistance plans in the light of Agenda 21. Energy is one sector which clearly needs to be reoriented. Donors have also declared their commitment to promoting women in development. A review of relevant donor documents indicates that in all cases energy projects support women only in their role as housewives and mothers, not as producers and breadwinners. A policy which is rapidly gaining ground in the environmental area is that of local level management of natural resources, including forest areas. In handing over management of the forests to local communities, riffle thought has been given to the relation between the genders and whether women will have any control over the benefits. In almost all cultures women are believed to be the "caring" sex. This could be used as a vehicle in setting women up as the "carers of the natural environment". This and related cultural norms and values could persuade the government and local communities that forest management is a "proper" role for women. Increasing the role of women in forest management could improve the domestic fuelwood situation, and open up opportunities for economic gain for women from the sale of other forest products. The category "women" is by no means homogenous and differences among women may be as great as differences between genders. Margaret M. Skutsch and Nico Schulte Nordholt: Gender and Energy: Hijacking Cultural Norms |
Handout 3: Policy Formulation and Program Planning Process

Handout 4: Women's Basic Needs and the Biomass Crisis

Handout 5: Energy as Entry Point
Energy as an entry point to different stages of physical and socio-economic degradation
Stage |
Fuel access/types |
Labour time |
Income |
Food/agricultural |
Migration |
Priority |
I |
Free access to high quality wood |
Minimal |
Forest-based industries and trade, food processing still viable |
Little erosion. Nutrition minimal based on a variety of local cultivated and: gathered products |
Minimal |
Energy for labour/time saving to increase efficiency and productivity of specific tasks, e.g. improved animal traction for water lifting, hydro grain milling, better drying for fish, herbs, more efficient beer brewing. |
II |
Access limited and increasingly privatized. Type of fuel used corresponds to income level the poor mostly use residue fuels due to lack of cash to purchase more convenient fuels |
Increasing time for fuel gathering cooking, water collection and agriculture |
Forest based industries and income declining |
Falling due to erosion, diversion of organic matter to fuel. The rich co opt best lands and other resources. Diets depend increasingly on purchased foods. |
Male migration becomes an economic necessity for poor households |
Energy for cooking and rural employment to save time and raise incomes, e.g., energy and resource based income activities |
III |
All high quality fuels commercialized and severe penalties for infringement on private resources. |
Satisfaction of basic needs alone requires all household time, with negative effects especially on women's health. |
No natural resource based or fuel-intensive industries or employment |
Yields of staple crops falling dramatically. Food from relief agency or purchase. Nutritional and health status poor |
Outmigration of "ecological refugees" to cities |
Energy for reclamation of land and livelihoods to reclaim wastelands and at the same time generate incomes, e.g. through social forestry and infrastructure works |
Handout 6: Draft Policy Statement of RWEDP
POLICY 1. RWEDP believes that women's interests in the wood energy field can best be served by adopting a gender approach across all its activities. Women's role in wood energy supply and use is not considered separately but viewed in relation to men's (and children's) roles. The crucial factors to consider here are, who does what, and why? And, who has access to and control over the sources of wood energy? The analysis needs to be applied both to the existing situation and to the implications of any planned wood energy interventions. Gender analysis will provide the basis for planning amelioration measures, where necessary. 2. RWEDP will seek to support women's rights in sharing of both responsibilities and benefits from community land resource management programmes related to fuelwood. Wood energy projects are intended to be of immediate value to women in assisting them to meet their strategic needs. 3. RWEDP aims to stimulate sensitivity toward and appreciation of gender issues in wood energy planning among all energy planners. Actions will be carried out to raise awareness of the need for gender analysis in energy planning, and to integrate practical and operational gender-sensitive planning tools into the energy planning process. Gender analysis is to be used as general procedure for scanning and improving all wood energy planning organizations throughout the region by ensuring that appropriate training is offered both at policy level and at implementation level. 4. RWEDP will promote the active participation of women in wood energy planning at all levels, both by preparing teaching materials and by encouraging discussion about the need for women's viewpoints at district and national level planning. Margaret Skutsch: draft policy statement |
Gender in Development Policy
Policy Sector |
Goal |
Focus |
Gender-Related Component |
Handout 8: A Case Study on Forest-Based Small Scale Enterprises
Issues and Constraints for Forest-Based Small Scale Enterprise 1. Diminishing availibility of raw materials Diminishing forest area and continuous exploitation are producing shortages in traditionally utilized forest products. Changes in distribution and diversity are particularly important as FBSSEs often involve collection, processing, utilization and trade in nearby raw materials. It may not be economically viable for an FBSSE to operate using distant resources. 2. Insecure markets/fluctuating commercial value Income generating FBSSEs are characterized by small, often insecure, markets. Access to these markets is important to the viability of FBSSEs. The changing nature of new and old markets and the fluctuating prices of raw materials and finished products ensure that FBSSEs are dynamic enterprises, Increased commercialization of either raw or processed goods can sometimes force FBSSEs to make the quantum leap from a local, subsistence level enterprise with exclusive local end use, to a business involving the international export market. Groups that were previously dependent on a locally valuable product may have to give up their FBSSE entirely. Local people involved in FBSSEs need to cultivate their ability to constantly adapt to change. 3. Introduction of new technology The introduction of new technologies effects FBSSEs. Inability to utilize new technologies may result in a relocation of FBSSEs to a different geographic area. 4. Access to alternate sources of income Many FBSSEs provide only marginal returns, therefore, participation is often linked to the existence or absence of alternate sources of income and employment. Additionally, there must be sufficient value in the activity as a supplement to wage work or as a culturally significant function. 5. Lack of entrepreneurial/managerial skills Many poor and disadvantaged groups, including women, are unable to take entrepreneurial advantage of new FBSSE opportunities (Josh) 1987). With low capital, limited free time, restricted ranges of activity and lack of experience, entrepreneurial risk-taking and strategy-making are unlikely to be feasible. Many FBSSEs are in the informal sector. Therefore, it is often difficult for them to get financial assistance to start-up small scale processing or marketing enterprises. The degree of institutional support FBSSEs receive from cooperatives, government departments, NGOs, banks and industry can also effect operations. Developed from FAL's Community Forestry Case Study, FBSSE, edited by Jeffrey Y. Campbell |
Gender in Development Policy(Forestry, Energy, Gender)
Policy Sector |
Goal |
Focus |
Gender-Related Component |
Forestry |
Reducing forest degradation, increasing forest resources supply, and sustaining forest and water resources for long term conservation, use, management and development |
Conservation and commercial use of public forests |
Access and benefit sharing between men and women on a more equitable basis Use and production of wood and non-wood products, and forests Gender-sensitive technology |
Social/Community Forestry |
Decentralizing forest management; local management of community forest for economy and environment to sustain rural forest resources and income for poor people |
Communal forest under common property for multipurpose use of forest(energy, fodder, food) and conservation of critical protected forest(Watershed, Park, Wildlife, Buffer Zone) |
Women and tenure Community management by women's group Access and benefits Energy-saving technology Opportunities for women to earn income Contract with women/groups |
Handout 9: India Case Study
Constraints and Issues for Women in Lacquerware Enterprises Today Lacquerware is one of the only carpentry-related FBSSEs in Karnataka that has traditionally supported substantial participation by women. In response to changes in the industry, men are taking advantage of new opportunities while women are being marginalized or totally displaced. To this list can be added the negative impacts of mechanization and problems with institutional training. 1. Raw material supply Half logs are classified as timber and no effort is made to separate them from other logs after harvesting in the forest. They are brought to forest department depots, which are often in remote locations and sold in large quantities. The travel distance and the large volumes make it difficult for anyone but wealthy merchants and contractors to purchase. Most women work in household-based enterprises and must purchase their wood daily. This leaves them more exposed to supply and price fluctuations. 2. Exploitation by traders/static prices Traders often bypass women during the procurement process. Though many of the export jewelry items such as beads of various sizes for necklaces can be produced by women, they require hand lathe operation and therefore exporters prefer to give their orders to male artisans. This may partly be due to the fact that the exporters are men and are accustomed to dealing with men for items made on power lathes. It may also be a reflection of women's continuing low profile in the industry: as they have traditionally catered to local markets, this hinders women's participation in the export market. 3. Problems with institutional training An exclusive women's training center exists under the Scheduled Castes and Scheduled Tribes (SC/ST) Welfare Department administered by the Block Development Office in Channapatna, yet for the past two or three years the power lathes, which are specially designed for women, have been idle. Participation rates at the SC/ST LWTI Centre have dropped from 20 women trained a year to 13 in recent years. The real problem seems to stem from the absence of a definite focus on the development of skilled female artisans. This is true in all of the training centers. Developed from FAO's Community Forestry Case Study, edited by Jeffrey Y. Campbell, 1991 |
Handout 10: Policy Options
Social Forestry The early focus of social forestry was on community woodlots, a programming policy which has not met expectations. Some attention has been given to planting along public roads and supplying seedlings for individual planting. For any of these efforts to succeed, villagers must first perceive a fuel shortage. For any tree planting program to function, there must be a ready source of seedlings. A Tanzania woodlot program found access to seedlings and advice from extension workers to be major factors in the success of its efforts (Skutsch 1981). Mothers' Clubs in Korea earned income for their members with such a project (Tinker and Cho 1981). The Greenbelt project of the National Council of Women of Kenya not only supplies seedlings but pays a handicapped villager to care for them (Thrupp 1983). It is unfortunate that some foresters continue to resist this solution (Hoskins 1981). For a community woodlot to succeed, the need for a cohesive community is paramount but is seldom found in class or caste stratified villages in Asia (Burley 1982; Noronha 1980). Social conflict, land ownership, or rights to communal lands have undermined woodlot efforts worldwide (Cernea 1984). The difficulty of relying on communal solutions is found even in the P.R.C. where tree planting has been included under the responsibility system which reallocates responsibilities of decision making from the team or brigade to an individual family (FAO 1983). But it is not sufficient to consider only the socio-economic and caste barriers to communal action. Given the sex-typed nature of job responsibilities, women are often automatically expected to care for the trees despite their long work day and the unlikelihood of their ever benefitting from them (Hocking 1981; DEVRES 1980). The community woodlot seldom replaces the free forest as a source of fuel for the community. Rather, those who manage to control the lot begin to sell firewood. Secondly, the local poor continue to use twigs and leaves and so are uninterested in cookstoves designed for wood. Only if social forestry projects understand this commercialization of firewood and ensure that those who tend the woodlot also benefit from the sale of the trees will such projects begin to succeed. Planting of trees by individuals, rather than communities, seems a more promissing solution. The selection of species can respond to the multifold needs of the villagers for trees which supply fodder, fuel, fruit, or other edible parts (Williams 1984a). Even when fuel is the predominant concern, the varying qualities of woods for different cooking or smoking tasks must be considered (Hoskins 1981; Cooper and Davidson 1983). Landless villagers, especially women, can be taught to grow seedlings for sale. Improving Cookstoves Early technological responses to the rural energy crisis were based on the assumption that traditional cooking methods were hopelessly inefficient and used far larger amounts of firewood than actually necessary. In fact, research has shown that traditional cooking method are adaptive to the lifestyle and responsibilities of the women who cook. As part of their socialization process, these women have reamed to manage all phases of cooking, adjusting for the fast or slow cooking requirements of different foods (Islam et al. 1984, Chapter 8). They use the fire for drying grains on the stove or in the rafters (Ki-Zerbo 1980), and use the smoke for insect control (an attribute of cookstoves seldom considered by stove technologists). They can coax heat from twigs and leaves, not just firewood - which is generally required by the new cookstoves. They clearly understand the trade-off between fuel consumption and time saved (Koenig 1983), and may stoke two fires to speed a meal when harvesting awaits. Most traditional stoves accept anything burnable while improved stoves generally require wood cut to a specific size; however, women often lack axes or hatchets. Further, women themselves both make and repair traditional stoves. Too often the making of the new cookstoves was seen as a technology too complicated for women to ream, and thus men were taught to make them. Such an approach not only reduced women's utility - and status - within the family, it meant that the new stoves were not kept in repair because of the cost (Reining et al. 1977; Thomas and Amalfitano 1982). More recent efforts to improve cookstoves are much more cognizant of the cultural context and more modest in their claims. Different preparation methods also require different stoves: In Afghan refugee camps, women use subsidized kerosene for tea-making and other purposes; but baking their traditional bread, nan, requires a sunken oven which uses wood (West 1984). This diversification of cookstoves, as new stoves are offered, should also be considered in future design. The fuel/food equation The focus of efforts to reduce the amount of fuel consumed by rural cooking has been on improved cookstoves and different cooking pots. Yet the object of cooking is food, not fuel efficiency. Remarkably little attention has been given to altering the composition of the food to reduce of dispense with cooking time. The need to consider the interrelationships between food and fuel is increasingly important as evidence accumulates on how the poor must reduce their food intake, or change their cooking habits, as a result of the lack of fuel (Cecelski 1984; DEVRES 1980). The switch to rice and wheat from grains which require longer cooking has important implications for national food policies. Pre-treatment or partial cooking of more traditional grains might be considered as a way to reduce household energy use. Women spend more time in food processing than they do either in fetching water or gathering fuels. The complex interplay of fuel and food needs is central to the survival of families in near-subsistence societies. It is essential to consider both sides of the fuel/food equation. It has already been noted that women respond to the conflicting pressures on their time in a variety of ways. They may use two fires - and twice as much firewood - to reduce cooking time; or they may skip meals entirely. They may switch to faster cooking foods such as rice instead of millet, or join their neighbors in a communal kitchen in order to save both time and fuel. Small commercial grain mills are widespread in developing countries, but often the poor cannot afford them. In Burkina Faso many women had their grain ground only during the harvest time when women were busy in the fields (Ilemmings-Gapihan 1981). In an example of another need for beneficiary consultation on program design, in Indonesia, the introduction of small rice mills is estimated to have put seven million women out of their work of hand-pounding the rice. These same women, jobless, could not themselves afford to get their rice ground. New technologies, whether cookstoves or grain mills, cisterns or plastic water piping, or new species of crops or trees, all require a new balance in the daily time demands of poor women. Irene Linkers: The Real Rural Energy Crisis: Women's Time 1994 |
Margaret Skutsch
The objective of this module is to bring to the attention of the participants the very practical steps that must be taken if a 'gender approach' is to be introduced into normal working procedures.
At the end of the module they will be aware of a number of immediate measures that should be taken to assist the institutionalization of the gender approach, and of the difficulties in these. They will have considered this in the context of their own home working situation.
They will have an appreciation of the possibilities for training and the different ways in which this may be approached.
It is expected that the module should be covered in a half day session. There is more than enough material for a half day, so the trainer has some flexibility in selecting which parts to emphasise, particularly which exercises to devote most time to.
The module consists of a lecture, which may be copied for the participants, to be followed by discussion on a number of suggested points in a plenary session.
This is followed by a short film, about which there may also be some discussion.
Two exercises are provided: the first involves designing a training programme for the participant's own organization, and the second concerns locating the gender expertise within the participant's own organization. All materials relating to the exercises, including the case study, should be copied for the participants.
All the necessary materials, including the video, are included in the package.
If a gender approach is to be adopted in energy planning, this does not mean setting up a few special projects to try to benefit women. On the contrary, it means that all projects should be viewed through 'the gender specs' (see diagram). It means that gender analytic tools and procedures need to be integrated into the regular pattern of work as carried out by the organization. Thus the attention given to gender (or to 'women') is not special but a normal planning task institutionalised into the routine of office activity. Just as it is increasingly common these days to carry out an environmental impact analysis of any proposed project, so it should be standard practice to carry out a gender analysis in addition. While this does of course entail an increase in the workload of the planners concerned, the chances are that the effectiveness of wood energy projects will be greatly increased if proper attention is given to gender matters. Therefore in the long run, time (and money) will be saved.
The gender-environment 'bifocals' for professionals

However, as we all know, bureaucracies are often slow or even unwilling to make changes in procedures and a number of deliberate steps must be taken to prepare the way for the adoption of the gender approach.
Ensure that there is Visible Support from the Top
In order to ensure that staff do respond and adopt gender analytic procedures, it is essential that a policy directive is promulgated which is clear and definite about what the policy is. Such a policy statement should state not only the organization's policy on gender in general, but also the strategy, i.e. how it intends to ensure that a gender sensitive approach is followed. The policy statement may be rather specific about the procedures which it expects staff to follow in this regard. The policy statement should also indicate the commitment of policy to the gender issue by indicating that staff will be evaluated and promoted on the basis of their implementation of the gender approach (as well as on other criteria). The policy directive should be distributed and discussed throughout the organization.
Select and Design the Gender Analytical Procedures and Prepare a Manual
A standard analytical and reporting approach such as the Harvard Framework, or a standard checklist, can be used; alternatively, an adaptation of such an approach, designed to fit the specialised work of the organization concerned can be made. Mostly, agencies such as energy planning ministries may find it better to create their own standard approach following general guidelines of the Harvard sort. The manual should cover the gender component in all aspects of planning including project formulation, appraisal, implementation, monitoring and evaluation. Whatever methods are used must be clearly defined and their use explained in a short manual which should be distributed to all departments together with the policy directive on gender. Obviously such methods should be subject to criticism and revision in time, as experience in using them develops. Where staff experience difficulty in applying the stated methods, it should be clear to them to whom they should turn to for advice, and to whom they can make suggestions regarding the appropriateness of the methods.
Decide Upon an Appropriate Structure and Location for Gender Expertise Within the Organization
A basic question the organization must ask itself is: can we cope with the gender approach with existing staff, by training, or do we need some additional specialised staff?
Let it first be said that training of the existing staff is essential whether or not new specialised staff are recruited. Failure to train existing staff will result in misunderstanding, resentment and outright rejection by them of work done by the new specialised staff. However, the increased workload incurred by the gender analytical procedures may justify the hiring of additional, specialised, staff in the case of large organizations. There may be a minimum requirement of a (new) gender specialist to organize training for staff internally (see below).
Assuming that new staff need to be recruited, the question then becomes, should a special gender unit be set up within the organisation, or should larger units within the organization have a gender specialist attached directly to them? Both models here advantages and disadvantages. There is a danger that a special, separate gender unit may generate conflict and be marginalised within the organization; on the other hand, if it is well managed, it might have sufficient resources to build up a good documentation centre and form a focal point for extending the gender debate within the organization. In comparison, the distribution of a handful of gender experts over the whole organisation would probably lead to fewer situations of conflict, but gender makers may be less visible and have a tendency to be addressed less frequently. Much depends on the existing culture of the organization concerned and its normal working procedures: if it is quite normal that interdepartmental committees exist and if they are effective in other areas, then a 'spread-out' model of gender expertise might be the most effective. In a more 'top-down' type of organization in which directives are generally issued from above without much discussion, then perhaps a separate gender unit is more appropriate. In smaller organizations such a NGOs the matter does not really arise as internal communication is generally much easier.
Even if the budget does not extend to the employment of additional 'gender' staff it is wise in a technical team to ensure that some social scientists are present: if they are already in place, then it may be possible to place the main responsibility for the implementation of the gender approach in their job descriptions (but, as noted already, do not neglect to train the technical team members too: they will not accept advice from the social scientists if they do not see the point of it or understand it). It is not essential that such staff be female, but as there are far more female graduates in social sciences than in technical fields, there is a good chance that they will be. If the 'gender specialist' is indeed a woman, it is important that a man on the staff (technical or non-technical) should be made co-responsible for gender, since it is important that the whole gender issue is not seen just a 'women's business'. The tendency to revert to the notion that gender is about women, and therefore that only women need be concerned about it, is one that has constantly to be combatted in organizations. If the gender issue is seen as such by the majority of (male) staff members, there is a large probability that it will be marginalised.
Institute an On-Going Training Programme
Large organizations such as international donor agencies may have permanent gender experts employed solely to train their own staff. In smaller organizations this is of course not possible, and the choice is to hire in temporary staff to carry out training intermittently, or to allocate the training responsibility to an existing member of staff in addition to his/her existing tasks. It is however important that all staff at policy and implementation levels receive some training. And training should not be considered a 'one-off' exercise: it may be necessary to repeat training sessions or design more advanced ones for some or all staff, as the need arises.
Training should relate as directly as possible to the work of the staff concerned. It should therefore be based on the concrete gender procedures adopted by the organization, and illustrated with exercises and discussion on projects or programmes which the organization is actually involved in. Early preparation of an in-house manual on standard procedures to be used will obviously assist in focusing training on the reality of staff work. However, experience shows that gender training, even when it addresses procedural matters and the manner of carrying out routine analytical tasks, often overflows into much more general discussion and reaming as regards gender in society. Since gender training is in essence not just skills based, but also attitude based, it is very important that sufficient time is allowed in the training sessions for discussion and critique.
The ideal group size for training is 12-15 persons but training programmes can vary from half a day to two weeks in length. It is possible to train each unit within the organization separately (which has the advantage that training case studies can be used which are directly relevant to the work of that unit), but mixing staff from different units is also interesting. Whether staff of greatly differing rank are included in the same workshops will depend on the level of communication that is to be expected if this is done. It is essential that all participants in the training workshops feel able to express their opinions, and if the presence of senior staff suppresses the ability of junior staff to speak out, it is more sensible to provide training by level.
The ideal trainers would be a team of one man and one woman; this combination has been shown time and time again to be very fruitful, indicating to participants that gender is not just about women. Although the basic training materials may be standard, care should be taken that the case studies or examples used are as close to the normal work experience of the participants as possible. Case studies which the participants have to analyze themselves, using the standard procedures adopted by the organization, are without question the most effective way of learning.
From the experiences of major donor organizations with gender training for their own staff, fourteen important lessons can be drawn, which are briefly summarized below:
1. There must be an explicit mandate for gender training from the top of the organization. This mandate must be clearly communicated to all departments within the organization. It must be clear that gender training is for the entire organization and not only for the gender office(r). A broad range of people has to be trained to ensure that addressing gender issues becomes a normal part of the organization's operations. Directors and administrators must attend the training: they need to learn the language of gender issues and at the same time, make a statement by their presence that gender training is indeed important to the organization as a whole
2. Training can serve as an effective mechanism to integrate gender perspectives and gender analysis into the operations of an organization. However, training is a process and requires sufficient time to achieve full impacts
3. Gender training must be managed and backstopped by strong, qualified professionals within the organization
4. Someone from within the organization needs to have full-time responsibility for training (Training Coordinator)
5. Training is more effective and efficient when the same team or at least a core group of the same team conducts the training over the initial training period during which gender analysis is being introduced to the organization
6. Training of trainers is a critical element for achieving long-term integration of gender issues and analysis in an organization
7. Every training course needs preparation time
8. Training must be financed, and a training programme's funding must be comprehensive
9. Trainers require adequate resources and support personnel
10. The case method approach is particularly well-suited to training in gender analysis because it avoids lecturing to participants, actively engages participants in reaming as individuals and in collective groups and provides realistic examples in relation to gender analysis in development efforts
11. It may not be necessary to develop new case studies in order to begin training in gender analysis. Existing gender case studies can be used in initial training activities
12. Selection of participants is crucial to the success of a training course or programme
13. It is essential to provide participants with an analytical framework for gender issues and analysis. This framework is not a checklist or a recipe, but a tool that enables critical diagnosis and analysis leading to better project design and implementation
14. There is no single training strategy that will fit all organizations: each organization needs to diagnose its own internal situation in order to design an effective training strategy that will successfully facilitate the process of integrating gender analysis into the organization, and overcoming the resistance towards addressing gender issues.
1 For a full report on gender training within donor organisations, see FAO (1990)
Keep a List of Available Gender Consultants and Rewrite Standard Terms of Reference
Whether for training or for carrying out specialised tasks, it is important that the organization maintains links with a number of gender consultants who can be called upon occasionally. These may be persons acting in an individual capacity or as part of an institution such as a university.
In addition, it would be wise to review the standard guidelines used by the organization both for hiring consultants and for bringing in regular staff. Most guidelines are biased in favour of male candidates; they may need to be rewritten. An example is attached.
Establish a Special Fund
If possible establish a special fund or vote to cover gender related activities such as small seminars, visits of specialists, sending staff to occasional training outside the organization, purchase of books etc.
Network
Network with other organizations that are attempting to bring in a gender-sensitive approach to planning. Make sure that there are lines of communication to important gender groups such as the Ministry of Women's Affairs, major women's NGOs and other technical ministries.
Monitor and Evaluate Progress
Monitor and evaluate the progress made in implementing a gender sensitive planning approach within the organization and be prepared to make adaptations when necessary.
1. Which of the gender tools which have been discussed so far in the workshop are most suitable to the kind of work which your department does?
2. Would the best strategy for your organization be a central gender unit or specialised gender staff spread out in every subsection? Why?
3. How can you ensure that someone who devotes him/herself to gender aspect of planning does not get left behind in terms of career and promotion?
4. What opportunities do you see for networking with other organizations on gender planning? What other organizations do you know of that may already be involved in this? Have you had any regular contact with them up to now on matters other than gender?
Notes for Trainers
Because participants are being asked to consider the questions in relation to their own circumstances, there are no uniform answers to the questions posed in the exercises for this module.
Depending on the size of the workshop, the discussion points following the lecture can probably be posed by the trainer to the plenary session. The exercises based on the film and based on the case study should be done in pairs or possibly in groups of three. The aim of the trainer is simply to allow each participant to think through the situation in his own organization and draw his/her own conclusions. This can be stimulated if the participants are grouped in such a way that they represent distinct organization types. NGO staff should probably be in different groups from ministry staff: country groups of ministry staff should assure some uniformity of experience.
Following discussion in these small groups (15 to 20 minutes for each of the two exercises), each should be asked to present their findings briefly. The trainer should actively seek clarification during these presentations, always asking the 'why' questions (why have you decided on a separate gender unit rather than dispersed gender personnel, why do you think it better to hire in gender trainers rather than train your own staff as trainers, etc). This should result in identification of a number of common concerns from the different groups, to which attention should be drawn.
Five Key Issues in Gender Training are Considered Below
1. The level of organizational commitment. Strong institutional commitment for addressing gender issues in general is a very critical factor in determining whether or not training will be successful. As mentioned earlier, the existence of a gender policy alone is not enough to ensure its implementation within an organization. Commitment to addressing gender issues must also be manifested by the strength of the actual unit empowered to promote gender-sensitive activities.
2. The length and format of the training activities. The length of a training activity depends on the professional level of the participants to be trained, participants' expertise, time available for training, financial resources, availability of trainers, and the material and skills to be covered. Each organization must determine what is appropriate for its needs; there is no one correct strategy for training. The effectiveness of training depends on the approach that is adopted: an experiential teaching process brings about better results. When attitudinal change is involved, participants should be engaged in a participatory process and take responsibility for their own learning. Training should thus move away from an academic style of teaching and take a more experiential format.
3. The trainers. Since addressing gender issues often meets with strong resistance and participants frequently demonstrate such resistance, it is very important that the trainers introducing the concepts are very skilled and experienced in this sort of training. It is not wise to engage an unexperienced trainer because this can lead to a poor outcome which can jeopardize subsequent training efforts. Criteria for selection include: language, vocabulary, regional and subject matter experience. Furthermore, training seems to be more effective when the training team includes both male and female trainers.
4. The training methods and materials. The training materials and methods must be relevant to the work or activities of the participants. The case method, as an experiential mode of training that actively engages participants in the subject matter, has been a particularly successful training tool for many institutions (World Bank, USAID). The case studies available today fall into two categories: (1) the project case which aims at describing how a project is designed and implemented in order to examine it for gender implications and (2) the research case which provides details and data on the results of research and extension events, not on project design elements.
5. The training of the trainers. Although many organizations give considerable emphasis to the importance of training of trainers, few provide explicit details on how they do it. There are extensive materials and resources available on generic training of trainers and facilitators, although few deal specifically with gender training 1.
1 Feldstein, H. & S. Poats, Gender and Agriculture, Volume I: Case Studies, Volume II: Teaching Notes, Kumarian Press
Task
1. Develop a gender training programme for your own organization using five key issues as starting points: (1) level of organizational commitment, (2) length and format of the training, (3) trainers, (4) training methods and material and (5) training of trainers.
2. Consider the overall gender training needs of your organization: how many people from which different subsections would need training? How would you group them?
3. Can you identify individuals within the organization who could act as gender trainers if they themselves were to receive some training first?
4. What kinds of resources would be necessary to run such gender workshops in your organization and what is the probability that such resources could be made available?
ALTERNATIVE STRUCTURES FOR GENDER EXPERTISE IN AN ORGANIZATION Source: C. Moser: Gender planning and development: Theory, practice and training. London: Routledge, 1993 Oxfam is one of Britain's biggest development NGOs with a staff of more than 1000. In 1985 it established a gender unit (Gender and Development Unit, GADU) emphasising the importance of gender specialists. This action was taken after being proposed by a group of women field officers. Initially it was intended as a short term measure and a means to get gender 'onto the agenda'. A decisive force behind GADU was the newly appointed director of Oxfam, who strongly supported the field. This was not to be the only specialist unit within Oxfam: there were already specialist units dealing with research and evaluation, for example, so there was some precedent. The function of these specialist units within the overall structure of Oxfam is advisory, not mainline. GADU started work by responding to field requests for advice and funding of projects from its own staff. This was followed by the promotion of the employment of gender project officers to do project work in the field, and more recently by the endorsement of the need for regional offices to develop a gender policy. Networking was identified as a means to influence the attitudes and working practices of the headquarters staff working in Oxford. Training of these staff was not a priority. Christian Aid, another, but rather smaller UK development NGO, had an internal Women's Group already which drew up a set of organizational recommendations in 1983, which recognised the constraints and blockages to women in development. This group developed into a Women's Forum in 1987 and wrote more recommendations. As in Oxfam, it was a 'back-bencher', or bottom-up staff movement within the organization. The recommendations of the Women's Group were picked up by another group within the organization concerned with the Aid sector, which recognised that gender issues were not being adequately dealt with in project documents. Thus the Women's Group found sympathizers and support among a broad base of colleagues, which was rather different from the Oxfam case. Unlike Oxfam, Christian Aid has neither field offices nor specialised units at headquarters, and from the start it prioritised training of all staff responsible for project funding decisions. It saw this as a long term effort towards mainstreaming women's issues in development and institutionalised it through the hiring of three gender-aware generalists and a trainer. All four were involved in training in practice. Planning procedures were changed with redesigned checklists for projects and gender guidelines, which were introduced through training. At Oxfam, GADU is able to act both as a monitoring unit to ensure integration and as a pressure group to ensure that women's issues remain on the agenda. They have been able to produce a number of policy documents on the subject of gender for example, and they argue that the existence of a separate unit was essential to give room for this kind of development. However, it has not been easy. A considerable amount of conflict has been generated and a large number of complaints has been made. There are many other professionals in the organization who do not regard the unit as central, and at least in the beginning regarded the individual (female) staff of the unit as trouble makers and blamed them for creating conflict within the organization. Today this view of the unit has become generally less acceptable. Now the problem is that people pretend to agree with the unit although in reality they do not. At Christian Aid, where the mainstream approach was taken in preference to the 'separate' approach, there has certainly been much less conflict over gender matters. The difficulty is to identify who is actually responsible for gender, since everyone passes the buck. The generalists employed to do the gender training have greatly resisted attempts to make them 'the gender unit', since the responsibility is supposed to lie with each and every department. There has been much less activity in developing policy and in networking on gender issues with other NGOs and governments agencies. |
Exercise Based on the Case Study
The case study illustrates two different structures for introducing gender issues into planning. Two NGOs have chosen different strategies. List the advantages and disadvantages of a central gender unit compared to 'diffuse' gender expertise throughout the organization. Which model do you think is best suited to your own organization and why?
Participants in the Expert Consultation made a number of presentations about the situation in their countries or about the programmes they were associated with. Two of them, from Nepal and the Philippines, deal with attempts of relevant ministries to institutionalize gender concerns in their work. Since the two organizations have only just begun the institutionalization of gender concerns it is still too early to evaluate their attempts. The approaches of the Water and Energy Commission Secretariat (WECS) in Nepal and of the Department of Agriculture (DA) in the Philippines are reproduced here at length in the expectation that they will be of use to other organizations that wish to institutionalize gender approaches. This introductory note will touch upon some of the salient points in the various other country presentations.
That women are the main collectors and users of fuelwood was stressed by presentations from all countries. The story was the same, whether for Pakistan, "Women are mainly responsible for meeting both basic needs and household energy needs, through fuel collection, preparation and use, as part of their daily cooking needs" (Sheryar Khan); China, "Women and children are usually the main force in collection and use of firewood, which plays an important role in meeting the basic needs of rural life," (Cai Mantang and Ma Benjing); or Maldives, "Women bear the main burden of gathering and carrying fuel wood to their households.... Almost in all areas, the availability of fuel wood is decreasing, therefore the process of gathering is more laborious and time consuming" (Aminath Shaifa). The overall burden of women's labour is such that they "work more hours, perform more activities and keep themselves busy throughout the year" (S.C. Karmacharya).
But, contrary to the widely-held view which sees women only as domestic drudges, women use woodfuel (or other biomass fuels) not only for domestic cooking but also for small industries, crop drying, etc. (Christina Tjomdroputro). In Bangladesh, for instance, women use such fuels for processing of agricultural produce, such as parboiling of paddy, evaporation of date palm juice, cane-sugar juice, etc. (M. Eusuf).
Further, again contrary to the general view, fuelwood use is not the chief cause of deforestation. In fact, most biomass fuel is not collected from the forest but from the user's immediate environment. More and more users rely on non-wood biomass fuel, as wood fuel has become a luxury in many areas (Christina Tjomdroputro). The analysis of India pointed out that the shortage of fuelwood in rural areas is the result of felling of trees to satisfy urban demands (Pravin Dhamija).
As a consequence of women's responsibilities in the area of wood fuel collection and use, "Rural women are themselves the 'experts', most familiar with the household fuel supply problem as well as the needs and preferences of their families. They are familiar with desirable and undesirable characteristics of tree species, and their different uses. Tree planting and tree maintenance are often done by women traditionally too, though this work is often unrecognized. Women manage fuel supplies on their fallow farms and in some countries practice agroforestry, growing trees for fuel and other uses integrated into their home gardens" (Sheryar Khan).
Nevertheless, as the same Pakistan presentation pointed out, the "need for people's participation in planning and implementing energy programmes has been recognized in many fore. Yet ail too often women's participation has been limited, if recognized at all, to roles as 'beneficiaries' of technologies. And these technologies are generally designed by scientists who have not paid sufficient attention to women's needs or taken into account their knowledge. Moreover, women's interest in the problem and the effects its solution will have on them and their families have generally been neglected. This attitude extends from local extension agents and national authorities to international workshops and conferences on woodstoves and other energy issues where the majority of attendees are invariably male" (Sheryar Khan).
Because in "most rural societies, women and children are not active in any decision making process... their knowledge cannot be fully used and their rights and benefits cannot be well protected" (Cai Mantang and Ma Benjing). Women's exclusion from decision-making was analyzed in the Pakistan presentation as being due to "problems of lesser access to and control over key resources of land, credit, and labour, multiple responsibilities and lack of time, the opposition of men when their traditional rights are threatened, and lower literacy, lesser mobility and more difficult access to information" (Sheryar Khan). Where interventions were made, as in the case of biogas plants, they usually catered to the needs of the large asset owners - as in social forestry programmes that only distribute seedlings in large lots, or biogas plants that require ownership of several animals to provide sufficient dung (Sheryar Khan).
There have been changes, though they have usually been quite limited in scope. In social forestry in India, for example, in order to move beyond the usual women's 'participation' in wage labour and activities like weeding, watering etc. in the Village Forest Committees "efforts have been made to involve Mahila Mandals [women's organizations] but women's involvement is limited due to societal norms that prevent women from participating in community affairs. These problems have been overcome by recruiting Women Village Forest Workers to motivate women and elicit their involvement. In areas where women's organization/Mahila Mandals are active, women are found to have a better understanding of the programmes of Social Forestry" (Pravin Dhamija).
In Indonesia the Ministry of Forestry and Ministry of Women's Affairs collaborated to enhance women's participation in forestry development. As a result of this activity families and people around the forest became aware of issues of sustainability and the environment; there was an increase in the number of women cadres and extension agents in forestry; women's groups were formed for forestry development; women were involved in education and training courses; and women had increased opportunities to earn higher incomes, especially those women who were young, from low-income families or were heads of households. Following this, the Ministry of Forestry has also initiated a special project to involve women's groups in forest and watershed management.
The involvement of women has also taken some unconventional directions, like training women as masons for construction of stoves and biogas plants. "At Kasturbagram, Indore, tribal women of Jhabua district of Madhya Pradesh were trained in construction of biogas plants and subsequently involved in these activities" (Pravin Dhamija). Women's organizations and NGOs have also taken up biogas activities. Such new directions can enable women entrepreneurs to develop.
When integrating gender concerns into woodfuel questions and increasing the role of women at various levels in wood fuel management and planning, one has to deal with both women's lack of access to resources and also with the biases of policy makers and planners, who ignore the reality of women's roles and needs, and of strongly entrenched community roles which marginalize women in decisionmaking in the family and the community.
As mentioned above, in the case of Nepal and the Philippines, there were detailed presentations on the approach to integrating gender concerns in to relevant ministries and departments. These two presentations are being reproduced here in the expectation that they will help others in designing and implementing similar efforts.
References
Cai Mantang and Ma Benjing, A Statement on Gender Issues and Wood Energy in China
Dhamija, Pravin, Women and Wood Energy Development in India
Eusuf, M., Gender and Wood Energy in Bangladesh
Ismuni Women's Participation in Development in Indonesia
Karmacharya, S.C., Gender Issues in Wood Energy in Nepal
Khan, Sheryar, Gender Issues and Wood Energy Pakistan Perspective
Shaifa, Aminath, Woodfuel and Women in Maldives
Tjomdroputro, Christina Aristanti, The Asia Regional Cookstove Program
This section is extracted from the Nepal country paper. The paper was written Dr. Govinda Raj Bhatta.
The mandate of the Water and Energy Commission at WECS is to provide necessary advice to the line agencies of His Majesty's Government concerning water and energy resources, to conduct research on the total water and energy resources and requirements of the country, to formulate long term and short term policies for the development of the water and energy sectors, to prepare programs for the conservation, development and beneficial utilization of water and energy resources, to study and analyze aspects of the environment, society and overall economy for water and energy development projects, and to study and analyze national and international laws and prepare necessary laws pertaining to water and energy development in the country.
WECS, with support from the Canadian International Development Agency (CIDA) initiated its Women in Development (WID) focus by conducting a six day seminar and training workshop in November, 1991. The goal of this two part workshop was to provide HMG/N with the knowledge and tools to better understand the role of women in the water and energy sectors. The first part of the exercise, entitled 'Women in Water and Energy Development in Nepal', consisted of a review and discussion of papers prepared for the workshop which focused on issues of women as users and managers of water and energy resources. The second part of the workshop, entitled 'Gender Analysis Workshop on Women, Water and Energy: Training and Project Planning' focused on developing a strategy for the effective participation of women in all stages of decision making and management of water and energy sector projects. High level HMG/N policy makers, as well as planners and representatives of non-governmental organizations contributed to this work. In 1993, the WID Section within SEED was formally created. The WID Section is staffed by an HMG/N Social Science Officer and two WID consultants.
WECS aims to address critical gender issues in the energy sector, has developed a plan to identify and integrate relevant WID issues into its work, and has initiated programs to implement the plan. It has begun to integrate gender disaggregated energy consumption data into its extensive data base through fieldwork, has extended the WID section of the documentation center and reference library with Nepalese, regional and international documents, and has initiated workshops and studies on staffing ratios in the Nepal civil service and professional development opportunities for women in Nepal. Future prospectives for WID work are contained in the Recommendations section of this paper. The following are basic WID principles and goals which have been adopted by WECS and form the basis of WID work:
Structural changes in institutions are a prerequisite for improvement in the well-being of women and society as a whole.
Effective and sustainable development requires the participation of women as decision makers in the creation, planning, implementation, management, monitoring and evaluation of project activities. As such, policy makers and planners must have a greater understanding of women's existing and potential roles in the execution of energy projects, especially the roles of women as managers of forests and fuelwood resources. Policy makers must also acknowledge the specific needs of women in the country's different regions and ecological zones.
Other HMG/N ministries, departments and organizations that have implications for the energy sector must be encouraged to take positive steps to identify gender roles and needs, and reduce the disparity associated with gender in their program implementation.
Non-governmental organizations have an important role to play in the development of the country, and of the energy sector in particular. WECS should actively network with NGOs, and adopt a coordinating role with respect to energy sector activities initiated by the government as well as the private sector.
Energy Scarcity: Gender Concerns and WID Constraints in Nepal
Nepal is facing a shortage of natural resources, the most acute problem being that of fuelwood availability. Physical issues directly affecting women include,:
Rapid population growth will increase demand for wood energy and have a serious impact on deforestation, which causes greater negative impact on women's lives.
As women are responsible for procuring fuel, deforestation forces many women to spend more time collecting fuel, walking longer distances and carrying their loads over difficult terrain.
Connection to the central grid of electricity is impossible in many remote hill and mountain areas and the installation of micro-hydroelectric plants can be prohibitively costly. These areas will continue to be heavily reliant on wood energy for cooking and heating in the future.
Deforestation also causes aquifers to dry up, forcing women to travel further in search of water. With less fuel available, women also tend to use more low quality fuel such as twigs, farm residue and dung. These fuel sources produce smoke and soot, which are detrimental to a family's health in general and women's health in particular, as they spend much of their day in the kitchen preparing meals.
Lack of adequate fuel for cooking also often forces women to choose food that takes less fuel and/or time for cooking. In many instances women give up cooking legumes and beans (the main source of protein in rural areas) and eat undercooked or raw food instead.
Inadequate supplies of energy ensures that women will be less efficient and productive, and increases the negative impacts on their health and well being.
Additional time spent fetching fuel and water also leads to less available time for agricultural work. Women's human energy and time constraints have often resulted in choosing crops that require less time and effort to cultivate. In many cases, crops having more nutritious value have been substituted for crops with less nutritious value, which can cause mild to severe malnutrition.
Social issues directly affecting women include:
Because of their socio-cultural traditions, in case of food deficit, women are usually the first to give up their share of food.
The increased labour burden of women often restricts or prevents them from participating in personal, social and economic development such as child care and formal and non-formal educational opportunities. This impairs their opportunities for human resource development, which can lead to low productivity, often below the subsistence level. Thus, the vicious cycle of natural resources depletion, women's drudgery, lack of human resource development, poor health, low productivity and poverty continues.
The products and services generated by women through their agricultural and household activities are primarily consumed within the household and have no exchange (monetary) value. As a result of not earning 'cash income' they often have low social status within the family and in the community.
WECS Guidelines for Incorporation of WID Issues into the Energy Sector
After extensive fieldwork, reviews of literature and interactions with other energy related governmental and non-governmental agencies, WECS has developed the following guidelines to integrate women's needs and concerns into rural energy development.
1. Increasing Women's Participation
Training: Women should be trained to participate more actively in all aspects and phases of project activities including the needs identification stage, design, dissemination, management, maintenance, as well as monitoring and evaluation. Because of their daily interactions with the local environment, women are highly knowledgeable about local physical resources. Additional training will enhance their knowledge base to effectively use, maintain and manage the improved technology. Training in the use of the new technology must be provided for women, and it must be practical, hands-on and thorough. Training must be held at a convenient tune and place for local women, preferably away from their worksite activities and when they are not engaged in agricultural or domestic work. Women trainers should be employed for training at the grassroots level as much as possible.
Gender Analysis: A detailed gender analysis should be carried out to find out about traditions, norms and practices that restrict women from participating in development activities. In Nepal, the diverse topography and the variety of ethnic groups and cultures play a significant role in soliciting the participation of women in the implementation of development activities. Planning and implementing a development project with a greater understanding of gender issues and with a gender perspective can increase the benefits and economic returns on the project investment.
2. Increasing Women's Access
Subsidies: HMG/N energy sector agencies should provide subsidies for time and energy saving technologies which women may not have access to otherwise, as men control household cash. With these subsidies, women will have access to technology that will potentially decrease dependence on fuelwood, and give them extra time which could be used for income generating activities. Once women have access to and control of income, they will be able to invest in other technologies or directly in their families.
Credit: In order to undertake income generating activities, women need access to credit. Because women in most cases do not have land entitlement or possess other fixed assets which can be placed as collateral, they are not eligible for institutional credit. Collateral free credit should be made readily available to women to buy improved technology as well as inputs for income generating activities. A considerable number of credit institutions are already providing collateral free credit to women, and the water and energy sector agencies should maintain links with these credit institutions to facilitate the process for women.
Equal Wages: The government should take steps to ensure that women are paid equal wages for equal work. It is common for women in Nepal to be paid 10-50% less than their male counterparts for doing the same work. In addition, employers often provide food for male laborers but not for women laborers, with the assumption that only men do 'heavy' work and are the only ones who need the extra energy which food provides.
Marketing: Women's lack of mobility and their lack of access to information hinder their participation in marketing activities. This leads to exploitation both during input buying and output selling. Concerned agencies should facilitate women's access to fair marketing and sales by helping to establish women's cooperatives and providing entrepreneurial, managerial and marketing training for women.
3. Information Base
Data Collection: Data collection at the community level should be performed prior to the initiation of any development project. This information base should consist of social, cultural, economic, demographic and local resource base data. Information should be collected both through formal and informal methods, using primary and secondary sources to ensure authenticity. Data should be disaggregated by gender, age and other socio-cultural and economic factors. The concerned agencies should ensure that information about women's day-to-day experiences with water and energy use comes from women themselves. As many women find it difficult to communicate freely with men and people from outside the community, the concerned agencies should as far as possible hire local women as enumerators.
4. Monitoring and Evaluation:
Comprehensive Monitoring and Evaluation: Systematic monitoring, appraisal and evaluation of project activities should be carried out to check if these activities are in line with the national development policies and plans, especially from the perspective of creating equal participation opportunities and resulting benefits for women.
Assessing Project Benefits from a Gender Perspective: While performing monitoring and evaluation activities, rural women should be involved. The success of a project should be measured in terms of what women themselves perceive as tangible benefits in terms of gains in time, income, status and health, not necessarily in terms of the number of trees planted, the number of improved cookstoves installed, or the amount of money spent for irrigation.
The following questions should be answered while performing monitoring and evaluation activities:
- Have women been directly consulted in identifying needs, roles, and opportunities in this project?
- Have women participated in setting the objectives? What are the terms of their involvement?
as participants
labourers
managers
beneficiaries
- Have women been identified as:
a separate target group
mainstream participants
- Have provisions been made to check that women and men benefit equally from the project? Do women have access to the benefits?
- Does the project enhance the capacity of women to:
receive benefits from the project
demand what they feel is needed in their own communities
control their personal and community development
sustain a project
5. Feedback
Assessing Future Needs: Energy sector agencies should actively solicit feedback from people in rural areas regarding their energy needs and problems, their opinions about existing energy development projects, as well as their suggestions about future energy development and conservation, especially regarding fuelwood. Rural people are closely linked to their natural environment; as such, policy and project planners should rely on indigenous knowledge for future project development and implementation to help ensure economic, social, cultural and environmental sustainability.
Information Dissemination: WECS and all energy related agencies should actively disseminate information about their research, project activities and future plans through seminars, workshops and demonstrations. Such information dissemination should take place both at the grassroots level as well as in the capital and region. Information dissemination is also a useful way to solicit feedback from other organizations involved in forestry, improved cookstove development, fuelwood use, biogas development and other energy related activities at the local and national levels.
Recommendations
1. Each ministry or agency should establish or strengthen a sectoral WID focal point (Division Status is preferable). This focal point must be provided with a high level mandate, a strategy, guidelines, and adequate staff and budget. For example, in the energy sector, WID focal points should be established or strengthened in WECS, Ministry of Forests and Environment, Nepal Electricity Authority, National Planning Commission.
2. A policy is needed to coordinate and strengthen the distinctive and complementary roles of governmental and non-governmental organizations and local institutions, to effectively devise strategies and programs in the energy sector. Networking among organizations should be enhanced to avoid duplication of work and encourage collaboration. WECS should take a leading role in coordinating such networking efforts.
3. A gender disaggregated database and activity profiles, including women's household and productive roles in the energy sector, should be assembled based on existing work and new data (e.g. Status of Women in Nepal study and updates), and made available in a usable form to planners in the energy sector. The Data Collection Unit at WECS must be strengthened in order to play a leading role in gender specific data collection.
4. There should be a strong political willingness and commitment to promote and facilitate local initiatives and community participation, including women. An institutional mechanism for decentralization of project identification, planning, implementation and monitoring is a necessary precondition for community participation and empowerment of women at the local level.
5. Women's needs should also be reflected in Village Development Committee (VDC) and District Development Committee (DDC) level energy sector planning. It should be mandatory to have adequate representation of women at both the VDC and DDC levels to articulate their concerns and needs and elicit support from concerned agencies. Women at the grassroots level should be mobilized to give policy feedback and policies should reflect women's concerns, so that mechanisms can be developed to address their needs and expectations. On the basis of developed mechanisms, the line agencies should be able to develop "decentralized" programs to address micro level needs.
6. Forest management should be improved by supporting users' groups to maintain continuity in traditional forest-based energy resources such as fuelwood and biomass. The commercialisation of traditional fuelwood and biomass energy should be promoted through institutional and user group pricing mechanisms. Women should be assured proportionate representation in users' groups and committees to better ensure that their needs are addressed.
7. Provisions should be made for the staff at the policy and implementation levels to undertake gender analysis training which directly relates to their work. This will increase their skills in understanding and analyzing gender dynamics and successfully implementing energy sector projects. Such training might involve workshops, project specific and gender-related problem solving exercises, or working in the field with a counterpart of the opposite sex. Overcoming gender biases is a major factor in helping women to participate equally in development planning and projects. People at the grassroots, project implementation and policy levels must be involved in and dedicated to gender equality, in order for development to occur in a sustainable and equitable way.
8. The number of women in service and policy making positions should be increased by creating more employment and career development opportunities for women in the government, semi-government and non-government sectors. Recruitment and promotion criteria for HMG/N professional staff should be reviewed in light of women's household constraints and responsibilities. Support measures to overcome these constraints (e.g. child care facilities) should be considered.
9. Laws and acts that hinder women's development should be amended, and issues surrounding gender discrimination should be monitored and documented.
10. The development of renewable and alternative energy technologies such as micro-hydropower stations, biogas plants, improved cookstoves (ICS), solar energy and improved watermills should be encouraged in order to reduce the existing dependence on traditional and imported fuels. The import of equipment related to the alternative energy sector should be encouraged through tax and customs incentives. The impact of these technologies on women in terms of workload, health and social status should be evaluated.
11. The private sector needs to be encouraged into programs where private initiative can best be mobilized (i.e. new technologies), whilst NGOs and volunteer organizations should be mobilized to deliver pilot and grassroots projects. Governmental organizations should provide technical and financial support to facilitate these efforts, while trying to integrate these experiences into their own extension activities. NGOs should make every effort to employ women in their headquarters and field activities, according to their skills and educational background.
This section is extracted from the country paper of the Philippines. The paper was written by Lorenzo A. Umali
Rationale
In October 1993, the Department of Agriculture (DA), in cooperation with the National Commission on the Role of Filipino Women (NCRFW), started implementing the DA-NCRFW Philippine Development Plan for Women (PDPW) Pilot Project. This was a one year project implemented in all regions of DA to define structures, mechanisms, and processes to initially mainstream gender and development concerns in regional development.
One of the activities under the Project was the formulation of the "Guidelines for Integrating Gender Concerns in the DA Planning System". This document was designed to serve as a guide for agricultural planners and implementors in mainstreaming gender concerns. The Agriculture sector is the largest employer of women, therefore taking a closer look at the status of women vis-a-vis men in agriculture should prove beneficial for them. By analyzing women's specific problems and needs, appropriate solutions and/or interventions will be possible. Further, given the limited financial resources for agriculture, it is imperative that projects and interventions be judiciously distributed.
Methodology
In line with the objective of the Department to mainstream gender concerns in the development planning process, the DA through the DA-NCRFW Philippine Development Plan for Women (PDPW) Pilot Project organized a Technical Working Group (TWO) composed of planners from the Central Office and representative regional field units. The TWG is tasked to analyze the Grains Production Enhancement Program (GPEP), and to review the NEDA-NCRFW GAD guidelines' for their applicability to agricultural development projects. This was done through a series of workshops and small group discussions.
To test its applicability, the TWG used the NEDA-NCRFW GAD guidelines to analyze GPEP. In the course of the analysis of GPEP for gender-responsiveness, the guidelines prepared by NEDA and NCRFW were also reviewed. As a result of the review, the DA saw the need to draft its own guidelines specifically tailored for agricultural projects using the guidelines developed by NEDA and NCRFW as a model. The guidelines were pre-tested in a workshop using the Medium-Term Livestock Development Program as the final test case. The final document was approved by the regional participants and representatives of the MTADP Program Secretariats for endorsement to the DA Management Committee and is presented below.
Objective
These guidelines were formulated to serve as a guide for both agricultural planners and implementors in their efforts to produce gender-responsive plans, programs, and projects.
Pointers to Users
These guidelines will serve as a basic tool in agricultural project planning, implementation and evaluation. The document is divided into four major parts: Program/Project Development, Program/Project Evaluation, Monitoring and Ongoing Evaluation, and Post-Evaluation. Each section provides a brief description of a particular project phase and the most critical criteria that each project must satisfy in a given phase. These guidelines may be used by planners, project developers, managers and implementors, monitors and evaluators. In particular, the Department-wide Project Clearinghouse can use this in the review and prioritization of project proposals for fund sourcing. The monitoring and evaluation portion, on the other hand, may prove useful for the Program Monitoring and Evaluation Division at the Central Office and their regional counterparts.
Program/Project Development
1. Project Identification
This phase is concerned with generating ideas that represent a high priority use of resources to achieve an important development objective. This is the process of deciding what kind of project is most needed and appropriate, given the development requirements at a particular time and place.
Needs Assessment
Key sources of information (both formal and informal) should be identified. On the basis of these information sources, the major characteristics of the target area and its different population groups should be determined. In particular, the following, among others, should be considered: (a) characteristics of the population groups by age, sex, socioeconomic characteristics, etc.; (b) patterns of major and significant activities and role structures (by age, sex, etc.); and (c) level of community self-reliance.
The specific needs, problems, and issues that contribute to the marginalization of particular groups in the community should also be identified.
The identification of needs and problems should involve consultations with the beneficiaries to ascertain the extent to which they perceive the problems and needs.
The project should categorize the needs/problems into:
- macro level: those affecting the sector/subsector (e.g. crops, livestock, and poultry, fisheries, support services, etc.); may be national, regional, or provincial in scope; and
- micro level: immediate problems at the project level which are likely to be solved by the implementation of the proposal.
The project should clearly document the problems and identify their causes.
Needs Prioritization
The project should consider the magnitude of the problems/needs and their strategic implications for the roles and interests of the beneficiaries.
The project should consider the beneficiaries' practical and strategic gender needs during needs prioritization.
Identification of Interventions and Available Resources/Prioritization of Interventions
Project interventions should be determined on the basis of the problems identified. The most pressing problem for a specific project area should receive priority attention in terms of providing physical and financial resources.
This should be matched with existing efforts in the project area so as to determine gaps.
The project should consider the availability of resources (both existing and potential) other than those which will be provided by the proponent
2. Project Preparation/Formulation
This stage involves the designing of the identified project in detail so that all the necessary inputs are properly identified. At this stage, project objectives are identified, project implementation strategies are packaged, resource requirements are determined, the project organizational structure is set up, and a monitoring and evaluation system is designed.
Formulation of Objectives
Project objectives should: (a) directly address the sectoral/regional program thrusts and the gender issues therein; (b) have a quantifiable and verifiable set of indicators that are gender-responsive; (c) address identified problems as they relate to the different needs of both men and women and their varying characteristics; and (d) be capable of being implemented, measurable, and attainable within the project life span.
Formulation of Project Implementation Strategies
The formulation of the project implementation strategies should:
take into consideration the maximum use of available information (problems and needs of beneficiaries, resources, etc.), and the time/resource/administrative constraints of the government.
include mechanisms for the full and effective participation of both men and women in the formulation of components and in project implementation in order to ensure that implementation strategies respond to differential needs and potentials/capabilities of women and men. In the selection of targets/beneficiaries, the criteria to be used should not be discriminatory to any group, whether male or female. Requiring membership in a cooperative or giving preference to cooperative-based farmers may unwillfully marginalize women. Steps must be taken to encourage women to join farmers' cooperatives and empower them to hold key positions. Further, the definition of a farmer as the actual tiller should be redefined to include those who are doing other farm production activities.
provide for minimum non-negotiable requirements to ensure gender-responsiveness, i.e., integrating gender concerns into the mainstream of the project, generation of sex-disaggregated data, raising women's economic, political and social position, installation of mechanisms which take into consideration time, load, skills and knowledge of women.
provide for project mechanisms, where applicable, which will ensure both economic and environmental sustainability of the project (during and after its life span)
Determination of Resource Requirements
Resource requirements should be determined on the basis of: (a) existing programs and personnel that can provide the services; (b) availability of indigenous resources; and (c) the beneficiaries' capabilities and willingness to contribute to the project/program. The beneficiaries' potential contribution should be estimated to make possible a clear allocation of resources per project activity. Steps must be taken to ensure that both women and men are capable of participating at any given time, either through skills enhancement or freeing-up the women from some of their reproductive activities by encouraging men to share the load.
Design of the Project Organizational Structure
The organizational structure should be set up based on the technical needs of the project (e.g. community development concerns, GAD concerns, etc.). The structure should also identify the interrelationships of the agencies, project staff, and target beneficiaries involved in the project. The proposed organizational structure should at the very beginning include implementors who are aware of gender related issues, as well as have other skills. In the absence of available gender-aware implementors, appropriate GAD training should be provided prior to implementation. It should identify the roles that community members (beneficiaries) will assume in project implementation.
Design of Project Monitoring and Evaluation System
The design of an M&E system should take into account, among other concerns, the development of a gender-responsive indicator system, and the participation of beneficiaries in M&E.
3. Investment Program Formulation
This should include:
analysis of investment gaps and preferred sectoral/regional areas of public investment, where applicable
deciding the nature and size of programs and projects to address gaps and to achieve a given set of goals
scheduling of project implementation taking into account the magnitude of financial resources that are expected to be available
planning the financing of the Investment Program (IP) by devising strategies to generate resources both from domestic and foreign sources.
In formulating the IP, the following should be considered:
consideration of gender-responsive prioritization criteria (e.g. equitable access to and control of resources and benefits among men and women, etc.)
priority for gender-responsive projects as provided for by Republic Act 7192 (Women in Development and Nation-Building Act)
monitoring the utilization and mobilization, on a cumulative basis, of domestic and foreign resources for gender-responsive projects.
4. Program/Project Evaluation
This involves a close analysis of the prepared project to ensure that it meets relevant planning and investment criteria and that adequate arrangements for its implementation have been made. The project should be evaluated based on general guidelines (e.g. consistency with national, sectoral, and regional thrusts, etc.) and specific guidelines (e.g. technical, financial, and economic aspects of the project).
General
The program/project should be consistent with the national, regional, and sectoral thrusts
Specific
Technical Analysis
New or improved technologies should be appropriate to the needs, financial resources and capabilities/skills of both men and women
The project should ensure the provision of an alternative livelihood program for both men and women in case of labor displacement due to farm mechanization or new policy directions, e.g. on fisheries or resource conservation which limits the fishing effort in coastal areas
The project should ensure the availability of a marketing system and outlets for the goods and services to be produced through the project
The project should ensure that training for the operation and maintenance of improved and new technologies/equipment will consider the practical and strategic gender needs of men and women
The project should ensure that credit facilities (if needed) are accessible to both men and women. It should also ensure that men and women have the capacity to borrow and obtain loans and execute security and credit arrangements under the same conditions as provided under Section 5 of Republic Act 7192
The project should either increase employment opportunities in the rural areas or make agriculture profitable to prevent the heavy migration of people from rural to urban or to foreign countries
The percentage of women to benefit from the project should be approximately proportionate to either their traditional participation in the targeted activities or their proportion in the population, whichever is higher.
Financial Analysis
Financial analysis estimates returns to a project participant
The commercial profitability and debt-servicing capacity of the project must be ensured through the following instruments:
- profit and loss statement (income statement)
- balance sheet
- cash flow statement
Due consideration must also be given to the financial capability of the project participants to come-up with their counterpart funds or contribution in kind as equity.
Economic Analysis
· Economic analysis estimates returns to society.
The project should be able to contribute to the economic development (e.g. creation of employment opportunities, etc.) of the region, in particular, and the country, in general. The project's contribution to the economy must be large enough to justify the use of scarce resources.
Project evaluators should give a value to unpaid family labor, i.e. to the contributions of each of the family members when computing the costs and benefits of the project.
The project should posses a great potential to be sustained by its intended beneficiaries long after donor funding has ceased.
Social Analysis
The project should satisfy the practical and strategic gender needs of both men and women
A thorough examination of the implication or effect of the project on the following should be done: (1) workloads of both male and female, (2) access and control of resources, and (3) access to opportunities including employment. Caution must be taken to ensure that the project will not add to the multiple burdens of women beneficiaries.
The project should be socio-culturally acceptable to, and compatible with, the intended beneficiaries
The project should explicitly identify the groups who will be directly or indirectly affected by the project
Environmental Impact Analysis
The project should consider its possible effect and impact on the environment. It is highly important that environmental hazards and their effect on women and men beneficiaries be studied very carefully. At the minimum, an environmental impact assessment should include:1
- a description of the proposed activity
- a description of the potentially affected environment, including specific information necessary for identifying and assessing the environmental effects of the proposed activity
- a description of practical alternatives, as appropriate
- an assessment of the likely or potential environmental impacts of the proposed activity and alternatives, including the direct, indirect, cumulative, short-term and long-term effects
- an identification and description of measures available to mitigate adverse environmental impacts of the proposed activity and alternatives, and an assessment of those measures
- an indication of gaps in knowledge and uncertainties which may be encountered in compiling the required information
- an indication of whether the environment of any other State or areas beyond national jurisdiction is likely to be affected by the proposed activity or alternatives
- a brief, non-technical summary of the information provided under the above headings.
1 Goals and Principals of Environmental Impact Assessment Decision 14/25 of the Governing Council of the United Nations Environment Programme (UNEP), of 17 June 1987.
Operational Viability
The project proponent should have the mandate and capability (financial and human resources) to undertake the project.
The project must ensure the presence of support systems and facilities within the project area which are essential to the achievement of the program's/project's objectives, e.g. irrigation facilities in areas identified under the Grains Production Enhancement Program (GPEP).
The project proponent should try to establish strong linkages with concerned agencies to create an environment conducive to project success.
Program/Project Implementation
Project Execution System
Project management should have a clear guiding policy on the integration of gender concerns in the project implementation process.
The terms of reference (TOR) should specifically state that it is the responsibility of the project personnel to ensure the equal participation of both sexes as agents and beneficiaries of the project.
The existing organizational structure of the project should provide the necessary capabilities for proper project management including the necessary skills to manage its gender dimensions. The organizational structure should also permit and encourage the consultation and participation of relevant organizations and institutions (GOB, NGOs, women's organizations, etc.)
In cases where a special project management office has been created, its composition must allow the participation of both men and women at various levels of the project.
The implementation schedule should be detailed further to indicate various phases of activities to be undertaken. Critical activities should be given close supervision.
Resources requirement and utilization should be scheduled according to planned activities. However, it should allow for flexibility in adapting to changing situations.
Monitoring and Ongoing Evaluation
The project's Monitoring and Evaluation (M & E) System should generate sex disaggregated data which will indicate:
the access and control of resources by project beneficiaries
the contributions of men and women in the implementation of the project
the effects and benefits of the project on both intended and unintended beneficiaries
the contributions of each activity toward the attainment of the project's objectives.
Ongoing evaluation, on the other hand, should be able to provide project management with information (using the M&E system as a tool) for immediate corrective action, if found necessary. The project can also be redesigned based on lessons learned from ongoing project evaluation studies.
Post Evaluation
Post evaluation involves the systematic and objective assessment of completed development projects. It is undertaken to determine whether the objectives were attained, to assess project impacts (both positive and negative effects) and to assess the project's sustainability in the long term.
In the conduct of a post-evaluation for agricultural development projects, the following items must be taken into account:
The project's contribution to the promotion of the goals/thrusts of the agriculture sector and its contribution to the economy as a whole
The project's contribution to the promotion of the national and/or sectoral goals/thrusts on gender and development
The country's thrusts on GAD, as articulated in the Philippine Plan for Gender-Responsive Development (1995-2025), are based on the premise that the culturally defined roles of women and men have reinforced unequal gender relations, resulting in the marginalization of women.
The extent to which the interests, roles and needs of men and women in the farming or rural areas were considered in the different phases of the project cycle. In the assessment of the effects of an agricultural development project to the roles and needs of men and women in the farming sector, the following items need to be considered:
The objectives of the project must have addressed gender concerns. Women's and men's roles both as project beneficiaries and as agents for change must have been taken into account
- The project design must have established gender responsive indicators which can be used as a basis for the project's evaluation
- The project should have anticipated its potential impact on male and female beneficiaries. The project should have considered strategies which could lessen any disadvantages for both gender and at least minimize any negative effects
- The project's components and activities should have included gender concerns (e.g. the specific activities to be rendered by women and men in the process and the support strategies which would allow both to participate actively in the different phases of the agricultural development project). The evaluation must also take into account whether the project activities addressed both the practical and strategic needs of men and women.
- The technology or any innovations introduced by the project in the rural, farming or fishing areas must prove to have been appropriate to the needs, resources and technical know-how of men and women in the sector
The nature and extent of project effects or impacts on the roles, interests of women and men should be evaluated.
The following items must be examined in evaluating impacts of agricultural development projects:
- The project's results or effects to both women and men in the sector
- The positive or negative effects to the time allocation and workload of men and women for productive and reproductive activities in the farm. The extent to which the activities and time allocation were reduced or intensified must be considered
- The project's contributions to improving the conditions of men and women in the agriculture sector.
- The extent of the project's effects on the control and access of men and women to resources (e.g. land ownership and management, training, technologies, credit, post-harvest facilities, degree of involvement in the agriculture-based associations or cooperatives and marketing).
- The extent of the effect on women's and men's access to the benefits gained from the project, such as:
the sale of the products in the farm
wages earned from being hired as laborers
new skills or technologies
increased level of empowerment
new level of economic or social position in the society.
- The project must also possess long-term effects in terms of women's increased ability to actively participate in developing not only their households and their farms but also their communities.