Previous Page Table of Contents Next Page


List of figures


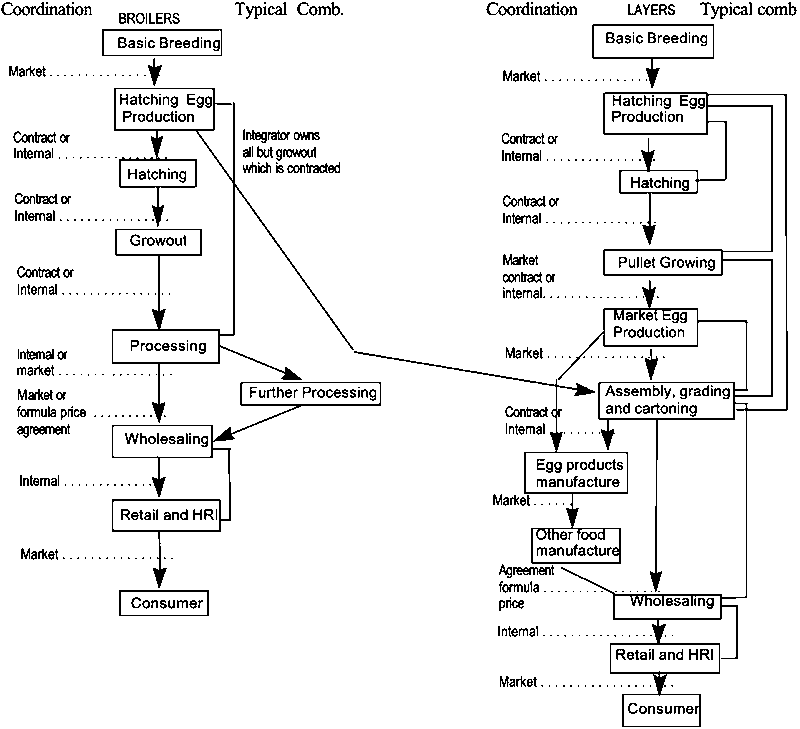
Figure 1: Typical coordination in broiler and layer industry

Source: Marion, 1985


Previous Page Top of Page Next Page