El Departamento de Pesca de la FAO se ocupa ya desde hace tiempo de los problemas de las pesquerías continentales. En el pasado, su interés se orientó sobre todo hacia los lagos naturales y los numerosos embalses que se crearon en Africa y Asia durante los años sesenta y principios de los setenta. En cambio, se ha prestado poca atención a los ríos, y sólo recientemente se ha empezado a comprender, en todo el mundo, la importancia que tienen los sistemas fluviales para la pesca. Mientras los ríos se mantuvieron relativamente inalterados, parecía cosa natural que produjeran pescado, pero al aumentar la competencia por el uso del agua para fines agrícolas, industriales y domésticos, las pesquerías se han visto atribuir de ordinario un lugar secundario en la serie de usuarios del río. Por otro lado, los sistemas fluviales mismos están sufriendo modificaciones cada vez mayores, tanto en su forma como en sus características de crecida, lo que a su vez es causa de cambios en las poblaciones ícticas y determina una disminución de la capacidad productiva. La FAO está hoy llamada a asesorar a los países sobre la manera de ordenar la explotación de esas pesquerías, tanto en sí mismas como en armonía con actividades como el riego, el control de las inundaciones o la producción de energía eléctrica. A la hora de desempeñar prácticamente esa función, la falta de conocimientos sobre esos sistemas constituye un grave límite. Por ello se convocó una reunión de expertos, con objeto de definir los métodos que han de emplearse para estimar los recursos pesqueros fluviales y la manera de utilizar esos métodos para evaluar las repercusiones que tienen en una pesquería la explotación pesquera misma y otros usos del medio acuático.
En la consulta participaron los expertos siguientes:
| Prof. J.B.E. Awachie Jefe del Departamento de Zoología y Director de la Dependencia de Investigaciones Hidrobiológicas y Pesqueras Universidad de Nigeria Nsukka, NIGERIA Sr. P. Bayley INPA Caixa Postal 478 Manaus, A.M. 69.000, BRASIL Dr. J. Holčik Laboratorio de Investigaciones Pesqueras Academia Eslovaca de Ciencias Agrícolas Drienova 5 Bratislava, CHECOSLOVAQUIA Dr. V.R. Pantulu Jefe de la Dependencia de Medio Ambiente Secretaría del Mekong c/o ESCAP, Edificio de las Naciones Unidas Bangkok 2, TAILANDIA Sr. T. Scudder California Institute of Technology Division of Humanities and Social Sciences 1201 East California Blvd. Pasadena, California 91109, EE.UU. |
Dr. W. Q.-B. West Oficial regional de pesca Oficina Regional de la FAO para Africa P.O. Box 1628 Accra, GHANA Dr. R.L. Welcomme (Secretario Técnico) Oficial superior de recursos pesqueros FAO, Roma Dr. H.F. Henderson Jefe del Servicio de Recursos Acuáticos Continentales y Acuicultura FAO, Roma Dr. J. Kapetsky Oficial de recursos pesqueros FAO, Roma Sr. G.P. Bazigos Oficial de recursos pesqueros FAO, Roma Sr. M. Ben-Yami Oficial de industrias pesqueras FASO, Roma |
Declaró abierta la reunión el Dr. H. Kasahara, Director de Ambientes y Recursos Pesqueros, que dio la bienvenida a los participantes y habló brevemente sobre el interés de la FAO por las pesquerías fluviales.
Se aprobó el programa provisional sin modificación alguna y se decidió que cada sesión fuera presidida por una persona distinta, teniendo en cuenta su especialización en el tema objeto de examen.
(Límites de aplicación de la teoría y los conceptos limnológicos a las zonas fluviales de anegamiento y su producción íctica, véase página 25).
Toda clasificación de los ríos ha de tener en cuenta sus características desde el punto de vista de las variaciones de caudal. Algunos grandes ríos son semejantes a embalses, con un caudal uniforme a lo largo de todo el año, pero la mayoría presentan fluctuaciones estacionales del caudal. Son precisamente los ríos de esta segunda categoría los que sustentan las principales pesquerías y los que, por su inestabilidad, más difieren ecológicamente de los lagos.
Al estudiar los grandes sistemas fluviales de crecida se distinguen de ordinario dos componentes: la zona de anegamiento y el lecho del río, que algunos especialistas en hidrobiología han estudiado a veces por separado. Pero esa división parece artificial y en general se ha aceptado la idea de que ambos componentes constituyen partes interdependientes de un sistema complejo más amplio. Dentro de cada uno de esos dos componentes hay, naturalmente, subsistemas muy diversos, como sucede en los ríos Mekong y Ganges, donde dentro del lecho principal existen depresiones largas y profundas que forman cadenas pasajeras de lagos durante la estación seca. De igual forma, parte de la zona de anegamiento puede estar ocupada por grandes lagos, como el Gran Lago del Mekong, que constituyen características geográficas más o menos permanentes. En algunos sistemas fluviales más desarrollados, como el Danubio, el Támesis y otros, las obras hidráulicas tienden a modificar las características del ecosistema, de ordinario transformando ríos de crecida en ríos de caudal constante. Puede distinguirse también entre los ríos forestales y los ríos de sabana. Es evidente que, por el momento, no se dispone de información suficiente para comparar fructíferamente la biología y la productividad de cada uno de esos tipos de subsistema. Una característica esencial de todo sistema fluvial es la naturaleza de los insumos de nutrientes, de los que dependen todas las formas posteriores de productividad. En las zonas próximas a la fuente, esos insumos son en su mayoría de origen alóctono, pero en las zonas de anegamiento de la parte baja del río los principales insumos son el cieno y los nutrientes disueltos. No se conoce aún con claridad que relación existe entre esos insumos por un lado y la estructura del flujo de energía y de la productividad de las zonas de anegamiento, por otro, y es preciso realizar ulteriores estudios en las zonas de anegamiento forestales y de sabana para determinar el trayecto que siguen los nutrientes y la estructura del flujo energético. Estos aspectos tienen particular importancia a la hora de examinar posibles sistemas de ordenación de un río para impedir que el cieno llegue a las zonas de anegamiento o para extraer de él nutrientes en bruto. La contribución de otros insumos de nutrientes, como el polvo arrastrado por el viento o el estiércol procedente de animales terrestres, se conoce todavía menos.
Es obvio que en la mayoría de las zonas de anegamiento el grueso de la producción primaria se encuentra en la vegetación superior. En las zonas forestales anegadas, la vegetación reviste de ordinario, la forma de estructuras de larga vida, como árboles o plantas trepadoras, mientras en las sabanas inundadas las principales formas vegetales son macrofitas anuales flotantes o emergentes. Estas diferencias pueden ser fundamentales para el balance energético, dado que, en el caso de las sabanas anegadas, por ejemplo, el ciclo anual de crecimiento y muerte de la vegetación permite un reciclaje mucho más rápido de los nutrientes. En muchas zonas forestales anegadas, la biomasa acumulada puede ser mucha aunque el contenido de nutrientes del agua sea bajo, y esos sistemas pueden considerarse como acumulaciones de nutrientes (es decir, depósitos o vertederos de nutrientes), que a menudo han necesitado períodos muy largos para formarse. La explotación de esos sistemas puede reducir la productividad general hasta un punto en que sea necesario mucho tiempo para la recuperación, aunque si la explotación se hace con poca intensidad, dicha reducción puede no apreciarse inmediatamente1. Otras formas de producción primaria parecen menos importantes, aunque no se ha evaluado aún su verdadero valor. Durante la estación seca, las floraciones de fitoplancton, y el zooplancton que depende de ellas, presentan gran densidad. Sin embargo, es muy posible que la concentración real y la productividad del plancton sean mucho mayores durante la estación de la crecida, porque los organismos están más dispersos en un volumen mucho mayor de agua y porque una elevada proporción de los organismos presentes pueden ser consumidos por los peces jóvenes. También sobre estos aspectos de la productividad primaria se conoce muy poco y son necesarios muchos más estudios sobre la función de los distintos alimentos básicos presentes en un sistema fluvial.
Alimentación: Aunque entre las especies de peces que se encuentran en las zonas anegadas se hallan adaptaciones a distintos hábitos alimentarios, la dieta de la mayoría de los peces parece ser muy flexible. Existen algunos peces que pueden ser considerados como auténticos especialistas - por ejemplo, las especies que comen cieno o detritos - y a menudo contribuyen a la biomasa en forma importante, pero en los demás peces la especialización parece estar orientada más bien a la supervivencia durante los difíciles períodos de seca. En los sistemas tropicales, la mayoría de los peces dejan casi completamente de comer durante la época de aguas bajas, en las que la disminución del agua puede ser muy importante y corresponde a un “invierno fisiológico”. Ese comportamiento reproduce el invierno real de los sistemas templados, durante el cual el descenso de temperatura hace más lento el proceso metabólico. Una parte considerable de la alimentación de los peces tiene lugar en las zonas anegadas, que por tanto desempeñan una función indispensable en la nutrición y el crecimiento de la mayoría de los miembros de la comunidad íctica.
Migraciones: Las migraciones constituyen parte esencial de la biología de los peces en los sistemas fluviales con zonas de anegamiento y el fenómeno llega a ser tan acentuado que muchas pesquerías se basan casi exclusivamente en esos desplazamientos. Las migraciones pueden ser longitudinales, a lo largo del cauce del río, o laterales, desde el lecho del río hacia las zonas anegadas. Existen en los ríos algunas especies realmente anadromas, como Hilsa canagutsa del río Mekong o los esturiones del Danubio, pero muchas especies de agua dulce presentan hábitos potadromos, realizando larguísimos desplazamientos dentro del sistema fluvial. A menudo se considera que esos movimientos migratorios se realizan exclusivamente con fines de reproducción, pero también la alimentación es igualmente importante y en muchos sistemas no hay otra explicación del retorno de los peces aguas abajo después de la puesta. Otros movimientos se deben al deseo de evitar condiciones poco favorables, como excesiva fuerza de la corriente, falta de oxígeno o excesiva concentración de peces.
1 Sólo en raras ocasiones aprovechan los peces directamente las macrofitas, pero su función de soporte del perifiton y el perizoon tiene probablemente importancia crítica, igual que su conversión en detritos después de la muerte
Reproducción: En la reproducción de los peces fluviales influye muy sensiblemente el régimen de crecida. Muchas especies se reproducen durante la subida de las aguas, pero no siempre es así. Algunas especies se reproducen antes de la crecida, con el agua aún baja, o en el momento en que la crecida alcanza el punto máximo. En cambio, la reproducción durante el período en que las aguas disminuyen es relativamente rara. Las diferencias en la estrategia de reproducción están relacionadas probablemente con la duración de las migraciones que los peces han de realizar y con la naturaleza del sistema fluvial en cuestión. Aparte de la estrategia de reproducción que consiste en desplazarse hacia las fuentes del río, existen tambien otras, pero su finalidad es siempre asegurar condiciones favorables para el avivamiento de los huevos y para la supervivencia y crecimiento de las larvas. Los peces de zonas anegadas, pues, muestran casi todas las variedades concebibles de estrategias de reproducció1.
Subpoblaciones y razas: Cada día es más evidente que la composición de las comunidades ícticas es más compleja de lo que hasta ahora se creía. Muchas especies parecen estar divididas en razas, que se distinguen geográficamente o por diferencias de comportamiento (por ejemplo, el momento cronológico de la reproducción). La división de las poblaciones en sub-poblaciones o razas hace preciso proceder con cierta cautela a la hora de explotar una especie, porque la que inicialmente podía parecer una población homogénea puede, en realidad, estar constituida por varias subpoblaciones, algunos elementos de las cuales pueden ser más vulnerables que otros a la explotación pesquera.
Conclusión: La naturaleza biológica básica de las comunidades ícticas fluviales las hace muy sensibles a los regímenes de crecida de las aguas, dado que dependen de las crecidas estacionales para que se inunde el terreno que necesitan para alimentarse y reproducirse. El régimen de crecida condiciona también en gran parte la explotación pesquera; de ello se tratará más ampliamente en la Sección 3.
Curva de crecida: En los ríos de caudal muy variable, como se ha visto, las características del régimen de crecida influyen decisivamente en las comunidades ícticas. Un examen de la biología de esas comunidades muestra que, en general, para que la producción de peces y la composición por especies se mantenga en forma satisfactoria, es preciso que la curva de crecida reúna determinadas características. La curva puede dividirse en cinco partes, como se indica en la Figura 1, cada una de las cuales puede influir en la captura potencial de un sistema.
a) La subida de las aguas: Una vez que la crecida ha comenzado, el aumento de profundidad debe ser moderadamente continuo, dado que un crecimiento intermitente en el que se alternen aumentos repentinos y recesiones es perjudicial para la reproducción de muchas especies. De igual modo, las fluctuaciones en la subida de las aguas pueden hacer que se produzca una desoxigenación en la zona litoral, con la consiguiente muerte de peces jóvenes.
1 Los “peces blancos” emprenden de ordinario largas migraciones hacia las fuentes del río y producen gran número de huevos, mientras los “peces oscuros” tienden a mostrar un comportamiento reproductivo más complejo, que incluye construcción de nidos, incubación en la boca o fertilización interna y cuidado de los pececillos después de nacidos

Fig.1 Curva típica de crecida
b) Crecida máxima: Si bien el mantenerse de la situación de anegamiento es favorable para el crecimiento de los peces jóvenes, la experiencia de muchos sistemas revela que, si la crecida dura demasiado, la calidad del agua puede deteriorarse y en algunos casos se han producido graves mortandades de peces. Por otro lado, todo aumento ulterior de la producción primaria de macrofitas no tendrá probablemente más que efectos marginales para la producción íctica. Ello ha de tenerse en cuenta en las zonas de anegamiento que han de quedar sumergidas debido a la construcción de diques o presas.
c) Bajada de las aguas: Este período es especialmente crítico. Sólo contribuye ligeramente al crecimiento de los peces y, por tanto, no puede considerarse plenamente, en sentido biológico, como parte de la duración de la crecida. De todas formas, una disminución demasiado rápida de las aguas puede hacer aumentar los casos de muerte por encallamiento, aunque es muy posible que éstos dependan del tipo de sistema, de la proporción entre la superficie cubierta permanentemente por el agua y la superficie total anegada, y del grado de conexión existente entre las masas de agua de las zonas anegadas y el lecho principal del río.
d) Aguas bajas: Es obvio que para una comunidad íctica es conveniente que el sistema, en la fase de aguas bajas, conserve la mayor cantidad posible de agua, a condición de que la zona de anegamiento quede en seco. Ello entraña que toda disminución ulterior de las aguas, una vez que hayan vuelto a los límites del lecho, es perjudicial para los peces. Al mismo tiempo, el período de aguas bajas debe ser razonablemente corto, aunque conviene también que el sistema terrestre permanezca seco el tiempo suficiente para que se produzca la descomposición de la vegetación terrestre. En muchos ríos, las alteraciones de la forma de la curva de crecida y del momento de las diversas fases, a causa de la construcción de presas, han ido seguidas poco después por cambios en la biomasa, el rendimiento y la composición por especies de las comunidades ícticas que se encontraban aguas abajo de la presa (y también aguas arriba, en los embalses).
Producción: Los estudios hechos de los parámetros de las poblaciones de peces fluviales muestran que los índices de mortalidad y crecimiento dentro de un año dependen de la curva de crecida y no se ajustan a los modelos exponenciales, más normalmente utilizados, que se aplican a las poblaciones ícticas lacustres o marinas, de carácter más estable. La combinación de modelos de crecimiento y mortalidad para “llanuras anegadas” da una curva de la forma indicada en la Figura 2, que muestra que en cualquier año dado existe un exceso considerable de producción, parte del cual - no se sabe cuánto - puede ser explotado por la pesquería.

Fig.2 Curva de producción de un año obtenida con modelos de crecimiento y mortalidad “para zonas anegadas”. Se da también la curva normal de producción, para que se aprecie la diferencia.
(Evaluación de las poblaciones de peces y predicción de las capturas en los grandes ríos, véase página 29).
Los métodos utilizados para evaluar las poblaciones de peces pueden dividirse en distintas categorías, según se empleen datos de las capturas comerciales, datos de actividades de pesca experimental o parámetros ambientales.
Métodos basados en las capturas comerciales:
a) En el método de Backiel se encuentra un problema para definir con suficiente exactitud la razón producción-biomasa y las pérdidas anuales por mortalidad natural. El enfoque de Backiel es muy similar al modelo de Gulland para una población no explotada, en el cual la biomasa y la mortalidad instantánea se multiplican por una constante para obtener una estimación aproximada del rendimiento futuro. Estos sistemas sencillos, pero poco precisos, pueden facilitar primeras estimaciones útiles del rendimiento potencial, a condición de que se disponga de datos fidedignos sobre las capturas comerciales.
b) El método bioestadístico iniciado por Derghavin depende de la utilización de gran número de datos sobre las edades de las capturas y de estimaciones de la mortalidad. La aplicación original del modelo se hacía en un proceso escalonado, pero existen versiones continuas del modelo, una variante de las cuales es el análisis de la población virtual. El problema que se encuentra para aplicar este modelo en pesquerías en que se capturan muchas especies es que los parámetros que han de tenerse en cuenta para cada una de ellas son diferentes. Conseguir datos sobre todas las especies puede resultar muy costoso o, en el caso de algunas especies tropicales, imposible en la actualidad. En conclusión, quizás el método bioestadístico resulte más adecuado para evaluar poblaciones únicas en ambientes relativamente estables, a menos que encontremos grupos significativamente grandes de especies que tengan características dinámicas similares y presenten análoga vulnerabilidad a los artes de pesca.
Métodos de pesca experimental:
a) Métodos basados en la captura en una zona determinada
Métodos de muestreo único: Uno de los métodos de utilidad más general en los lagos de zonas anegadas es el de la pesca con medios químicos, de ordinario rotenone, en una zona delimitada, para eliminar toda la biomasa posible. Este método tiene la ventaja de que permite obtener estimaciones puntuales exactas, pero tiene el inconveniente de ser costoso y llevar mucho tiempo cuando se requiere gran número de muestras. La variante de las estimaciones de la biomasa obtenidas con este método es a menudo muy considerable. Además, puede producirse un sesgo estadístico debido a la fuga de las especies más activas antes de introducir el veneno en la zona delimitada, y se encuentran además dificultades para recuperar todos los peces que resultan muertos. Esto puede contrarrestarse hasta cierto punto mediante marcado y recaptura dentro de la zona delimitada y con observaciones subacuáticas.
Hay también otros métodos basados en la captura conseguida en una superficie determinada, entre los que cabe destacar el cálculo de las capturas hechas en la zona barrida por artes móviles, como redes de arrastre o de cerco. Las redes de cerco se utilizan mucho en los sistemas fluviales, mientras el empleo de artes de arrastre es limitado. Estos métodos no permiten obtener evaluaciones fidedignas más que si es posible estimar la capturabilidad de las distintas especies, lo que a veces puede resultar costs.
M´to dos de maestro repetido: Los m´to dos más comúnmente utilizados en cursos de aguas de zonas templadas son los de De Lury y Leslie, aunque esencialmente el método de Leslie es una variante del de De Lury. La principal hipótesis de estos métodos es que la capturabilidad de los peces, en faenas repetidas dentro de una zona limitada, es constante. En la práctica, estos métodos se han utilizado con éxito en lagunas cerradas, como las de Parana, pero en otros sistemas han surgido interferencias en forma de cardúmenes migratorios de peces que atraviesan la zona en un momento avanzado de la serie de muestreos, lo que impide hacer extrapolaciones adecuadas. La pesca repetida con descargas eléctricas en zonas delimitadas de ríos salmoneros ha dado buenos resultados, pero su aplicación a los grandes ríos se ve limitada por la diversidad de especies y tallas presentes, que hace muy difícil la calibración.
Método de dos capturas de Le Cren-Seber: Su aplicación se limita a las masas de agua en las que la captura tiene repercusiones en la población.
b) Captura por unidad de esfuerzo (c.p.u.e.)
La captura por unidad de esfuerzo se utiliza a menudo como índice de la abundancia relativa, particularmente con artes pasivos, pero también con artes activos cuya potencia de captura se desconoce. El índice puede resultar desviado por las distintas posibilidades de captura en diferentes zonas del hábitat. Además, la captura por unidad de esfuerzo puede ser extremamente variable, aunque la variante puede reducirse hasta cierto punto utilizando estadísticas de las capturas comerciales, siempre que sea posible definir satisfactoriamente el esfuerzo.
Otro problema que se plantea a la hora de comparar series de datos que cubren períodos muy prolongados es la variación de la respuesta de las especies de peces al arte por efecto del “aprendizaje”.
c) Marcado y recaptura
El uso de métodos de marcado y recaptura en sistemas extensivos entraña grandes inversiones financieras y sólo es posible si se cumplen determinadas condiciones, la más importante de las cuales es que se pueda marcar grandes cantidades de peces sin causar una mortalidad natural mayor de lo normal, particularmente en los sistemas fluviales con zonas anegadas, donde la mortalidad anual es ya elevada en cualquier caso. Otra condición necesaria es que exista un servicio de extensión o algún otro órgano semejante, de manera que haya un máximo de probabilidades de recuperar las marcas y recompensar a los que las entregan.
Al menos en los países en desarrollo, el empleo de métodos de marcado y recaptura en los grandes ríos para evaluar las poblaciones no parece viable, aunque estos métodos pueden ser muy útiles para determinar los movimientos migratorios, determinados parámetros dinámicos y los límites geográficos de las poblaciones.
d) Marcado y recaptura para calibración del equipo de pesca
Probablemente para lo que más útiles resultan los experimentos de marcado y recaptura es para valorar la eficacia de otros métodos de pesca. Este sistema puede emplearse en muchas situaciones, por ejemplo en la pesca con rotenone o para comprobar la eficiencia de las redes de cerco, para lo cual se marcan los peces y se sueltan dentro de una zona cercada.
e) Contadores de peces y recuento de peces
En algunos casos es posible contar los peces uno por uno cuando, en sus migraciones, pasan por un punto determinado. Para ello son necesarios servicios técnicos muy complejos y grandes inversiones y por el momento este método sólo resulta útil en general para poblaciones muy valiosas, como los salmónidos.
El recuento físico de factores tales como el número de peces que se encuentran en los frezaderos sólo es posible en determinadas condiciones, como las que se dan en algunos ríos de zonas templadas.
Todos los métodos de este grupo se proponen ofrecer estimaciones de la captura potencial y lo ideal sería combinarlos con evaluaciones de la pesquería ya existente en un programa integrado de muestreo, como se indica en la Figura 3. Muchos métodos de pesca experimental pueden complementarse con datos procedentes de las pesquerías comerciales y, por esa razón, siémpre que sea posible ha de adoptarse un sistema uniforme que entrañe tanto estudios de las capturas, para evaluar la pesquería comercial, como actividades de pesca experimental, para determinar teóricamente el potencial.
Las evaluaciones a largo plazo de las capturas hechas a lo largo de varios años han dado a menudo resultados decepcionantes, debido a que las características del arte utilizado varían con el pasar del tiempo sin que se caiga en cuenta de ello. Es, pues, conveniente establecer ciertas normas para el equipo experimental de pesca, de manera que se asegure la continuidad y comparabilidad de las muestras tomadas en distintos momentos y en diferentes sistemas.
Empleo de parámetros ambientales:
En Europa se ha preparado un índice de producción basado en el empleo de parámetros ambientales que es útil para el tipo particular de ríos que se encuentran en ese continente (método de Leger-Huets). Para determinar ese índice es preciso utilizar consideraciones tales como la productividad general del sistema, determinada por la cubierta vegetal o por la biomasa bentonica, diversos elementos morfológicos, como la anchura del río, y consideraciones edáficas, como la alcalinidad o la temperatura del agua. El índice resulta además modificado según el tipo de comunidad íctica presente en el río. Permite obtener buenos resultados en los ríos europeos, para los cuales se ha elaborado, pero no se ha examinado aún su valor en otros sistemas fuera de la región templada. En Africa se ha adoptado un sistema alternativo, utilizando simplemente la captura de un sistema fluvial en relación con la longitud del cauce principal o con la superficie de la cuenca y las correlaciones así obtenidas, se han aplicado con éxito a otros sistemas tropicales. Si se analiza esa relación en función de la superficie anegada de los diversos sistemas, parece evidente que el principal elemento determinante de la captura es la superficie máxima anegada en un año dado y, sobre esa base, se prevén “a ojo de buen cubero” valores de 40–60 kg/ha como producción normal de los sistemas fluviales tropicales. En muchos casos, es dudoso que sea necesario conseguir estimaciones más exactas que las obtenidas con esos métodos ambientales, y su rapidez y simplicidad permite dar asesoramiento en situaciones en las que no son admisibles largos retrasos.

Fig. 3 Combinaciones de los distintos métodos que se sugieren para evaluar las poblaciones y prever el rendimiento
La evaluación de las pesquerías, en las condiciones particulares que se dan en la mayoría de los ríos, es difícil, porque las actividades están muy dispersas y sólo raras veces los desembarcos se concentran en lugares determinados. De todas formas, la FAO ha elaborado una metodología bien comprobada en una serie de proyectos (véase página 39). Esta metodología es suficientemente flexible para poder adaptarse a la mayor parte de los casos imaginables, aunque pueden plantearse dificultades en pesquerías tan dispersas como las que existen en algunos ríos del Africa Occidental. La experiencia adquirida en esos proyectos muestra que es posible evaluar las pesquerías mediante reconocimientos adecuadamente preparados y que ello permite considerables ahorros de mano de obra y dinero. Se ha señalado que esos reconocimientos pueden realizarse perfectamente bajo el partrocinio de un proyecto, pero muchos países tienen problemas internos de financiación y, por ello, es fácil que siga siendo necesario prestarles ayuda del exterior, al menos en las fases iniciales de planificación y ejecución de esos reconocimientos. Una vez establecido un plan de base, sólo será necesario modificarlo cuando se produzcan en el país cambios importantes en el aprovechamiento del río o en la estructura socioeconómica que puedan tener repercusiones en la pesquería.
La predicción del rendimiento de una pesquería es necesaria en tres contextos:
i) Para estimar el probable rendimiento que puede esperarse de nuevas pesquerías o de pesquerías que no se han estudiado anteriormente;
ii) Para prever los efectos de cambios ambientales debidos a catástrofes naturales o a la intervención del hombre;
iii) Para prever los rendimientos año por año con vistas a la planificación económica.
En cada uno de esos casos el grado de precisión necesario es diferente y la evaluación de la capacidad de previsión de los distintos modelos utilizados sólo puede hacerse desde el punto de vista de la precisión necesaria para un sector determinado. Por ejemplo, para las estimaciones del primer tipo puede ser aceptable una exactitud del 50 por ciento, ya que ese grado de precisión permite proyectar inversiones generales, como en carreteras, puertos de pesca, etc. Precisión algo mayor - quizás del 25 por ciento - se requiere, probablemente a la hora de prever los efectos de los cambios ambientales, y un grado aún mayor, de ser posible del 15 por ciento o menos, para actividades administrativas como concesión de licencias de pesca o de mercadeo o de permisos para la importación de pescado. Las estimaciones pueden hacerse, fundamentalmente, de tres maneras:
a) Método bioestadístico: Como se ha visto en página 6, el método bioestadístico puede resultar demasiado complicado en la mayoría de las pesquerías fluviales y, por tanto, su aplicación es bastante limitada. Las bioestadísticas se utilizan con cierto éxito, junto con parámetros ambientales, en el caso de pesquerías de especies muy valiosas, como los salmónidos de ríos de zonas templadas.
b) Método comercial fraccional: Este sistema no se ha utilizado aún en los ríos, pero se ha aplicado con cierto éxito a la predicción de las capturas en algunos lagos. En este método se supone que la captura de un año dado es función de una fracción determinada de la captura de años anteriores.
c) Parámetros ambientales: Los parámetros ambientales descritos en página 8 se han utilizado también para predecir el rendimiento de ríos cuyas capturas o potencial no se conocen a partir de otros ríos conocidos del mismo tipo. Se han recogido datos de año en año en al menos cinco ríos: Níger, Kafue y Shire, en Africa, Danubio, en Europa y Amur, en Asia, y cada una de esas series de datos muestra claramente una correlación entre la captura en el año “y” (year) y los regímenes de crecida en uno o dos de los años anteriores (y-1, y-2, etc.).
El intervalo que transcurre entre un año de buena crecida y la respuesta a la misma en la pesquería mediante un aumento de las capturas está en función de los índices de crecimiento y mortalidad de los peces y del tiempo que transcurre entre el avivamiento y el reclutamiento a la pesquería. Esas relaciones se han utilizado para predecir las capturas de años futuros y Holčik pretende que, en determinadas zonas del Danubio, pueden hacerse predicciones satisfactorias y exactas. En cambio, los trabajos realizados en ríos africanos utilizando una serie regresiva, a la que se añade un número creciente de términos,ha mostrado que, añadiendo a la ecuación mayor numero de términos, no aumenta la exactitud de la predicción. Ello significa que, con nuestros conocimientos actuales y utilizando fórmulas limitadas de regresión, no podemos hacer predicciones suficientemente exactas para basar en ellas decisiones sobre cómo ha de ordenarse la explotación de año en año, aunque la precisión del 25 por ciento que se obtiene basta para las otras dos finalidades indicadas.
Dada la importancia que la predicción tiene para diversas finalidades, es necesario seguir intentando establecer modelos de predicción. Para ello, es preciso reunir largas series de datos detallados de diversas zonas anegadas. Hay que recomendar, pues, que los centros de investigación que se ocupan de pesquerías fluviales intenten recoger esos datos con continuidad. Esto vale sobre todo para aquellas zonas de anegamiento - como la del Kafue, el delta central del Níger o el Mekong - en las que existen ya series de datos, pero vale también para ríos como el Danubio, en los que el ciclo anual de crecida ha sido modificado por la construcción de diques contra las inundaciones.
(La pesca y la ordenación pesquera en los grandes ríos africanos, especialmente en Nigeria, véase página 40).
Los ríos van evolucionando a través de varias fases, a medida que aumenta la presión sobre los diversos recursos fluviales y sobre los recursos terrestres adyacentes. Dichas fases pueden resumirse como se indica en el Cuadro 1. Las estrategias de investigación, explotación y ordenación han de estar estrechamente vinculadas con la fase evolutiva del río, como se sugiere en la cuarta columna del cuadro.
Una de las distinciones más características entre las pesquerías industriales y las pesquerías artesanales en pequeña escala es que las pesquerías industriales pueden considerarse solamente dentro de un contexto pesquero y han de ordenarse aplicando principios pesqueros generales, mientras las pesquerías en pequeña escala sólo pueden abordarse dentro del contexto socioeconómico total de la cuenca en que se realiza la pesca. Normalmente, todas las pesquerías fluviales entran en esta segunda categoría. La ordenación de la explotación puede hacerse de dos maneras. En primer lugar está la ordenación científica, que exige un estudio inicial a fondo para conocer el sistema e identificar las áreas en que ha de ejercerse un control. De esa manera se dispondrá de una base para poder tomar decisiones. Este tipo de ordenación permite obtener buenos resultados, pero requiere mucho tiempo y dinero y, por tanto, no puede aplicarse en muchos de los casos que han de afrontarse en las pesquerías de países en desarrollo.
Por otro lado está la ordenación experimental, como alternativa a la científica, que supone la formulación de una hipótesis sobre las pesquerías tomando como base todas las informaciones que puedan conseguirse fácilmente. Luego se aplica una estrategia de ordenación basada en esa hipótesis y posteriormente se evalúan los resultados a lo largo de un período de tiempo. Este tipo de ordenación es muy común en las pesquerías tradicionales y cada vez encuentra mayor aceptación como método legítimo en los casos en que no se dispone de recursos suficientes para aplicar un sistema más analítico. Como es obvio, estos métodos empíricos han de controlarse con cuidado y requieren, para su evaluación, sistemas adecuados de vigilancia.
| Fase | Utilización de la zona de anegamiento | Pesquerías | Actividades de investigación y ordenación |
|---|---|---|---|
| Sin modificaciones La zona de anegamiento muestra la mayoría de los rasgos característicos de esas zonas; el régimen de creciua no está obstaculizado por intervenciones directas del hombre, pero pueden observarse los efectos indirectos de actividades realizadas en otras zonas del río (Sepik, Níger, Sudd). | En estado natural, a menudo con arbolado; hay caza; más tarde se utiliza para apacentar ganado. Vegetación modificada a causa de quemas. Ocupación estacional por pescadores, cazadores y pastores nómadas. | Poblaciones ícticas en su estado original de diversidad, pero la distribución por tallas puede haber sido modificada por la pesca. Explotación de moderada a intensa en los cauces del río y en las masas de agua permanentes. Superficie disponible para la pesca: toda la zona de anegamiento. | Pesca explorator para describir la composición de las poblaciones de peces. Identificación de los principales recursos. Estudios sobre la biología de las distintas especies y su distribución geográfica y estacional. Estudios sobre métodos locales de pesca e introducción de otras técnicas adecuadas. Establecimiento de medidas sencillas de regulación para proteger las especies principales. Mejora del acceso y de la red de mercadeo. |
| INTRODUCCION DE LA AGRICULTURA SISTEMATICA | |||
| Con ligeras modificaciones Algunos canales de drenaje para eliminar más rápida y eficazmente las aguas de la crecida. Las depresiones menores de la zona de anegamiento rellenadas o regularizadas. Crecida aún inalterada en buena parte, en momento y duración (Senegal, Ouémé) | Zona de anegamiento deforestada en buena parte, agricultura extensive cuando bajan las aguas, arroz flotante en las depresiones adecuadas. Algunas áreas reservadas para pastos y división de la zona de anegamiento para usos diferentes, a menudo en fase muy avanzada. Asentamientos en las zonas altas o sobre diques, o en islas artificiales y aldeas palafitas. | Poblaciones fcticas casi inalteradas, aunque las especies de mayor talla pueden empezar a ser más raras; composición por tallas con gran predominio de los pecas más pequeños. Algunas depresiones pueden cerrarse para estanq s de almacenamiento o para acuicultura extensiva, o se han excavado fosas para peces. Superficie disponible para la pesca: toda la zona de anegamiento. | Dinámica de población de los principales elementos de la comunidad para obtener estimaciones más precias del rendimiento potencial. Proseguir los estudios biológicos para individuar posibles subpoblaciones y describir las interacciones ecológicas entre las especies. Vigilancia de la pesquería para detectar posible sobre pesca de las poblaciones principales e intensificación de las medidas reguladoras para proteger las poblaciones ícticas. Investigación de formas sencillas de acuicultura extensive. Mejora y concentración de los desembarcos de pescado y técnicas de conservación. |
| INTRODUCCION DE MEDIDAS CONTRA LAS INUNDACIONES | |||
| Con grandes modificaciones Drenaje e irrigación muy extendicos, control de inundaciones con presas y diques a lo largo del cauce principal. Depresiones de ordinario rellenadas o regularizadas. Crecida a menudo modificada en momento y duración. (Chao Phrya, Mekong) | Agricultura en zonas anegadas (de ordinario arroz) y agricultura intensiva en la estación seca. Ocupación moderada de las áreas más secas para habitación - principio de urbanización. Buena parte de la zona aún sujeta a inundaciones. | Cierta modificación de las poblaciones ícticas, con desaparición de las especies mayores. Pesca a menudo muy intensa en los cauces principales del río, con algunas pesquerías nuevas en embalses. Cría de peces en arrozales en las zonas aptas. Estanques naturales y cultivo intensivo de peces en las depresiones regularizadas. La zona f vial disponsible para la pesca se ha restringido. | Examen de la dinámica general de la comunidad íctica para determinar la reacción a varias fuentes de polución. Intensificación de la vigilancia de la pesca, con mayor control de los métodos de captura mediante licencias y legislación. Examinar las repercusiones que tienen en la pesquería otras actividades realizadas en la cuenca fluvial y velar para que se mantengan condiciones adecuadas. Estudio de métodos de acuicultura intensiva. Promoción de pesquerías en embalses y búsquede de otras fuentes de empleo para reducir la presión pesquera sobre el río. |
| CONSTRUCCION DE GRANDES PRESAS AGUAS ARRIBA | |||
| Totalmente modificado Control de las inundaciones con grandes presas aguas arriba y diques. Cauce principal a veces canalizado. Zona de anegamiento en buena parte seca, aunque aún sujeta a inundaciones ocasionaies, de efectos catastróficos. El río se reduce a menudo a una cadena de embalses. (Mississippi) | Urbanización, usointensivo de la zona para agricultura, industria y habitación. | Población íctica modificada por la pérdida de algunas especies debido a contaminación y a la canalización, a veces también a la introducción de especies exóticas. Pesquerías deportivas en los cauces principales o en algunos lagos conservados en la zona de anegamiento. Acuicultura intensiva en estanques construidos especialmente. La superficie fluvial disponible para la pesca es pequeña, pero pueden aprovecharse los embalses para la pesca. > | Estudio de la contaminación y otras repercusiones de la ordenación para establecer criterios para mantener las poblaciones ícticas. Regulación de las descargas y vertimientos teniendo en cuenta esos criterios. Pensar en introducir nuevos elementos en la comunidad fctica o en sembrar peces para ayudar a las especies amenazadas. Estudiar los problemas del acceso a la pesca para resolver las exigencias contrapuestas de pescadores deportivos y comerciales. Intensificar el desarrollo de la acuicultura y la pesca en embalses. |
Tradicionalmente, la ordenación de la explotación se ha hecho sobre todo tomando medidas que afectan directamente a los recursos pesqueros y a los pescadores. Pero en el contexto más amplio del desarrollo de cuencas regionales o fluviales, resultará mejor a menudo tomar medidas indirectas para mejorar la pesquería, como construir carreteras o mercados, organizar cooperativas de transporte, etc.
La ordenación de una pesquería depende mucho del tipo de objetivos elegidos y, en este campo, a menudo surgen tensiones entre las pesquerías orientadas a la captura de determinadas especies de gran valor comercial y las que se orientan a aumentar al máximo la producción de proteínas. Cuanto más conveniente se considere controlar la pesquería para maximalizar la producción de determinadas especies, más controles serán necesarios y, como corolario, cuanto mayor sea la talla de la especie elegida, mayores serán los costos de ese control. Las comunidades ícticas fluviales reaccionan a la presión de pesca manteniendo cierto nivel de rendimiento, pero al mismo tiempo modificando su composición en favor de las especies menores y de crecimiento más rápido. Si la producción de la mayor cantidad posible de proteínas constituye un objetivo aceptable, probablemente es mejor dejar la pesquería relativamente incontrolada, mientras se mantenga dentro de límites de explotación que no degraden en demasía la cualidad o cantidad de la población íctica.
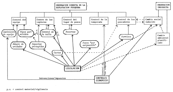
Para la ordenación se utilizan varias técnicas, que se resumen en la Figura 4.
La mayor parte de estas técnicas han resultado inaplicables en la situación de difusión espacial y concentración de población que se encuentra en la mayoría de los sistemas fluviales. Tal vez la mejor de esas técnicas sea la que consiste en controlar la temporada de pesca y, por fortuna, en los ríos de anegamiento la crecida misma impone una temporada de veda durante el período en que las aguas suben y alcanzan el punto máximo. De todas formas, puede resultar necesario aplicar otros controles, especialmente al final de la temporada de estiaje, cuando los peces están reunidos en masas de agua muy reducidas y los grupos de peces prontos al desove resultan especialmente vulnerables a determinados métodos de pesca. Cada una de estas estrategias de ordenación pueden imponerse desde arriba o desde abajo. En la mayor parte de las pesquerías existentes, los sistemas tradicionales de control que se han ido formando a lo largo de los siglos han empleado estas técnicas en un contexto de autoregulación, pero hoy día esos sistemas han desaparecido. Es necesario, pues, reintroducir esos sistemas de control desde arriba, mediante normas legislativas, o desde abajo, educando a los pescadores y contando con el apoyo de la gente.
Equipo de pesca:
Como las comunidades ícticas de los grandes ríos son muy complejas y muestran grandes diferencias en la distribución estacional y en la talla y ecología de las especies que las componen, ningún arte de pesca sirve para explotar toda una comunidad. En las pesquerías tradicionales de todo el mundo se han desarrollado métodos muy diversos, muchos de los cuales sirven sólo para determinadas especies o grupos de tallas. Los pescadores profesionales, pues, tienden a utilizar sucesivamente artes diversos, que responden a cada una de las fases del ciclo anual. En general, durante la subida y la bajada de las aguas se utilizan artes estáticos para capturar los peces migradores, mientras los artes activos se emplean sobre todo cuando el agua está baja y los peces son menos activos. La experiencia de las pesquerías fluviales ha demostrado que ese sistema diversificado de explotación es muy eficaz, y es preciso, pues, fomentarlo en los programas de desarrollo. Antes de introducir nuevos artes o métodos mejorados de pesca hay que examinarlos atentamente a la luz de los sistemas de pesca existentes. El segundo elemento fundamental del equipo de los pescadores es la embarcación. Puede distinguirse entre dos tipos de embarcaciones: las utilizadas para la pesca, especialmente en las zonas anegadas donde abunda la vegetación, y las embarcaciones, considerablemente mayores, que se necesitan para transportar el pescado desde el lugar donde ha sido capturado hasta el mercado. En general, los tipos tradicionales de canoa son más que suficientes para el primero de esos fines, mientras en muchos casos es preciso mejorar el diseño de las embarcaciones destinadas al transporte. De igual forma, la motorización de las embarcaciones es a menudo deseable en el caso de los barcos de transporte, pero raras veces resulta rentable para las pequeñas canoas que faenan en las zonas anegadas mi smas.

Fig. 4 Diagrama de las relaciones entre las principales técnicas de ordenación pesquera
Estrategias de desarrollo:
Dado que, en la mayoría de los casos, el nivel de las técnicas de captura es satisfactorio, el problema, a la hora de desarrollar las pesquerías fluviales, consiste en mejorar la manipulación, recogida, elaboración, almacenamiento, transporte y mercadeo del pescado.
La elección de las técnicas que habrán de utilizarse para desarrollar una pesquería dependerá de toda una combinación de factores geográficos y socioeconómicos. A veces, las medidas más importantes de ordenación y desarrollo no pueden aplicarse, bien por falta de respuesta de la gente o por la imposibilidad de velar por su aplicación.
Tres son las principales estrategias de desarrollo que pueden considerarse. No han de verse como alternativas, ya que pueden aplicarse contemporaneamente o combinarse en diversas variantes intermedias, según las condiciones específicas del país y la región, su fase de desarrollo y su nivel institucional.
Las tres estrategias susodichas son:
i) Desarrollo y activación de los servicios públicos
ii) Creación de cabezas de puente
iii) Creación de empresas con fines de lucro
i) Promover el desarrollo mediante los servicios públicos sólo es posible cuando existen instituciones estatales o municipales adecuadas y servicios de extensión o hay buenas posibilidades de establecerlos o de mejorar los existentes. En ese caso, el gobierno o los organismos responsables del desarrollo pueden llevar a la práctica sus planes a través de esos servicios e instituciones, activándolos en todos los niveles jerárquicos hasta llegar a los pescadores. El gobierno central o regional, o los organismos extranjeros de desarrollo, facilitarán fondos, capacitación y asesoramiento a un nivel relativamente elevado, de manera que, a través de los servicios existentes, la asistencia, la iniciativa y la experiencia pueda llegar hasta los pescadores.
ii) La estrategia de creación de cabezas de puente es oportuna cuando, por diversas razones, no parece factible o posible actuar por conducto de los órganos administrativos existentes. En algunos casos, las instituciones existentes pueden constituir más bien un pasivo que un activo: por ejemplo, cuando en la administración predominan la corrupción, la burocracia petrificada o los elementos reacios a la política de desarrollo. Esta estrategia es igualmente recomendable cuando no existen organizaciones centrales de cierta importancia o se hallan en fase embrionaria y el establecimiento de un servicio aprovechable es imposible o exigiría demasiado tiempo. En ese caso, los organismos de desarrollo pueden iniciar y sostener directamente proyectos de creación de cabezas de puente que financiera, institucional y logísticamente sean independientes de la burocracia intermedia, recurriendo en caso necesario a expertos extranjeros que trabajen directamente con los pescadores. Los proyectos de creación de cabezas de puente, si tienen éxito, se extenderán por las comunidades vecinas gracias a la irradiación de la ideología desarrollista y a la asistencia técnica directa.
iii) La creación de empresas con fines de lucro puede llevarse a cabo cuando existen recursos financieros inutilizados y las posibilidades de desarrollo comercial rentable son evidentes. Ello vale en especial para las pesquerías que puedan disponer de abundantes recursos inexplotados en aguas fluviales o marinas próximas o cuando la situación permite iniciar proyectos de acuicultura. Esta estrategia puede utilizarse también cuando se roturan nuevas áreas para la agricultura y cuando la industrialización rural o la minería pueden convertirse en elementos del desarrollo rural integrado. La novedad puede consistir en la instalación de pequeñas fábricas de conserva o de fabricación de harina de pescado, financiados por empresas locales, nacionales o internacionales y que, en caso necesario, pueden recibir ayuda tecnológica y técnica del exterior. En este tipo de estrategia, es esencial hacer participar a la población rural local, a todos los niveles.
Cualquiera de estas estrategias, o una mezcla de ellas, puede aplicarse en la mayoría de las situaciones políticas nacionales o regionales. Por ejemplo, en un país estrictamente socialista, la estrategia de creación de empresas con fines de lucro puede aplicarse estableciendo granjas y empresas cooperativistas, colectivas o de propiedad estatal, mientras en un régimen estrictamente antisocialista la misma estrategia puede aplicarse fomentando la empresa privada y la inversión de capital bancario. En los regímenes más liberales, pueden fomentarse y sostenerse, al mismo tiempo, en el proceso de desarrollo, empresas privadas, empresas estatales y cooperativas. Las mismas consideraciones, como es obvio, valen para las demás estrategias.
Centros pesqueros comunitarios:
La situación socioeconómica que hoy existe en las pesquerías fluviales no puede mejorarse sin una mejora de la tecnología de pesca, cosa que puede conseguirse mucho mejor a nivel comunitario. Estas consideraciones han llevado al concepto de centro pesquero comunitario, que consiste en afrontar en forma integrada el desarrollo de las pesquerías artesanales, mediante el establecimiento de grupos de centros pesqueros comunitarios. Una dependencia de extensión pesquera situada en posición central puede ofrecer apoyo tecnológico y servicios de extensión a grupos de tres o más centros. Dichos centros consistirán, de ordinario, en un conjunto de módulos elegidos teniendo en cuenta la situación local. Este método puede adaptarse a cualquier forma de organización política, social, económica e institucional. Los centros pueden estar situados en tierra, construidos en una “isla artificial” o instalados en balsas flotantes o en barcazas motorizadas, en forma de “estación comercial” móvil. Agrupando los centros en grupos o flotas, se reducen los costos de apoyo técnico por pescador y por tonelada de pescado. Cada uno de los centros puede convertirse en un elemento o incluso un núcleo para promover el desarrollo rural integrado. Sus distintos módulos comprenden captura, descarga, elaboración, transporte, abastecimiento y servicios de mercadeo. Para que un centro esté bien concebido técnicamente, se establezca en forma adecuada y funcione satisfactoriamente es preciso, ante todo, estudiar su posible emplazamiento desde el punto de vista socioeconómico y pesquero.
En el caso específico de las pesquerías fluviales, estaciones móviles de recolección y mercadeo (barcazas con motor, barcos, etc.) que comprendan los módulos tecnológicos necesarios pueden actuar como centros pesqueros comunitarios. Una flota más o menos grande de embarcaciones de ese tipo constituiría un grupo de centros pesqueros comunitarios, mientras los servicios de extensión pesquera podrían correr a cargo de los tripulantes mejor preparados de esas embarcaciones y de una unidad fija instalada en el lugar donde se descargan las capturas. En los sitios en los que, al cabo de varios años de trabajo, un sistema de ese tipo sustituya en forma satisfactoria al sistema antes existente, surgirán nuevas posibilidades de ordenación, por ejemplo, controlando la recolección o la compra del pescado que traigan los pescadores y controlando los suministros de equipo. El nuevo espíritu social que esos centros promueven facilitará además la aplicación de medidas de ordenación, gracias al apoyo popular.
La producción natural de los ríos puede aumentarse con diversos sistemas de cría o de acuicultura extensiva e intensiva. Las zonas de anegamiento ofrecen buenas posibilidades para ellos y existen varias técnicas para las diversas fases del ciclo de crecida. En una lista de sistemas de cultivo habrían de incluirse los siguientes:
i) Estanques de concentración: se preparan construyendo diques o excavando en la zona de anegamiento y sirven para concentrar a los peces cuando las aguas se retiran. Pueden sembrarse alevines o echarse alimentos artificiales para los peces, pero con frecuencia se consigue una producción natural de más de una tonelada por ha y no parece que medidas suplementarias como las indicadas representen una gran mejora.
ii) Akadjas: son parques de ramas o vegetación flotante que se instalan en los ríos o en los grandes lagos de las zonas de anegamiento y actúan como colectores de peces. No son meramente barreras de refugio, ya que las poblaciones que se encuentran en ellos aumentan su reproducción y su crecimiento independientemente de la situación de las aguas circundantes.
iii) Cierre de depresiones naturales: cerrar los canales existentes en las depresiones naturales de las zonas de anegamiento para retener el agua por más tiempo durante la estación seca es un sistema muy común en todo el mundo. Este sistema suele usarse en Africa y Asia para conservar las poblaciones de peces y extraer pescado cuando escasean otras fuentes de abastecimiento. Algunos estudios sistemáticos sobre este método realizados en Nigeria muestran que, dando alimentos a los peces y repoblando las depresiones en caso necesario, pueden obtenerse hasta 500 kg/ha/año. Este método, pues, ofrece excelentes posibilidades.
iv) Cultivo de peces en arrozales: el cultivo de peces en los arrozales y en los canales que los unen es típico del Sudeste de Asia, donde durante muchos siglos ha sido la base de la economía rural. Con este método pueden conseguirse rendimientos superiores a una tonelada por ha, a condición de que se recoja una sola cosecha de arroz. Por otro lado, la intensificación del cultivo de arroz, recogiendo dos cosechas y utilizando insecticidas, ha resultado muy perjudicial y la cantidad de pescado producida con este método a nivel mundial va en disminución.
v) Acuicultura intensiva en estanques: una vez que la crecida está plenamente controlada y la antigua zona de anegamiento se ha transformado en tierras agrícolas de regadío es posible practicar la acuicultura intensiva en estanques, como se han demostrado en el caso de río Chao Phrya, en Tailandia, y del Danubio en Rumania y la U.R.S.S. En esos ríos, el sistema de riego incorpora una serie de estanques y la abundancia de desechos agrícolas a causa de la intensificación de la agricultura en las regiones circundantes permite dar a los peces una alimentación intensiva.
vi) Cultivo en jaulas en los ríos: cuando el caudal se ha estabilizado ya en los cauces principales del río, e incluso antes, es posible cultivar peces en jaulas flotantes. Este sistema de cultivo se utiliza de ordinario para especies de gran valor comercial, capturando alevines y criándolos luego en las jaulas hasta que alcanzan una talla comercializable.
(Problemas pesqueros que plantea el aprovechamiento de los grandes ríos para fines múltiples, página 51, y Posible alternativa para el desarrollo de las cuencas fluviales en las sabanas forestales de Africa, página 58).
Dentro de una pesquería suelen producirse conflictos en todos los niveles. Los conflictos entre pescadores locales y pescadores inmigrados, pescadores comerciales y pescadores artesanos, pescadores deportivos y pescadores comerciales, e incluso entre pescadores que utilizan artes de pesca distintos, son frecuentes en todas las pesquerías fluviales. Esas tensiones pueden resolverse desde abajo, dentro de la comunidad pesquera, o desde arriba, con legislación adecuada. La finalidad de la ordenación, en esos casos, ha de ser la solución de los conflictos lo más rápidamente posible para reducir al mínimo las pérdidas de la pesquería y evitar que surjan nuevos conflictos por no haber definido los objetivos con claridad. En la mayor parte de los casos, sin embargo, los objetivos que se persiguen con la pesquerfa vienen dictados por situaciones políticas o económicas que no dependen de la voluntad de los responsables de la administración pesquera.
Es de prever que durante los dos próximos decenios se acelere la modificación en gran escala de las cuencas fluviales, a causa de la crisis energética, que hará necesario construir cada vez más centrales hidroeléctricas, y de la creciente demanda de cereales. En todos los proyectos de ese tipo realizados en el pasado han predominado las consideraciones de aprovechamiento de las aguas, a expensas del desarrollo integrado de los recursos humanos, terrestres e hídricos de las cuencas fluviales. En consecuencia, el desarrollo de las cuencas fluviales ha favorecido más bien al sector industrial que al sector rural. Es de prever que en el futuro seguirá insistiéndose sobre todo en ese tipo de orientación. De todas formas, el momento es propicio para intentar un desarrollo más equilibrado de los recursos de las cuencas fluviales, incluidas la pesca, la agricultura, la ganadería, el turismo y la fauna y flora silvestres, insistiendo menos de lo que hoy se hace en la producción de energía eléctrica, el control de las inundaciones y el riego. Ello se debe en parte a la creciente atención que hoy se concede a la necesidad de que el desarrollo llegue a las zonas rurales, pero también a que la historia de muchos proyectos de ese tipo muestra los peligros económicos y ecológicos que entraña un enfoque demasiado estrecho del desarrollo de las cuencas fluviales.
Pero para incrementar la función de la pesca en los proyectos de desarrollo de cuencas fluviales hay que ser realistas. Para responder a las necesidades de los ingenieros y otros especialistas responsables de la preparación de modelos, los expertos en cuestiones pesqueras deben calcular el valor pesqueros de los metros cúbicos de agua que se necesitan para las pesquerías, de manera que se disponga de información suficiente para estimar las ventajas y desventajas de diferentes estrategias de desarrollo. Otra de las razones por las que se puede afirmar que el momento es propicio para hacer presión en pro del aprovechamiento de una gama más vasta de recursos es que en los últimos años hemos llegado a conocer mejor las repercusiones que los embalses y presas tienen en las poblaciones ícticas y en los sistemas de pesca y de cultivo. Son varios los casos concretos que muestran cuál es la dirección buena y la dirección equivocada en este terreno, y las experiencias del Mekong y del Kainji pueden servir de modelos (páginas 23 y 24).
El caso del Kainji es un ejemplo típico de los graves inconvenientes que pueden derivarse de una excesiva concentración unilateral en el desarrollo de una cuenca fluvial. El caso del Mekong, en cambio, constituye un ejemplo de cómo en una planificación hecha en función de varias finalidades pueden incorporarse consideraciones pesqueras y de otro tipo.
El estudio sobre el Mekong, realizado en conexión con la presa de Pa Mong, reviste especial importancia, porque constituye el mejor ejemplo, y tal vez el único, de estudio completo en el que se evalúan las implicaciones de distintas estrategias de aprovechamiento de las aguas para obtener distintos recursos y se concede considerable atención a la productividad biológica, tanto en términos pesqueros como en términos agrícolas.
Es de prever que, en el futuro, el uso de crecidas controladas produzca índices económicos de rentabilidad suficientemente elevados para justificar el aprovechamiento de parte de las aguas de los embalses para el desarrollo de las zonas que se encuentran aguas abajo. Pero, una vez más, hay que tener presente la prioridad, en muchos casos, de la producción de energía hidroeléctrica. Las posibilidades de introducir sistemas de aprovechamiento de las aguas que tengan en cuenta varios aspectos parecen en la actualidad especialmente buenas. En dos casos -- el proyecto del río Shire y el proyecto del río Pongolo - se han hecho pruebas de inundaciones controladas aguas abajo de la presa, con efectos favorables para las poblaciones ícticas.
Dado el tipo de planificación que es necesario para actuar en una cuenca fluvial, es inevitable una planificación centralizada “desde arriba”. Una de las características de ese tipo de planificación es que atiende sobre todo a las limitaciones y puntos débiles de los sistemas, infraestructuras y relaciones existentes. Para poder tener en cuenta los aspectos positivos de esos sistemas, es esencial que la planificación centralizada vaya acompañada de una planificación localizada desde abajo. Es esencial, pues, que las autoridades y los organismos de planificación responsables del desarrollo fundamenten sus planes y sus intervenciones en un perfecto conocimiento de la realidad existente. Ello quiere decir que han de realizarse reconocimientos e inventarios integrados, que cubran un vasto campo y estén adecuadamente planeados, de la estructura ecológico-sociológica existente, para conocer la situación real antes de planificar ningún cambio. A su vez, esos reconocimientos e inventarios servirán de base para estudios específicos más detallados, destinados a responder a interrogantes concretos sobre los distintos subcomponentes del tipo, ¿debe motorizarse la pesquería?
La experiencia ha mostrado que esos estudios deben extenderse a toda la cuenca fluvial, especialmente a las zonas situadas aguas abajo del lugar propuesto para las actividades del proyecto, ya que casi cualquier intervención tendrá importantes repercusiones aguas abajo. Se ha observado también que las comunidades pesqueras de las zonas de anegamiento y de los ríos son en general más permanentes, de carácter más estacional que en otras pesquerías, y más a menudo tienen carácter de subsistencia. Además, están menos organizadas para ejercer presiones políticas y económicas. Por otro lado, es fácil que esos pescadores cuenten con determinados derechos sobre las aguas y dispongan de estructuras sociales tradicionales que respondan a la situación en que viven, y , por tanto, será más fácil que resulten perjudicados por los cambios que se introduzcan en el régimen del río.
Como ejemplo de las posibles repercusiones que la pesca puede tener en el desarrollo, pueden citarse los notables efectos del “exceso” inicial de peces que es característico de los nuevos embalses. En la presa de Kariba, que es sobre la que se dispone de más datos, la elevadísima rentabilidad de los primeros años de explotación pesquera del embalse permitió disponer de capital para financiar iniciativas locales en el campo de la agricultura, el comercio y otras actividades, que hoy son mucho más importantes que la pesca en esa región. La consulta insistió en que se haga cuanto sea posible para aprovechar la abundancia de peces del período inicial de la vida de un nuevo embalse para dar impulso general al desarrollo. Aunque en todo proyecto importante de construcción se produce una inyección de capital en las comunidades locales, ninguna de las demás fuentes de capital está tan concentrada como para hacer sentir a los pescadores que “han hallado un tesoro escondido”, impresión que han tenido en los lagos Kariba, Volta y Kainji.
La principal conclusión que emerge de los debates es la gran necesidad de establecer, con carácter experimental, un modelo integrado transdisciplinal que permita prever los efectos que toda una serie de estrategias y actividades de desarrollo tendrán para las poblaciones rurales que viven en las márgenes de los ríos y en las zonas de anegamiento, así como las repercusiones generales de esas actividades en los programas nacionales. Un punto importante sobre el que concentrar los trabajos podría ser la aplicación de análisis de sistemas a algunas cuencas fluviales clave. Para conseguir esto, se recomienda la siguiente secuencia de actividades:
a) Para llamar la atención de los planificadores de cuencas fluviales y de obras hídricas, será necesario que la pesca, la agricultura, la silvicultura y otras disciplinas que se ocupan del desarrollo rural aúnen sus fuerzas. Dentro de la FAO, la mejor manera de conseguir ésto será probablemente servirse del Grupo de Trabajo sobre Desarrollo Rural y del Grupo Interdepartamental de Trabajo sobre Recursos Naturales y Medio Ambiente. Se propone, pues, que el primer paso consista en presentar a esos dos grupos de trabajo las recomendaciones de esta consulta. Luego podrán hacerse tentativas comunes, interdepartamentalmente, para definir posibles alternativas para el desarrollo de cuencas fluviales y determinar la información y los datos que probablemente serán necesarios para la preparación de modelos de sistemas. Esos grupos, además, podrán actuar de enlace dentro de la FAO para los contactos con la Asociación Internacional de Análisis de Sistemas (IASA) de Viena y con las diversas autoridades responsables de grupos de cuencas fluviales. También en el marco de la FAO deberá prestarse atención a la preparación de estudios monográficos sobre casos concretos - para presentarlos a grupos de planificación, ingenieros y organismos estatales competentes -, en los que se expliquen los éxitos y los fracasos de los principales proyectos de cuencas fluviales ya terminados o en curso en todo el mundo. Habrá que pensar también en preparar, uniformar y difundir metodologías que permitan evaluar, desde el punto de vista sociológico, económico y de los recursos, los sistemas existentes de aprovechamiento de ríos y zonas de anegamiento y los cambios propuestos de los mismos.
b) Una vez ultimada una parte substancial de las actividades indicadas en el apartado a) anterior, habrá que preparar un informe general sobre ellas para presentar los problemas del desarrollo de ríos y zonas de anegamiento a grupos como la IASA por un lado, y a los planificadores e ingenieros que se ocupan de los principales proyectos de cuencas fluviales, por otro. Llegado ese momento, debería prepararse un manual operativo general en el que:
i) Se determinen los problemas iniciales que han de considerarse en los proyectos importantes de desarrollo;
ii) Se tracen directrices para crear los sistemas de información y las estructuras organizativas que son necesarias para asegurar una optimización eficaz de todas las posibles repercusiones de los proyectos de desarrollo de cuencas fluviales.
c) Cuando se hayan recogido esos materiales y se haya conseguido la cooperación de la IASA, habrá que pensar en la selección de ríos concretos para realizar estudios experimentales o piloto según el modelo de análisis de sistemas. Se hizo notar que los fondos necesarios para financiar esos estudios podrían conseguirse más fácilmente para proyectos basados en ríos internacionales.
d) Una vez elegidas cuencas adecuadas para realizar los estudios mencionados y cuando se hayan establecido las necesarias relaciones de trabajo con las autoridades correspondientes, habrán de crearse grupos regionales de trabajo en los que participen representantes de dichas autoridades y personal de la IASA, de la FAO y otros organismos de las Naciones Unidas, y de otras instituciones que puedan cooperar. La finalidad de esos grupos regionales de trabajo ha de ser establecer las estructuras organizativas necesarias para llevar adelante la preparación de modelos analíticos apropiados e incorporarlos en los marcos de planificación existentes.
e) Llegados a esta fase, habrá que pensar en crear instituciones regionales para la investigación sobre el desarrollo de cuencas fluviales, estableciendo vínculos directos o indirectos con las instituciones regionales de investigación ya existentes, como las del GCIAI. Dichas instituciones de investigación habrán de seguir afrontando experimentalmente la mejora de la planificación del desarrollo de las cuencas fluviales, según las líneas ya iniciadas, y dar orientaciones a las dependencias nacionales de investigación y a los organismos nacionales e intergubernamentales de planificación.
f) Por último, esos centros regionales deberán realizar una evaluación y supervisión a largo plazo de los resultados de los programas experimentales y piloto descritos más arriba.
Se recomendó también toda una serie de medidas que habrían de llevarse a la práctica paralelamente con las actividades susodichas pero que podrían también aplicarse independientemente de la otra secuencia.
i) Se propuso un sistema gradual para obtener, a lo largo de dos bienios, datos sobre la relación entre el rendimiento pesquero de los ríos de anegamiento y la cantidad de agua disponible y otras prácticas de ordenación. Para ello será necesario ante todo celebrar una serie de reuniones regionales en colaboración con los órganos regionales de pesca pertinentes y, para culminar, un simposio en el que se reúnan expertos del sector de todo el mundo. Para obtener los datos necesarios para esas reuniones, se sugirió que la FAO interpusiera sus buenos oficios ante posibles fuentes de financiación para conseguir apoyo para las instituciones de países en desarrollo que habrían de realizar las investigaciones necesarias.
ii) Se recomendó que el Departamento de Pesca inicie una serie de conversaciones con otras dependencias de la FAO y con otros organismos de las Naciones Unidas para intentar individuar puntos específicos de los planes de desarrollo de cuencas fluviales en los que puedan lograrse compromisos prácticos. Entre dichos puntos pueden citarse la cantidad y el momento de la salida de agua del embalse para llenar las lagunas que se encuentran aguas abajo, en las zonas de anegamiento, y utilizarlas así para la acuicultura y para riego, el caudal que es necesario en los canales de desagüe y otros para reducir la incidencia de la oncocersiasis, etc.
iii) Que la FAO compile una lista de los expertos que se ocupan de las varias disciplinas que intervienen en el desarrollo de zonas anegadas y cuencas fluviales, coordinándola con las listas especializadas que han sido preparadas por grupos bilaterales, el Banco Mundial y otros organismos de las Naciones Unidas.
iv) Que la FAO actúe como centro de recogida y difusión de información y datos sobre proyectos de desarrollo de zonas de anegamiento y ejecución de los mismos.
v) Que se establezcan uno o varios Grupos de Trabajo para formular programas apropiados de investigación que sirvan de modelo para las actividades nacionales de investigación sobre cuencas fluviales y puedan presentarse a las universidades de las Naciones Unidas y otros grupos que puedan estar interesados.
Los miembros del Grupo de Trabajo aceptaron seguir ofreciendo asesoramiento por correspondencia y, en caso necesario, actuar como núcleos para actividades futuras en sus respectivas regiones.