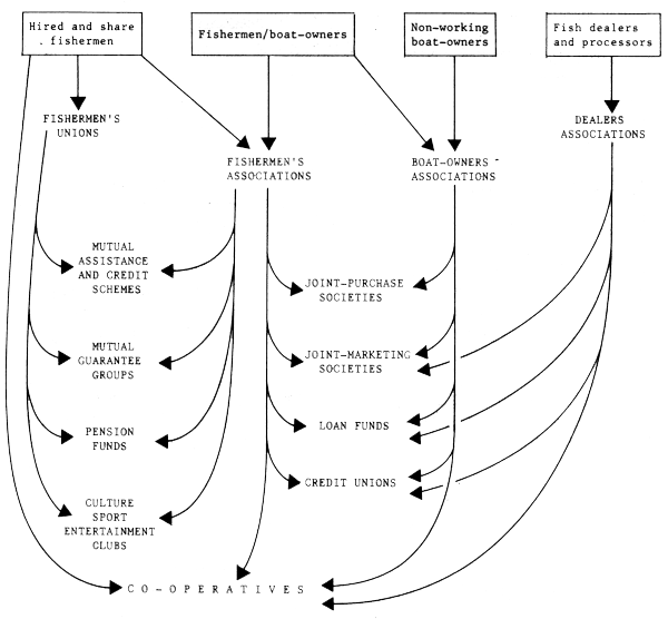
Fishermen's Union: is a trade union whose members are either hired and share fishermen. It should represent its members in negotiating wages and working conditions and may execute many secondary functions and activities, in particular in the area of credit, social security and culture (Fig. 1).
Fishermen's Association: is a professional association of people who earn their living by taking part in fishing (capture) operations. The members may or may not be owners of fishing craft and equipment. The association should represent their common interests (e.g., fight pollution of fishing grounds, lobby for better safety arrangements, etc.). It may execute many secondary functions, especially in the area of social services, credit and culture (Fig. 1).
Boat-Owners Association: whether they fish themselves or not, boat owners have many common interests, especially in the field of credit, supplies and marketing (fish prices), and as employers. Their association would, therefore, strive to improve their access to credit and to technical and commercial facilities through both representation and self-reliant activities (Fig. 1).
Associations of Fish Dealers: are professional associations of people who earn their livelihood by processing and selling fish. The “fish mammies”, for example, are hard-working people who may gain a lot by organizing themselves into associations and cooperatives with such objectives as credit for better storage and processing equipment, reduction of waste through improved storage, shared transport, improved market facilities, etc. (Fig. 1).
Fishermen's Loan Funds: are funds based on members' contributions and, usually also on donated or lent “seed money”, established for special purposes like short-term financial assistance (e.g., for gear and working capital). These are mostly revolving funds, and their continuous operation is based on the fishermen paying back their loans with reasonable, though modest interest.
Mutual-Guarantee Groups: are small groups of fishermen who, lacking regular collateral, associate to guarantee for each other. Guarantee groups on the one hand enable maintenance of the individual character of the fishermen's operation, while providing satisfactory collective credentials to the financing institutions, on the other hand.

Figure 1 Social Groups in a Fishing Community and some options for their organization
Mutual Insurance and Pension Funds: are based on their members' contributions and on donated or lent “seed money”. The members pay monthly fees, or a percentage of wages or catch proceedings. Hired hands and boat owners may jointly finance pension funds. To make such funds feasible, however, a large membership is needed, hence they would be more suitable as provincial or even national organizations.
Credit Unions: function as banks for their members who can both save with the credit unions and obtain convenient (and in some countries, subsidised) loans. The initial capital of the credit unions may come from many sources. Most often, it is provided by the government in the form of “soft”loan without interest or at a very low interest rate. They usually operate at above-community level (province, state, etc.).
Joint-Purchase Unions: are usually local associations, mainly supported by boat owners who join forces to buy more conveniently and at a lower price various supplies and equipment. Jointly, the fishermen can exercise more leverage over the suppliers and thus ensure better quality and service.
Cooperatives, Cooperative Societies: are associations in which more elements are held in common (activities, property) among their members than in the other organizations. In many cases, however, the name cooperative is rather loosely applied and given to organizations which exercise only a limited degree of cooperation among its members (for more details see the chapter entitled: Fisheries Cooperative Societies).
Joint Marketing Unions or Societies: similar in character and membership to purchase unions, but aimed at improved marketing (in some cases covering also storing, transporting and processing) of their members' catches. Such organizations are often classified as cooperatives.