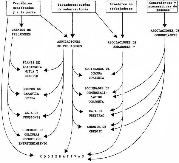
Gremio de Pescadores: es un gremio de oficios cuyos miembros son pescadores contratados o que “van a la parte”. El gremio deberá representar a sus miembros en la negociación de salarios y condiciones de trabajo pudiendo realizar diversas funciones y actividades secundarias, en el área de créditos, seguridad social y cultura en particular (Figura 1).
Asociaciones de Pescadores: es una asociación profesional de gente que se gana la vida tomando parte en operaciones de pesca (captura). Sus miembros pueden o no ser dueños de embarcaciones y equipos de pesca. La asociación deberá representar sus intereses comunes (por ejemplo, combatir la contaminación de los caladeros, procurar la aprobación de mejoras en medidas de seguridad, etc.). Pudiendo realizar muchas funciones secundarias, en el área de servicios sociales, crédito y cultura especialmente (Figura 1).
Asociaciones de armadores: tanto si realizan la pesca ellos mismos o no, los dueños de embarcaciones tienen muchos intereses en común, en los campos del crédito, suministros y comercialización (precios del pescado) en especial y como empleadores. Su asociación por lo tanto, deberá esforzarse en mejorar su acceso al crédito y a la ayuda técnica y comercial a través de la representación, y de actividades con recursos propios (Figura 1).
Asociaciones de Comerciantes de Pescado: son asociaciones profesionales de gente, que se ganan la vida por medio del procesamiento y venta de pescado. Por ejemplo las “pescaderas” o mujeres comerciantes de pescado, son gente que trabaja con tesón y llegan a ganar mucho al organizarse en asociaciones y cooperativas, con objetivos tales como el obtener créditos para mejorar los equipos de procesamiento y almacenamiento, reducción del desperdicio a través de almacenamiento mejorado, transporte compartido, instalaciones de comercialización mejoradas, etc. (Figura 1).

Figura 1 Grupos sociales en una comunidad pesquera y algunas opciones para suorganizacion
Caja de Préstamo de Pescadores: son fondos creados en base a las contribuciones de sus miembros y también frecuentemente en “dinero semilla” donado o en préstamo, establecidos para propósitos especiales como asistencia financiera a corto plazo (por ejemplo: para aparejos de pesca y capital de trabajo). Estos fondos son en su mayoría rotatorios y su operación continuada se basa en el pago de los préstamos por parte de los pescadores con un interés razonable pero modesto.
Grupos de Garantía Mutua: son grupos pequeños de pescadores, los cuales se asocian para garantizarse mutuamente, debido a la falta de una garantía subsidiaria regular. Los grupos de garantía por un lado permiten mantener la característica individual de las operaciones de los pescadores, mientras que por el otro lado proporcionan credenciales colectivas satisfactorias para las instituciones financieras.
Caja de Pensiones y Seguros Mutuos: están basados en las contribuciones de sus miembros y en “dinero semilla” donado o en préstamo. Los miembros pagan aportaciones mensuales o un porcentaje de sus salarios o de las transacciones de la captura obtenida. Las cajas de pensiones pueden ser financiadas en forma conjunta por los trabajadores contratados y los armadores. Sin embargo, para que tales cajas sean factibles es necesaria una gran cantidad de miembros, por lo que serían más adecuadas como organizaciones provinciales o aun nacionales.
Gremios de Crédito: operan como bancos para sus socios, los cuales pueden en estos gremios de crédito, ahorrar y obtener préstamos convenientes (y subsidiados en algunos países). El capital inicial de los gremios de crédito puede provenir de muchos orígenes. Muy a menudo, es el gobierno quien lo proporciona en forma de préstamo “blando”, sin interés o a una tasa de interés muy bajo. Operan frecuentemente a un nivel por encima de las comunidades (provincia, estado etc.).
Gremios de Compra Mancomunados: son frecuentemente asociaciones locales, apoyadas por armadores principalmente, los cuales aúnan fuerzas para comprar diversos suministros y equipos en forma más conveniente y a precios más bajos. Los pescadores mancomunados, pueden ejercer mayor influencia sobre los abastecedores y por lo tanto, asegurar calidad y servicios mejores.
Cooperativas, Sociedades Cooperativas: son asociaciones en las que entre sus miembros hay más elementos en común (actividades, propiedad) que en las otras organizaciones. Sin embargo, en muchos casos el nombre de cooperativa es aplicado en forma bastante descuidada y es dado a organizaciones las cuales solamente ejercen un limitado grado de cooperación entre sus socios (ver el capítulo titulado: Sociedades Cooperativas Pesqueras, para mayor detalle).
Sociedades o Gremios de Comercialización Mancomunados: son similares a los gremios de compra en cuanto a características y socios, pero orientados a una comercializacion mejorada de las capturas de sus miembros (en algunos casos abarcan también el almacenamiento). Tales organizaciones son frecuentemente clasificadas como cooperativas.