Las comunidades pesqueras del mundo son diferentes en cultura, estructura socioeconómica, nivel de desarrollo, costumbres cotidianas y rasgos de compoprtamiento de sus miembros, los regímenes políticos de sus países y en muchos otros aspectos. Por ello a nuetros lectores se les puede ofrecer equí únicamente una orientación general y aún esta deberá ser aplicada selectiva y prudentemente.
En la mayoría de los casos una buena comunicación es una de las claves esenciales para el éxito. Cuando el Equipo de Plandificatión se ha establecido físicamente en una comunidad, su principal tarea es la de establecer contactos, identificar los canales establecidos de communicación con los diferentes grupos y sus líderes y simplemente el hacer amigos. El Equipo puede comunicación con los líderes de la comunidad y otros miembros s varios niveles:
personal, en una base individual;
familiar, en una base de hogar;
pequeńos grupos; familias numerosas, grupos homogéneos, unidades de pesca, etc.;
asambleas de gente con similares antecedentes: todos son pescadores contratodos, todos son dueños de embarcaciones menores, mujeres comerciantes de pescado “pescaderas”, etc.;
asambleas “generales” de miembros de la comunidad;
líderes y liderazgos: tradicional, político, económico, religioso elegido, etc.
Los niveles y tips de acercamiento doberán ser seleccionados de acuerdo a la cultura y tradición local. Mientras en un lugar todos pescadores pueden atender ansiosos a una reunión general, en otro, la mayoría de ellos puede que la esquiven.
Anteriorment hemos puesto énfasis en la importancia de una identifición temprana de una o más necesidades que pueden ser satisfechas inmediatemente y de la participación del Equipo en una actividad recientemente iniciada o en marcha. Ademas de abrir un canal de comunicación valioso, esto también puede abrir el camino para involucar al Equipo en la vida de la comunidad y lograr que tanto la gente pescadora, como la de otros aldeanos, acepten al Equipo.
La comunicatión es una actividad de dos (o más) direcciones. Una de las tareas iniciales del Equipo serío el iniciar discusiones y deliberaciones con objeto de permitir y aun incitar a la gente para que pronuncie sus neceisidades, sentimientos, ideas y propuestas y recomendaciones si es que existen. Los miembros del Equipo deberán ser buenos escuchas y hacer todos los esfuerzos para comprender a la gente del lugar aún antes de que ellos presenten sus propias sugerencias y soluciones.
Existe una gran diversidad de formas de disposición las cuales pueden servir de marco para las discusiones y deliberaciones. Por ejemplo, se pueden organizar instituciones formales, tales como comités grupos de trabajo ad hoc, organizaciones de pescadores, etc. Por otro lado, la mayoría del trabajo de identificacion de temas y de planificación tambiém puede realizarse a través de las agrupaciones y reuniones informales con los individuos. Sin embargo, el trabajor con grupos de trabajo y comités más formales tiene algunas ventajas, tales como, la buena oportunidad para la identificación y el surgimiento de líderes nuevos; involucrando mucha gente en las actividades en marcha;brindando la oportunidad a la gente para que se acostumber a las instituciones democráticas, hábitos t prácticas; y por to tanto, preparándolo para un desarrollo autoconfiable.
9.3 El Grupo de Planifición Conjunta
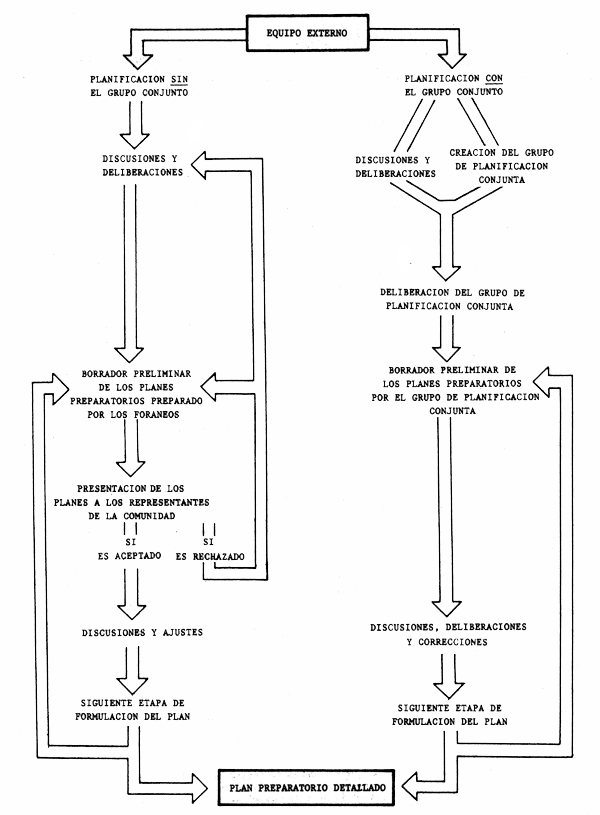
Una manera de hacer planificación nivel comunitario es crear donde sea factible un grupo de planificación conjunta de la comunidad o poblado. Este deberá estar compuesto por miembros desl equipo de planificación y por representantes y líderes de la gente pescadora y de otros sectores de la población. Lo más indicado sería que este grupo pudiera y quisiera tomar a su cargo las funciones del equipo de planificación en la comunidad. Existen varias ventajas con este enfoque. Los representantes de la gente del lugar participan en la planificación en todas sus etapas, no existrán “ellos” (los planificadores) y “nosotros” (los pobladores), y aun las reflexiones preliminares y planificación inicial serían llevadas a cabo conjuntamente, de forma que los probabilidades de un posible rechazo o correcciones mayores en una etapa avanzada por parte de los representantes de la comunidad puedan ser reducidas al mínimo. La Figura 5, ilustra estas ventajas de la planificatión conjunta.
Sin embargo, hay que tener en cuenta que en muchas sociedades estratificadas los miembros de tales grupos de planificación conjunta vendrían en su mayoría de los sectores dominantes de la comunidad. En casos extremos, la sólo presencia de tales miembros y su participación en las reuniones con la gente más pobre o bién la menesterosa puede impedir que los pobres establezcan la comunicación efectiva necesaria con los planificadores de fuera. Si tal dilema ocurriera, los planifica-dores deberán resolverlo de acuerdo a las condiciones locales y si es necesario apartar la idea de tener un grupo de planificacion conjunta a nivel comunitario.

Figura 5 Planificación preparatoria con y sin un Grupo de planificación Conjunta a nivel de comunidades
Durante las discusiones locales, los planificadores llegarán a percatarse de los temas de discusión de importancia para los diferentes grupos e individuos y de sus necesidades específicas. Las mujeres comerciantes de pescado “pescaderas” hablarían de los muchos kilómetros que tienen que cargar el pescado sobre sus cabezas, hasta llegar a la carretera donde puedan conseguir, por un precio a convenir, el transporte. Al mercado; los pescadores dueños de embarcaciones, hablarían de sus dificultades al tener que reparar sus motores en el pueblo; los pescadores sin embarcaciones, hablarían de sus frustración al encontrarse atrapados sin esperanza, trabajando jornaleros en una embarcación de otro.
La aparición de temas de discusión iría seguida por deliberaciones sobre lo que puede hacerse para remediar la situación. Por ejemplo las diversas soluciones propuestas, tales como las del transporte del pescado al mercado serían traídas a colación y discutidas con los vendedores de pescado. Es posible que el equipo descubra que aun cuando los vendedores apoyen y acojan una idea para el transporte conjunto, también pueden esquivar cualquier paso que interfiera con el carácter individual de sus negocios. Continuando con este ejemplo, distinguiremos diversos métodos de transporte de acuerdo con las condiciones físicas y generales del país y la localidad: animales de carga, triciclos con cajas de pescado, camiones ligeros, camionetas, tractores remolcando contenedores móviles, camiones refrigerados, embarcaciones de todo tipo y tamaño, etc..
Una vez seleccionadas las posibles alternativas el grupo también podría deliberar sobre las variadas formas organizativas que estas soluciones puedan tomar: un esfuerzo cooperativo, una sociedad de negocios regular, una asociación con un dueño individual, o una empresa pública, antes de hacer una elección final sobre la opción a usar.
La siguiente Lista de Referencia para la Selección de los Componentes de CCP (Figura 2, página 9) ofrece una selección de unidades componentes las cuales pueden ser útiles durante tales discusiones y deliberaciones.
Durante las discusiones, consultas y deliberaciones con los varios grupos y personas interesadas, saldrán a la luz todo tipo de necesidades y temas apremiantes. Cada segmento de la población expondía las necesidades que a ellos les parecen de mayor importancia. Los planificadores deberán considerar las soluciones posibles y eventualmente formular un lote de “micro-planes”, tales como por ejemplo: un vehículo para transportar a las mujeres comerciantes de pescado “pescaderas” con su pescado al mercado, un taller en el poblado donde los pescadores podrían reparar sus motores, un plan de crédito para los pescadores con menos propiedades, una bomba de agua para el pozo del poblado, una planta de hielo, etc. (ver la Figura 6, un diagrama, La Planificación Participatoria “microplanes”).
El siguiente paso sería la integración de los diferentes micro-planes dentro de un plán maestro para el CCP. Esta es una tarea de gran responsabilidad para el equipo de expertos, como ya se explicó anteriormente; tendrán que estimar, además de las necesidades de desarrollo inmediates, también el posible coeficiente de crecimiento y la extensión de las necesidades futuras. El plan maestro también representa la base principal para un programa de desarrollo pesquero local a largo plazo (o aun para el desarrollo rural integrado) y su formulación responsable y conveniente, bien podría ser una condición para obtener asistencia externa para el programa. Aún más, puede requerirse una coordinación y posible complementación entre los CCP dentro de una determinada provincia o zona.
El plan maestro deberá desde el punto de vista técnico causar una buena impresión. Se deberá evitar toda innecesaria duplicación. Por ejemplo, cuando se necesite energía eléctrica para diversos componentes (por ejemplo, planta de hielo, taller de mecánica, bomba de agua y el hospital) se deberá investigar seriamente la factibilidad de una planta central eléctrica. El mismo camión que lleva a las mujeres comerciantes de pescado “pescaderas” al mercado puede regresar con diversos suministros, o aun servir durante el resto del día como el autobús público del poblado o puede surgir un diseño de vehículo el cual es mitad autobús y la otro mitad es un transporte aislado para el pescado y demás.
La integración de los diversos “micro-planes” dentro de un sólo plan maestro requeriría al menos otra tanda de deliberaciones esta vez a un nivel superior. Aunque lo más deseable sería que los representantes de los diversos grupos interesados participen, los planificadores deberán también involucrar en esta etapa a los principales líderes de la comunidad, las diversas autoridades concernientes y de acuerdo con las circunstancias locales a todos aquellos que representan a los intereses de la banca y comerciales cuya cooperación pudiera ayudar en el establecimiento del CCP y a todos aquellos que, de no ser introducidos en la acción del programa en una etapa temprana, podrían tomarlo como una cuestión de honor o de deber el resistirse al nuevo plan de desarrollo.

Figura 6 Deliberaciones sobre la integración de micro-planes en un plan maestro

| MICRO-PLAN I | MICRO-PLAN II | MICRO-III | MIRCO-PLAN IV |
| Sciedad de pescaderas operando un autobús, parte del cual es convertida en un contenedor aislado para pescado | Estableciendo un taller | Organizado un plan de crédito | Instalando un generador eléctrico en el taller |
| MICRO-PLAN V | MICRO-PLAN VI | MICRO-PLAN VII | MICRO-PLAN VIII |
| Un grupo de hombres operando un tractor con una plataforma y una sierra macánica para la recolección de lena | Estaleciendo un almacén para aparejos para aparejos y repuestos | Organizando un fondo mutual de seguro y pensión | Instalando una bomba de agua |
| MICRO-PLAN IX | MICRO-PLAN X | ||
| Organizando un plan de crédito | Instalando una planta de hielo |
Figura 7 Etapas en la selección de “micro-planes” típicos
Los planificadores mientras que integran los sub-proyectos dentro del plan maestro, deberían establecer una lista de prioridades. El principal criterio deberá ser la urgencia de la necesidad, su factibilidad y probabilidad de éxito, el número y tipo de gente que se beneficiaría y la importancia del sub-proyecto para el resto del programa. Ya que, en la mayoría de los casos, no todos estos criterios estarían en concordancia, las deliberaciones pueden prolongarse y el proceso de toma de decisiones puede ser difícil. Imaginemos que surga una disputa sobre cuál deberá estar primero en la lista de prioridades, un autobús para el transporte de pescado de las mujeres comerciantes “pescaderas” o una planta de energía. Supongamos que el transporte al mercado podría beneficiar un gran número de mujeres, muy trabajadoras, sus probabilidades de éxito son muy buenas y su factibilidad financiera prácticamente asegurada. Al mismo tiempo, una temprana construcción de una planta de energía eléctrica deberá facilitar un desarrollo más diversificado: un taller, suministro de agua, luz artificial en la comunidad y quizás algunas otras instalaciones auxiliares. Como en otros casos, nosotros recomendaríamos que la decisión se base en el consenso más amplio posible de la comunidad, en una resolución democrática y si falla ésta, en la recomendación del liderazgo reconocido.
La lista de prioridades establecida servirá como la base para la formulación del Plan Preparatorio Detallado y para los estudios de factibilidad involucrados.
Como se mencionó en la Introducción, los planes y programas no deben necesariamente limitarse sólo a la producción pesquera. Pueden incluir cualquier plan de desarrollo, que diversifique los servicios sociales y actividades comerciales en la comunidad, y así mejorar la calidad de la vida y generar empleo e ingresos. Los planificadores pueden considerar, por ejemplo, el desarrollo de industrias caseras, artesanías, el desarrollo de la pesca deportiva para turistas, casas de huéspedes, restaurantes especializados en pescado y mariscos, etc.
La identificación de opciones para el desarrollo no pesqueras puede exigir conocimientos técnicos adicionales y tomar contacto con empresas, instituciones y autoridades, las cuales normalmente tienen que ver muy poco con la pesquería. Por ejemplo, pueden haber necesidades tales como el suministro de agua limpia y la construcción de una escuela por un lado, y oportunidades como la recolección y exportación de peces ornamentales, la venta de embarcaciones con el fondo de vidrio sobre arrecifes de coral durante la temporada turística, o la exportación de aletas de tiburón por otro lado. La formulación de planes y propuestas pertinentes, puede requerir consultas con las autoridades a cargo de los trabajos públicos, turismo, comercio exterior, diversos especialistas, importadores, exportadores, transportistas públicos y operadores de hoteles y otros (ver Figura 8).