Luego del prolongado período de investigación y análisis, discusiones y deliberaciones participatorias, el Equipo se encontrará en situación de ensamblar el plan preparatorio detallado. En él se indicarán los componentes del CCP que se han de reforzar o establecer, el orden de prioridad, el cronograma, donde serán ubicados, y la forma en que serán poseídos, administrados y operados. En él se especificarán el equipamiento y costo de cada componente, como serán financiados y como se hará el reembolso. En él también se incluirán programas de capacitación detallados, para la gente del lugar y especificarán los programas anticipados a largo plazo, de apoyo y asistencia que serán ofrecidos por la UDP. Este plan representa un verdadero programa de trabajo y la parte del Plan Maestro que será implementada dentro de la Fase Uno, considerando que dicho plan deberá ser lo suficiente flexible de forma que si ocurriera cualquier cambio en la situación pueda modificarse para afrontar las nuevas circunstancias.
En el capítulo anterior tratamos sobre el proceso de planificación participatoria durante el cual los planificadores establecen las necesidades y proponen soluciones en forma de “micro-planes” o “sub-proyectos”, los cuales son entonces integrados dentro de un plan maestro general a largo plazo. Ahora hemos llegado a la etapa donde los planificadores comienzan a usar calculadoras, mesas de dibujo, catálogos de equipos, listas de precios y similares.
La primera tarea de los planificadores en esta etapa es la de establecer las características exactas de los componentes físicos seleccionados. En muchos casos existen muy pocas alternativas que se puedan considerar. La Figura 9, “Alternativas para los componentes del CCP” ilustra algunas de las posibilidades. Por ejemplo, para el transporte del pescado al mercado, existen al menos ocho (8) alternativas, mientras que sólo se mencionan cuatro (4) variantes para una gasolinera.

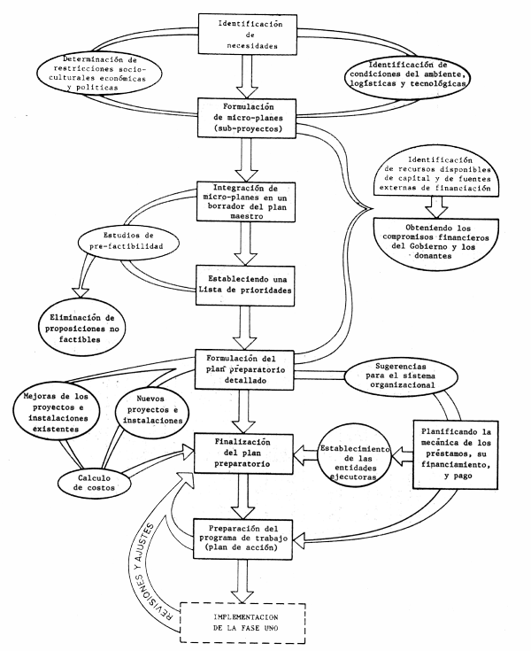
Figura 8 Proceso de planificatión del CCP
| Alternativas | 1 | 2 | 3 | 4 | 5 | 6 | 7 | 8 | 9 | |
|---|---|---|---|---|---|---|---|---|---|---|
| Elementos claves | ||||||||||
| Suministro de energía | A | Líneas de transmisión externa | Generador diesel | Generador por molino de viento | Generador por molino de agua | Máquina de vapor | Generador de energí solar | |||
| Alamaciento de pescado | B | Contenedores isotermos | Cámaras de almacenmiento, refrigeración mecánica | Almacenamiento frigorífico (congelador) | Tanques con agua refrigerada | Almacenes para el pescado secosalado | Ensilado | Cámaras isoter-mas parapescado | ||
| Procesamiento para consumo humano | C | Ahumado | Reducción (CPP) | Secado | Extracción de aceite | Enlatado | Fermentación | Escabeches | Salado | Congelado |
| Procesamiento para otros propósitos | D | Abonamiento | Reducción (harina de pescado) | Procesamiento de pieles | Artesanía | Pegamento | Propósitos farmaceúticos | |||
| Transporte | E | Camiones con vagó frigoríficos | Ferrocarril | Tractores y plataformas | Contenedores móviles | Embarcaciones de transporte | Barcazas de transporte | Vía aérea | Autobús de pasajeros/carga | Unidades móviles de comercio (UMC) |
| Planta productora de hielo | F | Bloques | Escamas | Hielo de placas | Hielo de agua de mar | Producción ad hoc de hielo en congeladores, etc. | Hielo tipo granizo | Hielo seco | ||
| Estación de combustible | G | Tanques en la superficia externos | Estació sub-terránea con bombas de mano | Igual con bombeo mecánico (eléctrico) | Flotante | Unidades móviles de comercio (UMC) | ||||
| Reparaciones y mantenimiento | H | Taller para motores fuera borda | Taller para mantenimiento de motores internos | Taller para mantenimiento de refrigración | Taller universal | Unidad móvil de comercio (UMS) | Unidad móvil de sevicio (UMS) |
Figura 9 Algunas alternativas para los componentes del CCP
Existen muchos criterios, utilizados por los planificadores para hacer su elección. Algunos son operacionales, tales como la manera de transportar el pescado al mercado: en una barcaza a través de la laguna, en una embarcación a lo largo de la costa marítima, o en un camión por la carretera. Algunos son técnicos: el tipo de almacenaje necesario para pescado ahumado, fresco, seco o procesado de algún modo. Algunos son comerciales: ¿cuál es la manera más factible para procesar el pescado que no puede ser vendido fresco, desde el punto de vista de la demanda, precios y otras consideraciones del mercado - ahumado, congelado, secado, enlatado, etc.? Existen criterios financieros, tales como préstamos o donaciones los cuales pueden estar disponibles para un tipo de equipo y nó para otro. Criterio de la mano de obra: ¿existe suficiente gente realmente disponible para operar la instalación propuesta y poseen esa habilidad tan indispensable? En muchos casos la mejor solución técnica puede ser inapropiada debido a la carencia de esa habilidad esencial y del respaldo técnico los cuales no pueden suministrarse en base al largo plazo. Todo esto nos conduce al interrogante de cuál es la tecnología apropiada.
Se ha publicado multitud de artículos, libros y otros documentos que tratan sobre esta materia y el lector interesado hallará unas pocas referencias selectas al final de esta guía. Aquí, desearíamos limitarnos a sólo algunas recomendaciones prácticas, aunque somos concientes de que al hacer esto podemos entrar en controversia con algún autor.
Cualquier discusión sobre la selección de la tecnología apropiada tiene fuertes implicancias políticas e ideológicas, partiendo del hecho que la historia de los proyectos que se ocupan o se centran en la transferencia de tecnología la gente rural (incluyendo pescadores en pequeña escala) no está llena de éxitos. Muchos de estos proyectos terminaron con montones de maquinaria oxidada y beneficiaron sólo los fabricantes de equipos y sus agentes. En otros casos, tanto el equipo nuevo como los beneficios implicados, terminaron en manos de ricos y poderosos. Son pocos los casos registrados, donde la introducción de tecnología nueva condujo a la sobrepesca, luego de un período corto de mejores ingresos, seguido de un empobrecimiento adicional de los pescadores artesanales.
La tecnología inapropiada tiene muchas definiciones, las cuales abarcan desde las estrictamente técnicas (equipo el cual es técnicamente inadecuado para las condiciones de su operación) hasta las altamente políticas (por ejemplo, equipo fabricado en el país “equivocado” o por el tipo de compañía “equivocada”). En esta Guía nosotros preferimos más bien el tratar con el aspecto más positivo de lo que verdaderamente constituye la tecnología apropiada.
Una tecnología es apropiada para un conjunto de condiciones dadas si:
responde a necesidades definidas;
el servicio y suministro de repuestos locales están disponibles;
el personal para su operación está ya sea disponible o lo estará en un plazo razonable;
es factible económicamente;
existe un suministro continuo de energía (la necesaria), si se necesita;
el personal local es mental y psicológicamente capaz de habérselas con la tecnología;
es de otro modo aceptable a la población local.
La tecnología es apropiada, si es accesible en forma económica, financiera y equitativa, para aquellos sectores de gente a los cuales deberá servir y si hay buenas probabilidades de que ésta eventualmente beneficie a muchos miembros de la comunidad y especialmente a aquellos que la necesitan más. La tecnología apropiada no es necesariamente de “bajo nivel” o “intermedia”; según nuestros conceptos, si responde a las condiciones anteriores, esta puede ser de “alto nivel” o “sofisticada”, dependiendo de como uno clasifica una ecosonda, un refrigerador, o una máquina para producir hielo.
La tecnología ha sido senalada a menudo como el villano principal. Esto ha conducido a alguna gente a dudar de la conveniencia de cualquier introducción de tecnologías mejoradas en las pesquerías en pequeña escala a argumentar en favor de dejar a la tecnología tradicional intacta, o a lo mucho ligeramente modificada. Tal enfoque quizás pudiera tener algún mérito si el desarrollo en los otros sectores del país también estuviese paralizado.
Hemos señalado en la Introducción la ineficacia de los intentos para introducir en las pesquerías en pequeña escala tecnologías y sistemas que exceden ampliamente el nivel general del desarrollo en el país. Sin embargo, es igualmente inútily más bien ingenuo el tratar de mantener la tecnología pesquera tradicional por debajo de ese nivel.
Por otro lado, una regla no menos importante es que en la mayoría de los casos sería económicamente erróneo permitir que la tecnología de los pescadores artesanales se estanque muy por debajo del nivel tecnológico general de su país y especialmente en el medio ambiente en que se encuentran y se desenvuelven ya sea en tierra o en el agua.
Sería totalmente irrealista el recomendar a los pescadores que se aferren a sus velas y remos en medio de una multitud de embarcaciones pequeñas motorizadas para carga y pasajeros, lanchas rápidas deportivas y otras embarcaciones motorizadas a no ser que, de hecho las velas y remos sean económicamente superiores. En semejante medio ambiente, la motorización de las embarcaciones de los pescadores, llegará tarde o temprano a través de algunas empresas privadas, aun no siendo un componente del proyecto de desarrollo. La principal diferencia radicará en que mientras una motorización oportuna a través de un proyecto integrado bien diseñado puede también beneficiar al sector más débil de la comunidad pesquera, la motorización a través de la actividad privada podría con mayor frecuencia beneficiar sólo a los más fuertes y ricos y por lo tanto incrementar las tensiones sociales y políticas en la comunidad.
En algunos casos por ejemplo, los caladeros de pesca tradicionales de los pescadores artesanales son explotados por flotas de pesca con tecnología punta a mayor escala “industrial” o “de propiedad de la compañía”. En muchas de estas situaciones conflictivas, los pescadores artesanales sólo a través de la mejora en su propia tecnología pueden competir en el mar con los “invasores” y así a menudo con buenas posibilidades de éxito.
Por lo tanto, al considerar las características de los componentes de los equipos y maquinaria de un CCP, una regla de oro a seguir es que el nivel de la tecnología seleccionada para los pescadores artesanales deberá encajar con el nivel tecnológico general en su país.
Los planificadores deberán tener en cuenta otra regla de oro: las principales determinantes de las características de la tecnología son las condiciones de sus operaciones (disponibilidad de las habilidades, mano de obra, instalaciones de mantenimiento, suministro de repuestos, etc.) y de su impacto social y económico en la comunidad (¿quién se beneficia?, ¿quién puede perder?) en vez de las puras necesidades “técnicas”.
Sin embargo, por muy necesitado y justificado qué pueda estar, digamos, el abastecimiento de hielo o una planta frigorífica en una aldea, no deberían instalarse ni la planta de refrigeración ni la maquinaria de no existir la posibilidad de que estas puedan ser debidamente mantenidas y operadas. Los planificadores deberán buscar otra solución la cual pudiese ajustarse a las condiciones locales, aun si es sólo la “segunda solución mejor”. Así, en diferentes lugares, podrían ser apropiadas diferentes soluciones tecnológicas, a pesar de la similitud de necesidades y problemas técnicos. El trabajo de los expertos foráneos en la aldea pesquera, es presentar para su discusión en la comunidad las diversas opciones tecnológicas y logísticas posibles de forma que el grupo de planificación pueda considerarlas desde diferentes puntos de vista. El objetivo no sólo deberá ser la introducción de tecnología sino también su supervivencia.
Una vez que han sido determinadas las características de los componentes del CCP y el nivel de la tecnología, los planificadores pueden proceder con la determinación del tamaño de las instalaciones y la capacidad y potencia del equipo y maquinaria. Deberán considerar todos los aspectos posibles antes de tomar la decisión final, porque a menudo la elección aparentemente obvia no es la apropiada. Todos nosotros sabemos cuando y donde es factible aplicar la economía de escala. Usualmente, dos pequeñas unidades de maquinaria son más costosas que una grande la cual puede hacer el mismo trabajo. Sin embargo, cuando son limitadas las habilidades de reparación y el suministro de piezas de respuesto si, por ejemplo, un generador único de 50 kW se averiase, todo el CCP podría permanecer sin energía hasta que pueda ser reparado. Por otro lado si se averiase uno de los dos generadores de 25 kW el suministro de energía puede continuar, al menos en una base limitada.
Una unidad productora de hielo con capacidad de 15 t/día es más barata que 3 unidades produciendo cada una 5 t/día. Un almacén refrigerado para pescado con una capacidad de 50 t, puede ser menos menos costoso que 5 unidaes de 10 t c/u. No obstante, cuando los desembarcos fluctúan1 intensamente, el costo de la energía es alto y los servicios de mantenimiento no son del más alto nivel, podría ser aconsejable el tener una instalación formada por varios móulos normalizados con partes intercambiables en vez de una sóla unidad grande. Aún más, cuando se intenta algo nuevo, existen poderosos argumentos en favor de comenzar con una operación más pequeña a escala piloto la cual puede ser expandida posteriormente o abandonada de acuerdo a los resultados obtenidos. La Figura 10 (selección del tamaño y capacidad), ilustra algunas de las consideraciones pertinentes.
| FACTOR | UNA SOLA UNIDAD GRANDE | DIVERSAS UNIDADES ESTANDAR MAS PEQUEÑAS |
|---|---|---|
| La inversión total en equipo | El costo por unidad de producción potencial es usualmente más bajo | El costo por unidad de producción potencial es algunas veces más alto |
| Confiabilidad de operación | La operación se detiene en caso de avería | La avería de una unidad no imposibilita la operación continuada |
| El costo de mantener una provisión de repuestos | Usualmente más alto porque se deberá mantener una provisión completa | A menudo es posible el economizar debido a la permutabilidad de las piezas de repuesto |
| Mobilidad de la unidad | Mayormente ninguna | A menudo posible y conveniente |
| Mantenimiento y reparaciones ad hoc | A menudo requiere considerable habilidad | En muchos casos, habilidad limitada es suficiente |
| Costo de instalación | Generalmente alto | En muchos casos bastante bajo |
| Costo de la infraestructura involucrada | Generalmente alto | En algunos casos mucho más bajo |
| Costos de operación y energía en relación con la producción total (o rendimiento) | Usualmente más bajo cuando es empleado a plena capacidad, pero puede ser bastante alto si se mantiene trabajando para pequeńas cantidades de pescado o de otra forma baja producción total | Usualmente más alto cuando se emplean todas kas unidades, pero se hace más económico cuando la operación a plena capacidad se necesita con menos frecuencia |
Advertencia: Este cuadro no deberà ser aplicado para la selección de embarcaciones de pesca sin el uso de criterios técnicos y determinantes adicionales
Cuando se introduzcan embarcaciones pesqueras relativamente avanzadas se deberá aplicar un criterio estricto para la selección de sus principales especificaciones. En muchos lugares ciertas características de la embarcación pesquera tales como el tamaño, velocidad, potencia del motor, etc. pueden ser consideradas como símbolo de rango a costa de la factibilidad económica y técnica. Los planificadores deberán insistir en aplicar, hasta donde sea posible, consideraciones racionales: técnicas, económicas, comerciales, de seguridad, condiciones de trabajo y vida. Por otro lado, deberán mantener su mente abierta a la posibilidad que los pescadores locales pueden insistir en algunos requerimientos aparentemente irracionales, por muy buenas razones. Por ejemplo, en un proyecto de construcción de embarcaciones los pescadores pedían una capacidad de bodega que excedía varias veces sus necesidades posqueras actuales. Aunque no pudieron dar ninguna buena razón, el experto encargado logróllegar a la raíz del problema: los pescadores planearon usar sus nuevas embarcaciones motorizadas para transportar carga durante la estación baja de la pesca. Ellos recelosos de que la agencia finaciadora pudiera rechazar el apoyar actividades no pesqueras, dudaron para revelar sus verdaderas intenciones. Obviamente, en los programas de desarrollo integrados, tales actividades durante la estación baja de la pesca deberán ser bienvenidas no sólo porque ellas mejoran los ingresos anuales de los pescadores, sino también porque ellas mitigan la presión de pesca sobre las poblaciones de peces.
Por otro lado, algunas actividades no pesqueras de los pescadores podrían ser mucho menos aceptables. En algunos casos la verdadera razón detrás de un pedido de embarcaciones de alta velocidad o motores extra potentes podría originar de actividades ilegales como son el contrabando y la piratería.
La siguiente Lista de Referencia para la Selección del Tamaño, Capacidad y Potencia para embarcaciones pesqueras podría ayudar a los planificadores en sus deliberaciones preliminares. La siguiente Lista de Referencia para la Evaluación de los Costos Beneficios en Embarcaciones podría ayudar en la estimación comparativa de la factibilidad económica de las diferentes opciones en consideración.
Disponibilidad de refugio/puerto:
La necesidad de varar en playas restringe el tamaño y peso de una embarcación, la cual deberá ser manejable bajo condiciones de oleaje, por la gente, animales de tiro y por la maquinaria para halar disponible o planeada. En forma similar los refugios poco profundos y canales de acceso restringen el calado de la embarcación.
Condiciones marítimas y meteorológicas:
Los mares bravos o moderados podrían imponer embarcaciones más bien grandes, mientras en mares predominantes en calma, operaciones en un lago pequeño, laguna o río, podría permitir casi cualquier tamaño de embarcación a ser considerada. Mientras que las velas pueden ser llevadas por cualquier embarcación, ellas podrían ser recomendadas particularmente como propulsión principal o auxiliar en lugares donde soplan vientos continuos y regulares. Corrientes fuertes y vientos en contra requieren motores apropiadmente potentes y cascos hidrodinámicos.
Distancia a los caladeros:
Esta es una de las principales determinantes de la capacidad requerida para el tanque de agua y combustible y de la bodega de pesca. Las largas distancias podrían obligar a pernoctar en el mar o a permanecer más tiempo y requerir bodegas de pesca aisladas o refrigeradas así como también alojamiento para la tripulación.
Coeficientes de captura: Los coeficientes de captura y duración del viaje determinan el tamaño de la bodega para pescado. Cuando las capturas son considerables se convierten en la principal determinante del tamaño de la embarcación. Deberá tenerse en cuenta que las tasas de captura actuales podrían caer cuando se introducen embarcaciones adicionales para pescar la misma población. La multiplicación de los coeficientes de captura existentes por el número de embarcaciones nuevas es un modo optimista pero errado de estimar los rendimientos futuros.
Caracteres del mercado y demanda:
Bajo ciertas condiciones, especialmente cuando se vende pescado fresco de alta calidad y se consiguen precios elevados una buena velocidad en la embarcación podría no sólo ser una característica factible, sino una necesidad. Esto requeriría motores potentes y embarcaciones rápidas, tales como canoas grandes o “lanchas rápidas” o piraguas. En lugares donde no existan restricciones de mercado se recomiendan velocidades lentas y moderadas para mantener bajas la inversión en la embarcación y motor y el costo del combustible. El carácter de la demanda del mercado podría también imponer algunas otras características de la embarcación, tal como donde y como se guardará el pescado a bordo.
Métodos y equipos de pesca:
La embarcación pesquera deberá ser capaz de llevar los suficientes aparejos de pesca para hacer su operación económica y la suficiente gente para manipular tanto el aparejo como la captura. Esto es por lo tanto, bajo toda condición, uno de los primeros criterios a considerar.
El costo:
Aun cuando la construcción de embarcaciones pesqueras está fuertemente subsidiada o apoyada por un donante, sus costos deberán mantenerse dentro de un margen racional y económico. Un buen criterio es la habilidad de los dueños para reservar suficiente dinero que cubra el valor de depreciación de las nuevas embarcaciones durante su tiempo de vida util, así que cuando llegue el momento puedan reemplazarlas sin más subsidios.
Aspectos socio-económicos y culturales de la operación de la embarcación:
La excelencia y aptitud técnicas de una embarcación para determinadas condiciones comerciales y pesqueras no aseguran que esta no terminará parada o abandonada en la playa. Este podría ser el resultado cuando la gente que opera la embarcación no se den cuenta de que la nueva tecnología mejora su destino. Los pescadores retornarán a sus pequeñas canoas, catamaranes o jangadas si se sienten explotados excesivamente por el dueño o por la organización o empresa que opera la embarcación. También podría no haber razón en introducir embarcaciones pesqueras grandes diseñadas para permanecer en el mar por varios días y noches, en culturas donde los pescadores tradicionalmente regresan a sus hogares cada día o noche. Sólo donde hay un compromiso seguro por parte de los pescadores y estén preparados para cambiar su modalidad de vida en el mar, tales innovaciones se pueden llevar a cabo gradual y tentativamente.
Costos de inversión
Casco
Equipo y maquinaria de cubierta
Motor y auxiliares, incluyendo el ensamblaje de propulsión
Equipos de navegación, marinos y seguridad
Aparejos de pesca
(Se debe estimar el tiempo de vida útil de cada uno de estos elementos mayores de forma que se pueda indicar la depreciación. Estas estimaciones se basarían en la experiencia tanto local como la de los expertos. El tiempo de vida de los equipos varía considerablemente de acuerdo a las condiciones locales. Los motores fuera de borda, que por lo general duran 5 años o más en algunas zonas, podrían tener una vida útil de 1 ó 2 años en otras. La vida útil de los aparejos de pesca podría variar aún más).
Gastos:
Depreciación anual - de acuerdo con lo anterior esta puede fluctuar por año entre 5–10 % para el casco, 5–15 % para el motor interior, 20–50 % para el motor fuera de borda, 20–100 % para aparejos de pesca;
Seguro (donde sea pertinente)
Mantenimiento y reparación del casco (usualmente de 3 a 8 % del costo inicial incrementándose
con la edad de la embarcación; se deberá estimar su costo localmente);
Tasas de permiso/licencia, impuesto y derechos;
Reembolso del capital e intereses de un préstamo;
Intereses sobre el capital de trabajo (donde sea pertinente); Mantenimiento y reparación del aparejo (se deberá basar en el conocimiento local); Mantenimiento y reparación del motor (fluctúa usualmente entre 3 y 10 % del costo inicial del motor incrementándose con la edad); Combustibles y lubricantes - la siguiente fórmula puede ser de utilidad para una estimación aproximada:
Costo del combustible = cf × P × T × Cp × M; donde:
cf - coeficiente de consumo de combustible y lubricante:
0,00022 para motores diesel
0,00033 para motores fuera de borda
P - El bhp nominal del motor
T - Tiempo de operación (estimado) en horas/año
Cp - Razón de utilización de la potencia, de 0,4 a 0,8, es más alta en arrastreros traba- jando las 24 horas del día y en cerqueros con jareta que utilizan la mayor parte de su tiempo en el mar navegando a toda velocidad en busca del pescado; es más bajo en embarcaciones que emplean métodos de pesca pasivos. El límite superior podría ser excedido por embarcaciones pescando al curricán a toda velocidad.
M - Precio del combustible por tonelada métrica.
Hielo - Dependiendo de las prácticas y condiciones locales, 30 a 100 % del peso de la captura;
Cebo - donde sea pertinente;
Alimentos a bordo;
Costos administrativos (donde sea pertinente) y diversos gastos en puerto o playa;
Salarios básicos (fijos) - (donde sea pertinente).
Ganancia = Ingreso bruto - gastos (ITEM 2)
Ingreso bruto = Captura anual en toneladas pór especies, por los precios respectivos, menos la parte de la tripulación y el salario que el dueño lleva a casa (si es pertinente).
A menudo en países isleños y en pesquerías de ríos extensos, las funciones de las estaciones de comercio pueden ser llevadas a cabomejor por unidades móviles flotantes, ya sea embarcaciones marinas o embarcaciones y barcazas fluviales. El tamaño de estas embarcaciones dependería de las cantidades de pescado que podrían recolectarse en un viaje y de los servicios que hay que prestar y los suministros a transportar. En muchos casos, un servicio razonable de transporte de pescado es todo lo que se necesitará para abrir el camino en una situación de lo contrario estancada. Esto es particularmente verdad cuando la recolección del pescado está acompañada de servicios de mantenimiento y suministro de equipos de pesca y otras provisiones incluyendo combustible. Bajo una disposición ideal los pescadores tendrían que ser capaces de entregar sus capturas a bordo de una Unidad Móvil de Comercio (UMC) y ser inmediatamente pagados ya sea en efectivo o con servicios equivalentes al efectivo, equipos y suministros, a tarifas razonables. El siguiente paso pudiera ser el establecimiento de estaciones de recolección de pescado fijas equipadas con almacenes para pescado o contenedores donde la UMC pudiese detenerse para recolectar el pescado. En estas estaciones la UMC podría también negociar con aquellos pescadores que necesitan de sus servicios directos. De lo contrario, los pescadores podrían dejar sus capturas en la estación de recolección, a cargo de un familiar o un miembro de la tripulación y ellos continuar pescando (o irse a su hogar).
La siguiente Figura 11, especifica y señala las cantidades aproximadas de los diversos suministros y servicios posibles a borde de una UMC, de acuerdo al tamaño de la embarcación de transporte. Esta figura también indica la potencia de un motor diesel para propulsarla a una velocidad económica y su posible radio de operación. Sin embargo, hay que notar que esta figura requerirá modificaciones significativas en el caso de ríos con fuertes corrientes.
| Característica | Longitud total de la Embarcación | 10–13 m | 14–17 m | 18–21 m | 22–26 m | 27–32 m |
|---|---|---|---|---|---|---|
| Potencia del motor Hp | 35–50 | 50–100 | 100–160 | 160–240 | 250–350 | |
| Autonomía millas/km (dividido por 2 para una sola distancia) | 200–300 | 300–500 | 400–700 | 500–1000 | Suficiente para la mayoría de las condiciones | |
| 370–550 | 550–920 | 740–1300 | 920–1850 | |||
| Velocidad económica, nudos | 6.5–7.5 | 7.2–8.5 | 8.0–9.5 | 8.0–10.5 | 9.5–11.5 | |
| Combustible y/o aqua para pescadores, litros | 2 000 a | 7 000 a | 10 000 a | 20 000a | 40 000a | |
| 6 000 | 10 000 | 20 000 | 40 000 | 100 000 | ||
| Capacidad de almacenaje para pescado y hielo, m3 | 3–12 | 12–20 | 20–30 | 30–75 | 75–120 | |
| Capacidad de almacenaje, t de pescado en cajas/t de pescado con hielo a granel | 1–5 | 5–8 | 9–13 | 13–30 | 30–100 | |
| 2–10 | 10–16 | 20–27 | 27–60 | 60–200 | ||
| Servicio de matenimiento de motores fuera de borda (incluso piezas de repuesto) | Sí o limitado | Sí | Sí | Sí | Sí | |
| Servicio de matenimiento de motores disel (incluso piezas de repuesto) | No | No | Sío limitado | Sí | Sí | |
| Instalación de taller de mecánica completo | No | No | No | Sí o limitado | Sí | |
| Suministro de aparejos de pesca | Ninguno o limitado | Limitado | Sí | Sí | Sí | |
| Suministro de alimientos | Muy limitado | Limitado | Sí | Sí | Sí | |
| Suministros diversos | Muy limitado | Limitado | Limitado | Sí | Sí | |
| Instalación de congelado/productor de hielo | No | No | No | Limitado | Sí | |
Una UMS consiste en instalaciones de taller de mantenimiento, incluyendo todas las herramientas, su propio suministro de energía y un almacén pequeño de piezas de repuesto. No está diseñada para transportar pescado. En tierra podría instalarse en un autobús o camión convertido y en lugares donde no hay carreteras asfaltadas, en un vagón arrastrado por un tractor. En el agua sería suficiente una embarcación pesquera de 12–15 m u otra, o una barcaza de 10 m especialmente diseñada u otro tipo de embarcación. Un catamarán podría presentar una solución atractiva, especialmente para aguas continentales y costeras protegidas debido a su gran superficie en cubierta, desplazamiento relativamente ligero y economía de combustible (la información de la figura 10 no es aplicable directamente a catamaranes).
Tales unidades deberán ser empleadas en sitios donde hay problemas serios de mantenimiento mecánico, suministro de piezas de repuesto y (posiblemente) suministro de aparejos de pesca, y cuando las condiciones no justifican o requieran el empleo de transportes de pescado de gran envergadura y de las UMC.
Habiendo decidido la escala y demás especificaciones de los componentes a introducir, se deberá tener considerable cuidado en la selección del producto y del abastecedor. Las preguntas que se deben formular están:
¿Es el antecedente de calidad de servicio del equipo bueno?
¿Puede ser operado bajo las condiciones locales existentes?
¿Puede ser operado y mantenido por la gente del lugar quienes han recibido una capacitación razonable?
¿Hay en el país un agente confiable? ¿En la provincia?
¿Está el agente preparado para prestar el servicio de mantenimiento, reparación y piezas de repuesto y de capacitar a la gente del lugar en la operación, reparación y mantenimiento del equipo?
¿Está él preparado para ayudar en el establecimiento de un taller de reparación local y de una provisión de partes de repuestos en el CCP?
Deberá rehusarse cualquier equipo que sea inadecuado para la tarea y que no satisfaga los criterios anteriores, por muy tentador que pueda ser el aceptar sin preguntas este equipo de un donante o fabricante ya sea en forma de “regalo” o a precios que compitan con los de otros mercados.
En países donde está planeado el establecer un número bastante grande de CCP, existen ventajas normalizando el diseño y especificaciones de ciertos tipos de planta, edificios y equipos. Haciendolo así, y realizando pedidos de compra al por mayor de ciertos elementos de la maquinaria y equipos tales como los de refrigeración, plantas productoras de hielo, motores diesel, generadores, vehículos, aparejos de pesca, etc. se pueden reducir los costos de capital y simplificar los servicios.