Previous PageTable Of ContentsNext Page


Community Forestry Implementation:
Emerging Institutional Linkages

Hukum B. Singh, Training and Extension Coordinator
Nepal-Australia Community Resource Management Project, and
Ghanendra R. Kafle, Community Forestry Adviser
Nepal-United Kingdom Forestry Project
Kathmandu, Nepal

Introduction

Nepal is generally seen as having one of the most progressive forest management laws in the world. The Forest Act of 1993 provides for the creation of Forest User Groups (FUGs), which are given power and authority to manage their local forest area. Over the last two decades, community forestry, by empowering forest users to manage and protect forest resources, has achieved the goal of sustainable forest management. The process of FUG development has been reiterative and directly benefited from lessons learned in the field. As a result, various institutional arrangements have evolved which are tailored to the local context and encourage the participation of all the stakeholders (men, women, the poor, high and low caste, and different ethnic groups).

The development of the FUG is very much dependent upon the internal dynamics, links and functional relationship of the FUG to other organizations. These relations and linkages affect not only the FUG itself but also the other organizations it works with.

Some of the main organizations the FUG works with are: the District Forest Office and the Range Posts1, and the locally elected government organizations such as Village Development Committee2 (VDC) and District Development Committee (DDC)3. While the FUG formation process has been studied in depth, there has been very little investigation into the functional relations, and the issues arising between FUGs and elected local government organizations. This paper examines the emerging relations and linkages amongst FUGs and local government institutions, and some of the issues and challenges arising from this relationship. In addition, this paper will look at the legal provisions which relate to local management of natural resources for these various institutions.

Background

Community forestry in Nepal is a partnership between the Government, which owns most of the forestland, and the communities which utilize forest resources on a daily basis. The primary partners are the FUGs, often represented by user committees, and the District Forest Office (DFO) and Range Posts (RPs). Others involved include local government organizations such as the VDCs, Community-based Organizations (CBOs), development projects and Non-Government Organizations (NGOs). From the Government side, the Ministry of Forests and Soil Conservation (MSFC) is responsible for formulating policies and coordinating forestry sector programs, and the Community and Private Forestry Division (CPFD) of the Department of Forests (DoF) is responsible for overseeing community forestry programs. The DFO implements community forestry programs in the field, with the assistance of Forest Ilaka (sub-district) Offices and Range Posts. At the village level, community forestry is a complex system that involves people:

Besides the differences mentioned above, the inter-personal relationships between individuals and institutions also affect community forestry at the village level. The FUG itself is a body which is embedded with heterogeneity in terms of gender, socio-economic class, caste and ethnicity.

Historically, the community forestry process in Nepal has gone through various stages. Bilateral projects involving the Australian, British and the Swiss governments have played important roles in the evolution of forest management in Nepal. In the late 1970s and early 1980s, community forestry focused primarily on plantation development. The species planted were chosen by outsiders and did not reflect the needs of the local people. Thus, many of the plantations did not succeed. Over the next 15 years, professionals and villagers working in community forestry gradually learned that viable institutional arrangements were needed in order to foster local interest and ensure sustainable forest management.

However, at this initial stage, the Panchayat, the lowest unit of political government (now referred to as the VDC), was considered the only viable institution for forest management at the local level. Many committees at the Panchayat and ward levels were formed as a result. A number of assumptions were made:

As work progressed in many of the community forestry projects around the country, it became clear that most of these assumptions were incorrect (Paudyal et al. 1987). This led to further experimentation and the realization that devolution (to the real forest users), rather than decentralization (to local government administrative units) was needed.

General Context of Decentralization in Nepal

Following the continued failure of centralized rural development projects to produce the desired results, a renewed attempt at decentralization was made. In the early 1980s, decentralization legislation was passed (the Decentralization Act of 1982 and the Decentralization Bylaws of 1984). The basic aims of the decentralization scheme were to:

To achieve these aims important structural and procedural reforms were made. The DDC Secretariats were expanded to embrace all line agencies within the district including the DFO. Multi-sectoral service centers were also established in the districts. One interesting aspect of the Decentralization Act was that it called for the organization of local users into "user groups" to approve and implement certain local level projects. In each district, five "Sectoral Planning Committees", including one for industry, forestry, and soil conservation, were established.

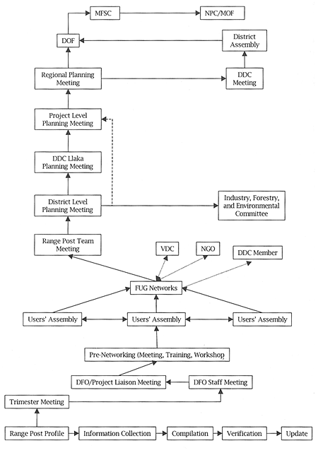
In addition, resource forecasts for each fiscal year are required several months in advance by the line ministries. This information provides a reliable estimate for improved district planning, whereas in the past forecasts were similar to "shopping lists". This new system also encourages the mobilization of local resources towards fulfilling local needs, on a greater scale than could be catered for by national government resources alone. On the basis of this, an integrated multi-sectoral district plan has to be approved by the DDC and District Assembly before submission to the central government and the National Planning Commission (NPC). The present planning process in community forestry is shown in Figure 1.

Decentralization Legislation in Relation to Community Forestry

The Decentralization Act provides the VDC and DDC committees with defined functions, duties, and authority for implementing projects funded through district, town or village development committee budgets. The following provisions of the Decentralization Act are particularly relevant to community forestry. The functions of the district, town or village development committee are to carry out afforestation, development and management of forestland by creating user committees from among the people who use that particular patch of forestland. Decision making by the forest user group is by consensus. Formation of the user committee is based on the following criteria:

Functions, duties, and authority of user committees include:

Figure 1: Bottom-up planning in Nepal

Impact of Decentralization on Community Forestry Management Practices

The planning process

Based on the provision made in the Decentralization Act, community forestry has to be planned at the local level in coordination with other related sectors. The forestry component at the district level has to constitute a part of the District Development Plan. The national annual plans and budgets for the forestry sector reflects the District Forestry Plans and the requirements for resources from the central government.

Individual FUGs develop and approve their annual plans in FUG assemblies. The plans are then compiled and discussed at Range Post planning meetings where Range Post staff discuss them with FUG representatives and agree upon the program. These agreed upon programs are compiled by the DFO into the district annual plan. While there is no need for any formal representation of VDC and DDC, many FUG members also serve as elected VDC members.

The Range Post staff also organizes an Ilaka Review Meeting where the representatives of the VDCs within the Ilakas concerned, and that of the DDC, discuss the annual plans and provide their comments and suggestions. The DFO then organizes planning meetings with the rangers. These meetings consider the points raised at the Ilaka review meeting, the FUG plans, the budget ceiling given from the center and the achievement of last year's annual target. The DFO then develops the district annual plan to present to the DDC. Council members include all VDC chairpersons, vice-chairpersons, members of the DDC and district parliamentarians.

The experience to date has shown that the DDC meeting is largely to create awareness among the members of political units as to how the district line agencies are going to implement their annual programs during the next fiscal year. Some representatives do comment and provide suggestions to different line agencies, but the further refinement and development of plans depends entirely upon the line agencies concerned.

The role of beneficiaries

According to the spirit of decentralization, the District Forestry Plan will no longer remain the prerogative of the forestry bureaucracy alone. It has to be approved by the DDC and District Assembly and therefore must reflect the needs felt in the district.

One of the main conflicts between the Decentralization Act and Community Forestry Act, is that FUG committees are not entitled to hold bank accounts, and all financial matters must be channeled through the VDC. However, the forest regulations allow FUGs to hold their own bank accounts as well as entitle FUGs to be legal autonomous organizations. The potential for conflict arises if funds raised by the FUG are used by a VDC in a fashion not acceptable to FUG members.

This problem could be resolved by passing laws specifically related to forest-based users within forestry or decentralization legislation. However, this shows that conflicting legislation can lead to problems on the ground if activities are not coordinated or transparent.

Enhancing the outreach capacity

These attempts at decentralization are to encourage a proliferation of development activities in different fields, including forestry, and catalyze VDCs and FUGs to play an active role in implementing them. Therefore, the support capacity of the district line agencies has to expand in order to provide the appropriate technical assistance and support. This will redefine the role of the district level organizations, which will have to devote more of their resources to planning and monitoring. The following are some examples of FUG support provided by the district authorities.

The role of central government

While most plans are made and implemented in the districts, support from the center is critical. Central government agencies have to continuously update the overall picture of the country in the field of forestry, provide necessary guidelines, training and resources to the districts, continuously monitor their performance, and advise on better policies and programs to enhance their effectiveness.

One problem is that investments by FUGs in community development activities have not been linked with national development plans or recorded properly (see Box 1).

Box 1: Conflicting roles and responsibilities of the VDC and FUG

In Tukucha VDC there are 13 forest patches that have been handed over to different FUGs. However, all the households of Tukucha VDC are users of different forests, and some households are users of more than one forest. The users of different forest patches have been managing their forests and also mobilizing their resources (human and financial) for different activities. Users are capable of effectively planning and implementing their own activities. The VDC members are also participating as users and contributing to FUG development and management. The VDC chair of Tukucha has asked other FUGs to submit financial status reports and work under his control. However, he does not think that his own FUG needs to do the same. The FUGs are not keen to provide the information to the VDC. They neither expect the VDC to contribute nor are they keen to share their funds with the VDC since they have been undertaking activities on their own. All records of the programs undertaken by the different FUGs are kept by the individual FUG, and there are no records at the VDC/DDC level. Thus, there is neither national nor district data about FUG planning and completed programs, though FUG contribution is substantial. It has been estimated that the percentage of FUG investment in development activities is almost double the development fund provided by the Government to the VDC.



Discussion

This study recognizes certain strengths at the VDC and FUG level, which could potentially facilitate the development of acceptable forest management strategies. FUGs are becoming richer in resources and are capable, as independent institutions, to explore the ways and means to support other community development activities. However, a number of weaknesses and conflicts can potentially hinder this development.

The acceptance of FUGs as viable institutions for sustainable forest management, the involvement of INGOs and NGOs in the community forestry process, and the development of partnerships and linkages among different stakeholders have evolved over time. The process of developing management plans at the FUG level is necessarily slow, as it involves careful collection and assessment of information, and the building of trust among forest department staff, the FUG, and its members.

The Decentralization Act provides the VDC with the authority and responsibility to form user committees, which then decide how to manage the resources within the identified VDC boundary. However, the Forest Act and legislation gives authority to the DoF to hand over forestland to a FUG which then becomes the overall decision maker and manager of the designated forest area. Due to the overlap in both acts, conflicts between FUGs and VDCs and between the DDC and DoF for control over forestland have been increasing. Recently in Sindhupalchok District, there was a conflict between the DDC and DoF over the control of funds from the sale of stones and sand from riversides. The DoF and FUGs felt they had the right to benefit from the sales of these products, while the DDC felt the riverside was under its jurisdiction.

Another problem concerns the rising level of party politics within the VDCs and DDCs. Decisions are usually made along party lines, whereas many FUGs have demonstrated that people with different political ideologies can work together without getting into party politics.

If integration between the VDC and FUG is to be achieved, a bond of trust is necessary. Experiences regarding relationship building between the DoF and FUGs show that this type of cooperation and mutual trust can be achieved. However, the links between the FUG and VDC are still not clear. The VDC could become a forum for the development of wider resources, whilst decisions regarding individual forest patches could remain under the direct control of the FUG.

The bottom-up planning approach practiced by DoF staff could help to minimize local level institutional conflict as issues related to community forest management would be discussed during the planning stage among the various line agencies, individuals and local level organizations.

Experiences gained in the field, suggest that the successful development of sustainable forest management strategies and solutions need to be worked out at the FUG level. The VDC is not a suitable level to attempt this, but may be the appropriate place for facilitating and incorporating the forest management needs of all concerned stakeholders. The attempt of involving the VDC and real users of forests covering more than one VDC is too complex. In fact, the question of who controls a particular tract of community forest can be quite complex: some forests are used by people from several VDCs, or even different districts; and some groups of people use different forests, in different people-forest combinations, and for different purposes. It is generally assumed that users groups have full ownership, but the VDC also has quasi-ownership over the forests. The FUG, VDC, and the government need to develop an atmosphere of trust and mutual understanding amongst themselves.

The type of support demanded by the FUGs is of a different nature and magnitude than what DoF staff can offer in terms of expertise. At the user group level, the strength lies in the users' intimate knowledge of their forest area and their desire and ability to benefit from the management of their local forest resources. Major FUG weaknesses lie in the lack of organization, the presence of internal conflicts, and lack of technical knowledge. These weaknesses can perhaps be improved through the involvement of CBOs and NGOs with practical experience at the grassroots level. In the changing political context many stakeholders (CBOs, NGOs, INGOs, VDCs and DDCs), which act as local facilitators, have added a new dimension to FUG support and can play a vital role in the devolutionary process of community forestry management of Nepal.

Acknowledgments

We are deeply indebted to RECOFTC and FAO for providing funding and the opportunity to develop and share our experiences at the seminar. We extend our thanks to Mr. K.P. Siktel, Lila Paudel, S.P. Dahal for providing information from the Nepal-Swiss Community Forestry Project and Nepal UK Community Forestry Project for this paper. Last, but not least, thanks go to the Team Leader of Nepal Australia Community Resources Management Project his advice and help to make the paper more readable, and to Ms Kunta Rawat for her support in typing this paper.

References

Dahal, S.P. 1998. Community Forestry Vision and Role of VDC in FUG Institutional Development - Belahara VDC, Dhankuta. NUKCFP Working Paper. Kathmandu, Nepal

Dahal, S.P. 1998. Community Forestry Vision and Role of Key Stakeholders, Dhankuta. NUKCFP Working Paper. Kathmandu, Nepal

Khatiwada, C. 1998. Role of VDCs in Community Forestry. Samudayik Ban Sangalo. Year 2, Volume 4. NUKCFP. Kathmandu, Nepal

Karna, A.L. 1997. The Present Planning Procedure in District Forest Office Dhankuta.

Karna, A.L. 1997. The Procedure emerging in District Forest Offices for Bottom-up Planning in Dhankuta.

Poudyal, B.R., King, G.C. and Y.B. Malla. 1987. The Development of Improved Local Forest Management. Banko Jankari.

Marharjan, M.R. and H.B. Singh. 1996. Range Post and District Planning Workshop Report NACRMP. Kathmandu, Nepal.

Thapa, Dinesh. 1998. Users of Mahabhir FUG of Dhankuta - Activities Related to Community Forestry. Samudayik Ban Sangalo. Year 2, volume 5. NUKCFP. Kathmandu, Nepal



1 Range Posts are the geographical areas within a district administered by a Forest Ranger. In the hill districts, there are eight Range Posts per district.

2 Village Development Committee refers to geographical sub-units of districts. Each VDC is made up of nine wards, with each ward having on average 90 to 120 households. Wards are run by a five member board made up of local residents. VDCs are run by locally elected officials.

3 Each of the 75 districts in the country has an elected District Development Committee (DDC) and representatives in the national level parliament.


Previous PageTop Of PageNext Page