>
|
This section helps the reader consider: · the relevance and application of biometrics in designing an inventory · a decision-support framework as a step-by-step approach to designing a biometric inventory · planning needs for data analysis and presentation and highlights some research needs |
|
Do good statistics make a good assessment?
The level of biometrics required in an assessment depends on many factors, including objectives, and availability of time and resources.
When it comes to data collection, there are no strict rules for the choice of method - a balance is needed between time and money and the depth and breadth of information desired - but in general:
· formal (biometric) methods work better when you want good quantitative data - precise, statistical answers to support findings and interpretation; and
· informal (interview-based) methods can give a rapid feel for problems when time and money are short, and this qualitative information is essential in providing context and understanding of local attitudes, priorities and sensitivities.
Often both are needed.
From a biometric point of view, there is divergence in approaches to data verification:
· formal approaches analyse data statistically after it has been collected; and
· informal approaches verify the reliability of the information during collection, through triangulation.
Triangulation is a way of cross-checking: if more than one method gives the same answer, it is likely to be correct.
Participatory methods do produce statistically reliable results, if they are used appropriately. Criticism of the biometrics of informal approaches therefore relates mainly to poor use of the participatory methods. Key factors are:
· careful triangulation and cross-verification in the field;
· facilitators' skills - they must have a clear understanding of the participatory concept, a good analytical capacity and outstanding personal skills in working with people; and
· number of facilitators - one or two is rarely enough to provide a wide enough range of expertise.
Adequate training of data collectors is vital - whatever the method of data collection used.
Strategic information - planning and decision making about quotas - requires quantitative information, accurate assessments, and biometrical rigour.
Qualitative assessments - for example, information on the role of NWFP collection in forest conservation or local livelihoods - do not require biometric rigour.
Selecting appropriate methods
The main factors determining whether statistically reliable information is required in an inventory include:
· The objectives of the inventory. Table 18 notes the range of objectives in studies reviewed and the corresponding need for biometric rigour. Three levels can be identified:
¬ High - needed when quantitative data are required for national strategies or for management decision-making. For example, formal statistical methods such as traditional timber inventory. Typically costly.
¬ Medium - e.g. mapping studies that indicate relative abundances.
¬ Low - adequate for value judgements and non-quantitative issues, and for `quick sweeps'. For example, PRA style approaches to mapping. Typically cheaper.
Classes of objectives |
Summary objectives |
Need for rigour |
Resource |
Quantification of NWFP resources (quantity, distribution and extent) |
High |
characteristics |
Study of population characteristics of NWFP species (biology, habitat, demographics, etc.) |
High |
Investigation of relationship between forest type and quantity or diversity of useful species |
High | |
Status of exploited population |
Medium | |
Study of utilization characteristics of NWFP species (nutritional value, good ecotypes. etc.) |
Medium | |
Investigation of relationship between environmental variables and productivity of useful species (weather, seasonality, etc.) |
Medium | |
|
Description of habitat preferences of particular species |
Medium | |
|
Resource |
Impact of harvesting on exploited populations |
High |
|
supply and |
Production potential/resource availability |
High |
|
demand |
Determination of sustainable yield of products |
High |
|
Assessment of ability of supply to meet demand |
Low | |
|
Quantification of forest utilization |
Medium | |
|
Accessibility of product to collectors |
Low | |
|
Assessment of extent of subsistence use (hunting) |
Low | |
|
Identification of vulnerability to overexploitation |
Low | |
|
Determination of productivity |
High | |
|
Assessment of potential ecological sustainability (using existing information) |
None | |
|
Policy/strategic |
National yield estimates |
High |
|
information |
Provision of quantitative data for strategic planning |
Medium |
|
Demonstration of national importance of NWFPs |
Medium | |
|
Provision of quantitative data for policy development |
Medium | |
|
Assignment of conservation priorities for rare species and ecosystems |
Low | |
|
Assess contribution of NWFP collection to forest conservation |
Low | |
|
Monitoring |
Provision of baseline data for future monitoring |
High |
|
Re-current inventory |
High | |
|
Monitoring of extraction |
Medium | |
|
Statutory monitoring |
High | |
|
Social aspects |
Involvement of local people in protected area management |
Low |
|
Contribution of NWFPs to socio-economic development |
Medium | |
|
Overview of land use patterns |
Medium | |
|
To secure tenure and land and rights to resources |
High | |
|
Assessment of impact of creation of protected area on local community NWFP activities and economy |
Medium | |
|
Analysis of hunters game choice |
Low | |
|
Collection of quantitative data on local food preferences |
Low | |
|
Economics |
Provision of data for economic valuation of forest |
Medium |
|
/valuation |
Economics of sustainable extraction |
High |
|
Valuation of resources for compensation |
High | |
|
Costs of implementing sustainable use |
Medium | |
|
Documentation of economic aspects of exploitation of particular species |
Medium | |
|
Management |
Provision of data as a basis for sustainable management of harvesting activities |
Medium |
|
Impact of non-NWFP activities/forest management practices on NWFPs (logging, grazing) |
Medium | |
|
Determination of management options for NWFPs |
High | |
|
Integration of NWFP production with natural timber production management |
Medium | |
|
Impacts of alternative management schemes on NWFPs |
Medium | |
|
Predict possible population changes due to heavy exploitation |
High | |
|
Methodological |
Development of NWFP enumeration protocols (plot size, use of aerial photography, etc.) |
High |
|
development |
Development of participatory survey/inventory/monitoring methods |
High |
|
Development of methods to assess sustainability of NWFP extraction |
High | |
|
Development of methodology to assess feasibility of community management |
Medium | |
|
Test protocol to quantify environment/productivity relationships |
High | |
|
Listing of NWFPs |
Collection of indigenous botanical knowledge (medicinal/general uses) |
Low |
|
List of products for potential commercial exploitation |
Low |
High rigour is not necessarily better - what is appropriate depends on the context and the objectives.
· Financial and skills resources available. More accurate assessments require higher levels of funding and skills. If funding is low and there are skill constraints, the approach required will be different to a situation where there is good funding and accuracy is a priority. It is important to use the most efficient tool available to provide the information required by the objectives. Using an expensive and complex method where accuracy may not be necessary is likely to be a waste of often scarce resources.
There are a series of elements underlying good inventory design. These include knowing:
· purpose of the inventory (for whom, for what);
· information needed to meet this purpose (distribution, density, size class distribution, etc.);
· current status of NWFP (distribution, level of threat);
· level of recorded local knowledge about NWFP;
· level of unrecorded local knowledge about NWFP;
· time and funds available for the assessment; and
· level of skills available for the assessment.
Working out how to link all these elements can be very important, but there are few developed systems to do so. Consultation and transparency are essential in the design process. Some of the approaches used to ensure the design will meet objectives are described here.
This development combines semi-quantitative and participatory approaches in survey design. Several steps (see Box 11) determine: users of the information; objectives of the users; information sources; and outputs tailored to those users.
This considers more than just cost-efficiency, and works by giving scores or ranks (e.g. zero for irrelevant or one for relevant, for each criteria) to a range of criteria for each different design. Table 19 describes how such approaches can work. The overall score for each design is compared - the best design is the one with the highest score, and may not always be the most complex or biometrically rigorous. This model can be adapted for different circumstances by changing criteria or scorings. Whilst the result of the process may be similar to that arrived at intuitively, it is a useful way of making standardized design decisions that are transparent.
|
Factor |
Rigour required | |
|
More important |
Less important | |
|
Number of objectives |
Many |
Few |
|
Type of objectives |
Broad |
Narrow |
|
User group understanding |
Critical |
Not critical |
|
Scientific defensibility |
Yes |
No |
|
Need for continuity |
Critical |
Not critical |
|
Need for renewal, i.e. start from the beginning |
Critical |
not critical |
|
Political defensibility |
Yes |
No |
(Schreuder, 1995)
These work as `checklists' of stages of the decision-making process required in order to reach an appropriate decision. For example, the `GOSSIP' framework (Stohlgren, 1995) guides the planner through consideration of: goals, objectives, scale, sampling design, intensity of sampling, and pattern of sampling. This approach is less quantitative than the others.
The challenge:
How to prepare effective
multi-species inventory and data analysis applicable to a range of scales
from local to national.
The context of the inventory influences
how far it is possible to optimize its design for a particular product. The
NWFP inventories tend to be for many different species, which makes it
difficult to tailor method to tightly to any one species. Table 20 looks at
some of the compromises.
`Good' design means different things to different people. Foresters prefer systematic plots, social scientists prefer participatory approaches, botanists rarely enumerate population numbers, and ecologists are often more concerned with processes than patterns. Whilst there is a wealth of experience amongst them all, much work is still needed to share experiences and draw out methodologies suitable for use with NWFPs.

Table 20: Integration of studies vs optimization of methods
|
Increasing integration of studies | |||
|
Spatial scale | |||
|
Local |
Large scale, national | ||
|
Potential stakeholders initiating inventory |
Communities - or their advisers |
National agencies | |
|
Contexts Decreasing optimization for specific product |
Single species |
Relatively easy to optimize sampling design |
Relatively easy to optimize sampling design |
|
Multi-species |
Probably moderately difficult to optimize sampling design |
Probably requires stratification for known habitats for specific species, perhaps moderately difficult to optimize design | |
|
Multi-purpose |
Will generally require relatively complex protocols for sampling and analysis |
Multi-institutional studies, potentially difficult to co-ordinate and probably very difficult to optimize for specific products, therefore may require an approach that endeavours to combine techniques for the peculiarities of specific NWFPs | |
About decision-support systems.
These help guide the user through the decision-making process in a step-by-step way, delivering advice at appropriate points. For NWFP inventory, none have yet been developed.
Ideal elements of a decision-support system for single purpose NWFP inventory are described here. Guidance is given on possible approaches, opportunities and challenges.
Purposes of inventory: This
publication considers only a limited set of purposes, concerned with
abundance and distribution of selected NWFP
species to inform management decisions.
Narrowing down the design options
As noted already, the design of the inventory depends largely on its purpose. Where the purpose is for management planning, then methodological decisions are influenced by the resource species, its distribution, size and life-cycle. For this reason, it is useful to place target species into some kind of classification, in order to limit the number of alternative methods to assess.
The characteristics of a species which affect inventory methodology include:
· life-form of the target species - is it a tree,
fungi, rattan, bird, etc.?
· seasonality - is it only possible to find it
at a certain time of year?
· product part - is the whole individual
harvested, or just a part of it, such as fruit or leaves?
· destructive
harvesting - does removal of the product kill the individual or not?
·
mobile/sessile - does the individuals move around or remain in one
place?
· distribution and dispersal - where are individuals and how far
do they spread?
· visibility - are individuals easy to see?
It is also important to consider the life-stage of the resource species when it is harvested - young birds or animals may not be highly mobile, whilst adults are. Similarly, different products from the same species may need different techniques, and life-forms can be divided into the different products from them. For example, `shrubs' could include: leaves, bark, fruit, sap, stems and root. Each of these might need a different methodology, depending on seasonality, visibility, accessibility, and so on.
However, similar products from different life-forms (e.g. fruit of shrubs and palms) may require similar methods/protocols. To avoid overclassification it might be sensible to apply parallel classifications for life-forms and products/parts used. In other words, use one classification approach to select a methodology to estimate, for example, liana population density and another for measuring bark yields.
Classifications of life-form and product part are especially important for deciding:
· what kind of plot layout to use - typically plants can be adequately measured in fixed area plots whilst animals may be better observed using transects for timed walks or trapping; and
· how to enumerate (measure) individuals in a sample. Some products may require measurement of size, whilst others may only require presence/absence observations.
Basic information on the species distribution is useful for deciding on what sampling design to use. For example transect sampling might be best for sparse populations, plots for dense.
What is important, is that characteristics of the target population influence design at different levels:
· sampling design requires consideration of population density and distribution;
· plot layout requires consideration of life-form and size of target species; and
· measurement protocols need to consider the product/harvested part and its form.
In other words, inventory protocols should be guided by certain characteristics of the target population. A suggested framework for doing so is shown in Table 21. Note that decisions about methods at one level do not need to influence what methods are used at another level.
|
Inventory design element |
Protocol for: |
Relevant target characteristic |
|
Sampling design |
Plot number and spatial or temporal pattern |
Spatial distribution of population |
|
Plot layout |
Size and shape of plot |
Life form, e.g. tree, bird, fungi, etc. |
|
Population enumeration |
Means of quantifying abundance |
Growth form, e.g. clonal, suckering, diffuse or discrete organism |
|
Product quantification |
Measurement of product yield |
Part of organism exploited, e.g. resin, leaves, stem, meat, etc. |
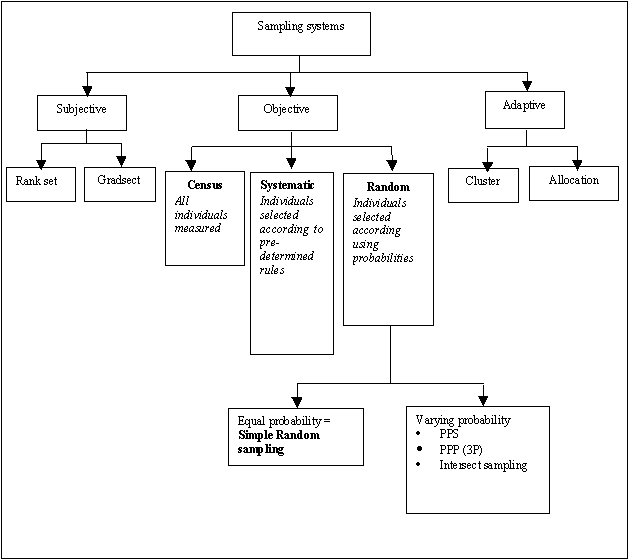
There are many different sampling designs, each with advantages and disadvantages for assessment of different products. Figure 5 provides a typology of sampling designs, and further information about the range of designs available is in Annex 4.

Figure 5: A typology of sampling designs
The main factor to consider when deciding on a sampling design is the population distribution or variability. Some designs are more appropriate for one type of population distribution than another. Table 22 shows a range of suggested designs for some common types of population distributions.
Table 22: Matching sampling design to target population characteristics
|
Characteristic |
Key sampling problem |
Methods to consider |
|
Populations within small study area |
Few |
Census or 100% enumeration for trees Any other design, ensure that sample size is adequate - variation can be significant even over short distances |
|
Abundant |
Sampling needs to be efficient and cost-effective - Perform pilot study (exploratory sampling) or obtain data from previous study in order to determine optimum number of plots for required precision |
Random populations - use estimate of population variance to determine optimum sample size Non-random populations - use variance/mean relationship to determine optimum sample size (e.g. using Taylor's power law) |
|
Rare |
Problem acquiring sufficient observations of target organism Many plots will be empty with conventional designs = difficulties in calculating means and errors |
Adaptive cluster sampling (ACS) with initial systematic sample Sequential sampling (set target number of observations and sample until this is met) Double or two-phase sampling - stratified sampling using knowledge of species distribution obtained from initial survey to define strata - sampling may be proportional to estimated density in strata, i.e. more plots in strata containing target species Gradsect sampling (efficient means of finding populations) Sample for index of population abundance (e.g. available habitat etc.) High sampling intensity (e.g. 25% recommended for rattans) |
|
High small-scale variability (tens of metres) |
Need to sample sufficient plots close together to characterize small-scale as well as larger-scale variability |
Ranked set sampling (RSS) Two-stage SRS or systematic sampling (sampling of subplots within plots) Cluster sampling |
|
Intermediate-scale clumping (hundreds of metres) |
Need to sample clumps adequately without measuring too many empty plots |
ACS with initial random sampling AA (if resources limited) Cluster sampling (area covered by cluster, large and approximates scale of clumping, high sampling fraction within cluster means. Within cluster errors are small so mean for cluster is treated as if derived from a single plot measurement) |
|
Distribution linked to landscape features (thousands of metres) |
Difficult to cover large area efficiently |
Transect sampling, e.g. line-intercept, strip, line-plot sampling, etc. Gradsect sampling ACS with initial strip sampling Stratified ACS with sample allocation according to observations in previous strata Systematic sampling |
|
Uniform |
Few problems |
Choice of sampling design related to ease of field operations, available resources and required sampling accuracy and precision |
|
Terrain difficulties |
Cost of locating sample plots major part of overall inventory costs |
Transect sampling (maximizes observations for field work effort) Systematic sampling (plots easy to locate) ACS with initial strip sampling |
|
Dense stands of a single species |
Important to characterize within- and between-stand variability |
In dense stands - considerations as for abundant species In scattered stands - considerations as for small-to-intermediate scale clumping |
|
Species which form a component of complex ecological communities |
Need to account for between-species interactions and change over time (succession) |
Habitat and community-based sampling Multi-resource inventory (ecosystem orientated) |
|
Study with limited resources (either funds or time) |
Insufficient funds for formal sampling |
Indigenous knowledge used to select sample sites Personal judgement used to select `representative' sample BUT reliability of assessments cannot be determined and results cannot be reliably extrapolated (so problematic for generalization) |
Table based on: Cochran, 1977; Gillison & Brewer, 1985; Schreuder et al., 1993; Philip, 1994; Seber & Thompson, 1994; Patil et al., 1994; Myers & Patil, 1995; Greenwood, 1996; Sheil, 1998
ACS - Adaptive cluster sampling RSS - Ranked set sampling
AA - Adaptive allocation SRS - Simple random sampling
It is worth noting some of the new sampling techniques that are potentially useful for NWFPs (see Annex 4).
The next step in the design process is to decide on an appropriate 'sampling unit' within which data will be recorded. In forest and plant inventory, the sampling unit is usually referred to as 'plots', which are fixed areas of land. However, in animal survey sampling, units over time are often used. Individuals can also be the sampling unit. In this discussion, the term 'plot' will be used to mean all possible types of sampling unit.
Appropriate plot design is typically very different for plants than it is for animals:
· for plants, space is most important - observations are usually made over a fixed area, at any time; and
· Further reading on plot
layout: Sunderland, 1996; Schemnitz, 1980.
for animals, time is often more important, as they can move in
and out of any area - often counted over a fixed time period, or from a
point or transect line.
For plants, the form or layout of the plot must consider the life-form (including size) and growth-habit of the target species. However, as yet, little work has been done to help work out what the best size and shape of a plot might be for the range of life-forms that are harvested as NWFPs.
Two ideas include:
· Lianas - The idea of a cylindrical plot (round and tall, up through the canopy) may be most appropriate for a climbing liana, with a circular `slice' of it giving information on the distribution of lianas in the canopy (Parren et al., 1998).
· Rattans - One suggestion is to use two 10x200m strips arranged in a cross formation, sampling at an intensity of 1-3 percent (Tandug, 1988) (see also Box 2 noted earlier).
More experience is shown in Table 23, and some thoughts on plot design choices can be found elsewhere, but more research is needed to provide reliable advice.
Table 23: Plot configurations that could be used for NWFPs
|
Class of plot |
Configuration |
Discipline |
Description |
NWFP examples |
|
Measured fixed area |
Transect |
Plant and animal survey |
Narrow, long strips over which all individuals of interest are sampled. Width fixed, length sometimes variable |
FitzGibbon et al., 1995; Lahm, 1993; Sunderland & Tchouto, 1999 |
|
Measured fixed area plots |
Forestry |
Square, rectangular or circular measured areas, frame quadrats for smaller areas |
Commonest type of plot, Männi, 1988; Salo, 1993; Sharma & Bhatt, 1982; Wong, 1998 | |
|
Cluster plots |
Forestry |
Fixed pattern of subplots which do not touch |
Rai & Chauhan, 1998 | |
|
Plane-intercept |
Plant survey |
Count of plant stems intersecting an imaginary plane, e.g. at 1.3 m above ground surface |
None - suggested by Parren et al., 1999 and Shiel, 1997 for climbers | |
|
Line-plot transects |
Plant survey |
Plots located along a transect line (usually distances along line are fixed in which case this is systematic sampling) |
Geldenhuys & Merwe, 1988; Sullivan et al., 1995 | |
|
Volumes, e.g. cylinder |
Plant survey |
Count/measure individuals contained within a fixed volume of space |
None | |
|
Measured fixed time |
Listening stations |
Wildlife survey |
Fixed period listening stations mainly for bird or primate calls usually at specified times of day or night |
None |
|
Hunting trips |
Wildlife survey |
Data collected of all animals encountered during one day's hunting |
Noss, 1998 and Noss, 1999 | |
|
Variable area plots |
Distance sampling |
Wildlife survey |
Observations made while standing at the sample point for a fixed period of time or moving at a fixed pace along a line. Distances measured from line to observed individuals/groups. Use DISTANCE programme to calculate densities |
White, 1994; Bodmer et al. 1994; Bodmer, 1995; Silva & Strahl, 1991 |
|
Unmeasured area |
Rapid botanical survey (RBS) |
Botanical survey |
Area within a specific landscape unit from which samples are collected - sometimes crudely measured as time taken to complete collection, i.e. fewer than one new species encountered in 30 minutes |
Hawthorne & Abu-Juam, 1995 |
|
Point samples |
Point quadrats |
Plant ecology |
Fixed area frames with array of needles used to identify points for sampling plant cover |
None |
|
Point sample |
Environmental recording |
Parameter of interest recorded at a single point, e.g. a soil pit, rainfall, etc. |
None | |
|
Arealess |
Angle-count sampling |
Forestry |
Count/measure trees which subtend an angle larger than a constant angle from a fixed position - uses prisms, relascopes, etc. |
None |
|
Line-intercept transects |
Forestry & wildlife survey |
Counts/measurements made of linear features, e.g. slash, animal tracks, lianas, etc., that intersect the sample line |
Fragoso, 1991; Ringvall & Ståhl, 1999; Shiel, 1997 | |
|
Point-centred quarter |
Plant ecology |
Nearest trees to sample point in four quadrants |
Schreckenberg, 1996; Lescure et al., 1992 | |
|
Nearest individual |
Plant survey |
Fixed number of individuals closest to sample point |
Singh & Dogra, 1996; Pinard, 1993; Shiel, 1997 |
Achieving independent observations requires care with plot distribution and configuration (distance from each other, size and shape).
Systematically located plots are theoretically not independent, as their location is fixed by a single point of origin, to which they are all related. In practice, the distance between the plots means that they can be treated as independent. The closer they are together the greater the risk of relationships between plots.
Subplots should usually not be treated as independent. Plots which touch each other should never be treated as independent, and are in fact subplots. However, many studies treat subplots and contiguous plots as independent plots - this is called 'pseudo-replication'.
Efforts to establish optimal plot shapes and sizes can also fail to consider plot independence. It is a mistake to compare different plot shapes and sizes:
· when the plots are touching each other; or
· if the plot shape or size could be influenced by underlying patterns in the population.
Deciding how to measure the product
Choice of method for measuring the size/amount and density of products depends on the life-form and growth-habit of the target species. Table 24 notes a range of ways of measuring the target species that have been used. Earlier Tables 7 and 8 are also helpful.
Table 24: Example possible enumeration protocols for NWFP resource assessment
|
Method |
Life form |
Description |
|
Tally |
Any - sessile |
Counts of target individuals in plot |
|
Presence/absence |
Any |
Record occurrence of target in plot (e.g. biodiversity survey, 1 ha ethnobotanical plots) |
|
Size/age measurement |
Larger plants and animals |
Measure size of all individuals in plot (e.g. leaf width, stem diameter, height, life stage - juvenile/adult, etc.) |
|
Cover |
Plants |
Record percentage of plot covered by target species |
|
Relative abundance |
Any |
Score density of target in plot into subjective classes, e.g. low, medium, high, Braun-Blanquet or Domin scales for plants |
|
Trapping |
Mobile - animals and fruit/seeds of trees |
Capture individuals for counting and measurement e.g. mist netting, Sherman traps, seed traps |
|
Partial trapping out |
Small animals (where loss from population is not critical) |
Capture individuals and remove from population, repeat over a period of time and use exponential model of decreasing capture rates to extrapolate initial population |
|
Mark-recapture |
Animals (palm fruit, see Phillips, 1993) |
Capture individuals, mark (toe clipping, tags, paint, etc.), release and re-capture, use numbers re-caught to estimate total population. Many variations (see Greenwood, 1996) |
|
DISTANCE sampling |
Animals |
Record distance from observation point to target and use Fourier analysis to estimate target population |
|
Response to playback |
Birds |
Play recording of bird calls and count number of responses |
|
Indirect/Index methods |
Any |
Record hair, dung, nests or other easily observable signs and use regression methods to estimate size of target population |
Methods for animals are well researched, and relate closely to the type of plot chosen. Obviously, methods for measuring trees are also well established through experience in forestry-based inventories. Application of both of these potentially useful bodies of experience to NWFPs needs more work.
In contrast, there has been little work on protocols for tropical non-tree plants. This is usually because of difficulties that relate to:
· large size of many tropical plant species - makes the use of point- and quadrat-based methods developed for temperate plant ecology generally impractical; and
· difficulty in finding some individuals - for example, mushrooms or canopy orchids, which are hidden from view, or animals which actively avoid observers.
There are no set rules. General guidelines include:
· Measure the part of the plant or animal that is usually harvested. Using local hunters or pickers can help ensure that the harvested part is that which is measured. Be aware that harvesters may not collect low quality products, and thus that measurements may not represent overall biological productivity.
· Consider what proportion of the biological production can be harvested - accessibility has a strong influence on harvest levels. This can be done by weighting the contribution of collection areas according to their accessibility (e.g. distance from road or village). This will help estimate the amount actually available to harvesters.
Further reading on plot numbers: Bowden et al., 2000; Cochran, 1977; Philip, 1994; Shiver & Borders, 1996
Deciding how many plots are needed
The number of plots used is critical for the management of sampling errors; the greater the number of plots the smaller the sampling error and therefore the more precise and potentially accurate the results will be. However, in the interests of efficiency there is no need to have more plots than can be expected to deliver an acceptable sampling error. There is no scientific way of deciding what sampling error is acceptable - this is a management, pragmatic or even a political, decision. It depends on how much risk the manager is prepared to take. Generally, for forest inventory the target error is taken as 10-20 percent of the mean.
There is a non-linear relationship between the number of plots and sampling error such that there are diminishing returns as numbers increase (see Box 12) . This relationship can be used to estimate the number of plots required to achieve a specified sampling error. However, in order to do this a measure of the expected variance of the sample is required. Ideally, this can be estimated from a pilot study but figures can also be obtained from secondary sources, e.g. similar studies elsewhere, experience or local knowledge.
The cost of enumerating a plot is also needed if cost-efficiency is a concern.
There are a number of methods for calculating how many plots are required from these figures, Box 13 gives one of the more straightforward.
Data handling, analysis, interpretation and presentation
An essential, but often overlooked, element of the design of a data-collection exercise is planning for the eventual data handling and analysis. Other and forthcoming FAO publications provide useful `how to' manuals to implementing inventory, and what is provided here is only a brief introduction to the key considerations.
It is important to have at least some idea of how the data are to be collated, analysed and presented to those interested in the results at the beginning of the study. The methods used do not need to be sophisticated, though in practice it is difficult to do much more than straightforward analysis without access to a calculator or computer. If complex designs are to be implemented it is advisable to consult a statistician before designing the study. This will help to collect the necessary data efficiently and to plan appropriate data analysis. However, straightforward presentations of mean densities and gross amounts of product are often all that is required. Errors should always be calculated to give an indication of the reliability of the results.
Careful planning of analyses is most important when the study is intended to test a quantifiable hypothesis. Planning ensures that the data collected can be used in the intended manner. If data are being coded (for example, for entry onto a computer) it is often worth thinking about what other analyses are possible so that appropriate codes can be entered. There are a large number of statistical tests that can be used to test hypothesis and care is needed to ensure that the most appropriate one is used.
Interpretation of the results of an inventory requires skill and experience, and there is little formal guidance that can be given. Generally, the first stage is a straightforward direct answer to the original question, but since the question itself often requires interpretation, even this can require some careful thinking. For example, the straightforward question 'how much of product x is available from y forest?' gets the answer something like '17.6 kg per hectare with a 18 percent sampling error'. But how was availability assessed? What would the answer be if some of the assumptions (e.g. villagers only harvest within 2 km of road) change?
Often there is considerable scope for further interpretation of collected data (e.g. if we map density, does this tell us anything useful about the ecology of the species?). How much, and what is possible or appropriate, depends on the skill of the people undertaking or guiding the analyses.
Further reading:
Myers & Shelton, 1980,
Shanley et al., 1996
Presentation of the results is a key consideration. Even if the inventory is well designed and analysed, if the results are not conveyed in an appropriate, timely and considered manner to those who need to act on the results, it will be of limited use. The design of data presentation should be part of the planning stages of the inventory so that results can be processed and disseminated without delay. Annex 3 gives an example of a rather formal presentation style that has been used for reporting a national NWFP inventory.
Role of pilot studies
Many text books advocate the use of pilot studies, but it seems that very few of the studies reviewed for this publication made use of such preliminary studies. There is also little advice on what to do with the data and experience gained from execution of a pilot study. Even when they are done, they do not often result in radical change to the sampling design used after the pilot study.
Pilot studies are most useful in the execution of large-scale inventories, where small changes in the number or size of plots required can lead to significant savings. Pilot studies should include sufficient plots to be able to make meaningful calculations of the sample variance (as a guide: more than 30 plots). The data from pilot studies can be useful to test and verify the following:
· number of plots required to achieve the required sampling error (calculated from variance of the pilot study plots);
· optimal size for the plots;
· practicality of the field protocols;
· efficiency of data capture and handling procedures;
· accessibility of the style of presentation chosen for the results; and
· preliminary results which may inform the sampling design (i.e. the species may turn out to be rarer than anticipated).
Are existing methods adequate but inappropriately applied, or do we need further research to develop better methods?
The FRP project (ZF0077) from which this publication has been derived was commissioned to identify researchable constraints to the application of sound biometric methods to NWFP resource assessment. The initial identification of priority research issues was made from a purely academic perspective, in a background literature review (Wong, 2000). These topics were then discussed and modified by the workshop 'Developing needs-based inventory methods for non-timber forest products - Application and development of current research to identify practical solutions for developing countries', held in Rome in May 2000. The focus on needs-based methods prioritized the research to provide practitioners with better tools for immediate problems, rather than focusing attention on the most challenging and esoteric academic questions.
The workshop considered the needs for biometrically rigourous resource assessment from three basic perspectives (see Table 25):
· species or product level;
· from the perspective of a community seeking to quantify local resources; and
· assessment by macro or national level regulators such as Forestry Departments.
At the species/product level (where attention is focused on particular resources) technical problems, such as better designs for clumped distributions, dominate. At the community and national levels these issues are obscured by context-related issues. At the community level all quantification should be capable of being undertaken in a participatory manner and be sensitive to local knowledge, skill levels and yet provide data suitable for formal management planning. At the national level the issues change to those of designing multi-purpose, multi-resource inventories on a large scale. The specific priority research activities proposed by the workshop are given in the workshop report (Baker, 2001 available in the enclosed CD-ROM).
There were also a number of general issues which are relevant to all levels. Some of these require research while others are more direct issues concerned with effective dissemination of better advice and promotion of good practice among fieldworkers.
|
Level |
Issue |
Specific ideas |
|
National |
Relationship between NWFPs and forest type |
Use of the geographical information system (GIS)/remote sensing Use of adaptive sampling Difficulty of using single design for products that are collected from both forest and non-forest lands |
|
Multi-purpose resource inventory |
Integration with existing surveys - case study approach Integration between inventories at local and national scale | |
|
Product specific inventory (>1 spp.) |
Gum/bamboo/rattan/bark Classification in terms of inventory need | |
|
Links with market information |
Assessment of best market statistic for use as an indicator of the distribution and abundance of a species | |
|
Certification data needs |
What is required? | |
|
Community |
Matching local knowledge with information needs |
Development of participatory methods acceptable to community and regulatory stakeholders |
|
Species/ Product |
Measurement |
Multi-disciplinary screening for suitable protocols Develop, test and adapt protocols Evaluation of user-based methods |
|
Monitoring |
Collation and evaluation of forest monitoring systems Examine linkages between methods for growth and yield and those for extraction Investigate linkage between assumed indicators and resource condition Decision-support system for design of monitoring protocols | |
|
Sampling |
Evaluation of relative efficiency of new designs Evaluate potential utility of rank set sampling as a means of using local or prior knowledge Investigate use of local knowledge for generating sampling designs | |
|
Analysis |
Forecasting yields of seasonal products Determination of harvest levels | |
|
Linkages between scientific and local knowledge |
Linking local and scientific names |

Advice on sampling designs suitable for use for specific products and suitable for use by communities is in strong demand from fieldworkers. Other interests, such as national Forestry Departments also need advice on the development of suitable protocols for multi-purpose resource inventory including NWFPs. This could be addressed through the provision of:
· practical training workshops;
· a biometrics hotline to offer one-to-one advice to fieldworkers; and
· a manual based on a decision-support approach to inventory design.
The development of a manual and the provision of small-scale practical training is being undertaken through the FAO EU-funded project GCP/RAF/354/EC 'Sustainable forest management in African ACP countries'. This initiative is specifically for Africa and there is a need to consider the provision of similar initiatives for other areas.
Much can be learnt from other disciplines such as horticulture and autoecology. This needs to be collated into a resource that will be useful for those designing NWFP inventories. However, the general consensus is that the problem with increasing the use of biometric methods in NWFP assessment requires more than the application of existing methods. There are specific features of NWFPs that mean that new methods for inventory, monitoring and yield determination are required. These are:
· Rarity - many NWFPs are rare which means that only a few plots of a conventional systematic or random design will contain the species of interest - this means that these designs may be very inefficient, can give results with large sampling errors and the calculation of errors cannot be done using conventional estimators.
· Imperfect detectability - many NWFPs are difficult to find (i.e. fleeing animals, underground fungal bodies, plants growing in the canopy) which means techniques for estimating the fraction of the population represented by observations are needed.
· Seasonality - many products are seasonal and such products will often exhibit large variation in yields from year to year - these all cause problems for conventional, forestry-based designs.
· Mobility - animals occupy a home range, which may extend beyond the extent of the inventory area.
· Determination of yield for non-destructive harvesting - most existing methods are based on methods where the whole organism is harvested, the few methods developed for non-destructive harvesting need further development.
· Development of a theoretical basis for sustainable NWFP harvesting.
It is generally accepted that where there is a body of local knowledge of a species or product this can potentially form the basis for sound inventory, monitoring and management of the resources. At all scales (national as well as local) and in all areas of resource assessment it is important to collate, validate and use such knowledge in a participatory manner. Before it is possible to start to combine local and biometrically derived knowledge it is first necessary to be able to link scientific and local names. Once this has been established, local knowledge can form the basis of more formal sampling designs and measurement techniques. Objectivity and respect for complexity is perhaps the key to both the handling of local knowledge and the biometric design of participatory inventory.
