Figure 1. Les différentes étapes d’une prospection – résumé.

Une approche spécifique s’impose pour effectuer le suivi des Criquets pèlerins et de leur habitat afin de recueillir un maximum d’informations le plus vite possible et en utilisant le minimum de ressources.
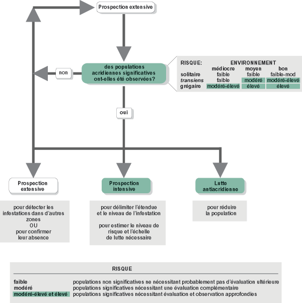
Les prospections doivent être planifiées en fonction de la situation acridienne, des conditions écologiques de terrain et du risque que des populations se développent ultérieurement, nécessitant un suivi complémentaire et peut-être un traitement (voir Fig. 1 et pages 4 et 5).
Étape 1 . Identifier qui va effectuer la prospection. En général, elle sera effectuée par un agent antiacridien de terrain mais un prospecteur local peut aussi la réaliser, à condition qu’un agent antiacridien de terrain confirme ses résultats (voir pages 6 et 7).
Étape 2 . Déterminer où et quand effectuer la prospection. Elle devrait être effectuée là et quand on s’attend à trouver des criquets, par exemple, dans leurs habitats traditionnels, dans les sites où ils ont été signalés par le passé ou dans des zones de pluies récentes (voir pages 8 et 9).
Étape 3 . Décider du type de prospection à effectuer. En période de rémission, il s’agira généralement d’une prospection extensive (voir pages 10 et 11).
Étape 4 . Décider si la prospection doit être terrestre ou aérienne. Une prospection aérienne est plus appropriée pour identifier les zones de végétation verte après des précipitations mais ne permet pas d’observer des criquets solitaires (voir pages 10 à 21).
Étape 5 . Préparer les véhicules en vérifiant la présence de tout l’équipement nécessaire (voir pages 22 et 23).
Étape 6 . Effectuer une rapide prospection extensive sauf s’il y a déjà eu une signalisation de criquets. Cette prospection est généralement réalisée à travers des transects à pied ou par véhicule lors des arrêts et en interrogeant les personnes rencontrées le long du trajet (voir pages 10 à 17, 24 et 25, 48 et 49).
Étape 7 . Recueillir l’information nécessaire et la consigner dans les formulaires de prospection (voir pages 26 à 45).
Étape 8 . Transmettre les résultats de la prospection aussi rapidement que possible au siège de l’Unité antiacridienne (voir pages 46 et 47).
Étape 9 . Si des populations significatives sont trouvées, effectuer une prospection intensive afin d’identifier aussi précisément que possible l’étendue et la taille des infestations ainsi que les besoins en matière de lutte (voir pages 10 et 11).
Étape 10 . Sur la base des résultats de la prospection, planifier la date et le lieu de la prochaine prospection (voir pages 8 et 9).