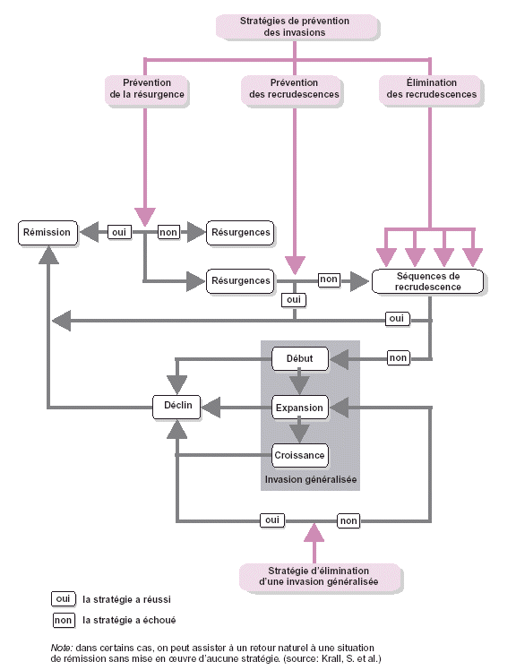
Figure 2. Stratégies de prévention et d’élimination des invasions généralisées.

De manière idéale, les recrudescences devraient être évitées grâce à des traitements limités des populations grégarisantes présentes au cours des périodes de rémission ou de résurgence (voir Fig. 2). Sinon, on espère que les recrudescences pourront être maîtrisées par des traitements terrestres avant de se transformer en invasions généralisées. Dans la pratique, il est difficile de trouver et de traiter assez des nombreuses infestations, souvent de petite taille et transiens, beaucoup d’entre elles consistant en effectifs élevés d’acridiens épars. Ces infestations constituent une cible médiocre pour éliminer une résurgence ou une recrudescence.
Pour des raisons diverses, des traitements réalisés pendant les résurgences ou au début des recrudescences n’ont pas toujours permis, dans le passé, d’éviter leur développement en une invasion généralisée. Cela s’est par exemple produit en 1967-68 et en 1985-86. Il n’est pas certain que la lutte préventive ait plus de succès dans l’avenir. On ne peut pas s’y fier, en particulier si les recrudescences débutent dans des zones inaccessibles où les prospections et les traitements ne peuvent pas être effectués ou lorsqu’elles se produisent dans des pays dont les ressources sont insuffisantes pour maintenir une unité antiacridienne. Il est par conséquent nécessaire d’être prêt à organiser des campagnes de lutte antiacridienne de grande ampleur.
Face à une invasion généralisée ou à une recrudescence majeure, l’objectif de la lutte n’est pas simplement de protéger les cultures infestées mais aussi de réduire la taille de la population acridienne totale. Lorsque des essaims sont présents, la protection des cultures n’est pas réalisable puisqu’ils peuvent se déplacer sur des dizaines de kilomètres au cours d’une journée. Cela ne sera pas non plus possible avec des bandes larvaires car les stocks de pesticide devraient être répartis à travers toute la zone où des reproductions pourraient avoir lieu. La répartition des acridiens, par nature inégale, signifie qu’une grande partie de ces pesticides ne serait pas utilisée alors que, dans certains endroits, les stocks seraient insuffisants. Il sera donc nécessaire d’organiser une campagne de lutte qui réduise la taille des populations acridiennes de même que la menace sur les cultures. Cette campagne dépendra de l’existence et des capacités d’intervention des unités antiacridiennes, de leur formation et des plans d’action prévisionnels.
Ressources nécessaires pour traiter 1 000 km2 d’essaim ou l’équivalent en bandes larvaires | |||
Méthode |
Véhicules |
Pesticide |
Camions de |
Traitement aérien d’un essaim |
aéronefs (4) |
UBV (50 000 l) |
3 |
Traitement aérien d’un bloc de bandes larvaires |
aéronefs (84) |
UBV (1 250 000 l) |
75 |
Traitement de bandes larvaires isolées (UBV) |
véhicules de traitement (167) |
UBV (50 000 l) |
9 |
Traitement de bandes larvaires isolées (appât) |
véhicules de |
Appât préparé (10 000 000 kg) traitement (167) |
170 |
Protection des cultures au niveau villageois (traitement UBV manuel) |
_ _ _ |
UBV (38 000 l) |
1 |
Protection des cultures au niveau villageois (appât) |
_ _ _ |
Appât préparé (7 600 000 kg) |
127 |
|
Note: Avec une protection des cultures au niveau villageois, les ressources disponibles ne permettraient de traiter que 25% des acridiens (source: Symmons, P. (1992)) | |||
Stratégie de rémission – résumé:
|
Figure 3. Stratégie de lutte durant une période de rémission.

Généralement, c’est le Service de protection des végétaux, et plus précisément l’unité antiacridienne, s’il en existe une, qui s’occupe du traitement des petites populations acridiennes trouvées pendant les rémissions et les résurgences et au début des recrudescences. Il est probable que ces traitements seront principalement réalisés par voie terrestre en réponse immédiate à la découverte d’infestations acridiennes au comportement grégaire, généralement de petites bandes larvaires trouvées pendant une prospection (voir Fig. 3). Une planification prévisionnelle pourrait être effectuée plus tôt, après la chute de fortes pluies sur des zones de reproduction. Pendant la saison acridienne, des pulvérisateurs et un camion pour le transport des pesticides devraient être constamment disponibles, afin de pouvoir être envoyés immédiatement sur place en cas de découverte d’infestations nécessitant un traitement.
Il n’est pas judicieux d’équiper les équipes de prospection de pulvérisateurs et de pesticide sur une base standard car les pulvérisateurs prennent de la place et, même s’ils sont robustes, leur transport sur un terrain accidenté réduira inévitablement leur durée de vie. Les pesticides prennent également de la place et doivent être manipulés avec soin car leur transport sur de grandes distances et sur terrain accidenté, peut entraîner des fuites. Des opérations mixtes de prospection et de lutte ne devraient être effectuées que lorsque le Service d’information considère qu’il y existe une forte probabilité de trouver des populations à traiter (voir le fascicule intitulé «Information et prévisions»). Dans ce cas, deux véhicules devraient être utilisés, un pour la prospection et l’autre pour le transport de 100 à 200 litres de pesticide UBV et de plusieurs pulvérisateurs manuels portables.
Le nombre de pulvérisateurs et la quantité de pesticide à détenir varient d’un pays à l’autre. Dans un pays très étendu, environ 10 pulvérisateurs montés sur véhicule, 100 pulvérisateurs manuels et 10 000 litres de pesticide UBV (à utiliser à environ 0,5 l/ha) devraient être gardés en réserve pour la lutte antiacridienne de rémission. Une telle quantité de pesticide permettra environ 100 jours de pulvérisation avec des véhicules. Les besoins pour la lutte antiacridienne en période de recrudescence et d’invasion généralisée seront examinés ultérieurement.
![]() |
Question fréquemment posée no 1 (voir réponse page 54) N’est-il pas suffisant de s’en remettre aux cultivateurs pour effectuer les traitements au cours des périodes de rémission? |
Stratégie lors des recrudescences et des invasions généralisées - résumé:
|
Figure 4. Stratégies de lutte antiacridienne pendant les recrudescences et les invasions généralisées.

Les niveaux d’infestation continuent d’augmenter des premiers stades d’une recrudescence à une invasion généralisée. Au cours d’une recrudescence, il sera toujours très difficile d’anticiper les développements et d’estimer leur échelle probable. Le comportement des acridiens change rapidement durant une recrudescence, les populations devenant progressivement plus importantes, plus denses et plus compactes. Ce changement progressif nécessitera un changement des méthodes de lutte, d’une intervention effectuée uniquement par les équipes terrestres à l’utilisation d’aéronefs avec l’appui des équipes terrestres (voir Fig. 4). Durant une recrudescence, le démarrage de la campagne sera inévitablement moins bien organisé, utilisant toutes les ressources disponibles ou pouvant être obtenues dans un bref délai. Lorsqu’une recrudescence a atteint un stade avancé, avec une prédominance écrasante de bandes larvaires et d’essaims, un traitement aérien sera nécessaire.
Exemple de campagne de lutte durant une recrudescence | ||
Mauritanie, 1993-94: |
||
Durée de la campagne |
|
7 mois |
Coût |
7 000 000 $ E.-U. | |
Superficies traitées: |
||
traitement terrestre |
215 934 ha | |
traitement aérien |
618 466 ha | |
total |
834 400 ha | |
Pesticide utilisé |
|
560 000 litres |
Nombre d’aéronefs (heures de vol) |
||
avions |
12 (1 495 heures) | |
hélicoptères |
2 (430 heures) | |
Nombre de véhicules |
||
tout-terrain |
95 | |
camions 10 tonnes |
14 | |
Personnel |
331 personnes | |
![]() |
Question fréquemment posée no 2 (voir réponse page 54) Vaut-il mieux traiter immédiatement ou attendre que les criquets se concentrent et forment des cibles denses? |