Vietnam is a country situated on the Indochina peninsula of South East Asia. Located in the tropics, Vietnam covers a surface area of 331 690 km2 from latitude 9 degrees to 23 degrees north and longitude 102 degrees to 110 degrees east (see map of Vietnam, Annex 1). Notwithstanding the two large deltas of the Red River (Song Hong) in the North, the Mekong River in the South and the narrow coastal plain that links them, the country is predominantly mountainous. Hills, plateaux and mountains occupy nearly three-quarters of the land. All these geographical factors make Vietnam ecologically diverse. Its natural and human ecosystems in turn, support diverse forms of agriculture. The population of the country consists of 54 ethnic groups, totalling about 76 million inhabitants (MARD, 1999), all living within an area of 326 000 km2. The economy of the country is based mainly on agriculture. The agricultural sector includes crops and livestock production, as well as forestry, inland fisheries and water resource sub-sectors, all of which are vital to the well-being of Vietnam.
The Government views forests as a key national resource. The importance of forests both in terms of production and ecological function was recognized in the introductory statement of the Law on Forest Protection and Development (1991).
The government of Vietnam has always placed great emphasis on education. Nationalist, scientific and popularist principles of education have long been applied in the development of the national education system. Since 1945, when the country declared its independence, many impressive results have been reported, including: the program for illiteracy eradication; remarkable primary and secondary education centres, even at the commune level; and the development of an efficient tertiary (university level) education system.
On 2 December 1998, the National Assembly passed the Law on National Education, which was proclaimed by the President of the State on 11 December, 1998. The first chapter of the law re-affirms the aims and principles of national education. According to the law, the formal national education system in Vietnam consists of pre-school, primary, lower secondary, upper secondary and university levels. Along with the general education, vocational education and formal professional training systems have also been developed in parallel to cope with the demand for trained human resources and to contribute to the country's development.
The Ministry of Education and Training (MOET) is mandated to oversee the formulation of education and training as well as the overall management of state educational activities. However, until recent years, some sectorial ministries have had their own training and research institutions. This situation stems from the historical process of the education system. Years before, there was a Ministry for universities and vocational high-schools, developed separately from the former Ministry of Education, responsible for the education and training of middle and high-level professional staff. There was another National Agency for workers' training. The dual and overlapping administration of the university-level education system between ministries and the MOET has undergone many reforms, but any consistency between administrations has not yet been realized.
In terms of geographical distribution, Hanoi is the country's leading university centre, followed by Ho Chi Minh City. Vu Tu Lap and Taillard (1994) explained that the pre-eminence of the North "is reinforced by the existence of the university in the highland in Thai Nguyen and a number of renowned polytechnics linked to the shipbuilding industry at Hai Phong". However, the country's university-level agriculture and forestry education system was strategically distributed with centres in Hanoi, Thai Nguyen, Hue, Buon Me Thuot, Ho Chi Minh City and Can Tho.
In a further reform within the university administration, two national universities were established; one in Hanoi and another in Ho Chi Minh City. The remaining colleges were organized into regional universities. The idea of establishing national and regional universities was to create multi-disciplinary, high-level educational centres and to foster the training of high-quality human resources to cope with the demands of national and regional development.
University-level education in Vietnam has benefited greatly from previous ties with the former Soviet Union and other Eastern Bloc countries. In particular, most senior-level university policy makers graduated from these institutions. Influences were strong in both curriculum design and content. Curricula were designed with a sector-oriented, over-specialization at the undergraduate level. Key universities and sectorial research institutes provided a research-based graduate-level education (higher level education and training in research). However, this system was evaluated as insufficiently developed, because of its rather compartmentalized, uni-disciplinary nature. It is now agreed by government that all universities in Vietnam should provide research-based training.
In a recent reform, a master's degree was established in-between the bachelor and doctoral degrees, since it was recognized that the undergraduate (B.S.) degree did not give sufficient grounding in research methods to enable graduates to embark directly on a Ph.D. programme, especially outside Vietnam. The master's degree is designed to provide training in basic research approaches and methods, as well as further intensive training in basic sciences.
In line with the economic transition, significant changes have been observed in the education system including: the privatization of education services; declining standards in state-supported education, the development of management-oriented education facilities, and; a proliferation of career-oriented and short-term training courses. Figure 1 shows the structure of the Vietnamese education system.
Figure 1: Diagram of the education system in Vietnam

For the purpose of this case study, "education" in Vietnam refers to formal, general education which takes place from pre-primary school through university, and is not focused on preparation for a specific job or skill-base. "Training" is used to describe preparation for specific jobs or the development of specialized skills. Thus, in Figure 1, vocational schooling refers to the training of learners for specific jobs, whereas universities aim to provide an education which prepares graduates for a range of life options, for different types of jobs within certain professions, or for higher education. In Figure 1, some institutions fall under two ministries, because in many cases financial matters are managed by one ministry whilst educational matters are managed by another.
To understand the development of the forestry education system in Vietnam, it is necessary to trace the history of forestry training institutions established during the French colonial era, and which no longer exist in their original form. The formal forestry sector and forestry education in Vietnam were established in the French colonial period, but then suffered as a result of two consecutive and protracted wars. This historical characteristic gave the development of forestry education in Vietnam some specific features both in terms of content and methodology.
The predecessor to the Forestry University of Vietnam was the former École Supérieure d'Agriculture et de Sylviculture de L'Indochine, also known as College of Agriculture and Silviculture of Indochina (CASI). This institution, which was located in Hanoi until 1934, offered a three-year forestry education programme and led to a Diploma on Technical Assistant for Water and Forests. The program then closed because of the world economic crisis. In 1940, the Technical Assistant position was called "Controller of Water and Forests". In 1938, a technical training course for these Controllers was initiated as a two-year programme. Selection to this program was made by an examination and a minimum requirement of secondary school graduation. Candidates who, besides their secondary school diploma had the university proficiency certificates in biology, chemistry and physics, were admitted without an entrance examination.
During the French colonial period, there were only two middle-level schools for agriculture and silviculture; one in Tuyen Quang, and one in Ben Cat (Binh Duong) which provided training for forest rangers. These schools fell between secondary school and university, but were discontinued because of the war, and no longer exist within the current education system.
After 1954, when the country was divided into two parts, the former CASI became the Institute for Agriculture and Forestry in Hanoi, the predecessor of the present Forestry University in Xuan Mai Ha Tay province (XMUF). In the south, the National School of Agriculture, Silviculture and Animal Sciences was established in Blao in 1955, which is now the district town of Bao Loc, Lam Dong province. It was considered the predecessor for the University of Agriculture and Forestry in Ho Chi Minh City.
Today in the agricultural sector, seven universities and colleges are involved in agricultural and forestry education at the undergraduate, graduate and post graduate levels. These are the Agriculture University of Hanoi (AUH), the Forestry University in Xuan Mai Ha Tay province (XMUF), the Faculty of Agriculture and Forestry of Thai Nguyen University (ThNU), the Faculty of Agriculture and Forestry of Hue University (HU), the Faculty of Agriculture and Forestry of Tay Nguyen University (TNU), the University of Agriculture and Forestry in Thu Duc, Ho Chi Minh City (UAF-HCM) and the Faculty of Agriculture of the Can Tho University (CTU).
All seven institutions, with the exception of XMUF, which belongs to the Ministry of Agriculture and Rural Development (MARD), fall under the direct administration of the MOET. The UAF-HCM is currently a member of the National University in Ho Chi Minh City. AUH and CTU offer solely agriculture programs. The remaining five institutions, namely XMUF, the ThNU, the HU, the TNU, and the UAF-HCM are all members of the Social Forestry Training Network, which is discussed later in this study. The XMUF offers solely forestry programs. The other institutions offer both agriculture and forestry programs. Details of the five universities offering forestry degree programmes are provided in Table 1.
Table 1: Details of Vietnamese institutions providing forestry education at university level in 1999
Institution |
Vietnam Forestry University |
Thai Nguyen Agriculture and Forestry University |
Tay Nguyen University |
University of Agriculture and Forestry, Thu Duc |
Hue Agriculture and Forestry University |
Location |
Xuan Mai, Ha Tay Province |
Thai Nguyen City |
Buon Ma Thuot, Dak Lak Province |
Ho Chi Minh City |
Hue |
Year established |
1964 |
1970 |
1977 |
1959 |
1967 |
Faculties |
Forestry, forest management and protection, forest business administration, forest product processing, mountainous rural industry, social forestry training centre. |
Livestock breeding and veterinary, crop production, agricultural economics, forestry. |
Medicine and pharmacy, teacher training, economics and business administration, agriculture and forestry (combined faculty, with separate degrees), Centre for Continuous Education. |
Agriculture, livestock breeding, veterinary, land management, aquatic products, agricultural and forestry economics, agricultural mechanics, forestry. |
Agriculture, livestock breeding, agricultural product processing, agricultural mechanics, forestry. |
Departments of forestry faculties |
28 departments of five faculties. |
Department of silviculture, forest inventory and planning, forest management and protection, social forestry and rural development. |
Silviculture, forest inventory and planning, forest management and protection, forestry mechanics. |
Forest inventory and planning, silviculture, forest planting, forest product processing, social forestry. |
Urban forestry and forest restoration, forest inventory and planning, forest management and protection, social forestry. |
Total number of forestry students in 1999 |
3000 |
400 |
350 |
300 |
200 |
Total number of forestry students in 1990 |
2000 |
100 |
200 |
180 |
174 |
Number of staff |
186 |
26 |
26 |
45 |
31 |
Number of Doctorate & Master's students |
72 |
15 |
18 |
24 | |
Facilities |
21 laboratories, |
2 laboratories, |
3 laboratories, |
1 laboratory, |
2 laboratories, |
After completing upper-secondary school, schoolchildren have to take a state examination in order to qualify for entrance at the university level. If they pass the examination, they may attend a full-time regular degree programme for four years (as opposed to an in-service programme undertaken on a part-time basis). If they do not pass the examination, they can go to vocational or technical schools for forestry. After finishing these schools, they can attend in-service training at university level for five years if they pass the entrance examination.
The main end-users of forestry graduates and the difficulties associated with finding employment for forestry graduates are illustrated in Table 2.
Table 2: The main end-users of forestry graduated students and employment difficulties for graduates
Types of foresters |
4 |
4 |
B.Sc. in silviculture |
State forestry enterprises, forest research station, department for rural development. |
Most graduates have the possibility to get a job but they are not willing to go to remote areas. |
B.Sc. in forest protection |
National parks, forest protection units, natural resource conservation areas. |
Most graduates get a job. |
BSc. in business management |
Forestry enterprises, agriculture-forestry farm, forestry companies. |
Only some graduates work in forestry sector, others work in different economic sectors. |
B.Sc. in forestry engineering |
Forestry construction companies, forest harvesting, department for rural reconstruction. |
It is difficult to get a job. |
B.Sc. in wood processing |
Wood processing companies. |
It is difficult to get a job. |
B.Sc. in social forestry |
Agriculture and forestry extension organizations, rural development projects, department for agriculture and Rural Development. |
There is a big demand from extension organizations. |
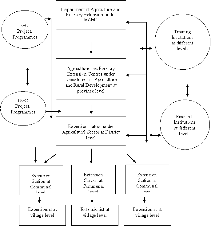
The new integrated agriculture and forestry extension system was established in Vietnam, following a Government Decree in 1993. The extension system has an important role in supporting development and providing training in agriculture and forestry. Extension is a bridge between the different organizations responsible for education and training (including vocational schools and universities), research and farmers. Extension organizations not only facilitate the transfer of techniques, but also conduct research and help farmers to improve their own practices through farmer-based research activities. Extension organizations have an important role in curriculum development and have a close relationship with forestry education and research institutions.
The extension system in Vietnam is under the responsibility of MARD, as shown in Figure 2. Forestry and agricultural extension services are combined in one office but at each level - from province to district - there are forestry extensionists as well as agricultural extensionists. While forestry staff exceeds the agriculture staff, at the village level, there are very few or no forestry extensionists at all. In this respect, the forestry extension services are weaker than those of the agricultural extension services.
Extension centres carry out some training. Provincial staff may provide some training for staff at district levels, and for those who are providing extension support at the commune and village levels. Extension workers at the local level provide some technical training for farmers. Many extensionists are currently undergoing in-service training provided by universities, since they often posses little or no formal background in extension. This situation has emerged because of the relative infancy of the extension service; many extensionists have been transferred to their positions from other parts of government service, and although they have some technical background, especially in forestry management and production, most have had no formal training in extension or community development.
There also exists a degree of complexity associated with extension activities in many provinces because while several organizations have responsibilities for extension, frequently there are few or no linkages between them. For example, in addition to the Department of Agriculture and Rural Development Extension Centre at the provincial level that is often responsible for technical training, extension may be carried out by the Forest Protection Department (especially regarding land allocation), by state forest enterprises, and by organizations such as the Farmers' Union, Womens' Union, Youth Union and the Veterans' Association. This multiplicity is also reflected at the district and commune levels, leading to confusion, gaps and overlaps in extension provision.
Figure 2: Extension system in Vietnam
In addition to informal linkages between institutions and organizations involved in forestry education and training, a more formal network has emerged with the assistance of the Social Forestry Support Programme, funded by the Swiss Government and implemented by the Swiss NGO, Helvetas. With support from this programme, a Social Forestry Training Network was established in 1996. This network includes seven institutions:
The objective of the Social Forestry Training Network is to link forestry education and training institutions with research and extension institutions in order to enhance training competencies of foresters on a national scale. The main approach which has been introduced to facilitate this link is participatory curriculum development, which has as a key principle, the identification and involvement of the primary stakeholders in the curriculum development process. This approach is discussed later in the case study. While this network does not have a formal structure, the members are engaged in a wide range of joint activities and collaborative practices, some of which will also be discussed further in this study.
The forestry education and training system is part of the larger education system of Vietnam, under the control of the Ministry of Education and Training. It consists of five forestry vocational schools, three technical forestry schools, one agriculture and forestry college, one forestry university and five universities where agriculture and forestry are taught (as shown in figure 1).
The agriculture and forestry extension system was established in 1993 in order to serve the need for informal training for farmers. A Social Forestry Training Network, including all forestry and training institutions at the B.Sc. level, a research institute and a provincial agriculture and forestry extension centre, were established in 1996 in order to enhance the training of foresters on a national scale.