PREPARED BY AUGUST B. TEMUi AND WILSON KASOLOii
Different writers define the term curriculum in various ways. According to Skilbeck (1984), a curriculum is a framework for the enhancement and organization of the varied and numerous experiences of students in a school setting and beyond the school. Rogers and Taylor (1998), define a curriculum as all the learning that is planned and guided by training or teaching organizations. The training could be carried out in groups, or individually, inside or outside a classroom, in an institutional setting, or in the field.
According to Jarlind (1998), a curriculum also assists in monitoring teaching and learning processes. It will be noted that whereas the wording is different, the general message is that a curriculum is a framework for planned /organized teaching and learning for either groups or individuals, within or without an institutional setting to achieve stated objectives.
We consider a curriculum as a logically developed sequence of teaching and learning activities (theoretical and practical) that are undertaken by trainees to achieve a specified level of competence in a given field of study. A curriculum includes subject matter content, delivery methods and identifies resources for its implementation. A curriculum is generally broader than a syllabus. A syllabus lists subjects to be taught and the topics within each subject, without indicating the objectives or how it will be implemented. It is always necessary to state the objectives of a curriculum. The objectives answer the question "What kind of competence would the graduates of the curriculum have?" For instance, the objectives of an agroforestry curriculum could be:
Needless to mention, the objectives of a curriculum depend on the kind and level of education it is expected to address and the target group. Education programmes and curricula can only be changed if the objectives of training are changed. To review any curriculum it is therefore necessary to analyze the whole sector and changes that are taking place there, raising or changing our expectations of the competency of a graduate of the intended programme.
People mould education and education moulds people. Life experiences contribute enormously to the way we think and do things. The lessons we learn over time are captured into educational programmes that become beneficial to younger generations. This puts society in a dynamic state of transformation, with knowledge management as a major factor affecting what is done and how it is done. This philosophy is captured in Figure 1 below, using the education system in the context of forestry and natural resource management. This model illustrates that education changes continuously as a response to changes in society. By developing institutional arrangements, curriculum content, teaching methods and delivery capacity, the education system contributes to changing the society. It must be noted that although the main pathway for knowledge to reach society is through education, knowledge enters society through various other pathways too.
Figure 1. Education and society changes (Modified from Rudebjer 2001)

It is also necessary to recognize that knowledge can have both positive and negative effects on society. Thus knowledge of the atomic structure can help society to generate nuclear energy for development, or manufacture atomic bombs for war. Either way, lessons are learned and used for the future.
Thus, changes in the way society is organized (say urban versus rural) and its perception of forest resources constitute an imperative that needs changes in all knowledge development and management systems related to forestry, especially with respect to education, research and extension |
Over the last two decades or so, three things have happened that make it necessary to review the way we teach forestry. The first is the steep rise in human population. Whether we are dealing with rural or urban populations,
the demand for forest products and services is rising. This is increasing pressure on forest resources. With this, forestry as a form of land use has gained polularity in some societies while in others it is seen as providing space for future expansion of agriculture. The second is awareness of society of their rights to have a say on how forests are owned and managed. This has led to regional and international issues on the impact of actions taken in a forest in one part of the world and their impact on other areas. The third is a change in value systems that has led to the adoption of new conventions and attitudes, especially with regard to biological diversity and environment. In short, there are many ways in which forestry can be integrated with many other sectors, and this must be included in educational programmes.
There are six aspects of livelihood that are so closely related to forestry that any changes in their status affect the way we look at forestry. They are the availability of water, energy, human and livestock shelter, food and sustainability of agricultural production, the availability of fodder and maintaining the quality of environment. I will elaborate on these very briefly to demonstrate how they serve to expand or open up the forestry profession.
Availability and quality of water: Water touches many aspects of human welfare, most especially food production, health and energy. Good water catchment, management and conservation have the potential to sustain agricultural productivity and downstream availability of water. Forest management can influence water availability across seasons, and therefore impact on other sectors such as agriculture, health and energy. There is also another growing issue: that forests and agriculture may compete for a limited supply of water in areas with water scarcity. Trade-off may be needed in decision-making regarding land use choices.
Energy from the forest: Many developing countries rely on firewood and charcoal for cooking and heating. These are direct forest products. Industrial use of wood energy is seen mainly in the flue curing of tobacco and tea, and in fish smoking. The huge amounts of wood needed to meet the demands in this sector have triggered rapid clearing of forests and woodlands. A good supply of energy would save lots of time spent especially by women and children in developing countries to collect firewood. Hydroelectricity is another important product that can arise from good catchment and conservation of water.
Shelter Quality: For many years to come, wood will remain as the main construction material, especially for rural housing in much of the developing world.
Food and agricultural production: The separate and independent establishment of agricultural and forestry institutions and structures present the false impression that the two are functionally autonomous. It is well known that forestry and agriculture interact in so many ways that it is hardly possible to discuss one sector without implying a lot for the other. Good forestry practices can help to underpin agronomic sustainability. In addition, there is recognition of the fact that forest products contribute directly to food and medicine. Continuing to meet these needs from dwindling forest areas is not possible. A better strategy is to reach out to farmers and assist them to raise the products they need on their farms and in the process improve agricultural productivity and sustainability. This is the essence of agroforestry. Forestry curricula must reflect this need.
Fodder quality and availability: The livestock industry in the developing world is, generally speaking, nomadic. Vast numbers of livestock, especially cattle, goats, sheep roam the landscape on a daily basis in search of fodder. In the dry season, and especially in years of drought, we see animals climbing trees and mountains in search of edible vegetation. Limited work has been done to explore opportunities to raise and manage natural fodder sources to meet the needs of the livestock industry both on farm and in woodland/savanna areas. Fodder for wild animals is another area that needs to be considered. There are vast opportunities for foresters and livestock/wildlife experts to make the livestock and wildlife industries thrive through proper management of fodder resources.
Biodiversity and environment: Positive environmental externalities will usually accrue from good agriculture and forestry practices. It is rarely necessary that we work to ameliorate the environment as an end in itself. However, we must ensure that all interactions with forest resources are guided by key concerns for sustainable management and conservation. Farms can also be used as ex-situ biodiversity and environment conservation areas.
All these considerations demonstrate the inter- and multi-disciplinarity of forestry. Changes in any of them, whether at policy or implementation levels has impact on forestry. Curricula in all these fields, including forestry, must be coordinated. It does not suffice to just change forestry curricula.
Forestry is increasingly being viewed as part of integrated natural resource management. This expands the scope of forestry enormously. The knowledge requirements for managing such a vast system are immense. |
Institutions that teach forestry can be put into three categories: Vocational education, technical education and professional education. In most countries, the vocational and technical level institutions are managed directly by the ministry responsible for forestry. Thus the curricula and teaching programmes are fully under their control. Trainers are appointed from amongst the serving forest officers and technicians. This has its advantages, such as using the accumulated field experiences to enrich the curriculum. However, the trainer turnover is often quite high. This tends to break the continuity of studies and weakens the long-term monitoring capacity of the performance of the colleges and the curricula. Review of curricula is a lengthy and bureaucratic process that is normally managed by the responsible ministry. It takes up to three years to get a change approved.
Universities take care of professional education. Their relative faculty stability and autonomy render them much more flexible in reviewing curricula. In addition, university faculty is better exposed to trends worldwide and therefore can more easily understand and accommodate changes.
Agroforestry is currently defined as a dynamic, ecologically based natural resource management system that through the integration of trees on farm and in the landscape diversifies and sustains production for increased social, economic and environmental benefits.
It is clear from this definition that agroforestry integrates agricultural and forestry principles and technologies. This presented itself as a problem as the International Centre for Research in Agroforestry (ICRAF) explored collaborative opportunities for the advancement of agroforestry research and training. Interestingly, as we tried to link up with research institutes and universities, we found highly diverse partners, cutting across many disciplinary areas, such as forestry, agriculture, horticulture, fisheries, social science, economics and anthropology. Many of these institutions were interested in advancing agroforestry, but none of them had the appropriate institutional arrangements or other mechanisms for housing an agroforestry programme. In addition, in-house skills in agroforestry were lacking or weak.
Our efforts were therefore focused on two main areas:
The latter comprised reviews of institutional structures and arrangements. Colleges and universities quickly recognized that they needed to find mechanisms for inter-departmental collaboration in developing and teaching agroforestry programmes.
In 1993, twenty-nine colleges and universities in Africa agreed to form the African Network for Agroforestry Education (ANAFE). The objectives of the network were:
The activities of ANAFE include inter alia training needs assessment, education policy analysis, curriculum reviews, teaching materials development, faculty and student exchanges, and linking education with research and extension systems.
With regards to curriculum development, ANAFE sought methods that would be inclusive, integrative and affordable. We wanted to be inclusive to ensure that all stakeholder groups would be adequately represented in the curriculum review process. Likewise, by being integrative we are able to articulate into the curriculum aspects of inter- and multi-disciplinarity, because agroforestry cuts across many traditional disciplines. Finally, the process had to be within the financial reach by national institutions. The latter was a particularly important criterion, especially considering that curricula are dynamic and the review process has to be repeated in the future.
The Swedish International Development Co-operation Agency (Sida) provided resources for ANAFE. ANAFE was so successful in Africa that by 1997 there was a huge demand for similar networks in Southeast Asia and Latin America. In 1998 an external review of the performance of ANAFE produced such positive results that the donor was willing to support a similar network for Southeast Asia - The Southeast Asia Network for Agroforestry Education (SEANAFE).
The review cases implemented by ANAFE and SEANAFE networks were precipitated by the demand by educational institutions to incorporate agroforestry into their existing curricula. So this was a case of clearly identifiable new knowledge that was deemed to be essential as part of mainly forestry, agriculture and rural development programmes.
The case of forestry is different. Education in forestry has existed for many years. But we now understand better how forestry permeates into so many other disciplines in such a significant way that there is a good reason to re-assess what constitutes forestry education. The forester of yesteryears is clearly under pressure to cope with new thinking, policies and attitudes while the skills s/he acquired at school prepared her/him quite differently. So one reason to review forestry curricula is because there are major changes in forestry and related sectors.
Traditionally, the bulk of persons trained were employed in the civil service. Today we have opportunities for private initiatives in forestry, self-employment, community-managed forests, etc. The role of the public sector in managing forests is being transformed into policy and more regulatory/monitoring functions. In short, job opportunities and profiles are changing and so must the curricula. The situation has changed drastically over the last few years. Many graduates are now being poured into streets with no jobs to do. In some countries we are witnessing a rising crime rate, this time with added sophistication brought in by the young unemployed graduates. There is a need to modify the curricula to make the forestry graduate more versatile and improve his/her chances of employment, or their capacity to establish his/her own enterprise?
With the great advances in information and communication (IC) technologies, it is clear that new media for delivering education are emerging. Virtual universities are already a reality. Will it be possible to use these technologies to deliver forestry education? What curricular changes are necessary for this to happen? How effective/efficient are these new ways? There is no doubt that the potential to reach more people in shorter time is greatly enhanced by the IC technologies.
Curriculum development is the process of identifying, planning and organizing teaching and learning activities and processes to achieve stated objectives. Curriculum review on the other hand, weighs the effectiveness of an existing curriculum against developments inside and outside the teaching institution. Such development could relate to changes in policy, institutions or changes in the working environment that require re-examination of the content and methods of delivering a given curriculum. The objective would be to change (normally to improve) the knowledge, skills and attitudes that can be acquired by students going through the programme.
A curriculum review process can take the following sequence:
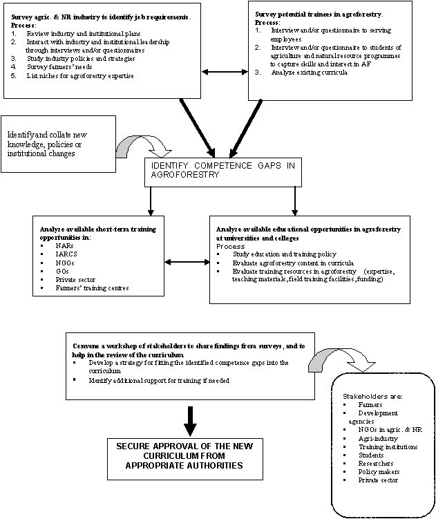
Using an example in agroforestry we have illustrated the process in a flowchart format (Annex 1). Whether one is developing a new curriculum or reviewing an existing one, there are two considerations: Who does it, and how it is done (the process). We discuss some common approaches in use worldwide. The first and indeed the most common one is the classical approach. In this approach, a thorough analysis of training needs is undertaken and this helps to define the learning objectives. The aims of the training are set. Then a small group of experts/officials is appointed to draw the curriculum and provide clear implementation and evaluation guidelines. This approach is top-down, and assumes that the small group of experts will provide the best know-how and work in the interest of all stakeholders.
Another commonly applied approach is faculty initiated and faculty controlled curriculum process. In this process the teaching staff take on the full responsibility of reviewing and implementing a curriculum. They may include possibilities for consulting with stakeholders in the process, but normally they have the full control of the process. The highest risk in this approach is that the final outcome is likely to be a curriculum that is rich in knowledge/information, but weak on aspects related to behavior. Typically, members of the faculty scramble for more time and resources to be allocated to their specializations, leaving little room to articulate the internal coherence of the programme and the potential to uplift the overall competence of the graduate. Notwithstanding its weaknesses, many universities and colleges follow this process. A variation of this approach includes the engagement of external consultants to do the bulk of the analysis and produce a draft curriculum that is later approved by academic bodies of the university or college.
Sometimes the lecturers realize that there are changes in the knowledge on the subject matter, but there is no initiative to review the curriculum. They therefore incorporate the new knowledge into teaching by just revising their lectures and teaching notes. This stealthy or hidden process can be very effective, but it is informal and can go unnoticed by persons other than the students and perhaps external examiners. For small changes it is the best way to go. However, for major changes of subject matter or in teaching approaches, this process can completely distort the curriculum. This is because the alteration of the subject matter and teaching approaches are not articulated and coordinated to balance with changes that other faculty are making. In addition, some parts of the subject matter could be removed to give way to new materials, because normally the faculty will not be able to get additional teaching time allotted to them. Taken over many years, this process leads to a weak and internally incoherent curriculum. Some institutions recognize this process as conferring "academic freedom" to faculty.
Recent developments in most aspects of human endeavour have seen the emergence of a philosophy promoting the participation of stakeholders in discussions and decisions that affect them. This philosophy of inclusiveness is often applied in a participatory process. The philosophy has caught up with educational matters, and I will discuss its application in curriculum reviews.
The participatory curriculum review process is designed to acknowledge the roles of all stakeholders in the curriculum review process, and by implication, their interest in getting the right graduate. It is believed that including all stakeholder groups or representatives in the process improves the quality and ownership of the curriculum (Rogers and Taylor 1998). The process involves an iterative interchange of ideas, experiences and information among stakeholders. The following are the key elements in a participatory curriculum review process:
In selecting stakeholder representatives one must look out for the following key attributes: Ability to truly represent the given category of stakeholders in the sector (e.g. articulate, open minded, forward thinking) and availability to participate in the entire process.
Involvement of stakeholders in curriculum development or review can be through interviews, workshops, PRA or through post-programme evaluations by tracer studies and interviews with clients/employers of former graduates. Participation of stakeholders in curriculum reviews helps to:
The DACUM process applies a participatory approach to curriculum development and review. It was adopted by ANAFE.
DACUM is an acronym for Developing A Curriculum. It was developed in British Columbia, Canada in 1968, and has been tested by several institutions in Latin America, Asia and Africa.
The basic principles of DACUM
DACUM is a competence - based method of curriculum development. It can be used for developing curricula for long or short courses in various disciplines. The DACUM process enhances the ability of learners to meet specific objectives formulated according to set standards. The process works on the following principles:
The DACUM process has four main components: The planning stage; the DACUM workshop; data analysis and the development of the course.
a) The planning stage
The planning stage involves the review of existing information about training needs and decision about the course to be offered, identification of DACUM facilitator, venue for the DACUM workshop, the workshop participants and the required resources for the process.
Information review: It is important that the training to be offered is put in the context of the needs of the sector, and the general education ideologies/philosophies, if the training is to appeal to many trainees, attract funding and also be sustainable. A review of existing information or studies will therefore, greatly help in focusing on identified training gaps. In instances of limited information, a training needs assessment survey should be carried out.
The DACUM facilitator: The DACUM workshop is largely dependent on the facilitator. The identified facilitator must be knowledgeable about DACUM, and should ensure maximum coverage of each topic and elicit contributions from all participants. The DACUM facilitator should be impartial, patient and tolerant. S/he must be skilled with the techniques of task analysis and group dynamics.
The workshop venue: A venue for the workshop should be carefully chosen to take into consideration factors such as easy accessibility, availability services and minimum interruption of proceedings.
Identification of workshop participants: Effort should be made to have representation from the various categories of stakeholders at the workshop. These should include both outsiders and insidersiv while paying special attention to the results of the stakeholder interest assessment and the stakeholder importance/influence analysis.
b) The DACUM workshop
The DACUM workshop is the focal point of the curriculum development where different categories of stakeholders who are interested in the graduates of a training programme, are gathered to define the competencies required of the graduates. The workshop has five steps:
The major output from the DACUM workshop, is the DACUM chart (Annex 2) in which examples of the duties and tasks are identified.
c) Analysis of DACUM chart
Each of the statements in the DACUM chart is stated in a behavioral form, completing the statement "The graduate will be able to ...." Each cell in the DACUM chart represents clearly identifiable knowledge, skills and attitudes that must be developed. Some cells may have common characteristics - these should be considered for merging. The question that follows is "what topics must be studied to enable the graduate to perform the tasks identified in each cell?" Educators who are familiar with the field of study normally address this question. Topics are listed for each cell. These are later assembled in a logical manner to form subjects that will be taught. Note that a topic may appear in several cells. This merely demonstrates its relative importance.
At the end of this stage a listing of the subjects or modules is possible. Then subject matter specialists refine the contents of the subjects to be taught to achieve the desired objectives.
It is important that a thorough analysis of the DACUM chart is carried out because the outcome at this stage, greatly influences the next process in terms of time distribution, and course content.
d) Course development
During course development it is important to rank and sequence modules to determine core modules and the order of teaching. Training objectives for the course, general objectives for each module/topic and time allocation are also carried out during course development. It is also important to define the training paradigm or philosophy at this stage.
Ranking of modules can be achieved in a simple way by asking participants to list for example, the first most important five or more, topics. The results are then tallied to get the first ten. A repeat of this approach can give groups of modules of either ten or less, in a ranked order. Sequencing of the various modules can be achieved as described by Kasolo and Temu (1995).
The development of the training objectives for the course can best be achieved by taking into consideration all the general areas of competency. Such objectives are best arrived at through brainstorming in the group that is developing the course.
This step is followed by time allocation, and an estimation of teaching resources. A draft curriculum is produced. Thereafter, a meeting of the teachers/lecturers and stakeholders is held to review the draft curriculum.
Table 1. A summary of the DACUM process
Activity |
Key players |
Output |
Planning |
Policy makers and Educators |
Review of existing information Training area analysis Workshop fixtures, Identification of a workshop facilitator Selection of workshop participants |
DACUM workshop |
Facilitator Stakeholders (participants) |
Knowledgeable participants on the DACUM process Agreement on span of positions Identified duties (general competencies) Identified tasks for each duty A refined DACUM chart |
Analysis of DACUM chart |
Educators |
Statements of training behavioral objectives for each of the tasks |
Course development |
Educators |
Sequenced topics Developed syllabi Time allocation for the training activities |
Identification of training resources |
Policy-makers. Administrators .Educators |
Resources for teaching A monitoring and evaluation mechanism |
On completion of the draft curriculum, the stakeholders agree on a process for monitoring and evaluating its implementation. This includes consideration of periodic reviews to adjust it as may be necessary. Where new resources are needed to implement a reviewed curriculum they must be identified.
The following are the major benefits of the DACUM process:
The DACUM process has the following challenges:
In some cases the job market is very wide - this could result in a very extensive DACUM chart. Analysis could be complicated.
There are several possible reasons for reviewing curricula. However, before delving into such an exercise, it is necessary to establish the following points:
The process used for reviewing curricula is quite important. A participatory process ensures that the stakeholders already buy into the output, and may even attract resources to support implementation. But it must be understood that the degree of participation is not a sufficient criterion for assuming that the outcome is good. Education experts must distinguish the process from the key objectives/goals. We can achieve the process objective of getting key stakeholders involved without getting a good product. However, a well-managed participatory process can be expected to produce good results.
Furthermore, reviewing forestry curricula without coordinating it with what is being taught in related disciplines may not produce the desired results. By including other disciplines in the discussion we will ensure that forestry is treated as a part of a larger system of natural resource management disciplines. Finally, it is necessary to put into place a system for monitoring and evaluating the performance of a curriculum.
Jarlind, H. 1998. SADC AAA.5.9 Curriculum development philosophy and procedure. SADC FSTCU Publications series no. 1 Lilongwe, Malawi.
Kasolo, W. and Temu, A,B. 1995. Agroforestry education at the technical level: status and potential in eastern, central and southern Africa. Training and Education Report no. 31. ICRAF. Nairobi, Kenya.
Rogers, A. and Taylor, P. 1998. Participatory curriculum development in agricultural education. A training guide. FAO, Rome.
Rudebjer, P. 2001. Academic networking on agroforestry education in Africa and Southeast Asia. MSPGR university networking meeting 19-21 September 2001. Sedang Selangor Malaysia. 8p.
Skilbeck, M. 1984. School based curriculum development. London: Harper and Row, xiv + 304 pp.
Taylor, P. 1998. Participatory curriculum development in Forestry education and training: an over view. Paper presented at the national workshop on local knowledge and Biodiversity in Forestry Practice and Education. Visayas State College of Agriculture. ViSCA, Leyte, Philippines.
Temu, A.B. Kasolo, W. and Rudebjer, P. 1995. Approaches to agroforestry curriculum development. Training and education report no. 32, Nairobi Kenya: International Centre for Research in Agroforestry.
Appendix 1 - The DACUM Review Process

Appendix 2 - Part of a DACUM chart based on agroforestry example
General areas of Work/Duties |
Span of possible positions | ||||
Land use officer |
Agricultural extensionist |
Rural development. Officer |
Agribusiness manager |
Etc | |
Extension |
Advise farmers on land use planning Elicit farmers participation in land use planning etc. |
Produce ext. materials Assist farmers to plan, implement and monitor agroforestry projects Interpret research findings to farmers Train farmers etc. |
Integrate agroforestry into other development activities etc. |
Evaluate agroforestry business Advise farmers on profitability of AF business etc. |
|
Farming systems analysis |
Evaluate impact of farming systems from at watershed level Give advice on land use policy etc. |
Identify opportunities for agroforestry technologies Give advise on suitable agroforestry interventions etc. |
Evaluate and advise on trends in resource endowment etc. |
Assess the business potential for agroforestry technologies |
|
Soil and water conservation |
Identify soil types Survey and map soils and water resources Recognize/ control environmental degradation |
Interpret soil maps Relate soil capability to crop production Identify bad land use practices |
Interrelate the use of water to and soil resources Advise on potential conflicts on resources use etc. |
||
Etc. |
|||||
Note that the tasks are stated in a behavioral mode. That is, they complete the statement "The graduate will be able to ...".
i Leader, Training and Education Programme, International Centre for Research in Agroforestry (ICRAF),
P. O. Box 30677 Nairobi, Kenya. e-mail:
[email protected]
ii Principal, Nyabyeya Forestry College, Private Bag Masindi, Uganda. e-mail: [email protected]
iii Stakeholders are the people and institutions that will be affected by the outcome of a process or a decision. For educational programmes, stakeholders are normally the employers or potential users of the graduates, the students and staff of educational institutions and the policy makers.
iv Outsiders are policy makers, politicians, administrators, employers, clients, funders, parents, alumni, interest groups and educators. Insiders are training institutions, trainers, students and producers of teaching materials (Rogers and Taylor 1998)