The International Workshop on Factors Contributing to Unsustainability and Overexploitation in Fisheries was held from 4 to 8 February, 2002 in Bangkok, Thailand. The workshop was organized in the context of an FAO trust fund project (Project GCP/INT/788/JPN: Factors of Unsustainability and Overexploitation in Fisheries). It was hosted by the FAO Regional Office for Asia and the Pacific.
The workshop was attended by 24 experts from 18 countries as well as by 5 observers. Experts attended this Workshop in their personal capacity. Various disciplines and experiences relevant to fisheries management were represented. The list of participants is attached as Appendix B.
The Workshop was opened by Dr R.B. Singh, Assistant Director-General of FAO and Regional Representative for Asia and the Pacific. In his opening remarks, Dr Singh recalled the much deteriorated state of fisheries resources worldwide and its detrimental impact on food security, industry performance and livelihoods in fishing communities. He emphasized that resource overexploitation and related unsustainable outcomes still very much prevail in spite of growing awareness of the need to improve fisheries management and of numerous initiatives undertaken over the last 7 years at international level towards this end. Dr Singh underlined the relevance of this workshop to finding new avenues towards improved governance in fisheries. He thanked the Government of Japan for the support provided and wished the Workshop every success in this difficult task. A copy of the opening speech is given in Appendix C.
Mr Rögnvaldur Hannesson was elected as the Chairperson of the Workshop. The Agenda adopted by the Workshop is attached as Appendix A. As indicated in the agenda, the workshop was organized around plenary and working group sessions.
The Technical Secretary of the Workshop, Mr Dominique Gréboval, recalled that the objectives of the Workshop were to identify factors of unsustainability and overexploitation in fisheries and to discuss such factors in relation to fisheries management. He also emphasized that the ultimate aim of this work was to improve fisheries management approaches, with emphasis being given to the implementation of relevant international fisheries instruments.
Two Discussion Papers were presented (see Part II). A paper prepared by Mr Steve Cunningham and Mr Jean-Jacques Maguire discussed factors of unsustainability in fisheries. This paper provided the basis for plenary discussion and group work on this issue. A paper prepared by Mr Michael Lodge reviewed tentative linkages between such factors and major international fisheries instruments. Participants also contributed notes that were distributed during the Workshop (see Part III).
The identification of factors of unsustainability in fisheries and the relationship between key factors of unsustainability and to fisheries management were addressed on the basis of Discussion Paper I. These related topics were presented by the authors of this paper, Steve Cunningham and Jean-Jacques Maguire.
The authors noted the widespread concern about the precarious state of world fisheries and its negative consequences on food security, the socio-economic well-being of communities, and the stability of ecosystems. This trend towards unsustainability has occurred despite the concept of sustainability being central in fishery management. Unsustainability, like sustainability, has several components (ecological, socio-economic, community, institutional) and there is no universally accepted quantified definition of sustainability. The paper examines how factors influence the different components of sustainability.
Unsustainability is closely linked with overexploitation, but some resources may be unsustainable even in the absence of exploitation - marine ecosystems evolve over time and conditions may become unfavorable for a given species in a given area. In addition, natural catastrophes may eradicate some species from some areas. Resources are also vulnerable to human - made habitat modifications not related to fisheries exploitation. Resource dynamics are not deterministic and there is no guarantee that a given action will automatically result in the expected response from the resource: decreases in fishing mortality have often resulted in stock rebuilding but not always. Fishery management is concerned with managing the activities of humans, not those of the fish.
The authors recalled that factors of unsustainability are examined in the paper under six stylized fishery management scenarios: no management, technical conservation measures, input controls, overall output controls, use rights, and market based measures. Co-management is an institutional arrangement that can be applied to any of the scenarios where management is implemented.
It was noted that uncertainty is a major factor of unsustainability, and that its effects increase as the fishery management system becomes more elaborate. In the absence of management, fishers are confronted with uncertainties related to the natural variability of the environment and of that of the markets. Under active management, uncertainties about management decisions, their effects and their implementation are added. Current fishery management approaches have evolved from control theory which may not be appropriate to control unpredictable and complex systems such as fisheries.
It was also noted that unsustainability was related to fisheries management itself, e.g. in terms of weak institutional systems; unrealistic policy goals; poor choices of policy instruments and ineffective implementation; insufficient overview of the broader context of a fishery under management (ecosystem and sector interactions) and a fire-fighting approach that often reflects a lack of attention being paid to the management process itself.
Following the presentation of the Discussion Paper, participants raised a number of issues to be addressed by the two Working Groups. A résumé of comments made is provided below (also refer to Section III for more details on the written comments and contributions provided by participants).
The Workshop felt that it was most opportune to widen the perspective on management and responsible fisheries by an analysis of factors of unsustainability. It was noted that definitions of (un)sustainability are many and that these generally imply that (un)sustainability be addressed in a multi-dimensional manner and in connection to societal values (expressed as reference points, conventions or thresholds). Approaches that could be useful to discussing factors of unsustainability were mentioned, such as: the Pressure-State- Response (PSR) and the precautionary approach, and the need to account for trade-offs between various dimensions of unsustainability (e.g. resource vs. economic vs. social).
It was suggested that in poor countries unsustainability would be strongly linked to factors such as poverty, demography, and deteriorating environmental and socio-economic conditions. A scaled approach to understanding the issue of unsustainability was proposed (from the local/community level up to the national or international level).
Some participants recommended that case studies of selected fisheries be undertaken for the purpose of better understanding factors of unsustainability (in general and in relation to specific management measures). Participants were informed of related initiatives undertaken by the International Council for the Exploration of the Sea (ICES) and the European Union (EU). However, the Workshop was relatively divided on this issue, and some participants expressed reservations on the usefulness of such case studies given the difficulty of deriving strong evidence from a few situation-specific studies (especially if multi-dimensional and based on fisheries with heterogeneous backgrounds).
Participants were also divided on the approach to be followed to review factors of unsustainability. Some expressed the view that using a management matrix (i.e. to structure the analysis along typical management methods as done in the Discussion Paper) allowed for a more systematic account of factors and their interaction with the management process itself. Others felt that more emphasis should be given first to identifying the properties of fisheries systems that are sensitive to unsustainability, with emphasis being given to linkages between factors.
Discussions on this issue led the Workshop to decide that the two Working Groups would follow a different approach in addressing the identification of factors of unsustainability and in relating these factors to fisheries management. Working Group 1 structured its work in relation to a list of typical methods used in fisheries management, whereas Working Group 2 based its analysis on a PSR approach. The two approaches were considered complementary.
The two working groups were established. Mr Jack Rice and Mr Poul Degnbol were respectively elected as Chairpersons of Working Groups 1 and 2. The summary reports prepared by the working groups are presented below in sections 3 and 4.
This Working Group began with a relatively long discussion of issues relating to unsustainability in order to identify key features of the concept - rather than attempting to provide a precise definition - and to agree on the principal factors of unsustainability. This discussion and the factors identified by the Group are presented in the first section.
Issues related to unsustainability
Features
Much of the discussion of unsustainability inevitably involves reference to sustainability. A first feature is that sustainability must be more than simple persistence of systems, but must involve continued existence at "reasonable/beneficial levels". However, this immediately invites difficulties because culture and values affect judgments of what is "reasonable".
A second feature is that "sustainable" implies maintaining in a "healthy state" and hence unsustainable must involve moving towards an "unhealthy state". The notion of health can be addressed in many different ways. The Working Group discussed this in terms of the following four dimensions of sustainability:
Economic Health. The parameters are well defined (profit, employment and rent). Growth may be inconsistent with ecological carrying capacity if growth is interpreted in terms of production alone. It is important to focus also on value.
Ecological Health. There is a diversity of views among responsible professionals. The working group was not sure that there exists a complete science-based answer.
Social Health. This closely relates to social values and cultures.
Institutional Health. This dimension can be defined in various ways, e.g. social justice or just stable governance?
A third feature was the importance of time: is an unwanted situation likely to be enduring? Discussion of time led into a consideration of irreversibility. The Working Group felt that irreversibility was not likely to be of equal importance for each of the four dimensions above.
Economic reversibility was likely to be swift, even from adverse situations;
Ecological reversibility is the usual touchstone;
Community reversibility was judged quite inconsistent with reality;
Institutional reversibility was not discussed.
Another important aspect of reversibility noted by the working group is the irreversibility of technological change.
The feature of time was also discussed in terms of adaptation to changing conditions.
Economic reaction - nearly immediate, but often efforts are made to resist change;
Ecological reaction - change is a basic condition;
Community reaction - often very slow;
Institutional reaction - generally slow, but reaction can sometimes be very swift; depending on the quality of information, and the form of governance.
Factors
In discussing factors, the Working Group felt it important to distinguish between external and internal factors. An external factor is one which has an effect on the fishery but the fishery has little (or much less) influence on it (one-way effect). An internal factor is one where the fishery has a large influence on the factor, as well as the factor having an influence on the fishery (two-way interaction).
The Setting (factors that cannot be changed)
Some factors set the framework within which the fishery operates. The two most important were considered to be:
1. Limit on rate of replenishment of resource base - biological carrying capacities.
2. History (social, cultural, governance) - Cultural and ethical relationship between users and resource. Different in macro-geographic parts of world.
Factors Relating to the Fishery
3. Lack of incentives for resource conservation - Lack of use rights.
® Internal factor and fundamental cause. Must be target for corrective actions.
4. Demand/Value of product.
Rate of increase in demand and value of fish.
Consumer/cultural preference for ecologically unsustainable products (e.g. egg-bearing females).
® External factor (background). May be cause or symptom, and opportunity or threat depending on many things. Must be reacted to effectively. Can be target for corrective actions, e.g. eco-certification.
5. Inadequate Governance Systems.
Not recognized as legitimate - Internal.
Functionally Absent or ineffective - External.
® Fundamental cause. Must be target for corrective actions.
6. Technology.
® Internal. Can be opportunity or threat depending on many things, especially incentives/rights. Fundamental cause when not linked to proper incentive regime. Can be target for corrective actions.
7. Low Opportunity Cost & Lack of availability of alternative employment.
® External or Internal (but fundamental cause). Very influential on options for addressing fundamental causes. Must be target for corrective actions.
8. External Threats or harm to ecosystem (with or without trend).
Habitat destruction, pollution, major oceanographic events, climate change.
® Can be fundamental factors (depending on magnitude). May require management response. May be targets for corrective actions (depends on cause).
9. Internal threats to ecosystem.
Impact of fisheries on biology of target species.
Impact of other fisheries on prey and predators.
Impact of gear on habitat.
® Usually secondary (can become fundamental if persistent). May require management response (depends on magnitude). May be target for corrective action (depends on magnitude).
10. Effectiveness of Management Control.
Difficulty of effective management - mixed species fisheries - Internal.
Failure of compliance with applicable legal instruments including Codes of Conduct - Internal.
Failure of Enforcement by legitimate authorities. - Internal.
IUU fishing - not recognizing jurisdiction of regulatory authorities - External.
® Fundamental in some cases, symptom in others. Can be target for corrective actions. Must be target of corrective action in case of IUU fishing.
11. Fleet capacity & overcapitalization.
® Internal but symptom of other problems (wrong incentives). Must be target for corrective action (but of causes, not just symptom).
12. Political Impact of Fisheries Interests on case-specific decisions.
® Internal. Must be target for corrective action.
13. Will of governments to address the sustainability agenda on large scale.
® External and internal. Must be target for corrective action (enlightenment).
14. Uncertainty.
Interacts with many other factors on the list, especially factor 8 "environmental variability".
Inadequate data (catch, effort, biological, economic, community).
Absent data.
Unreliable data.
Limitations on science (quality, funding, inherent etc).
® Some external, some internal. All must be addressed effectively in management. Some sources of uncertainty can be targets of corrective action. Some sources of uncertainty are intrinsic. They must be accommodated in management but cannot be "corrected".
15. Poor risk management/lack of scenario planning.
® Intrinsic. Must be addressed with corrective actions (Commitment to Precautionary Approach).
16. Psychology of fishing (in some contexts).
Motivation of belief in "bumper catch tomorrow" & risk prone nature of entering fishery.
® Can be "setting factor" that management must understand. Can be internal factor that requires corrective action.
17. Lack of government stability or lack of belief in accountability.
May be a particular problem for rights-based fisheries.
Framework for the analysis of factors of unsustainability
An approach by geographic strata
After some discussion, the Working Group decided that one interesting approach to the analysis of the factors was to consider the way in which their importance varied according to geographic strata. The Working Group considered the way that the various factors could be expected to vary in strength or likelihood of occurrence, going progressively from the near-shore stratum (say, 0 to 5 km from shore) out to the high seas. It concluded that only a few patterns of change in importance would be likely to occur. Therefore, rather than provide a tabulation of every possible combination of factor by stratum, it would be more efficient to simply designate which pattern would be associated with each factor.
Three main patterns were identified by the Working Group:
Flat. The factor might be very important or less important on a case by case basis, but there was no reason to assume that pattern would vary systematically with distance from the coastal zone.
U-shaped. The factor was expected to be of high importance in the coastal zone, and in the high seas, although for different reasons. (In the inshore area, the cause is usually the need for spatial detail, for enforcement, or whatever, that is unrealistic, whereas in the high seas the cause is usually a void in authority, scientific information, or whatever). It would be of lesser importance in the intermediate strata.
Decreasing. The factor was expected to be of greatest importance in the 0-5 km stratum, and decrease progressively (although not necessarily smoothly) outward.
When a factor was thought to be high for most or all geographic strata, that point was indicated as well.
Patterns in factors of unsustainability
- Lack of incentives for resource conservation/Lack of use rights: Flat, and expected to be High in all strata.
- Increasing Demand/Value: Flat, and expected to be High in all strata.
- Inadequate Governance Systems: U-shaped.
- Technology: Flat and may be High or fairly Low on case by case basis.
- Low Opportunity Cost & Lack of availability of alternative employment: Decreasing.
- External Threats or harm to ecosystem: Decreasing. Starts High because of vulnerability to coastal-based threats. May be flat and low with risk of severe perturbation due to specific catastrophic events (e.g. oil spill) or environmental regime changes.
- Internal Threats to ecosystem: Flat and may occasionally be high when the threat is related to the trophodynamic effect of fishing or U-shaped when the threat is related to the effect of fishing on habitat.
- Effectiveness of Management Control: U-shaped.
- Difficulty of effective management:
Mixed species fisheries: Not certain if factor is Flat and High if relevant, or U-shaped;
Failure of compliance with applicable legal instruments including Codes of Conduct: U-shaped;
Failure of Enforcement by legitimate authorities: Decreasing, but because of decreasing likelihood that there is a recognized authority in High Seas, not because enforcement effectiveness is as good as within EEZs;
IUU fishing - U-shaped.
- Fleet capacity & overcapitalization: Flat and can be high.
- Will of governments to address the sustainability agenda strategically: Flat.
- Uncertainty: U-shaped.
- Poor risk management/scenario planning: Decreasing.
- Psychology of fishing (in some contexts): Decreasing.
- Subsidies: The group was unsure what pattern existed in this factor. It is likely that there is some decline from the closest to the most distant areas, but the diverse nature of what is a subsidy makes the shape of the change in this factor with stratum unclear.
- Wasteful Fishing Practices: Flat; at least the potential for wasteful practices is always present.
A preliminary application of the framework
In tabulating the importance of the various factors of unsustainability in different geographic strata and by the different dimensions of unsustainability, it was efficient for presentation to number the factors. In addition, the categories of management approaches that could be considered to address the factors were identified by Roman numerals and partitioned into those directed at the fishery and those directed at the markets and thereby affecting the fishery. These numberings are applied in the following tables.
3.1 Factors of unsustainability
1. Lack of incentives for resource conservation - Lack of use rights
2. Demand/Value
3. Inadequate Governance Systems
4. Technology
5. Low Opportunity Cost & Lack of availability of alternative employment
6. External Threats or harm to ecosystem
7. Internal threats to ecosystem
8. Effectiveness of Management Control
Difficulty of effective management - mixed species fisheries
Failure of compliance with applicable legal instruments including Codes of Conduct
Failure of Enforcement by legitimate authorities. - IUU fishing
9. Fleet capacity & overcapitalization
10. Will of governments to address the sustainability agenda on large scale
11. Uncertainty
12. Poor risk management/scenario planning
13. Psychology of fishing (in some contexts)
14. Subsidies
15. Poor fishing practices
3.2 Management approaches
i. No management
Measures affecting fishery operations directly
ii. Technical Measures (Gear restrictions, size regulations, vessels)
iii. Spatial and/or Seasonal Controls (closed areas)
iv. Effort controls (days at sea)
v. Catch controls (TACs)
vi. Secure Access controls (Licenses)
vii. Secure Rights to specific share of catch
viii. Secure Rights to space
ix. Secure Rights to effort
Market Measures
x. Royalties, Access Charges, etc
xi. Pricing
xii. Demand modification (eco-certification)
xiii. Supply modification (sanctions - Convention on International Trade in Endangered Species (CITES), International Commission for the Conservation of Atlantic Tunas (ICCAT)
The analysis proceeded by tabulating the consequences of specific classes of management measures when applied to address single Factors of Unsustainability in specific geographic strata. In principle, these tabulations should be done for all combinations of the 15 classes of management measures with the five geographic strata. However, it was noted that for some measures the results of evaluations may be the same for multiple strata, or that the evaluation of some classes of measures may turn out to be identical for all areas. If that is the case the problem has been over-identified in some sense, and some of the classes of measures could be combined.
In completing the table, each measure was evaluated relative to the baseline condition of No Management. The results of the tabulation indicated that under No Management, most of the factors of unsustainability could be serious. The Working Group then entered into the table each class of management measure that it thought might be proposed to address the "initial factor" (in the table heading).
For the factor, the evaluation presented the expected effect of the measure on ecological sustainability (E), economic sustainability (W - 'wealth'), and community sustainability (C). The effect could be negligible (-), moderate (e, w, c) or very large (E, W, C). In some cases the effect would be to increase unsustainability on that dimension rather than decrease it, and in those cases the entry is italicized.
The Working Group next tabulated what other factors of unsustainability would be likely to be intensified or introduced in response to implementing the initial measure effectively. These were often numerous. In some cases the consequences were expected to be so likely and so severe that the resultant situation was expected to be worse rather than better. These are designated in the Comments Section with the sign: bold***.
After the consequences of each measure were evaluated individually, the working group identified a few combinations of measures that were thought likely to be implemented together in efforts to improve sustainability. The consequences of these measures, in combination, were evaluated in the same way as described for the single measures. There was no attempt to explore all possible combinations of management measures, but it would be a valuable result of this evaluation framework, if it were possible to identify the combination of measures that would result in the fewest new factors of unsustainability. In a similar vein, although this evaluation used the No Management condition as the baseline, the baseline could equally be some existing (or proposed) set of management measures. Against that baseline the effects of additional measures would be evaluated directly.
In the time available it was possible to complete the evaluation exercise for one combination of an initial factor of unsustainability, in one stratum, and partially complete a second combination. The results are presented in Tables 1 and 2.
Table 1: External factors of increasing demand, for fishery in 0-3 mile stratum
|
Measures to address |
Impact on dimension |
New Factors Possible |
Comments |
|
ii |
E, wW, cC |
4, 8, 9, 15, 14 |
wW cC depends on whether measure decreases efficiency or increases yield 9 - may not create but could make worse 14 if it shifts equilibrium |
|
iii |
-E, ww, Cc |
5, 8, 9, 13, 14 |
-E - depends on biology & closure ww - Redistribution of effort is very likely to dissipate any benefits Cc - size & site of area closed is crucial 9 - *** |
|
iv |
e, w,- |
4, 8, 9 |
9 - *** |
|
v |
E, -w, c |
4, 8, 11, 15 |
4 - *** 8 - *** 11 - Little ability to provide science at this spatial scale. 15 - *** |
|
vi |
-e, w, cc |
4,5,8,15 |
e if limited enough to be same as 5. .c if the licences are so few that large inequities result |
|
vii |
eE, W CC |
5, 8, 14, 15 |
CC depends on equity of implementation & system 8 -*** |
|
viii |
eE, wW, cc |
1,4,5,8, |
cc (see 7) eE &1 effectiveness as incentive depends on biology 4 - If the target species is mobile. cc (see 3) Promotes anti-15 |
|
ix |
eE, wW, cc |
4,8,9 |
cc (see 7) |
|
x |
eE, wW, CC |
1,8,13, |
CC - depends on what is done with royalties. 8 - Compliance may not be welcoming, esp. at implementation, so needs high commitment to 10 |
|
xi |
same as 10 here |
|
|
|
xii |
eE, Ww, Cc |
2,5,8,10, |
Almost necessarily will occur with other measures (necessary for certification). WC is possible because cost of obtaining certification excludes poorer regions |
|
xiii |
eE, W C |
8 |
|
|
ii, iii, v, vi |
eE, -w, cc |
4,8,9,11, 15 |
c is particularly important when there is low opportunity cost. Common approach in many fisheries 8 - *** |
|
ii, iii, v, vi, vii, x |
eE, wW, Cc |
8,11,15 |
This is common IQ system with some transferability. C - Stability of mgmt system requires equity of distribution of benefits. 8 - *** |
Table 2: Lack of incentives for conservation in high seas (partial analysis only)
|
|
|
|
|
|
iii |
eE, -, - |
3,11 |
|
|
v |
-E, -, - |
3,11 |
|
|
vi |
-e, -w, - |
3,11 |
|
|
vii |
-e, wW, - |
3,11 |
|
|
viii |
-E, W, - |
3,11 |
|
|
x |
-e, W, - |
3,11 |
|
|
xii |
eE, wW, - |
3,11 |
|
|
xiii |
-E, W,- |
3, |
|
|
ii, v, vi |
eE, w,- |
3,11 |
|
|
ii, iii, viii |
eE, wW, - |
3,11 |
|
Discussion on unsustainability
Sustainability in a fishery context implies sustainability of the use of the resource by humans, and so it includes economic and social dimensions as well as the ecological dimension.
Sustainability of a fishery as a whole requires simultaneous sustainability on the ecological, economic and social dimensions. A fishery is not described as sustainable if it is unsustainable on any of these dimensions, because unsustainability in any one could later cause unsustainability in the others.
Sustainability of a fishery should be judged in terms of the contribution of the fishery to national sustainable development, and not just the interests of the fishery sector.
Definition of unsustainability
Unsustainability occurs in a fishery system when it is agreed that there is an unacceptably high risk that the fishery system is currently or will be in some predefined undesirable state. The risk may be aggravated by natural variability. Desirable states, in terms of both human and ecosystem well-being, are defined by society and may change over time.[2]
Unsustainability encompasses:
(1) Acute unsustainability (i.e. collapse of the resource or of the fishery with catches well below what might otherwise be available and recovery may be difficult, slow or impossible);
(2) Chronic unsustainability (i.e. resource reduced to the point where catches are lower than they might otherwise be, even if these low catches might be maintainable indefinitely); and
(3) Incipient unsustainability (i.e. if present practices are continued there is an unacceptable risk that the resource will become acutely or chronically unsustainable).
Unsustainability factors
Group II identified unsustainability factors in the context of the Pressure State Response (PSR) framework[3]. More than one hundred factors were identified but some appeared several times under different names, even in the same component of the Pressure State Response framework. A consolidated list avoiding repetitions is provided in Annex 1.
The main headings were:
Social (Demographics - Poverty - Social system)
Economics (Markets, Technology - Innovations)
Bio-ecological (Climate, environment)
Management institutions (Governance, Industry).
Participants were asked to identify the three most important factors of unsustainability for each component of the Pressure State Response framework and the scores were calculated by weighing individual scores by the rank (1 for 1, 0.5 for 2 and 0.3 for rank 3) and the results are shown in Annex 2.
The factors of unsustainability in the Pressure component of the PSR framework are largely economic (excess fishing capacity, asymmetric entry/exit, market pressures, absence of long term view) and social (no alternative livelihoods, demographic pressures, and poverty). Unsustainability also arises from management and institutional aspects (ineffective and no conflict resolutions). Climatic changes, uncertainty and variability in resources are factors of unsustainability in the bio-ecological dimension.
Under the State component of the PSR framework, the main factors of unsustainability are related to the management and institution (ineffective institutions, insufficient monitoring, control and surveillance, insufficient information for decision making and implementation, unclear access conditions, absence of rights, etc.) and to the economic aspects of the fishery system (technological innovations, overcapacity, subsidies, illegal financial transfers). The bio-ecological factors of unsustainability (stock status, uncertainty, variability, fragility) and the social factors (low public awareness, equity issues) are relatively less important.
Under the Response component of the PSR framework, the main factors of unsustainability are related to the management and institutions (ineffective management, undefined rights, inappropriate response from the sector) and social (low public awareness, inadequate organization of the sector). Market responses may be a factor of unsustainability under the economics component of the fishery system. No bio-ecological factors of unsustainability were identified in the Response component, but in the discussion it was noted that uncertainty often undermines management.
The main factors of unsustainability, in the Pressure State Response framework are summarized in Table 3.
Dynamics of unsustainability under four management scenarios
Unsustainability dynamics without management
There are several reasons why fisheries management may not be in place. In early stages of the fishery the reason may be that no problems emerged which may have called for management. However, the more typical situation is that management institutions are weak. The institutions may lack capacity to produce the knowledge required, to resolve conflicts and have decisions made or to implement management measures through monitoring, control and surveillance or other law enforcement measures. Such weaknesses may apply both to individual partners in management (government, fishing industry and communities, other interested parties) and to the institutions through which they interact.
Several driving forces may motivate people and capital to move into the fisheries sector. Markets, available fisheries resources and technological opportunities may enable investments in the sector to produce a profit which is above the expected profit for alternative investment opportunities. Likewise, poverty or low incomes in other sectors may be such that labour expects to be able to produce a higher income in the fisheries sector than elsewhere, whether in kind or in cash.
Table 3: Key factors of unsustainability
|
The table has been constructed vertically, i.e. factors of unsustainability in the social, economic, bio-ecological and institutional components were listed under Driving Force, Pressure, State, and Response. Sometimes, a horizontal relationship exists but this is accidental. |
||||
|
|
Driving Force |
Pressure |
State |
Response/Governance |
|
Social |
· Population growth, migration and poverty |
· Lack of alternative sources of income |
· Overcrowding of the sector cause conflicts · Dependence on social welfare |
· Low public awareness allows unsustainability and irresponsible fisheries to occur · Inadequate organization of the sector |
|
Economics |
· Markets forces, particularly through globalization, making fisheries relative income higher than alternate activities cause increased exploitation either through new entries in the fishery or increased efficiency of existing units |
· Profitability - return on capital over and above what is needed to pay capital costs and labour income above what they would get in other occupations (no user costs) · Technological innovations leading to increased exploitation rates and overcapacity |
· Overcapacity: fishing units (gear or people) in a given fishery exceeds the productive capacity of the resource |
· Industry adaptation (reaction different than that expected), new fisheries and new areas · Short-term vs. long-term |
|
Bio-ecological |
· Climate and environmental changes |
· Variability and uncertainties in resources |
· Uncertainty in present and future state · Environmental damage · Resource depletion, increased risks of collapse |
· Uncertainty undermines management |
|
Institutions |
· Insufficient human and financial resources for management and for the implementation of international instruments · Insufficient political will |
· High demands for the resources create conflicts between user groups, interested parties, institutions |
· Weak institutions in knowledge production, weak enforcement, decision-making and conflict resolution · Inability or unwillingness to implement existing instruments |
· Weak institutions producing insufficient and inadequate knowledge, inappropriate management response, insufficient enforcement, absence of rights (not necessarily catch), ill targeted management · Incentives in the wrong direction |
These higher relative returns in the sector will, if there is no management, put pressure on the sector by attracting capital and labour into the fisheries. This increase in capacity results in higher exploitation of the resource that leads to a reduction in the resource biomass. In terms of economics this results in lower catches relative to the invested capital and applied labour, and thus lower returns. As a side effect, increased capacity will lead to increased environmental impacts in terms of by-catches and impacts on the habitat. Furthermore, as the resource is being more exploited, uncertainties about its state and productivity may increase and environmental variability will result in larger variability.
Lower returns will motivate the fisheries to compensate by expanding the market (expanding market volume, finding higher value markets), reducing relative costs through technological innovation or to expand the resource base by exploiting other resources. If such means are effective in maintaining relative returns above what is expected in other sectors, the influx of capital and labour is expected to continue. The results of this process will, if unchecked, result in recruitment-overfishing that eventually may lead to the stock being depleted or even collapse. In this process, the relative economic returns will become so low that the industry basically is unviable. This will create conflicts among users and increased motivations for bad practices.
Alternative income sources for specialized labour may not be available and investments are locked in vessels with a long investment horizon. The situation may therefore be that labour and capital remain for a long time in the fisheries even at relative rates of return which are considerably lower than returns in other sectors. This lack of exit options perpetuates and aggravates the overexploitation and the deterioration of the economy of the sector.
Small-scale fishery
The group first identified the small-scale fishery situation to be examined, recognizing that there are very many types of small-scale fisheries. The situation selected was of a small-scale fishery that was typically:
Vessels less than five GT, multispecies, multigear, mechanized (to the level of outboard motors), coastal market oriented, and will loosely organize fishery participants;
Potentially controlled by limited entry of participants by area.
A variation was consideration of medium scale fisheries with the same characteristics except that the fishery involved slightly large and more mechanized vessels that could utilize both coastal resources and those further offshore.
The group identified the typical Driving Forces, Pressures and States in the social, institutional, economic and ecological dimensions for this type of fishery. The group then identified the human responses necessary to enable limited entry management of the fishery to achieve sustainability. So the driving forces, pressures and states were based on experience with existing fisheries of this type, while the response relates to an imagined situation that would enable limited entry management of the small-scale fishery.
The group then constructed flow charts relating the Pressures, States and Responses, so as to illustrate the management intervention points and the effect of successful/unsuccessful intervention on the pressures and states. This was complex in the situation with small-scale fisheries, particularly because most small-scale fisheries are not presently managed by access limitation and the complexity of establishing the institutional and management arrangements to enable effective management of access limitation. Because of this complexity, the group developed two flow charts - one an overview of the system as a whole, using a structure similar to that developed for the case of "no management" (Figure 2), and the other giving additional detail about the establishment and operation of the institutional structures and arrangements (Figure 3).
Figure 1: Dynamics of unsustainability under NO MANAGEMENT option
|
Figure 2: Pressure - State - Response for small-scale fisheries |
|||
|
Driving Forces |
Pressures |
States |
Response |
|
Overcrowding and new entry |
Increasing poverty |
Social and economic marginalization |
Organize fishers strengthening local institutions |
|
Indiscriminate fishing methodology |
Increased vulnerability to shocks |
Low power and capacity to manage |
Delegate selected authority to local institutions |
|
Lack of alternative employment |
Increased competition and conflicts in fishery |
Shift to lower valued species |
Registration and limited licences |
|
High demand for fish, increase in quality, low ex-vessel prices |
|
Ill defined rights |
New enabling national policy and legal support for management |
|
Fishers indebted to buyers |
|
Low technical and financial support |
Overcome market distortion |
|
Resource depletion |
|
Over dependence on government support that is not forthcoming |
Improve intra -governmental cooperation and co-ordination |
|
Habitat degradation |
|
|
Local area rights by access limitation |
|
Weak formal institutions |
|
|
|
Figure 3: Overall or macro flow chart on the management of small-scale fisheries.
Large-scale (industrial) fisheries - Single species TAC-based management system with limited or open access
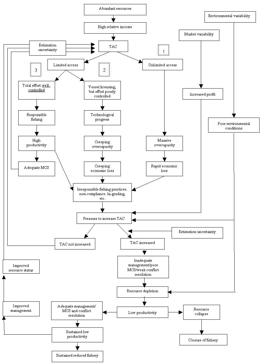
In this scenario the fisheries are controlled by an overall catch quota, the so-called total allowable catch (TAC). This is set for the entire stock, even though stocks may be shared by different countries, in which case the TAC would be divided between them. The TAC may or may not be divided between the participants in the fishery, while the fleet capacity may or may not be controlled. We distinguish between three scenarios:
1. There is no division of the catch between the vessels and there is no control over the fleet capacity or its effort. This scenario is therefore essentially one of open access to the fishery and a competition for a given total catch.
2. The fleet is controlled by licensing fishing vessels but there is no or imperfect control of effort and probably no division of the catch between the boats. The competition for the total catch would be limited by the given number of vessels, but technological improvements would nevertheless increase fleet capacity over time.
3. The fleet and its effort are controlled in a near-optimal way. This could, for example, be done by dividing the total catch between the vessels, controlling days at sea, gear specification, etc.
The overall scenario starts with abundant resources and high profitability in the fishery. The dynamics for the three scenarios are different.
1. If there is no control over effort or fleet capacity, there will be investment in new fishing vessels, or improvements of old ones, until profits in the fishery have fallen to or even below a break-even level where capital costs are just recovered. There will be pressure to increase the TAC and irresponsible fishing practices, including non-compliance, may become prevalent. What happens next depends on how resilient the management is, inter alia its confidence in the advice being given about the status of stocks and the appropriate TAC and its capacity to control catches. If management continuously yields to pressure, the resource will be depleted, resulting in a reduced fishery and possibly a collapse of the stock. To remedy this situation would require an improvement in management, resulting in an improved resource status and a return to higher levels of catches but, in economic terms, nothing would be gained as long as there is no control of fleet and effort.
2. If within the TAC system there is control over the fleet by licenses, with limited control over effort, technological progress (including learning) will result in a gradual build-up of overcapacity. This will encourage irresponsible fishing practices and pressure towards increasing the TAC. The outcome from there on would be similar to the previous scenario.
3. If there is effective control over fleet capacity and effort, as well as effective monitoring, control and surveillance, responsible fishing should take place. There may nevertheless be pressure to increase the TAC for reasons of profitability, absence of long term rights in the fishery, etc. This pressure may or may not be successful and the development of the fishery would be similar to the ones described above.
Uncertainty and variability of various kinds may complicate these scenarios and jeopardize the implementation of management measures.
1. Uncertainty in estimation of the resource may lead to an erroneously set TAC and threaten the productivity of the stock. This is particularly important when there is pressure to raise the TAC, as this uncertainty may cause managers not to take the appropriate measures.
2. Environmental variability, especially if it is unforeseen, may impact the viability of the resource. It may be difficult to reduce the TAC during less productive periods because of resistance from the industry which would be further exacerbated in the event of overcapacity and absence of long-term rights.
3. Market variability, i.e. fluctuations in prices, will have many of the same consequences as environmental variability. In addition, it might occasionally lead the industry to make over-optimistic price forecasts.
Figure 4: Large-scale (industrial) fisheries
ANNEX 1
UNSUSTAINABILITY FACTORS IN A PSR FRAMEWORK
A. PRESSURE
Social (Demographics - Poverty - Social system)
Demographic social pressures result from people migrating to the coast for several reasons including drought, war, and epidemics. The migrants going to the coast are poor and fishing is often an employer of last resort in the absence of alternative livelihoods. Social pressure also arises from coastal development for tourism. Increased coastal population and increased tourism are in direct conflict with the fisheries activity traditionally carried on in the coast area.
Social pressure also arises from the perceived lack of equity of certain management systems.
Social pressures may also arise because of food insecurity and unsafety due to pollution or contamination.
Economics (Markets - Technology - Innovations)
Globalization causes pressure on the market for seafood, on capital and on labour and free trade, particularly in the absence of management, can cause severe pressure for increased exploitation. Profitability at the early stages of a fishery attracts either new entrants or new capital leading to overcapacity and eventually to overexploitation. This problem is compounded by capacity inertia and asymmetric entry/exit whereby it is easier to get in the fishery than to get out of it. New entrants may also be attracted because the wages into the fishery sector are higher than in other sectors. Subsidies can cause increase in profitability.
Market and economic forces may create pressures for irresponsible fishing such as exploitation of juveniles and destructive practices.
De-coupling of pricing policies from the status of resources;
Other problems involve misguided aid from donor agencies, particularly from development banks searching outlets for their loans.
The proliferation of international instruments has the unfortunate side effect that none can be implemented completely because of pressure to implement the most recent one.
Lack of incentive to protect the resources due to inappropriate trade-offs between short-term obligations and long-term objectives, causes major pressures on the bio-ecological and management systems. This applies to individuals, to companies and to governments. The inappropriate trade-offs are partially due to variability and uncertainties in the future status of the resource and in future management decisions.
Bio-ecological (Climate -Environment)
Bio-ecological pressures arise from the possible effect of fossil fuel emissions on climate change and from shifts in environmental regimes.
Management institutions
Pressures in the management and institutions component are generated by competition between user groups, interested parties and between the institutions themselves (fishery management ministry in competition with environmental ministry or tourism ministry). The nature of fishery management, whereby new legislation and regulations are often added to existing ones results in apparent over-regulation and accumulation of management regimes. With the implementation of the Precautionary and Ecosystem approaches, the management institutions are submitted to and create pressures for the integration of environmental concerns in their activities, in addition to their more traditional activities. Electoral cycles also create pressures.
B. STATE
Social system
In most fishery management processes, very few of the interested parties, including the management authorities themselves, have training in resource conservation or in responsible fisheries. This state of the social system makes it difficult to resist pressures to increase exploitation and is therefore a factor of unsustainability. Similarly, a state of low public awareness of conservation and responsible practices issues is a factor of unsustainability. A state of low mobility of people implies that overexploitation is difficult to reverse once it is reached. A state of poor communications between fishers and governments, and vice-versa, impedes efficient fishery management and is therefore a factor of unsustainability. A state of conflict and/or inequity would obviously be a factor of unsustainability, as would low wealth of society which would impede effective fishery management.
Food security;
Food safety (pollution);
Economics
A state of overcapacity is one of the main factors of unsustainability. It may result from early profitability leading to dimensioning the sector to the peaks of production combined with asymmetric entry/exit (capital inertia, low mobility and flexibility outside of the fishery sector), subsidies, and input substitution. Overcapacity may lead to irresponsible fishing practices. Uncertainty of future outcomes leads to focussing on short-term results (investment horizon) instead of long term objectives.
Too specialized fisheries;
Management costs not covered;
Research investment;
Bio - ecological
Status with respect to reference points;
Resilience;
Scale;
Variability;
Management unit vs. biological unit;
Shared stocks;
Degradation of habitat;
Pollution;
Variability;
Climate change;
Management institutions
Access conditions;
Over-regulation;
Rights;
Race for rights (entitlements);
Organization of the sector/interested parties;
Fishing regime;
Multiple institutions, competition, lack of cooperation;
Delegation/command control vs bottom up;
Lack of partnership;
Monitoring, control and surveillance and law enforcement;
IUU fishing;
Flags of convenience;
Information/statistics/knowledge (including the fisheries system as a whole, not only the resource system);
Accountability;
Illegal financial transfers (lack of transparency);
Adaptivity;
Cost of management (relative to norms (international instruments) and scale of fishery);
C. RESPONSE
Social
Consumers (eco-labelling)
Public awareness
Economics
Profitability
Organization of the sector
Incentive for long-term conservation
Race to fish
Safety on board
Misreporting - high grading - discarding
Flags of convenience
Adaptability and mobility
Management
Rights
Ill targeted management (too weak or too strong, including no response)
Decentralization - devolution - participatory governance
Accountability
Information - knowledge - statistics
ICAM
Monitoring control and surveillance
Singles species management
Institutional memory
Performance assessment
Incongruent scales
Subsidies
Incompetence
Flexibility (rigid management)
Risk management (prevention, insurance, better able to cope)
Short-term fix by adopting new law/regulation
Conflict resolution mechanism
Resource rent (value of resource in the water)
APPENDIX 2
RANKING OF THE UNSUSTAINABILITY FACTORS
|
|
|
Total |
|
PRESSURE |
Score |
|
|
Social |
|
|
|
No alternative livelihood - last resort |
4.5 |
|
|
Demographics |
2.1 |
|
|
Poverty |
1.5 |
|
|
Food safety |
0.5 |
|
|
|
|
8.6 |
|
Economics |
|
|
|
Excess fishing capacity - asymmetric entry- exit |
4.3 |
|
|
Markets/economy |
2.5 |
|
|
Short-term/long-term |
2 |
|
|
Free trade (if no management in place) |
1 |
|
|
Technology/innovation |
0.8 |
|
|
Market practices (juveniles) |
0.5 |
|
|
Globalization |
0.5 |
|
|
Subsidies (not always bad) |
0.3 |
|
|
Interest rates - input costs |
0.3 |
|
|
Destructive fishing practice |
0.3 |
|
|
|
|
12.5 |
|
Bio-ecological |
|
|
|
Variability and uncertainties of future status of resource and management |
1 |
|
|
Climate environment |
1 |
|
|
|
|
2 |
|
Management institutions |
3.1 |
|
|
Competition between user groups, interested parties, institutions |
0.6 |
|
|
|
|
3.7 |
|
STATE |
Score |
|
|
Social |
|
|
|
Public awareness |
0.5 |
|
|
Food safety (pollution) |
0.5 |
|
|
Equity |
0.3 |
|
|
Wealth of society |
0.3 |
|
|
|
|
1.6 |
|
Economics |
|
|
|
Technology |
2.3 |
|
|
Economic system |
2.1 |
|
|
Overcapacity |
1.8 |
|
|
Subsidies |
1 |
|
|
Profitability |
0.5 |
|
|
Management costs not covered |
0.3 |
|
|
Illegal financial transfers (lack of transparency) |
0.3 |
|
|
|
|
8.3 |
|
Bio-ecological |
|
|
|
Status with respect to reference points |
1.8 |
|
|
Uncertainty |
1.8 |
|
|
Resource system |
1.3 |
|
|
Variability |
0.5 |
|
|
Resilience |
0 |
|
|
|
|
5.4 |
|
Management institutions |
|
|
|
Management institutions/governance/legal |
4 |
|
|
Monitoring, control and surveillance and law enforcement |
1.5 |
|
|
Information/statistics/knowledge (including the fisheries system as a whole, not only the resource system) |
1.3 |
|
|
Access conditions |
1 |
|
|
Rights |
1 |
|
|
Organization of the sector/interested parties |
1 |
|
|
Management unit vs. biological unit |
0.5 |
|
|
Multiple institutions, competition, lack of cooperation |
0.5 |
|
|
Cost of management (relative to norms (international instruments) and scale of fishery) |
0.5 |
|
|
Scale |
0.3 |
|
|
Fishing regime |
0.3 |
|
|
|
|
11.9 |
|
|
|
|
|
RESPONSE |
Score |
|
|
Social |
|
|
|
Public awareness |
1.8 |
|
|
Society |
1.4 |
|
|
Organization of the sector |
1.3 |
|
|
Consumers (eco-labeling) |
0.3 |
|
|
|
|
4.8 |
|
Economics |
|
|
|
Markets |
1 |
|
|
Race to fish |
0.5 |
|
|
|
|
1.5 |
|
Bio-ecological |
|
|
|
|
|
|
|
Management institutions |
|
|
|
Management |
5.5 |
|
|
Rights |
4 |
|
|
Ill targeted management (too weak or too strong, including no response) |
2.3 |
|
|
Industry |
2.1 |
|
|
Monitoring control and surveillance |
1 |
|
|
Flexibility (rigid management) |
1 |
|
|
Decentralization - devolution - participatory governance |
0.5 |
|
|
Singles species management |
0.5 |
|
|
Information - knowledge - statistics |
0.3 |
|
|
Incongruent scales |
0.3 |
|
|
Conflict resolution mechanism |
0.3 |
|
|
Incentive for long-term conservation |
0.3 |
|
|
|
|
18.1 |
Conclusions and recommendations were discussed in plenary session, based on an analysis of reports prepared by the two working groups. The following conclusions and recommendations were adopted by the Workshop.
Conclusions on factors of unsustainability and overexploitation
Several factors of unsustainability have been identified by the two working groups. Some are internal to fisheries, others can be considered external. Some contribute directly to unsustainability, others are symptoms. Factors play different roles at various stages of the fishery management process and under different jurisdictions. Factors contributing to unsustainability are of a similar nature in almost all fishery systems and jurisdictions, if on a different scale and with a variable degree of importance.
In developing its recommendations, the Workshop noted that the factors of unsustainability could be grouped into six general types of pressures. Recommendations are offered further on in this section to address each type of factors. The types of factors are:
- Inappropriate incentives, including market distortions: Currently, many fisheries operate in response to incentives (economic and others) that promote unsustainable practices rather than sustainable ones.
- High demand for limited resources: Demand for fish is seen as expanding for most markets, with sustainable supply becoming increasingly limited. Higher prices may result which provide an incentive for further input expansion - generally more so in fisheries that are already overexploited.
- Poverty and lack of alternatives: Conditions of poverty and lack of employment or livelihood alternatives still occur on a significant scale, particularly but not only, in developing countries.
- Complexity and inadequate knowledge (social, economic, bio-ecological): The complexity of many fisheries systems as well as inadequate information and understanding make it hard to identify proper courses of action.
- Lack of governance: (conflicting objectives, lack of attention, will and authority): The inability to implement required management measures by legitimate authorities (including the absence of appropriate institutions) contributes to unsustainability.
- Interactions of the fishery sector with other sectors, and the environment: These factors are in most cases beyond the control of the fisheries sector but need to be better accounted for.
The Workshop also identified seven types of measures that could be taken to address the factors of unsustainability listed above. These are not presented as solutions, but as steps towards sustainability.
- Rights: The granting of secure rights to resource users (individually or collectively) for use of a portion of the catch, space, or other relevant aspects of the fishery.
- Transparent, participatory, management: The granting of a meaningful role to stakeholders in the full range of management (e.g. planning, science, legislation, implementation).
- Support to science, planning and enforcement: Providing the resources necessary for all aspects of management of the fishery.
- Benefit distribution: Using economic tools to distribute benefits from the fishery to address community and economic sustainability.
- Integrated policy: Planning fisheries, including setting explicit objectives that address all the dimensions of sustainability and the interactions among the factors of unsustainability.
- Precautionary approach: Application according to FAO guidance.
- Capacity building and public awareness raising: Development and application of programmes to better inform policymakers and the public at large about main fisheries issues.
- Market Incentives: Using market tools in situations where they are appropriate for addressing factors of unsustainability.
The table below lists main factors of unsustainability in the left hand column and possible paths to solutions in the right hand column. Paths to solutions are expected to vary between fishery management processes. These paths to solutions address the types of factors in the ways tabulated below.
|
Main factors of unsustainability |
Paths to solutions |
|
1. Inappropriate incentives 2. High demand for limited resources 3. Poverty and lack of alternatives 4. Complexity and lack of knowledge 5. Lack of governance 6. Interactions of the fishery sector with other sectors, and the environment |
Rights (1) Transparent, participatory, management (1,2,5) Support - science, enforcement, planning (4,5) Benefit distribution (1,3) Integrated policy (1,3) Precautionary approach (4,6) Capacity building and public awareness building (5) Market Incentives (1,2) |
Recommendations on factors of unsustainability
Recommendations are given below in reference to the six main factors of unsustainability as previously identified.
Inappropriate incentives
Inappropriate incentives lead to a short-term view and overcapitalization as exemplified by the race for fish. Lack of transparency and participation of fishers in the management system undermines confidence and willingness to support management measures. Participants in fisheries should be given incentives for long-term conservation and efficiency.
Measures that can give appropriate incentives include: (i) assigning secure rights to shares of fisheries, e.g. in terms of areas, effort units or catch; (ii) using market measures (e.g. certification) to discourage unsustainable fisheries; (iii) allowing all legitimate stakeholders (interested parties) to participate meaningfully in fisheries management including setting objectives, providing input to science, evaluating options and reviewing performance relative to objectives. Meaningful participation will vary geographically and by culture but it should always be transparent and provide full access to information.
High demand for limited resources
Fisheries policy must address the need to align the capacity of fisheries to the marine resources available. Appropriate incentives will assist in resolving this problem as indicated above. Governments must consider fully and explicitly the role that fisheries are to play in the macro-economics of their countries (inter alia through setting explicit objectives) and ensure that the role they envisage is sustainable in all the dimensions of sustainability. In particular, great care should be taken with policies that focus on increasing quantities produced, given the resource constraints of fisheries. Attention should also be given to the conflict between internal and external demand and food security.
Poverty and lack of alternatives
Use rights should be designed to satisfy societal views of fairness and equity. Benefits from more efficient fisheries management may be used to create alternative employment opportunities. The fishery cannot be expected to solve the problem of poverty and lack of employment. Inadequate management will only make them worse.
Complexity and inadequate knowledge (social, economic, bio-ecological)
Fisheries are complex systems with strong and poorly understood interdependencies between social, economic and bio-ecological factors. The knowledge needed to deal with them is largely insufficient. Fisheries authorities should:
- improve data collection (e.g. fisheries statistics) and fisheries monitoring including systems of indicators;
- support sustainable scientific programs for fisheries assessment, formulation of advice, evaluation of policies and management performance;
- promote the integration of fishers and scientific knowledge; and
- build capacity for management.
Ineffective systems of governance
Consistent with a precautionary approach, participants in fisheries management systems should assess the uncertainties and adopt appropriate measures to address the inter-related risks in the economic, institutional, community and ecological dimensions of sustainability.
Institutional sustainability is a component of the overall concept of sustainability. Fishery management institutions should be appropriately funded, possibly through revenues generated by the fishery itself. Under appropriate conditions, delegation of selected management functions to local institutions can be promoted.
Participation of interested parties at all stages of the management process should be ensured. Fishery authorities should promote capacity building and increased public awareness of the need for conservation and management, including for policymakers and the general public.
Local, regional, national and international fisheries management bodies must be provided with adequate resources for monitoring, control and surveillance (including law enforcement) to fulfill their mandate and functions effectively.
The performance of new and existing management approaches and measures should be evaluated over time in order to assess their effectiveness in achieving the intended objectives and to promote institutional learning.
International financial and technical assistance institutions should ensure that their resources do not contribute towards unsustainable fisheries. This should occur consistently and be harmonized at the various levels of governance.
In areas where fishery management institutions do not exist, e.g. in the High Seas, they should be created by the governments concerned so that all the worlds marine areas are managed by management institutions.
Where fisheries management institutions exist (or are created), these should be strengthened sufficiently to be able to play their necessary roles. This strengthening should include, as a minimum, receiving clear legal authority to manage and conserve fisheries resources; receiving both the mandate and the resources to ensure compliance with management and conservation policies and regulations; having effective dispute settlement mechanisms in their legal structure; regular performance evaluation of their policies in achieving their objectives.
Donors and international financial communities should actively promote and assist the participation of developing countries in regional fisheries management organizations so that their participation ensures the achievement of the objectives of those organizations.
Interactions of the fishery sector with other sectors, and the environment
Government departments responsible for fisheries must take a lead role in protecting the fishery, the resources, and their habitats, from external threats of pollution and contaminants, habitat damage, etc. and in ensuring that the fisheries sector is recognized as a legitimate user in coastal areas.
Recommendations on the process started with the Workshop
The following recommendations were made regarding the process started with this Workshop:
- Case studies should be pursued, as indicated in the Workshop Report.
- The tabulations of consequences and potential effectiveness of factors of unsustainability by area, fishery, management activity, etc. that were begun at this Workshop, appear potentially the source of useful insights, or at least effective organization of knowledge. These tabulations should be completed, analyzed, and interpreted.
- The final outcome of this work should be widely communicated and integrated in other fora dealing with sustainability. This could be achieved in an interactive workshop involving policy makers, fishery managers, industry and other interested parties.
- In its future work, including case studies (1) the project should give substantial attention to situations and case histories in the developing world.
Presentation of Discussion Paper
Under this agenda item a review was made of the way in which the main factors contributing to unsustainability and overexploitation in fisheries are addressed by international fisheries instruments. The topic was introduced by Mr Michael Lodge on the basis of Discussion Paper II. He noted that in recent years the international legal and policy framework for fisheries management has been substantially improved as a result of action taken both within FAO and the broader United Nations system, as well as at the regional level. These actions have resulted in a complex web of both hard and soft law provisions giving rise to a variety of rights, duties and obligations. While considerable progress has been made by States and within regional fishery bodies in the implementation of international fisheries instruments, there is a need for continuous review and assessment of the progress that has been made with a view to a more efficient application of the provisions of those instruments.
Michael Lodge provided a general overview of the status of the main international fisheries instruments and their relationship to the major factors identified in the FAO study. He noted that, although his review was a very broad overview, the type of methodology involved may be further refined and used as a basis for a more detailed assessment of the opportunities, constraints and priorities for implementation of existing instruments as well as the identification of possible gaps and constraints to implementation.
Michael Lodge commented that, as confirmed by the FAO study, marine resource development cannot be viewed independently of overall socio-economic development. The dimension added by the marine sector must therefore be viewed in the overall context of national development priorities. Governments need to better integrate their policies on marine development in their overall development strategies so as to ensure an appropriate allocation of resources between the marine and other sectors. It is important, therefore, that any administrative structure or mechanism for ocean management should ensure adequate coordination at the national level. Such a structure should allow for the initiation and implementation of national ocean development objectives while at the same time facilitating the discharge of obligations relating to regional and global ocean management, especially those reflected in the Convention. Such coordination at the national level will also ensure more effective collaboration bilaterally and multilaterally with the various international and regional organizations and agencies that have been given a role to play in the system of global ocean governance. He stressed also that the problem with ocean governance generally today is not that there is no legal framework but rather how States should act in the discharge of their responsibilities under the Convention and related instruments and in the exercise of the rights and duties ascribed to them.
It was noted that one of the most significant and important trends in recent years had been the emphasis on the role of flag states as well as the role of regional fishery bodies in promoting sustainable management of fisheries, especially shared fish stocks and straddling and highly migratory fish stocks. Indeed, in the case of the latter categories, the regional fishery body is established by UN Fish Stocks Agreement as the primary mechanism through which States should fulfill their obligation to cooperate under the 1982 LOS Convention. The review therefore focused on the capacity of these bodies to carry out the mandates entrusted to them. Cursory analysis revealed that many of the existing regional fishery bodies are ineffective and have not successfully addressed key factors affecting sustainability including those relating to compliance, illegal, unregulated and unreported fishing, as well as effective decision-making. Further work needs to be done (which may be done effectively through FAO) to strengthen regional fishery bodies to ensure that these bodies (a) meet the standards established by the relevant international fishery instruments, and (b) possess the necessary mandates to enable them to address the factors affecting sustainability.
In conclusion, Michael Lodge stated that international fishery instruments developed since the early 1990s addressed directly or indirectly many of the factors of unsustainability in fisheries and revealed a high level of consensus at the international level on the factors to be addressed. He suggested that the key international fishery instruments would benefit from a more detailed examination and assessment against a more precisely-defined and internationally agreed list of factors contributing to unsustainability. He also suggested that the main problem is not primarily a lack of internationally-agreed measures to address problems of unsustainability, but a problem of failure to implement existing instruments.
Following this presentation, Ms Annick Van Houtte took some time to reflect on the development of the rules for ocean governance and to consider whether the legal framework for ocean governance needs to be improved in the light of the factors of unsustainability which have been identified. The prevailing factor in the law making process was the economic interests of states. In addition the fishing industry is (and has always been) a market-driven and increasingly dynamic internationalized sector. The 1982 UN Convention was a way to rationalize competing claims in a manner that would address: (i) the potential conflicts among States and between States; (ii) the competing uses of the ocean; and (iii) the impact of these activities on the marine environment. The Rio Conference in 1992 and Agenda 21 prompted a number of major developments in ocean governance but while the 1982 UN Convention was still being negotiated and until Rio, a number of other instruments, regulatory and technical instruments were established through global and regional organizations. She noted that over the past years the international instruments, whether soft or hard law, have tried to address elements of social, economic bio-ecological and institutional dimensions of unsustainability, sometimes explicitly, sometimes indirectly. It may be asked whether international instruments should favor one dimension or element of a dimension more than another one and if so for which reasons. Clearly all these international instruments (whether soft law or hard law) were negotiated by countries under pressing need(s), and establish responsibilities primarily for countries and governments. It could be useful to analyze and relate the various instruments against the relationship between different factors of unsustainability identified. Likewise it would be helpful to examine the impacts of these instruments according to their impact on humans, on the environment (the resources), on technology and on institutions (governance).
Discussions
Following these presentations, issues relating to the functioning and structure of Regional Fisheries Organizations were discussed. It was also pointed out that in order to function effectively regional organizations need the appropriate technical skills, human resources, as well as financial resources, particularly for developing countries. The costs of implementing international instruments can be indeed prohibitive. International instruments run the risk of losing their legitimacy because of cost implications. Some participants felt that sub-regional organizations were in a better position than regional organizations to deal with certain aspects of management of small-scale fisheries, their priorities and particularities.
The specific problem of exclusively high seas fisheries was considered (other than straddling and highly migratory fish stocks). It was also asked whether the current international fisheries instruments adequately address the factors of unsustainability. The workshop noted that the objective of UN Fish Stocks Agreement (UNFSA) was to ensure the long-term conservation and sustainable use of straddling fish stocks and highly migratory fish stocks. In this context it was questioned whether the current international framework for fisheries management could constitute an appropriate tool for the effective management of high seas fisheries resources other than those covered under the UNFSA. It was noted that the lack of international regulation of such resources was a significant problem that had not been addressed in the UNFSA. The problem of securing adequate flag State enforcement was also highlighted. In the case of seamounts, it was further noted that multiple use conflicts would be likely to arise in the future with respect to exploration for deep-sea mineral resources, bio-prospecting and fisheries. These problems would need to be addressed through international management of the resources concerned.
Attention was drawn to the role of research for the purposes of implementing management and conservation measures whether at national, sub-regional or regional level. Some participants noted the possibility of scientific research being provided by independent bodies other than the management organizations.
It was further questioned whether there was a need for a factor of unsustainability such as profitability to be addressed in international instruments. Profitability per se was not felt to be a negative factor and in this respect it was pointed out that several instruments and, inter alia, the IPOA for the Management of Fishing Capacity addressed certain negative impacts (i.e. contributing to unsustainability) of profitability.
Some participants felt that it was worth reflecting on the development of rules for the conservation and management of resources combined with trade-related measures. A few regional fisheries management organizations have discussed and/or adopted some measures which limit the trade in fish and fisheries products from a country or countries to avoid that management and conservation measures are undermined or to curb illegal, unregulated and unreported fishing activities. Concern was also expressed on the possible impacts of the Multilateral Trade Agreements in Goods (e.g. the Agreement on Sanitary and Phytosanitary Measures and the Agreement on Technical Barriers to Trade) that are likely to have an impact on trade in fish and fishery products, in particular on export from developing countries. It was asked whether studies or other activities on this topic were taking place under the auspices of WTO and/or FAO.
The number of international instruments dealing with aspects of ocean governance is impressive as are the problems related to the implementation of these instruments. The adoption of harmonized approaches towards the implementation of international fisheries instruments, whether at national, sub-regional or regional level is vital. Countries as well as regional fisheries organizations could well benefit from guidance and advice in implementing international fisheries instruments.
Recommendations relating to the relationship between factors of unsustainability and international fisheries instruments
International fishery instruments address directly or indirectly many of the factors of unsustainability in fisheries and reveal a high level of consensus at the international level on the factors to be addressed. A major problem is one of failure to implement existing instruments. More guidance and capacity-building activities should be directed at the implementation of international instruments at national, subregional and regional level.
The workshop concluded that the key international fishery instruments would benefit from a more detailed analysis and assessment against a more precisely-defined list of factors of unsustainability, but that such a study should also identify specific weaknesses in the current international framework, especially relating to the management of high seas resources (other than straddling and highly migratory stocks) and propose solutions. Among the weaknesses in the current regime identified by the workshop were the problems of effective management of exclusively high seas resources, effective enforcement by the flag State and the effective implementation of internationally-agreed market-related measures.
Recommendations relating to the role of subregional and regional fisheries bodies
The workshop noted that the focus of many of the international fishery instruments is on action at the regional level, primarily through regional fishery bodies. In the case of straddling and highly migratory fish stocks, the UNFSA establishes the regional fishery management organization as the primary mechanism through which States should fulfill their obligation to cooperate in conservation and management under the 1982 Convention on the Law of the Sea.
The workshop further noted that some of the existing regional fishery management organizations are ineffective, while others have not yet successfully addressed key factors of unsustainability including those relating to compliance, illegal, unregulated and unreported fishing, effective decision-making, the provision of independent scientific advice in accordance with the standards established in international fishery instruments and the implementation of internationally-agreed market-related measures. Among the specific constraints to the effective operation of some regional fishery bodies are lack of resources and lack of effective participation by members, particularly developing countries. Additional efforts should be directed at addressing these constraints.
In order to promote effective implementation of international fishery instruments at subregional and regional level, the workshop considered it was necessary to strengthen regional fishery bodies to ensure that they:
a) meet the standards established by the relevant international fishery instruments;
b) possess the necessary mandates to enable them to address the factors of unsustainability; and
c) are equipped to carry out the functions ascribed to them, including by having an adequate resource base and by providing mechanisms for effective participation in their work by all members.
The workshop recommended that further studies be carried out to analyse, against uniform and harmonized standards, the characteristics and capacities of regional fishery bodies and make recommendations for the strengthening of such bodies.
|
Day 1 am: Session 1 (9.00-12.30) |
Opening Presentation of the main discussion document by S. Cunningham and J.-J. Maguire. Discussion |
|
Day 1 pm: Session 2 (13.30-17.00) |
Separate into 2 working groups Task: Identify key factors of unsustainability and overexploitation in marine fisheries. Steps:
Approach: General discussion, even if reference is made in the course of discussion to factors especially affecting particular fisheries or countries (e.g. developed or developing countries; small scale or coastal fisheries; highly migratory or small pelagic stocks; tropical or temperate fisheries; etc.). |
|
Day 2 am: Session 3 |
Continued |
|
Day 2 pm: Session 4 |
Plenary Presentation of results of each group and discussion. Agree on what the problem is and how to address it. |
|
Day 3 am: Session 5 |
Separate into 2 working groups Task: Relate key factors of unsustainability to fisheries management (methods and approaches). Steps:
Approach: Innovative, with focus on management methods and approaches. |
|
Day 3 pm: Session 6 |
Continued |
|
Day 4 am: Session 7 |
Plenary Presentation of results by each group and discussion |
|
Day 4 pm: Session 8 |
FREE |
|
Day 5 am: Session 9 |
Presentation of document by M. Lodge. Discussion of findings in relation to major international fisheries instruments and possible avenues for improved fisheries management. |
|
Day 5 pm: Session 10 |
Adoption of summary conclusions and recommendations |
AGUERO, MAX
Director
Inter-American Centre for Sustainable
Ecosystems Development (ICSED)
Casilla #27016
Santiago, Chile
Tel. No.: +562 202 1137
Fax No.: +562 202 1142
E-mail: [email protected]
BOYER, DAVID CHARLES
Fisheries Biologist
Ministry of Fisheries and Marine Resources
National Marine Information and Research Centre
P.O. Box 912
Swawopmund, Namibia
Tel. No.: +264-64 4101140
Fax No.: +264-64 404385
E-mail: [email protected]
CHONG, KEE-CHAI
Team Leader/Research Management Specialist
Project on Participatory Agriculture
Technology Development, AARD
Ministry of Agriculture
Jakarta, Indonesia
Tel. No.: +62-21 7883-0227
Fax No.: +62-21 7883-0228
E-mail: [email protected]
CHULLASORN, SOMSAK
Marine Fisheries Expert
Department of Fisheries
Ministry of Agriculture and Cooperatives
Phaholyothin Road, Chatuchak
Bangkok 10900, Thailand
Tel. No.:+662 561 3150
Fax No.: +662 562 0561
E-mail: [email protected]
CUNNINGHAM, STEPHEN
Institut du Développement Durable et des Ressources Aquatiques (IDDRA)
1 Les Terrrasses de Marianne
135 rue Nivose
34000 Montpellier
Tel. No.: +33 4 67 99 67 66
Fax No.: +33 4 67 64 61 44
E-mail: [email protected]
DEGNBOL, POUL
Director
Institute for Fisheries Management and Coastal Community Development
Box 104
9850 Hirtsals
Denmark
Tel. No.: +45 9894 2855
Fax No: +45 9894 4268
E-mail: [email protected]
DJALAL, HASJIM
Special Adviser to the Minister
Department of Ocean Affairs and Fisheries
Jalan Kemang IV/No. 10A
Jakarta, Indonesia
Tel. No.: +62-21 7183774, 71791920
Fax No: +62-21 71791920
DUTHIE, ANDREW
Chief, Responsible Fishing Operations
Department of Fisheries and Oceans
200 Kent Street, Ottawa
Canada K1A 0V6
Tel. No.: +613 990 0089
Fax No: +613 990 9691
E-mail: [email protected]
GARCIA, SERGE MICHEL
Director
Fishery Resources Division
Fisheries Department
Food and Agriculture Organization of the
United Nations
Viale delle Terme di Caracalla
Rome, Italy
Tel. No.: +0039 06 57056467
Fax No: +0039 06 57053020
E-mail: [email protected]
GOVENDER, ANESH
Fisheries Scientist/Senior Lecturer
Department of Zoology
University of Cape Town
Private Bag
Forest Hill
Rondebosch
Cape Town, South Africa 7700
Tel. No.: +27 21 6503621
Fax No: +27 21 6503306
E-mail: [email protected]
HAMUKUAYA, HASHALI
Deputy Director
Ministry of Fisheries and Marine Resources
P/B 13355
Windhoek, Namibia
Tel. No.: +264 61 2053911
Fax No: +264 61 220558
E-mail: [email protected]
HANNESSON, ROGNVALDUR
The Norwegian School of Economics and Business Administration
Hellenveien 30
N-5045 Bergen
Norway
Tel. No.: +47 559592 60
Fax. No.: +47 559595 43
E-mail: [email protected]
KATO, YASUHISA
Special Adviser
Southeast Asian Fisheries Development Center
Kasetsart University Campus
Phaholyothin Road, Bangkhen
Bangkok 10900, Thailand
Tel. No.: +662 940 6335
Fax No: +662 940 6336
E-mail: [email protected]
KURIEN, JOHN
Professor
Centre for Development Studies
Ulloor
Trivandrum-695011
Kerala, India
Tel. No.: +91 471 448881
Fax No: +91 471 447137
E-mail: [email protected]
LODGE, MICHAEL
Consultant
14-20 Port Royal Street
Kingston, Jamaica
Tel. No.: +1 876 967 2200
Fax No: +1 876 967 7487
E-mail: [email protected]
MAGUIRE, JEAN-JACQUES
1450 Godefroy
Sillery, Quebec
Canada G1T 2E4
Tel. No.: +1 418 688 5501
Fax No: +1 418 688 7924
E-mail: [email protected]
McCONNEY, PATRICK
Senior Program Officer
Coastal and Marine Management Program
Caribbean Conservation Association
Bush Hill, The Garrison
St. Michael, Barbados
Tel. No.: +246-426-5373
Fax. No.: +246-429-8483
E-mail: [email protected]
OTA, SHINGO
Assistant Director
Processing and Marketing Division
Fisheries Agency
1-2-1 Kasumigaseki, Chiyoda-ku
Tokyo, Japan
Tel. No.: +81 3 3501 1961
Fax. No.: +81 3 3591 6867
E-mail: [email protected]
PARMA, ANA (MS)
Researcher
Centro Nacional Patagonico
9120 Puert Madryn
Chubut, Argentina
Tel. No.: +54 2965 451024
Fax no.: + 54 2965 451543
E-mail: [email protected]
RICE, JAKE
Coordinator
Science Advisory Secretariat
Department of Fisheries and Oceans
Government of Canada
200 Kent Street
Ottawa, Ontario
Canada K1A 0E6
Tel. No.: +1 613 990 0288
Fax No.: +1 613 954 0807
E-mail: [email protected]
RICHEY, STUART
Chief Executive
Richey Fishing Co. Pty. Ltd.
P.O. Box 69
Shearwater, Tasmania
Australia 7307
Tel. No.: +613 642 44880
Fax No.: +613 642 44181
E-mail: [email protected]
SAINSBURY, KEITH
Senior Principal Research Scientist
Commonwealth Scientific and
Industrial Research Organization (CSIRO)
GPO Box 1438
Hobart, Australia 7001
Tel. No.: +61 3 62325369
Fax No.: +61 3 62325199
E-mail: [email protected]
SISSENWINE, MICHAEL
Director
Northeast Fisheries Science Center (NEFSC)
NOAA
Department of Commerce
Woods Hole, MA 02543
USA
Tel. No.: +508 495 2233
Fax No.: +508 495 2232
E-mail: [email protected]
SPAGNOLO, MASSIMO
Director
Istituto Ricerche Economiche per la Pesca e laquacultura (IREPA)
V.S. Leonardo
Trav. Migliaro
84131, Salermo, Italy
Tel. No.: +39 089 338978
Fax No.: +39 089 330835
E-mail: [email protected]
OBSERVERS:
SUPONGPAN, MALA
Senior Fishery Biologist
Upper Gulf Marine Fisheries Development Center
Department of Fisheries
Ministry of Agriculture and Cooperatives
49 Soi Phrarachaveriyaporn 16
Phrachaveriyaporn Road
Bangpheung, Phrapradaeng
Samut Prakarn 10130
Thailand
Tel. No.: +662 8167635-8 ext.14
Fax No.: +662 8167634
E-mail: [email protected]
SAIKLIANG, PIROCHANA
Senior Fishery Biologist
Upper Gulf Marine Fisheries Development Center
Department of Fisheries
Ministry of Agriculture and Cooperatives
49 Soi Phrarachaveriyaporn 16
Phrachaveriyaporn Road
Bangpheung, Phrapradaeng
Samut Prakarn 10130
Thailand
Tel. No.: +662 8167635-8 ext 15
Fax No.: +662 8167634
E-mail: [email protected]
FAO FISHERIES DEPARTMENT
GREBOVAL, DOMINIQUE
Senior Fishery Planning Officer
Fishery Policy and Planning Division
Food and Agriculture Organization of the
United Nations
Viale delle Terme di Caracalla
00100 Rome, Italy
Tel. No.: +0039 06 5702122
Fax No.: +0039 06 5706500
E-mail: [email protected]
SMITH, ANDREW
Fishery Industry Officer
Fishery Industries Division
Food and Agriculture Organization of the
United Nations
Viale delle Terme di Caracalla
00100 Rome, Italy
Tel. No.: +0039 06 57056483
Fax No.: +0039 06 57055188
E-mail: [email protected]
VAN HOUTTE, ANNICK (MS)
Legal Officer
Food and Agriculture Organization of the
United Nations
Viale delle Terme di Caracalla
00100 Rome, Italy
Tel. No.: +0039 06 57054287
Fax No.: +0039 06 57054408
E-mail: [email protected]
HONGSKUL, VERAVAT
Senior Fishery Officer
FAO Regional Office for Asia and the Pacific
Maliwan Mansion, 39 Phra Atit Road
Bangkok 10200
Thailand
Tel. No.: +6602 697-4176
Fax No.: +6602 697-4445
E-mail: [email protected]
BY DR R. B. SINGH
ASSISTANT DIRECTOR-GENERAL
FAO REGIONAL REPRESENTATIVE FOR ASIA AND THE PACIFIC
Distinguished participants,
Ladies and Gentlemen
In the name of the Director-General of FAO, Mr Jacques DIOUF, it is my pleasure to welcome you to this international workshop and to our Regional Office for Asia and the Pacific here in Bangkok. I am pleased to note that 30 experts from 17 countries, representing different continents of the world are participating. I am doubly pleased that you represent different disciplines such as biology, environment, social sciences, economics, policy and political geography, which are interactively related with the theme of this Workshop. Given the diverse and rich presence of the experts, I am assured of a fruitful outcome from this meeting. Since each one of you is participating in your individual capacity as an expert, I am sure your contributions will be totally free from any restrictions.
Over the course of this week, the workshop will address very important issues related to factors of unsustainability and overexploitation in fisheries. The workshop is part of a broader project, undertaken by FAO with the financial support of Japan, and aimed at achieving a more holistic approach to sustainable fisheries. I would like to take this opportunity to thank the Government of Japan for its support.
The concept of sustainability has been fundamental to fisheries management for many decades - at least in terms of conserving fisheries resources and of balancing present and future yields. Within the last twenty years or so, it has also featured as the critical theme in major national and international policy declarations. The concerns of sustainable fisheries and coastal development prominently figure in Agenda 21 (of the Earth Summit, 1982) and have been internalized in various national and international policy framework and programmes. Fundamental to the realization of the concept of sustainability is the change in attitude and thinking process of all concerned. As long as individuals and societies realize that we have borrowed the natural resources from our children and not inherited them from our parents, necessary commitment toward sustainable development will emerge naturally.
It is indeed distressing that an unacceptable number of the world's fisheries are in an unsustainable state or under threat, as shown by FAO and as illustrated for example by the fact that the number of declining fisheries has regularly increased over the last 50 years. The precarious state of world fisheries is of major concern because of its widespread negative consequences for food security, the livelihood of fisheries-dependent communities and for marine ecosystem integrity and productivity. Marine capture fisheries seem to have reached their ceiling of about 100 million tonnes. Should this be acceptable to all those concerned with fisheries?
It is good that FAO has now been duly reflecting the role of fisheries in food security and poverty alleviation. Asias consumption of fish comprised two-thirds of the worlds total production. Close to 50 percent of protein is derived from fish consumption in Bangladesh, Democratic Peoples Republic of Korea, Indonesia, Japan, Cambodia and the Republic of Korea. Besides, their richness in calcium, vitamin A, Omega-3-fatty acids and iodine, greatly add to the nutrition adequacy.
Statistics on fisheries has often been inadequate and unrealistic. Recent controversies on production figures and their impact on global fisheries production and trade highlight the weakness. Since information (gathered through data collection and surveys) underpins policy formulation and planning, the urgency for strengthening national capacities in fisheries statistics can hardly be overemphasized. FAO must redeploy or strengthen its resources to bridge this gap.
This deplorable state of affairs exists despite the fact that nobody involved in any fishery management process is seeking to deplete valuable fish stocks. From fishers trying to earn a living, to the Minister of Fisheries making decisions on management, and the scientists providing advice, all interested parties want to achieve long-term sustainable fisheries that provide economic opportunities, food, and stable communities. Unfortunately, and in spite of progress observed in some fisheries, evidence still points to the inability of fisheries institutions and management systems to maintain stocks in an acceptable long-term condition of exploitation.
Growing awareness and concern about the state of fisheries resources and the need for management has led to the adoption of the Code of Conduct for Responsible Fisheries in 1995 as well as a number of complementary international fisheries instruments such as the four International Plans of Action adopted by COFI since 1999 and the 2001 Reykjavik Declaration on Responsible Fisheries in the Marine Ecosystem.
Many national and international institutions - including NGOs - are also taking steps to address these issues. For example, ASEAN countries met just three months ago here in Bangkok to discuss fisheries management issues and its Ministers Session adopted an important resolution on Sustainable Fisheries for Food Security. Other international fora have also addressed related issues such as: subsidies, trade and eco-labeling. These initiatives are definite signs of increasing commitment to sustainable fisheries and of a search for improved management approaches and methods.
As a further contribution to this search, the present workshop aims at providing some perspective on management issues by going back to basics. It will provide an opportunity to discuss the very roots of unsustainability and overexploitation in a global and multi-disciplinary manner. Identifying factors of unsustainability and overexploitation in fisheries will not be easy because the causes most probably result from a complex web of interactions leading to the undesired side effect of stock depletion. The task of this workshop is therefore quite challenging, but I am sure that its outcome will prove most useful in identifying and developing new avenues for sustainable fisheries.
As you will be disaggregating the various causes of unsustainable fisheries and seeking the malady-remedy combination, I wish to emphasize two people-centered points for your consideration. Firstly, a main root cause of unsustainability is poverty. The habitat and life style of coastal people and their livelihood status and pattern has a direct bearing on fisheries unsustainability and overexploitation. The human and socio-economic aspect of the phenomenon must be critically examined. Secondly, greed is the other main cause of unsustainable exploitation. To paraphrase Mahatma Gandhi, nature has provided enough to meet the needs and demands of the entire humankind, but not to meet the greed of the greedy. A meeting like this can influence the thinking process at country and international levels and help faithful implementation of the Code of Conduct for Responsible Fisheries.
With these few words, it is now my pleasure to declare this Workshop open and to wish you every success in your deliberations.
I thank you for your attention.
|
[2] For example the UN
Convention on the Law of the Sea in 1982 referred to MSY while the UN Fish Stock
Agreement in 1995 considers MSY to be a limit reference point to be
avoided. [3] The framework is described for example in: 'Indicators for sustainable development of marine capture fisheries'. FAO Technical Guidelines for Responsible Fisheries No 8. Rome, FAO, 1999. |