Section 1.3 outlined some basic characteristics of the case subject, the Office du Niger irrigation system in Mali. It was also explained why this case was selected. Here an outline of the study's main findings is presented.
This case study section is structured as follows. Subsection 3.1 outlines the local institutional environment where decisions that are important for farmers are taken. Most of these decisions are taken within organizations, but there are also decisions taken in meetings or negotiations without a formal organizational base. The remaining three sub-sections are devoted to the mechanisms at work in the Office du Niger, structured according to the framework for analysis presented in section 2.
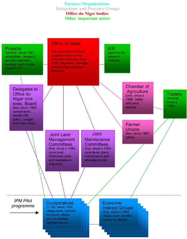
Figure 2, below, depicts the relevant formal and informal institutions and/or representatives of farmers that either make decisions that have a direct impact on farmers' lives (e.g., the Office du Niger Directorate that determines the water fees) or represent farmers' interests (e.g., the Joint Land Management Board)[20]. IPM pilot farmers were selected through the co-operatives or, in cases of malfunctioning of the latter, by representatives of economic interest groups.
Figure 2: Key Institutions in the Office du Niger
In the Office du Niger area, village level farmers organizations include co-operatives and so-called GIEs (groupements dintérêt économique, or economic interest groups) as well as other informal organizations for water management, for festivities and burials, and for insurance-type self-help schemes based on borrowing and leasing livestock.
The dominant formal village-level organization is the farmer co-operative. The members of a farmer co-operative are usually the heads of farm households of the village, mostly adult men. Farmer co-operatives were originally set up in 1984 in an attempt by the State to organise the rural world on the basis of co-operatives. With the Programme de Restructuration du Marché Céréalier[21] (PRMC) introduced in 1985, as part of the Structural Adjustment Programme, the objective became to transfer non-strategic responsibilities from the Office du Niger Development Authority to farmers organizations. Responsibilities that were assigned to farmer co-operatives range from rice milling and threshing, provision of agricultural inputs, marketing, agricultural credits, right up to the operation and management of tertiary canals and drainage systems.
On paper, there is supposed to be one farmer co-operative for each of the 150 villages in the Office du Niger area. The typical constraints found in farmer co-operatives are debts and factional strife. In some cases this has led to mistrust so widespread that it results in malfunctioning or even a complete standstill of the farmer co-operative. However, in other cases, farmer co-operatives are functioning well and provide a broad range of services to their members and communities. Examples were even found where co-operatives had constructed schools and other communal services. A few farmer co-operatives have even evolved into powerful organizations playing a key role in representing and defending farmers interests vis-à-vis the Office du Niger, salesmen of agricultural inputs and others.
The Office du Niger co-operatives are controlled and financed by their members, based on rules set by the State. For instance, the organizational structure of the co-operatives has been designed by the Office du Niger authorities.
Where co-ops are performing poorly, farmers tend to work together in smaller organizations called groupements dintérêt économique (GIEs), through other informal groupings or, through relatives. GIEs carry out specific tasks such as rice milling and threshing. GIEs have been in existence since the early nineties, the formal requirements for their creation are low, and most GIEs are ward, family or clan affairs. Some GIEs have been set up by women groups, others are led by women but include male participants. Both GIEs and co-operatives can engage in all kinds of transformative activities (threshing, milling, storage, negotiation with traders and collective marketing) or may simply act as a collective front in negotiations with traders. If successful in certain spheres, co-operatives tend to accumulate other activities.
There are crucial differences between GIEs and farmer co-operatives. Co-operatives may also engage in non-economic activities like water management, while GIEs are there strictly for economic purposes. GIEs mainly function independently of other organizations, while co-operatives have become the basis of the entire participatory arrangement that has developed in the Office du Niger area over the past two decades. Farmer co-operatives officially channel their demands to the Office du Niger organization through a pyramid of elected Farmers Representatives. The representatives function in Joint Committees and sit on the central Office du Niger non-executive board[22].
There are two Joint Committees in each of the five zones of the Office du Niger area: one for system maintenance and one for land management. Roughly equal number of farmers representatives and officials sit on the committees. In the Joint Maintenance Committees, decisions are taken on how and where to spend zone maintenance funds, and the committees check the spending and supervise the implementation of maintenance plans. The Joint Land Management Committees decide on land attribution and resolve conflicts related to land use. Both committees operate in similar ways.
At the top of the representative pyramid, two representatives speak on behalf of the farmers to the Office du Niger organization and other bodies such as the Ministry of Agriculture, the Chamber of Agriculture, and local administrations. The most important feature of these two representatives is that they have seats on the Office du Nigers central non-executive board. Each year, this board decides on water fees, the Office du Niger budget, and on policy priorities. Through the board, the farmer representatives also negotiate with donor projects on rehabilitation of the irrigation and drainage system, and other interventions, although their influence is less marked here than on water fees and budget issues.
In addition to farmer representation on the Office du Niger central non-executive board, there are two Farmers' Syndicates which operate in the Office du Niger area plus a local branch of the Chamber of Agriculture. Opinions about the functioning of the syndicates are mixed. The syndicates' objectives are to demand a review of water fees, land attributions, and other issues voiced by farmers. However, few farmers appear to actually know the organizations objectives, and many suspect that they are vehicles through which powerful traders and bureaucrats channel their influence. This keeps membership of the syndicates low. The aim of the Chamber of Agriculture is to act as an intermediary between the farmer co-operatives and traders, particularly those providing fertilisers and other inputs. It advises on prices of inputs as well as rice. In the Office du Niger area, the Chamber of Agricultures influence has waned as successive liberalisations have made it more difficult for it to provide detailed market information to its constituency, let alone control rising input prices through enforceable price ceilings.
The next group to consider is the traders. Small traders are based in the local centre, Niono, more sizeable ones in the regional capital Ségou, or in the national capital Bamako. Farmers sell most of their produce to traders and purchase their inputs from them (seeds, agro-chemicals and fertilisers). Frequent complaints can be heard about low prices given to farmers for their products, while farmers consider farm inputs grossly overpriced. Many input prices indeed went up after the 50 percent devaluation of the West-African Franc in 1994. The liberalisations have resulted in an oligopoly by large traders who have an interest in keeping producers rice prices low and input prices high. A further trend is vertical integration of rice production: traders increasingly offer package deals to farmers in which the process upstream and downstream of actual production is handled by the traders. This is accompanied by credit deals. Together with their oligopoly, this credit/integration trend makes the traders the powerful players of the future.
On water issues such as water distribution schedules and operation of the system, farmers interact with the Office du Niger's water bailiffs. These agents are outposted to serve one or more villages. The water bailiffs manage the secondary canals and drains, and the villagers manage the tertiary canals and drains through the farmer co-operatives, or in some other way if the local co-op does not function well. The responsibility for main system management is assumed entirely by the Office du Niger administration. It is important to note that water scarcity is a problem only in the degraded parts of the Office du Niger irrigation system, presently some 25 000 hectares, and in unofficial extensions created by farmers.
Extension services are provided through Office du Niger extension agents who have usually have only a few years of professional education. Each zone of the Office du Niger organization has three or four extensionists providing agricultural advice, and two more for organizational advice to farmers organizations. This number is insufficient to guarantee the provision of regular support to farmers. Donor projects occasionally fill the gap and provide their own extension teams in areas where they assist the rehabilitation of canals and drains, but they are nowadays less inclined to do so than in earlier days.
Faranfasi So[23] is a rather recent extension initiative which provides local service centres in each of the five zones that advise farmers on bookkeeping and the management of farmers' associations. They operate in an NGO-like way, but have been established with support from a French project. The Faranfasi So service centres mostly advise co-operatives, but also some GIEs.
The local branch of the Institut d'Economie Rurale (IER), a research institute, also delivers technical advice to farmers on production, marketing, and pest and disease management, mainly through demonstration programmes.
This section presents the evidence supporting the first hypothesis that: IPM activities induce a shift from information, the plain resource, to knowledge, the attitude-transforming capability.
In other words, information is being transformed into capability-enhancing knowledge. In Chapter 2, this is reflected as movement along the knowledge axis in Figure 1. Awareness, reflection, and confidence are all central to this process.
The survey conducted in 2000 of 116 field school farmers (20 percent of the 575 farmers who participated in the IPM pilot project) revealed that farmers had greatly enhanced their knowledge, particularly in the following areas[24]:
The identification of natural enemies and pests, and which are the friends and enemies of IPM farmers (107 people or 92 percent of the respondents);
The importance of maintaining a water level of between 5-10 centimetres for proper crop development and the management of pests was mentioned by 64 farmers (55 percent);
Fertilisation needs and timing (52 farmers or 45 percent); and
Monitoring crop development (21 farmers or 18 percent remarked that regular observations had become an important tool for them in order to monitor crop development, disease, and pest occurrence.
Transplanting by rows clearly stood out as the IPM technique that did not get applied widely, primarily because of labour constraints. A total of 89 farmers (77 percent) said they could not transplant using rows, due to labour shortages, even though as many as 19 farmers (16 percent of the 116) recognised its advantages in terms of higher yields, and another 11 (9.5 percent) commended it for better spacing, and facilitating weeding and maintenance. Finally, although all farmers did have positive remarks about IPM, 16 farmers (14 percent) viewed it as a complex, demanding approach that required real effort and motivation. A detailed overview of the data summarised above can be found in Annex 2.
Astonishingly, 107 (92 percent) of the ex-FFS farmers contacted during the 2000 field period, and even some of the extensionists, stated that prior to attending the field schools they were unaware that besides pests (enemies), there are natural benefactors (friends) in the fields. This despite decades of extension efforts by the State and donor projects. As for the other themes, the farmers indicated that, while they had often been lectured in the past and demonstration plots were abundant, the field schools were more convincing, especially because of the direct feedback. In reality, farmers had often felt mistreated by the State and the projects, because they were not informed about test results (see box).
|
Farmers on feedback Blaise Drabo of Kangaba village: Les projets ont expliqué le répiquage et tout ces choses. Mais les résultats nous étaient étranger! Cest pourquoi on na pas appliqué [The projects have explained the transplanting and all that. But the results were kept away! Thats why we did not apply it.] Youssouf Dicko of Quinzambougou village: La GID a des avantages quon peut voir et on sait ce qui est profitable. Avec les ancien projets, les paysans ont fait le suivi, mais pas le test. [IPM has advantages that we can see and we know what is profitable. With the old projects, the farmers followed, but did not test.] Alou Doumbia of Gnoumanké village: Ceux qui ont passé avant se sont arrêtés pour dire Il faut faire comme ci, il faut faire comme ça!. Avec la GID, tout le monde met les mains à la tâche, cest plus encourageant. [The ones who passed by before stopped to say You must do this, you must do that!. With IPM, everybody gets to work which makes it more encouraging.] |
To this one can add the inability (or unwillingness) of pesticide salesmen to provide full, reliable, information. Besides the 92 percent of farmers who mentioned that they had not known that there were friends (natural enemies of pests) as well as the enemies (pests), IPM was explicitly mentioned by 14 farmers (12 percent of the total) as a strategy to reduce the use of harmful pesticides, to prevent fish kills, sick people, sick cows, and avoid the wiping out of natural enemies. Interestingly only three of the 14 farmers could identify the pesticides used in the year prior to the field schools[25], the other 11 farmers could only say that they obtained some black or white powder from the local plant protection service or Office du Niger extensionists.
The presence of an alternative, to the more top-down extension approaches of the past, rapidly turned the farmers in the field schools into more conscious information processors. One of the more spectacular examples of this is in Nango village. There, in the year 2000, a project introduced a test using a nitrogen-fixing water-plant in order to reduce the dependency on chemical fertilisers. Without the project knowing it, the Nango farmers conducted IPM experiments and monitored the results in their test fields. These included the identification of insects and the weekly analysis of the plants. A satisfied Abou Sacko commented:
We are probably learning more than the project...
Despite the endeavours of earlier extension efforts, farmers find themselves in a culture where the authority of the Office du Niger, the Plant Protection Service, and projects, often goes uncontested. In interactions, farmers are aware that there is merit in presenting information in bureaucratically-sanctioned ways (which includes language) to ensure acceptance by authorities of local competencies[26], and to facilitate communication generally. Therefore, literacy campaigns are enthusiastically joined, and donor projects that train farmers representatives on meetings, contracts, and procedures receive lots of acclaim.[27] Villages with literate people in regular contact with Office du Niger staff are enviously regarded by others.
With the field schools, farmers have the opportunity to acquire skills through the weekly record keeping and presentations that each farmer makes. They also learn that this is a scientific, and hence authoritative, way of analysing and presenting information. Says Mamadou Keita of Siengo village:
La GID, cest lintellectualité partout [IPM is intellectual development everywhere]
The indications that farmers find this important are:
The stress on the correctness and structure of the notes, posters and drawings of the 1999 field schools (mentioned by field school farmers in all 23 villages);
Plans to produce documents and repeated requests for books to facilitate the identification of insects and have their correct names (three villages);
Invitations to (and acceptance by) Office du Niger extensionists to attend village IPM presentations (two villages);
Explicit strategies to maximise the pay-off in terms of skills, such as sending only young literate farmers to the field schools; and
Their insistence that documents and other training materials should be available in Bambara, the local language.
Quite apart from the list above, there is the example of three Office du Niger extensionists running an informal field school in their spare time, with some 20 farmers participating. All participants are enthusiastic about this field school, and the good relationships that have developed make access to the institution much easier for the farmers involved.
The intermediate conclusion is that the enthusiasm generated by the field schools has intensified the contacts between the extensionists and the farmers in the project in a lasting way. Furthermore, steps have been taken towards enhancing their bureaucratic capabilities by the farmers, with literacy seen as an important contextual factor. This is one of the more important social impacts of the IPM pilot project in the Office du Niger region.
Three farmers told us that IPM opens your mind, while two female field school participants from Kiban said that IPM opened their eyes and made them feel more confident. This poetic framing may be an exception, but many of the farmers interviewed said that they had rarely felt similarly committed to, and so involved in other projects. The fact that field trials and experiments are often debated, not only in the field schools, but also in the villages has proved a good way of stimulating non-participants interest in the field schools.
Farmers said that field schools made them realize that there is a lot they already know, that they possess what Scott calls unique 'local and situated knowledge'[28]. A key to this seems to be the discovery that lots of information is readily available in their own fields. By making observations, comparisons, testing different techniques and practices (such as manipulation of water table variations and specifically measuring the impact on insect levels), farmers were convinced that they themselves could find answers to many of their production and pest management problems. The clearest example of this was that by making regular observations and identifying pests, and measuring the presence of their natural enemies, farmers felt themselves to be ahead of events. This helps them take preventive measures rather than being confronted with an unmanageable problem requiring an outside specialist to help out.
Insightful examples of the impact of the comparative method are taken from the villages of Sarango and Sériwala. There, 1999 IPM plots yields were equal to, or slightly lower than, the farmer practice plots. Even after these somewhat discouraging results, both Sériwala and Sarango continued to experiment and apply IPM principles in 2000. In Sarango the reason for this was that farmers had noticed that the plant spacing had been wider in the IPM plot than in the control plot. They reckoned that it would be unfair to judge the IPM principles on the basis of such an experiment, and had designed specific experiments in 2000 to gain insights into spacing issues. Sériwala, also curious about the yield decrease, contacted two villages in Molodo and heard how IPM practices had resulted in spectacular yield increases there. They subsequently decided to continue experimenting.
The Sarango and Sériwala examples add to the evidence gathered from observations and interviews with the 116 IPM farmers interviewed in 2000. These farmers, even after the completion of the field school, continued to make systematic comparisons between IPM plots and control plots in terms of:
maintaining a minimum and maximum water table level (55 percent of interviewees);
timing and dosage of fertilisers (45 percent);
yield differences between farmer practice and IPM (28 percent); and
quality of seeds and seedlings, and subsequent reduction in production costs (26 percent).
In all 23 villages FFS graduate farmers continued experimenting with IPM techniques and made assessments of the differences between:
Untreated and sprayed fields;
The different IPM experiments going on in their village; and
The different practices in various villages, notably the ones with good control over water supply and drainage versus the ones in degraded parts of the system.
In general, the participating farmers have adopted a kind of variable language, making structured points about what goes in their fields. Specific questions arise, like Which insects sleep at night in the fields? or What happens if an extra five centimetres is added to the water table?. One farmer pointedly remarked that, so far, he has not yet met a problem that he could not address with the IPM method. Another farmer told us that he had discovered that the presence of certain insects is an indicator for soil fertility. The exciting thing for farmers is that the comparative method also offers a way to deal in a more sensible way with suggestions made by projects or NGOs. This implies that recommendations by programmes and external advisors will in the future be subject to a greater degree of scrutiny. Says Gaoussou Coulibaly of Sériwala:
Il faut mettre en compétition les approches. [You have to make the approaches compete.][29]
Participating farmers have noted that Office du Niger extensionists behave differently once they become facilitators of field schools. This is the first element of the reflection on extension habits, adding to the awareness on sources of information. Mamadou Keita of Siengo comments:
On a limpression que, à part de la GID, lOffice du Niger a tout oublié.
[We have the impression that apart from IPM the Office du Niger forgot everything.]
This highlights a significant change in extension habits. Extensionists do not just follow the new method out of self-interest. In fact, no extra salary or secondary benefits, other than a fee for transportation costs, accrue to extensionists who integrate IPM into their daily extension practice.[30] The positive reactions of farmers are also provide extensionists a boost; they had often reacted negatively to earlier extension programmes in which many more resources were involved. In fact, all the farmers/respondents who raised this in the 2000 field study found it a change in the right direction. The three extensionists who continued the collaboration with the farmers in 2000 stated that they found their work more interesting as well,[31] even though field schools required them to go out on their motorcycles more often. Overall, in a dramatic reversal of the prevailing farmers sentiments, complaints can be heard nowadays about Office du Niger extensionists not coming soon, or often enough...
The second element of the reflection on extension habits concerns farmer-to-farmer extension work. In the 1999 survey, the majority of respondents expressed an interest in serving as farmer-trainers. The 2000 field study registered several initiatives in this direction, all taking place without any official support. This takes place in the context of the 1999 field school notebooks that are borrowed by fellow farmers, and frequent visits by interested non-participating farmers to test plots in 2000, as reported by 101 of the 116 farmers (87 percent of the total). In one of the more exceptional cases, a former participant of the Baniserela field school in NDebougou, M. Abdoulaye Konare, said that his group comprised of 13-15 additional participants, neighbours and fellow farmers, who came repeatedly to learn and discuss IPM.
The evidence presented here, in combination with the evidence presented earlier on awareness of information sources, lead to the intermediate conclusion that the field school approach in Mali has generated more positive appraisals than many other projects and methodologies introduced. What is especially encouraging is that there is also explicit reflection on how to use the IPM method for farmer-to-farmer extension, and awareness that it can become a tool to reach large groups of farmers. It may be the only way to reach certain groups. Women especially did not participate in large numbers in the 1999 field schools. A special survey was conducted among 35 women, ten of whom were IPM participants, while the other 25 were randomly selected non-participatory residents of field school villages. The survey, which was carried out during the 2000 field period, revealed that all of these 25 women interviewed had heard about the IPM project, and about a third of them had received technical information on particular field school topics such as transplanting in rows. Of the 25 women, 23 expressed an interest in an IPM field-school vegetable programme for women, whereas only 10 of the 25 women said they would be keen to participate if rice were the subject. This can be explained by that fact that women are typically responsible for vegetables but only have a limited responsibility for rice production, namely for transplanting and rice milling).[32]
|
Farmers on IPM dissemination: Many farmers indicated an interest in disseminating IPM information to other farmers. Hubert Toe from Kangaba, one of the two socially weak villages explained: Lavantage du programme est tellement grand, il faut détendre le GID aux autres. A la clôture du GID nous avons décidé de former dautres et de transmettre linformation a eux. [The advantage of the programme is so big that you really have to disseminate it to others. After the programme, we decided to train others and to transmit the information to them.] Many, like Madou Cisse in N4, Madou Traore from Seriwala, and Daouda Niare from Tigabougou, have organised field visits and discussions in the village to explain to friends and neighbours about insects (les ennemies et les amis des producteurs), fertilisation, on-farm water management, and other IPM techniques. Setou Coulibaly, one of four women who participated in a field school in Kiban, also had farmers visiting her field where she provided information about insects. The idea of becoming a trainer herself, greatly appealed to Ms. Coulibaly: Ca nous permets de être maître de nous même, de donner les connaissances aux autres. [It allows us to be our own masters, to provide knowledge to others.] |
As already noted, a majority of the farmers indicated a willingness to serve as farmer-trainers (see box).[33] Then there are the invitations to Office du Nigers extensionists to visit field school presentations - definitely something unusual. Some farmers were confident enough to present their findings and experiences; on Malian Television, to FAO missions, to Ministers, and to former US president Jimmy Carter. Oumou Keita, one of the female participants in 1999, confidently tells how, during a farmer exchange visit to a rice field in Burkina Faso, she remarked what was wrong with the plants, while the experts present failed to come up with a solution.
The above are attitude indicators, pointing to farmers confidence in themselves. A sign of confidence in the generated knowledge is the adoption rate of IPM practices, shown in the tables of Annex 1.
All this, and the improved communications with Office du Niger extensionists, points to a process in which farmers, besides learning a lot, have generated knowledge with potential for action.
This section presents the findings on the hypothesis, namely that: IPM enhances the chances of mutually beneficial collaboration [34] on specific IPM topics, and possibly also on other issues.
In other words, we explored whether IPM had an impact on collective action in a variety of situations in the Office du Niger. The structure of the research is as follows. First, the level of collective action before the IPM project is analysed, and the villages selected for the 1999 and 2000 field studies characterised within that context. Following this, evidence of farmers collective initiatives after the 1999 pilot is summarised, as well as the indications that the field schools did change the way things work in various village contexts.
Section 3.1 outlined the institutional setting in which collective action takes place. At the village level, the main organizational form is the farmer co-operative. Furthermore, there are the Economic Interest Groups (GIEs). There are 150 farmer co-operatives, and four times as many GIEs, in the Office du Niger. GIEs have only economic objectives, and their membership is typically limited to between 5 and 20 families. Farmer co-operatives pursue economic social and sometimes political objectives. External representation (i.e., outside the village) is usually arranged by the farmer co-operative, in some cases by the village chief, but never by a GIE.
Normally, all the heads of farms in a village are members of its co-operative. One should note two aspects of this. The first is that most heads are men. The second is that large farmers, who increasingly reside outside the village itself, need the co-operative less and less. A trend is that small farmers tend to remain members of farmer co-operatives whereas large farmers increasingly act outside that scope, with their own channels of communication and access to local authorities.
An important issue is whether it was large or small farmers that participated in the field schools. The 2000 survey, among 116 field-school attending farmers, showed that the average plot size was 2.6 hectares. Of the 116 participants, five represented families farming large plots; namely 26.8 hectares (enough for a 50-strong family), 17.5 hectares (a family of 22) and smaller ones of 11.8, 10.7 and 10.5 hectares.
There are several forms of informal collective self-help action at the village level. Of great importance are activities surrounding births, marriages, and deaths; and the transfers of land, equipment, or animals that make up social security in Mali. These are, however, not included in this analysis. The collective action we refer to here relates to agricultural production activities carried out by formal rural organizations, co-operatives or GIEs and mostly concern credit or water. Womens GIEs are usually involved in vegetables and transplanting.
In the study, the economic performance of farmer co-operatives operating at village level was taken as a measure of social capital. This is because the mutually beneficial pay-off is least problematically measured through the activities of farmers organizations, and because most of the existing data concern such co-operatives.[35] The functioning of co-operatives is monitored by the Office du Niger, by the service provider Faranfasi So, and by projects. The study also carried out its own investigations into the functioning of farmers organizations (interviews and some survey questions). The co-operatives working capital consists of bank credits, income from paddy sales and income from services rendered to members (rice milling and threshing) and subsidies from development projects. Benefits accrue to individual members (for instance services and canal maintenance) and to the community at large (schools and other infrastructure.).[36]
The following table classifies collective action in the six villages studied in-depth during the first research period (1999).
|
Zone/Village |
Number of Field Schools |
Farmer Co-operative |
Collective Action |
|
Niono Sériwala |
2 |
Yes |
On all aspects (economic, social/political and water management) through farmer co-operative. |
|
Niono Wélentiguila |
None |
Exists, but does not function. |
Co-operation limited to economic issues through GIEs/family groups. |
|
NDébougou Niobougou |
1 |
Yes |
On all aspects (economic, social/political and water management) through farmer co-operative. |
|
NDébougou Tiémedély-Coura |
None |
Yes, but functions only for the dominant ethnic group. |
Limited co-operation (only on economic issues) by the two ethnic groups (one through farmer co-operative, one through GIE). |
|
Molodo Quinzambougou |
2 |
Yes |
Limited co-operation through informal structures (only on water management issues). |
|
Molodo. Manialé |
None |
Yes |
Limited, ad-hoc co-operation (on economic and water management issues). |
The following table classifies the 16 villages (hosting the 23 field schools) studied in the second field period (2000).
|
Zone |
NDébougou |
Molodo |
Niono |
||||||
|
Social Capital |
Weak |
Medium |
Strong |
Weak |
Medium |
Strong |
Weak |
Medium |
Strong |
|
Field School Villages (and number of field schools) |
|
Baniserela (1) Sarango (1) |
Siengo (1) Sangarela (1) Niobougou (1) |
Kangaba (2) |
Quinzambougou(1) Kiban (3) |
Niamina (3) |
Tigabougou (2) N4 (1) |
Nango (1) Sagnona (1) Sangara N 6 (1) |
Seriwala (2) Gnoumanke (1) |
Of the 16 villages included in the IPM project, three can be characterised as socially weak, seven as average, and six as strong. The best example of existing (prior to the field schools) collective action was found in Sériwala. Its co-operative is often cited by both farmers and Office du Niger representatives alike as the best in the area. It has economic (e.g., well functioning systems for collective fertiliser deals, rice threshing and milling), social (e.g., established primary school and other communal services) and political (e.g., high-level and effective farmers representation) functions. Farmer co-operatives representatives from socially coherent villages such as Sériwala, Gnoumanké and Niobougou are often the ones who clamour for new responsibilities for the farmers organizations.
|
Collective action in the Office du Niger: Although many farmer organizations suffer from factional strife, collective action is clearly the norm in the Office du Niger area. This is perhaps surprising given the Office du Nigers background as a migration area where lots of different groups sit alongside each other. There are the following indications to justify the claim that collective action is the norm:
|
The impact of IPM on collective action
What kind of changes can be observed one year after the IPM pilot ran in the 16 villages? The first thing that comes to mind is the large number of follow-ups that have become a form of collective actions in themselves.[37] The detailed list can be found in Annex 1. Collective action, as a result of the 1999 pilot field school programme, is of three kinds:
FFS graduates agree to continue full field schools continued in 2000;
Individual farmers or small groups with IPM test plots share the experiments and results with other people; and
Other initiatives such as clubs and IPM sessions in village schools.
The study located such collective action initiatives following the 23 field schools and the table below summarises the observations[38]:
|
Observed collective follow-ups involving two or more farmers in 2000 (one season after IPM pilot of 23 FFSs) |
Number |
|
Collective experimentation fields for the whole village (continuation of group) |
9 |
|
Collective experimentation fields for informal farmer groups >5 farmers |
5 |
|
Collective experimentation fields for informal farmer groups 2-5 farmers |
13 |
|
Individual experimentation fields by farmers who share insights and results with fellow farmers |
16 |
|
Village with no observed follow-up |
1 |
These are the minimum numbers since some follow-ups may have been overlooked, especially of individual farmers sharing results and of small informal groups. Of the 116 farmers interviewed in 2000, 56 percent indicated their intention to continue collectively with IPM field schools or with IPM field trials and experimentation. This breaks down as follows: 40 percent to continue as a fully-fledged group, and 16 percent in groups of 2-14 people. Only one village had no collective follow-up activities at all.
This raises the question as to whether IPM follow-up initiatives take place primarily in villages that are already good at collective action? Interestingly, no simple pattern could be discerned, so it would seem that field schools can lead to follow-up collective actions regardless of village performance prior to the field schools taking place. Some of the star performers in economic terms had mildly disappointing IPM follow-ups. Conversely, it was observed that the IPM pilot could be a catalyst for social change in villages that were known to be torn apart over other collective action issues. This last outcome is among the most spectacular in the social impact study (see box).
|
Farmers on social issues: According to Harouna Paré of Quinzambougou, the co-operative is dysfunctional, for it no longer provides agricultural inputs. He states that IPM helped to bridge a social gap: La GID a amené un appui technique aux gens. Il y a un rapport entre nous qui nexistait pas avant. Nous causent beaucoup sur des aspects techniques de la GID. [IPM provided technical support to the people. There is a unity among us which did not exist before. We talk a lot about technical aspects of IPM.] Aly Tamboura, a Kangaba villager, states it even more forcefully: La GID a amené une amitié entre nous-mêmes. Avant, on se saluait meme pas. Maintenant, il y a plus dentreaide. [IPM brought friendship among ourselves. Before, we did not even greet each other. Now, there is more mutual help.] |
We can pursue this argument by taking a look at the three villages in the Molodo zone that were identified as socially weak or average - Kangaba, Quinzambougou, and Kiban. Their co-operatives are heavily in debt, and economic activities are now handled by GIEs or the private sector.[39] Yields are low, and arrears in maintenance are common. Political infighting occurs, for instance over the appointment of a village chief. The Molodo villagers relationship with the Office du Niger has been tense for years, after they supported the farmers union that had been most critical of the institution. Nevertheless, the three villages did feature ad-hoc collective action on water management, especially Quinzambougou which lies next to an extremely long secondary canal. Moreover, in 2000, all three villages continued with full field schools and made numerous attempts to involve non-participants.
In Kiban, a special club for IPM was established called Horoya, which is Bambara for Independence. Fourteen farmers, all former field school participants, each dedicated 0.25 hectares. The objective of the club, explained Moussa Diabate, is to follow-up on the 1999 field schools:
Cest un club des volontaires qui font le suivi de ce quils ont appris. A part de la repiquage, nous comptons a faire des activités sociales, dentraide. [It is a club of volunteers who follow-up on what theyve learnt. Besides transplanting, we hope to undertake social activities to support each other.]
It was explained how the 14 former field participants were joined by their spouses to extend the experience gained through the field schools to the women. The club also established a savings fund to support future activities, to "establish a club worth its name." Initial funding was secured by collecting FCFA 5000 from each farmer for transplanting all the IPM plots, which was then done by the group. When asked why the group had not been established as a unit of the farmer co-operative, Diabate explained that the farmer co-operative was barely functional. A frequently heard comment was that it was due to IPM that the group members, who had known each other before, had come together:
La GID vraiment nous a renforcé. [IPM has really strengthened us.]
Quinzambougous 1999 field school group also continued enthusiastically. Youssouf Dicko, one of the former participants, put an impressive 0.7 hectares at the disposal of the group to continue IPM experiments in 2000. Dicko explains their interest as follows:
Le groupe voulait une confirmation que les différences remarquables ne sont pas causés par hazard. [The group wanted confirmation that the remarkable differences were not coincidental.]
Perhaps the most adverse situation was found in Kangaba, where social capital is extremely low, and people, according to many, usually did not even greet each other. The two field schools in Kangaba were dominated by the large Drabo and Toe families, who owned 26.8 hectares and 17.5 hectares respectively. Members of both families indicated that they were continuing to practice and study IPM-- men and women together-- and information exchange was taking place on IPM and other issues.
Regarding the dynamics found in some of the stronger communities, the research in 2000 found that social harmony in the star village of Sériwala, in the Niono zone, did not lead to automatic and all-inclusive continuation of the two field schools[40] there. Of the 50 participating farmers in the two schools, one group decided to continue with collective follow-up, while six farmers continued with their individual IPM test plots, some of them assisted by others. In addition, some families, such as the Traorés of Sériwala, who did not participate in the field schools, decided to test the approach themselves. Hamidou Traore:
Au début je nétais pas intéressé, à mon avis la chose était mesquin. A la longue, par les discussions et la cloture, jai vu beaucoup davantages et, pour me convaincre définitivement, jai installé un champs de test GID. Ce sont particulièrement les cahiers et les dessins qui nous ont beaucoup intéressés. [In the beginning I wasnt interested. In my opinion, it was a slow and cumbersome thing. In the long run, because of discussions and the closing ceremony, I saw a lot of advantages and, in order to convince myself, I dedicated a plot to IPM. In particular the notebooks and drawings drew our attention.]
Sériwalas co-operative appointed a co-ordinator of IPM activities, Gaoussou Coulibaly. He stated that the IPM plots did not show any better results than the farmers plots with using normal agricultural practices, the reason being too few seedlings (15-25 per square meter in the GID plots as against 30 in the farmers practice plots); however, based on a comparison of results with the much higher-yielding IPM plots in Maniale and M3, two villages in Molodo, Seriwala decided to continue testing the approach. Those interested in IPM were jointly encouraged to follow progress and visit the different IPM test plots. Says Gaoussou Coulibaly:
A la fin du programme tout le monde était convaincu des résultats. Au niveau du GID le paysan est lartisan de linformation, lui meme fait la restitution des résultats. Il y en a plein qui regrettent de ne pas avoir fait la GID. [At the end of the programme, everybody was convinced of its results. With IPM, the farmer is the master of information, he himself draws conclusions based on the results achieved. There are many who regret not having participated in IPM.]
It was expected that the strong social capital in Sériwala would have led to an enhanced role for women in the 2000 season. As noted earlier, women were under-represented in the 1999 field schools, despite the fact that they play an important and widely acknowledged role in rice transplanting and harvesting. In the first research period, the co-ordinator of the farmer co-operative had explained that the villages women had been invited to participate in a plenary session of the farmer co-operative, to discuss the advantages and disadvantages of row transplanting compared to spot transplanting and other IPM practices.[41] When revisited one year later, however, it turned out that Sériwala had not yet initiated any activities for women.
Other strong villages, such as Siengo and Sangaréla in the NDebougou zone, gave a more positive picture. In Siengo, members of the IPM group organised special sessions on IPM principles in the local school after completion of the training. The president of the farmer co-operative, Amadou Keita, led the sessions in which technical subjects such as levelling of the land, fertilisation, on-farm water management, transplanting, and identification of insects were treated. The 1999 posters and notebooks were used as materials. About 90 percent of the members of the farmer co-operative participated in the gatherings, and at least 40 farmers adopted IPM principles in their fields afterwards. Sangaréla continued with a full field school that is the envy of many passers-by, and with intensive collaboration with an Office du Niger extensionist. Both groups in Siengo and Sangaréla included a limited number of women.
What intermediate conclusions could one draw? Favourable developments were observed in virtually all villages, irrespective of their initially low, high or mid-range position on the collective action axis of the conceptual framework. This is encouraging. The examples of socially weak or average villages are more than illustrations of the realities that hide behind the detailed table in Annex 1, they show how favourable social impacts can be achieved under adverse circumstances. The gains there were more spectacular than in the star villages. Specific conditions were able to explain the mildly disappointing performance in the latter, but clearly even the good previous collective action was not sufficient to overcome these.
All this demonstrates that field schools do create some degree of social capital: they have enhanced the likelihood of mutually beneficial collaboration arising in a variety of circumstances, but no clear relationship with earlier social capital seems to exist.
The reason why IPM makes an impact in a variety of circumstances may be that it reinforces the universal norm of collective action, even where actual collaboration is low. The advantages of the collaborative mechanisms were stressed by many. For instance, Baba Dembele in Niamina, Molodo underlined the importance of the group work:
La GID est très pratique, des projets disent ce que tu dois faire mais avec le GID nous memes faisons des testes et analysons les résultats ensembles. [IPM is very practical, projects tell you what to do, but with IPM we ourselves do tests and analyse results together.]
Another Niamina villager, Nouhoun Coulibaly, stresses that IPM allows farmers to help each other by providing technical support:
La GID nous a permis de donner du conseil mutuellement. Nous nous regroupons autour dun sujet qui est techniquement intéressant et convaincant. [IPM lets us give mutual advice. We form a group around a subject that is technically interesting and convincing.]
One additional indication of how IPM training has reinforced the collective action ethic of FFS farmers is the many times they explained the complementarity of their knowledge: two know more than one, and the obligation they had to share their knowledge with others. Sharing knowledge among farmers takes place in the current environment of declining support from irrigation authorities, and reduced extension and research staff, of which farmers are acutely aware. Farmers are increasingly forced to rely on themselves and other farmers. The initially technical nature of the field schools is an advantage here, because it depoliticises and gives technical legitimacy to the process of social capital formation. When measuring, discussing, and presenting, the regular political problems in communities fade into the background, allowing farmers to find common ground within the more technical subjects.
This section ends with a caveat. Systematically checking the size of respondents holdings indicated that it was mostly farmers of a certain category that were involved in collective action based on the field schools. The type of farmer most likely to engage in IPM-type collective action is a relatively well-off one, one with four hectares or more of irrigated land, but not so rich as to possess an exceptionally large holding such as 20 hectares.
This section presents the hypothesis tested that: IPM induces a process of positive feedback: enhanced knowledge provides incentives for collective action and shifts the locus of decision making towards farmers; this in turn incites the farmers to go out and enhance their knowledge even further.
An assessment was made to determine whether, as a result of the season-long field training, more decisions are now being taken at the farmer level or in their sphere of influence. In other words, have farmers become better promoters or defenders of their interests?
Throughout the recent history of the Office du Niger, external actors, such as projects and farmer unions, have encouraged farmers to make themselves heard. From 1984 onwards, representation through farmer co-operatives, and later several types of joint committees, (see Section 3.1) has helped farmers to voice demands in an organised way, which has particularly influenced decisions on land and water allocation taken by the Office du Niger organization.[42] Partly due to the pressure exerted by donors, farmer participation is now firmly established as part of the formal arrangements for decision-making in the Office du Niger area. Officials confirm that farmers increasingly pose demands nowadays.[43]
With official farmer participation and representation currently functioning reasonably well, farmers now complain that the main impediment to their further development is that they often lack immediate and full access to information.
Farmers indicated that they did not always trust their information sources. This even applies to those sources whose formal role is to be independent and trustworthy partners, such as extensionists, local researchers, and rural development projects. Says Bréhima Keita of Niaména village:
Les autres, comme lIER et ARPON, texpliquent les choses mais ne donnent pas toute linformation. [others, like IER and ARPON, explain things but do not provide you with all the information.]
The Office du Niger extension programme is increasingly being cut back and can no longer maintain a high level of support to farmers in the area. This constrains farmers from appropriately reacting to certain technical problems such as insect pests or diseases. In all of this, farmers in the well-organised socially coherent villages, such as Sériwala, tend to have easier access to extensionists and benefit more from the support provided by extensionists and projects generally. This is due to the well-established relationships with outsiders[44], and further enhances their ability to make their own, independent, choices compared to socially weaker villages.
The principal assumption underpinning the study is that, due to IPM, farmers become active, rather than remain passive, actors. Having gone through a field school, farmers typically feel more confident about their knowledge and observations, and can easier draw well-founded conclusions and present them to outsiders. The perceived shift is that farmers move away from being passively informed, to being consulted, and finally to making their own decisions (see Section 2.3).
So what kinds of decisions are relevant in this case study? Overall, the following types of decisions can be distinguished:
Production decisions (e.g. purchasing seeds and pesticides, credit);
Marketing decisions (e.g., pricing policies, subsidies, food imports); and
Operational decisions related to accessing irrigation/extension services (e.g. on representation of farmers in decision-making processes, payment and earmarking of water fees).
All of these decisions have political, economic, and social significance.
In the second field survey, which took place one year after the initial IPM training it was expected that changes would have occurred mainly at local level with regard to production decisions as well as some behavioural adjustments among farmers and officials. It was too early to research the possible influence of farmers on macro-level decisions (about, for example, food security or import policies). Rather, changes were anticipated in the local allocation of resources, the purchase of inputs such as seeds, fertilisers, and pesticides. Further, changes were possible in terms of choice of varieties grown, and the independence and autonomy of farmers to better control planting, fertilising and harvesting dates, and deciding on whether or not to adopt chemical pest control measures.
With regard to decision-making, the study focused on behavioural changes stimulated by the field school process, leading to three major clusters of changes:
The changes in decisions taken by farmers themselves;
Changes in the behaviour of farmers towards other actors;
Changes in the behaviour of other actors towards farmers.
So, what changes can be discerned in decisions taken by farmers themselves? To answer this question, it is necessary to recall two conclusions from the knowledge dimension discussion in Section 3.2:
Farmers enhanced their knowledge and gained new technical insights due to the IPM project; and
They began to realize that they possess unique knowledge, experience, and capabilities.
The field school mechanism provided the first official recognition of this. For most of the field school participants, the certificate of attendance, received at the closing ceremony, was the first time in their lives they had obtained a diploma, officially certifying their skills and knowledge.
The follow-up effect was that the enhanced technical skills and insights led to changes in production decisions (such as fertiliser application, transplanting, and on-farm water management). Almost all the farmers interviewed stated that they felt better equipped to independently take pest management decisions.
Farmers also said that beyond the interesting technical contents, the project strengthened their organizational and management skills. Gaoussou Coulibaly from Sériwala explained that, when compared with the support provided by the farmer co-operative, IPM provides technical support. However, it is the farmer-centred, farmer-driven, approach that makes the difference:
LAV apporte des conseils mais pas un appui technique. Au niveau du GID le paysan est lartisan de la formation, lui même fait la restitution des résultats. [The farmer co-operative provides advice but not technical support. With IPM the farmer is the master of the training, he himself draws the conclusions.]
This highlights the fundamental difference with most of the traditionally provided support. It could explain why the adoption rate for the new or improved practices is almost 100 percent with regard to fertilisation, plant spacing, insect observation, and regular field observation; and less so, but equally impressive, in terms of on-farm water management and transplanting.[45]
Sidi Moctar Dembele, from Kiban, subtly frames the link with decision-making:
La grande différence du GID est que, avant, je ne travaillais pas selon un plan de travail mais par hazard. Je nétais pas organisé. [The big difference with IPM is that, before, I did not work according to a plan but randomly. I wasn't organised.]
Dembele was not the only one to convey that message. In virtually all the villages concerned, farmers acknowledged that planning and taking decisions at the right time was one of the crucial lessons, implicitly admitting that, beforehand, decisions were often taken too late and in an ad hoc way. A specific example illustrating this is the importance now attached to the timing of fertiliser application that was mentioned by 42 percent of the 116 farmers surveyed in 2000. It is in this way that IPM has had its largest impact as far as autonomous decision-making is concerned:
The Office du Niger farmers realize they have unique local knowledge;
In the past they made, and could have gone on making, ill-founded decisions;
However, the IPM methodology has made clear how different decisions and their timing relate, so much so as to become an incentive for autonomous decision-making.
The second issue is whether IPM farmers are behaving differently when interacting with extensionists, irrigation authorities, local researchers, and pesticide and fertiliser salesmen. Several instances were found where farmers showed a more proactive attitude and sometimes, particularly in the field school sessions, openly challenged local authorities, particularly the extension system. The fact that farmers only learned about natural predators in the schools, after so many years of support by Office extensionists and projects which had provided farmers with technical advice and support, confirmed that there were important omissions in the information provided to them (not to mention promises that were not kept). Blaise Drabo from Kangaba states:
Avec les projets il ny avait pas la restitution. Les résultats nous étaient étranger. [With projects there was no feedback. The results were not known to us.]
The IPM farmers indicated that information provided to them would in the future be scrutinised more rigorously, partly by asking pointed questions, and partly by running their own field tests. Section 3.2 provides a good example of them actually doing this in a projects demonstration plot, without the project being aware. The following box conveys some critical remarks about pesticide use.
|
Farmers on pest control: Nouhoun Coulibaly from Niamina says: Nous reconnaissons la valeur du GID, les rendements sont plus élevés et nous avons appris beaucoup sur les déprédateurs, et la lutte non-chimique. Avant, nous avons toujours suivi le conseil du DPV au Molodo. Si ils disaient quil faut traiter avec le poudre, on le faisait. Mais maintenant, avec lapproche GID, nous pouvons gérer les insectes avec le lame deau. Ca nous permets de ne plus utiliser les produits chimiques. [We recognise the value of IPM, the yields are much higher, and we have learnt a lot about pests and non-chemical pest management. Before, we always followed the recommendations of the DPV (Plant Protection Service) in Molodo. If they said you should treat with a powder, we did. Now, with the IPM approach, we can manage the insects with the water table. This allows us to no longer utilise agro-chemicals.] A group of 11 farmers, including Zoumana Samake, says that they discovered that they have friends in their fields, along with 'enemies': Avant le GID, nous avons considérés tous les insectes comme des ennemies. Mais, on a constaté quil y a des insectes qui sont des amis des producteurs. Par conséquent, nous navons plus besoin des produits comme le DECIS et le DDT. Avec la variation de la lame deau, on fait la lutte biologique. [Before IPM, we considered all insects as our enemies. However, we concluded that there are insects that are actually friends of farmers. As a result, we no longer need products like DECIS and DDT. With the variation in the water table we manage biologically.] Oumar Dagnon from Kiban says insects no longer scare him: Avant jutilisais les pesticides. Maintenant je lutte avec leau. Il y a une grande différence. Je ne tenais pas compte de lâge de la pépinière avant le GID, et je ne gérais pas la période de lapplication dengrais. Maintenant, les insectes me effraient plus. [Before I used pesticides. Now I manage pests with water levels. There is a big difference. I did not take the age of the seedlings into account before IPM, neither did I manage fertilisation.] |
Farmers tend to be critical and even sceptical towards outsiders in general, something that was also strongly felt at the initiation of the IPM project. This critical approach, however, seems to be two-faced. On the one hand, farmers do not easily accept that new approaches are any good, let alone better then their own practices. On the other hand, by having farmers take the lead, explore, assess, and analyse, an approach that is identified as 'better' can be rapidly and widely adopted, even beyond the direct target group. When they themselves have taken the lead, farmers will not hesitate to adapt approaches that better suit local conditions, instead of rejecting them outright.
We have concluded that an awareness of the importance of structure, timing, and interdependency of production decisions, is a force for taking decisions autonomously. That mechanism spreads into the relationships with external actors because, sooner or later, similar decisions will arise that are taken by other actors or jointly. Water management is probably the first area in which farmers will engage with the Office du Niger organizations in a more critical and more vocal way (as Office du Niger sources admit), because of the experiments with water tables. Economic decisions about organic or chemical fertiliser is another probable area of change.
The next question concerns whether there are indications that this new engagement is reciprocated by the external actors?
The final question in this section is whether changes have occurred in the attitudes or behaviour of other actors interacting with farmers. We checked specifically for any changes within the irrigation/extension service of the Office du Niger, so it is to this organization that most of our observations apply. Although many changes may need more time to fully emerge, the following initial interesting observations could be made.
All of the three extensionists involved in the 1999 pilot who now co-ordinate follow-up efforts stated that farmers had indeed become more demanding, leading to an increased amount of time spent in the field along with a greater frequency of field visits. Farmers more openly express concerns about, or agreement with, the support by extensionists. The latter, in turn, report greater job satisfaction, even though the increased number of field visits puts a higher demand on them. The extensionist for the N'Débougou zone now even organises weekly IPM training sessions for his colleagues, to allow them to become acquainted with the methodology. Never before had they met such enthusiasm among farmers, and never before had they worked so closely with them. The new approach demanded a change in attitude from the extensionists whose basic training was geared towards the delivery of technological packages, rather than participatory exchanges to find joint solutions to practical field problems. It was also in this zone that three extensionists, in their spare time, organised a private field school on maize with twenty farmers.
Attitude changes, as a result of the pilot project, were also observed at higher levels. Several directors and mid-level staff of the Office du Niger organization acknowledged that more demanding farmers actually encouraged them to do a better extension job, and allows it to deal constructively with the many criticisms. The assistant director-general even remarked that the sometimes negligible yield increases in IPM fields (yields are frequently the sole focus for many people in the Office du Niger and projects alike); should not divert attention from the real issues which will have a long-term impact such as the apparent change in mentality, with farmers now taking full responsibility for their own development due to their enhanced technical capacities such as improved analytical skills.
Another indication of changing attitudes concerns research. Normally, the Office du Niger organization contracts the IER research centre for agricultural research. Just one year after the 1999 IPM pilot, the idea was floated that some of the better IPM farmers should have a seat in the committee that defines the IER assignments and supervises their execution. The aim was to put this into effect in 2001.
It is expected that once IPM activities have been ongoing for several years, and become more institutionalised, more fundamental changes will take place in the way farmers interact with authorities. In reaction, the attitude of those officials towards farmers will undoubtedly change further. Water management is probably the next issue where IPM will make a social impact. The formal participatory arrangement for water management leaves room for an interpretation in which farmers could have more to say at the secondary level. IPM farmers are fully aware of the importance of control over the water table as a result of IPM experiments. One could thus expect to see a further increase in farmer demands, something which already clearly manifests itself in interactions with facilitators.
To summarise, there has been a rather unusual development in the Office du Niger area - seen in terms of its long history of oppression - farmers are now voicing specific demands to the authorities, in a way that is both critical and engaging. The Office du Niger organization is starting to respond to this at different levels. This dynamic is expected to strengthen over the years to come.
|
[20] As noted earlier in
section 1.3, Office du Niger is both the name of the area in Mali
where the irrigation system is located, and also the name of the parastatal
organization that manages it together with the farmers. The organization
Office du Niger provides three basic services to farmers in the
scheme: local area planning and administration, irrigation system management and
agricultural extension through its the Development Authority, Irrigation
Service, and Extension Service. [21] Musch 2001, p. 140. [22] Each of the hydraulic/organizational units of the five zones of the Office du Niger has three Farmers' Representatives elected by the farmer co-operatives. Effectively, the co-ops function as electoral colleges for this pyramidal system. The representatives are normally, though not necessarily, the people that sit on the Joint Committees plus other farmers and Office du Niger officials. The fifteen representatives select one main representative, plus a deputy, from amongst themselves to represent the farmers' interests at the level of the Office du Niger, the Ministry of Agriculture, and the local administration. [23] Faranfasi So is a Bambara expression that translates as the house that enlightens. [24] Farmers were asked to indicate the three IPPM themes they felt were most useful and to identify the three weakest aspects of the training. [25] Messrs Traore, Coulibaly and Dembele said to be occasionally using DDT powder. Niobougou, 21 August 2000. [26] Scott 1998, p. 286. [27] These training sessions are mostly organised to help farmers participate in water management and maintenance decisions, which is what their water fees are used for. [28] Scott 1998 p. 317. [29] Note how Coulibaly, in a nutshell, characterises the model for knowledge development advocated by Stiglitz (1999). [30] Facilitators receive a modest fee to compensate for transport costs. In the current IPM programme implemented in the Office du Niger this fee is set at FCFA 4,000 or about US$6 per field school facilitated. [31] Bala Diarra in NDébougou or Youssouf Diarra and Abdoulaye Sacko in Molodo, personal communication. [32] One of the requirements for participation in the pilot IPM programme was that farmers hold exploitation rights, to ensure continuation of IPM activities after completion of the training. In the Office du Niger area male household heads typically hold these rights. [33] Though most of them specifically indicated the need for remuneration to compensate for time not spent in their fields. [34] Uphoff 2000, Serageldin 1996. [35] Indicators: debt, assets, number and range of activities, satisfaction of respondents of different social groups, level of information of respondents. [36] As a result of unsystematic monitoring efforts, it is hard to obtain reliable data on the economic performance of the co-operatives. However, an analysis of the available documents (Office du Niger 1986, BSIC 1994, CICF 1996, and CEFE 1999 with balance sheets or debt records of co-operatives) and the interview sources indicate that many co-operatives are in financial trouble. For instance, liquidity and even solvency are a problem for at least one third of the co-operatives. [37] NB: No project support was available in the 2000 season when these changes were observed. [38] I.e. all follow-ups mentioned in the table of Annex 1 have been verified in the 2000 field period. The limited research period implies that only major and outstanding evidence of impact was gathered [39] This appears from their administrations and is confirmed by their members. They are blacklisted by the banks. [40] The IPM programme defined a participant as someone who participated in at least six field school sessions. [41] Women are strongly underrepresented in the farmer co-operative because membership is based on exploitation rights which typically belong to men. Only when men pass away (two cases in Seriwala on a total of 120 exploitations), are the rights inherited by women who become the family head. [42] Personal communication with the president of the farmer co-operative in Seriwala, 26 October 1999. "Avant lAV, l'Office du Niger rendait tous les services et les fracturaient toutes les charges aux producteurs. Cétait chacun pour soi. L'Office a commencé de confier certains taches aux producteurs et lidée de lAV était née. En même temps le Gouvernement favorisait la création des AVs, et commençait à responsabiliser des producteurs a gérer leurs propres affaires." [Before the farmer co-operative, the Office du Niger provided all of the services and billed the farmers. It was everybody for himself or herself. The Office started to assign certain tasks to farmers and the idea of the farmer co-operative was born. At the same time the Government favoured the creation of the farmer co-operatives, and started to make farmers responsible for the management of their own matters.] [43] Djibril Aw, head of the delegation for restructuring of the organization Office du Niger in the nineties, Fernand Traoré, former director-general of the Office du Niger, and many other officials personal communications. [44] The secretary of the farmer co-operative in Seriwala told us that in July 2000 the co-operative had successfully negotiated for a large supply of Japanese-aid provided (KR-2) fertilisers from the Ministry of Agriculture, at below market price. The village also benefited as one of the four pilot villages for a completely refurbished road and sewage system, financed by the Dutch-funded ARPON project. Personal communication with Barima Coulibaly, secretary farmer co-operative Seriwala, 14 August 2000. [45] Of the 116 FFS farmers interviewed during the 2000 field period, 16 percent expressed strong interest in the theme of transplanting in rows, and made remarks about advantages in terms of weed management, plant spacing and fertiliser uptake. It should be noted, however, that labour requirements for transplanting (by rows as opposed to spot transplanting) were identified by 49 percent of the farmers as the biggest constraint to implementing IPM. Moreover, 26 percent of the farmers said that IPM was a time consuming, demanding approach compared to their regular farming practices. |