The importance of considering the combined action of decreased water activity with other preservation factors as a way to develop new improved foodstuffs has been studied. Leistner (1994) introduced the hurdle concept, or hurdle effect as discussed in the previous chapter, to illustrate the fact that in most foods, a combination of preservation parameters (hurdles) accounts for their final microbial stability and safety. Since then, these concepts have been improved to the point that depending on the acting hurdles of high relevance to a particular product, shelf-stability can be accomplished by a careful handling of complementary hurdles. For instance, the pH of IMF should be as low as palatability permits, and whenever possible, below pH 5.0. Undoubtedly, this imposes a limitation not only on colonizing microflora, but also on foodstuffs, since pH cannot be reduced in many products without flavour impairment. Even at low pH values and low aw, certain yeast and mould species that can tolerate high solute concentrations might pose a risk to the stability of IMF.
Fruits are a good example of foodstuffs that accept pH reduction without affecting the flavour significantly. Important developments on IMF based on fruits and vegetables are reported elsewhere. The extensive research conducted in India by Dr. Jayaraman and co-workers has generated important information on this product category. Technological problems have prevented IMF from further development. Also, consumer health concerns associated with the high levels of humectants and preservatives used, have contributed to this situation. This last issue has become more important in recent years due to greater public awareness of food safety concerns. Additionally, consumers are searching for fresh-like characteristics in products. The food industry has responded to these demands with the so-called minimally processed fruits and vegetables, which have become a widespread industry. Consequently, safety considerations are being addressed seriously by food microbiologists.
Different approaches can be explored for obtaining shelf-stability and fresh-likeness in fruit products. Commercial, minimally processed fruits are fresh (with high moisture), and are prepared for convenient consumption and distribution to the consumer in a fresh-like state. Minimum processing includes preparation procedures such as washing, peeling, cutting, packing, etc., after which the fruit product is usually placed in refrigerated storage where its stability varies depending on the type of product, processing, and storage conditions. However, product stability without refrigeration is an important issue not only in developing countries but in industrialized countries as well. The principle used by Leistner for shelf-stable high moisture meats (aw >0.90), where only mild heat treatment is used and the product still exhibits a long shelf life without refrigeration, can be applied to other foodstuffs. Fruits would be a good choice. Leistner states that for industrialized countries, production of shelf-stable products (SSP) is more attractive than IMF because the required aw for SSP is not as low and less humectants and/or less drying of the product is necessary.
If fresh-like fruit is the goal, dehydration should not be used in processing. Reduction of aw by addition of humectants should be employed at a minimum level to maintain the product in a high moisture state. To compensate for the high moisture left in the product (in terms of stability), a controlled blanching can be applied without affecting the sensory and nutritional properties; pH reductions can be made that will not impair flavour; and preservatives can be added to alleviate the risk of spoilage by microflora. In conjunction with the above mentioned factors, a slight thermal treatment, pH reduction, slight aw reduction and the addition of antimicrobials (sorbic or benzoic acid, sulphite), all placed in context with the hurdle principle applied to fruits, make up an interesting alternative to IMF preservation of fruits, as well as to commercial minimally processed fruits.
Alzamora et al. (1995) conducted pioneer work aimed at obtaining shelf-stable peaches and pineapple. Considerable research has been made within the CYTED Program and the Multinational Project on Biotechnology and Food of the Organization of American States (OAS) in the area of combined methods geared to the development of shelf-stable high moisture fruit products.
Over the last decade, use of this approach has led to important developments of innovative technologies for obtaining shelf-stable "high moisture fruit products" (HMFP) storable for 3-8 months without refrigeration. These new technologies are based on a combination of inhibiting factors to combat the deleterious effects of microorganisms in fruits, including additional factors to diminish major quality loss in reactions rates. Slight reduction of water activity (aw 0.94-0.98), control of pH (pH 3.0-4.1), mild heat treatment, addition of preservatives (concentrations £ 1,500 ppm), and antibrowning additives were the factors selected to formulate the preservation procedure. These techniques were preceded by the pioneer work of Leistner (1994) on the combined effects of several factors applied to meat products - named "hurdle" technology.
Microbiological preservation with these combined techniques, by gently applying individual stress factors to control microbial growth, avoid the severity of techniques based on the employment of only one conservation factor.
Preliminary operations involve washing, selecting, peeling, slicing, and general blanching of fresh fruits. Fresh produce must be processed between 4 and 48 hours after harvest to prevent the growth of spoilage microorganisms.
Washing: This operation involves eliminating dirt from the material before it passes through the processing line. Fruits are washed with potable water by immersion, spraying or brushing to eliminate the soil. Sodium hypochlorite is usually added to the water at a rate of 10% (v/v). The effectiveness of chlorine is enhanced by using a low pH, high temperature, pure water, and the correct contact time. A detailed description of this operation is given in Chapter 5.
Fruit selection: The cleaned product is selected for processing by separating the damaged fruits from those free of defects and disease. The fruit must be of a uniform size, form, colour, and maturity.
Peeling: This operation consists of removing the skin from the fruit (usually by hand) using a sharp knife. There are several peeling methods available, but on an industrial scale, peeling is normally accomplished mechanically (e.g., rotating carborundum drums) and chemically, or with high-pressure steam peelers. A detailed description of this operation is given in Chapter 5.
Slicing: This operation involves cutting the fruit into several uniform pieces, which is more convenient than handling the entire fruit. This is accomplished manually with a sharp knife or with special cutting machines that produce clean, neat slices.
Blanching: This is a critical control operation in the processing of high moisture fruit products (HMFP). It is an early step for processing of several fruits. Destruction of contaminating organisms is not the treatment's main objective, but it occurs nevertheless because the temperature used is lethal to yeast, most moulds, and aerobic natural flora. Many microorganisms can survive heat treatment but are sensitive to other hurdles like pH and water activity (aw). A 60 to 99% reduction in the microbial load of HMFP for papaya, pineapple, strawberry, and mango has been reported. For mangoes, the microbial counts decreased from 14.3 × 103 cfu/g in the fresh fruit to 1.3 × 103 cfu/g after blanching. The blanching temperatures were between 85 and 100°C for very short periods, usually 3 to 5 minutes.
The desired aw is determined by equilibrium of the components in the food system. This includes the addition of water, sugar (sucrose, glucose, or fructose), and chemicals such as citric acid, sodium bisulphite, and potassium sorbate, etc. The levels of sodium bisulphite and potassium sorbate in the system can be used at 150 and 1000 ppm, respectively. Once the system is in equilibrium, the aw can be measured using an automatic water activity meter to an accuracy of + or - 0.005. These instruments are now available over specified ranges as laboratory or portable hand meters.
To determine the desired aw in syrup (aw equilibrium), the Ross equation is used:
aw equilibrium = (a°w)fruit · (a°w) sugar (1)
where a°w fruit is the water activity of the fruit and a°w sugar is the water activity of sugar, both calculated at the total molality of the system. The product of the molality of sucrose in the fruit water and solution must equal the desired water activity in equilibrium. The a°W values of the sugar are obtained using the Norrish equation:
a°w sucrose = X1exp (-kX22) (2)
where k is a constant for sugars, X1 and X2 are the molar fractions of water and sugar, respectively. Some K values for common sugars and polyols are listed in Table 4.1.
Table 4.1. Values of Norrish constant for common sugars and polyols.
|
Sugars |
k |
|
Sucrose |
6.47 ±0.06 |
|
Maltose |
4.54 ±0.02 |
|
Glucose |
2.25 ± 0.04 |
|
L actose |
10.2 |
|
Polyols |
|
|
Sorbitol |
1.65 ±0.14 |
|
Glycerol |
1.16 ±0.01 |
|
Mannitol |
0.91 ±0.27 |
|
Propylene Glycol |
4.04 |
|
Arabitol |
1.41 |
(From Barbosa-Cánovas and Vega-Mercado, 1996)
Phosphoric or citric acids are generally used to reduce the syrups pH so that the final pH of the fruit-syrup system is in equilibrium in the desired range (3.0 to 4.1). Monitoring of aw and pH in the fruit and syrup until constant values for these parameters are reached can determine the time to equilibrate the system. This may be from three to five days at constant room temperature depending on the size of fruit pieces.
Application of Norrish equation: example
The water activity of a sucrose-water solution (2.44:1 w/w) can be estimated by means of the Norrish equation. The mole fractions are: X1 = 0.887 and X2 = 0.1125. The Norrish constant (k) for sucrose is 6.47 (Table 4.1). Substituting X1 and X2 into the Norris equation results in the estimated water activity of the sucrose-water solution:
Approach
First, calculate the number of moles of water (MW = 18) and sucrose (MW = 342) and then determine the mole fraction for water and sucrose as described below. Insert values for X1 and X2 into the Norrish Equation to predict water activity of the sucrose-water solution.
X1 = moles water/(moles water + moles sucrose)
X2 = moles sucrose/(moles sucrose + moles water)
Moles water = g water/Molecular weight water = 1/18 = 0.056
Moles sucrose = g sucrose/Molecular weight sucrose = 2.44/342 = 0.0071
Therefore,
X1 = 0.056/(0.056 + 0.0071) = 0.887
X2 = 0.0071/(0.0071 + 0.056) = 0.1125
Substituting these values into the Norrish equation, results in the estimated water activity of 0.817.

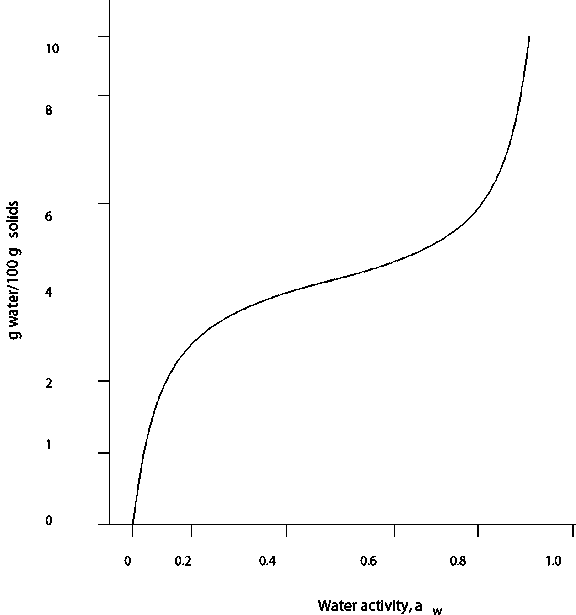
This value is within the range of IMF illustrated in Figure 4.1.
Figures 4.1 and 4.2 represent typical curves that can be applied to most food systems for equilibrium water content (g water/g solid) versus water activity (% ERH). The graphs indicate the range in which foods can be adjusted. In general, dehydrated foods have less than 0.60 aw; meanwhile, intermediate moisture foods (IMF) have water activity ranging between 0.62 and 0.92. Figure 4.1 shows that the water activity does not decrease much below 0.99 until the moisture content is reduced to 1 g H20 per g of solid. A decrease in water activity or water content can be accomplished by drying, and by the addition of humectants, which reduces water activity through the effects of Raoults law, or by the addition of dried ingredients such as starch, gums, or fibres, which interact with water through several mechanisms.
Figure 4.1 Typical equilibrium of water content vs. water activity in foods.

Figure 4.2 Equilibrium of water activity vs. moisture content, typical in foods. Lower region of isotherm.

The general methodology will first be described before giving any specific examples of stabilized fruit and vegetable products by combined methods:
Fruits and vegetables must be in a stage of unripeness.
Only high quality fruits and vegetables are selected for processing.
Non-edible matter is removed from the fruit: shells, leaves, tissues, stones, seeds.
Raw material is thoroughly washed with potable water.
Material is cut for final presentation into cubes, slices, etc.
Pieces of fruits or vegetables are subjected to heat treatment by blanching, using saturated steam or boiling water for 1-2 minutes (depending on size of piece). The pieces are immediately cooled in water at 5-10ºC.
After blanching and cooling, the fruit pieces are immediately drained and poured into a tank containing syrup or brine previously prepared. The fruit is immersed for 3-5 days until equilibrium is reached.
The fruit pieces are drained and packed into glass or high density polyethylene plastic jars and covered with syrup. The product is now ready for marketing or direct consumer consumption.
Preparation of syrup or brine solution
To prepare the syrup or brine, a sufficient amount of sugar or salt is dissolved in water in order to reach the desired aw. Concentrations of sulphur dioxide and potassium sorbate are prepared, reaching a final concentration of 100-150 ppm and 1000-1500 ppm, respectively. In the case of fruit products, citric or phosphoric acid are used to lower the pH of the syrup so that the final pH at equilibrium is in the range 3.0-4.1.
High moisture food products (HMFP) are very different from IMF products and need to be dehydrated. HMFP have a lower sugar concentration, 24-28% w/w compared to 20-40% w/w, and a higher moisture content, 55-75% w/w compared to 20-40% w/w, which makes them similar to canned food products. HMFP can be consumed directly after processing or bulk stored for processing out of season (Alzamora et al., 1995).
Several process flow-diagrams are given below for the preparation of HMFP (Figures 4.3 to 4.10). For each, the amount of sugar, salt, chemical preservatives (benzoates, sorbates, vanillin, etc.), browning agents (ascorbic acid, etc.), texturizers (calcium salts, etc.), etc., must be determined according to the weight of fruit used and the final levels required after equilibration of the product.
Figure 4.3 Preparation of shelf-stable HMFP (Welti et al, 2000)

Figure 4.4 Schematic diagram for the preparation of shelf stable mango and papaya fruits by combined methods (Adapted from Diaz et al., 1993).

Figure 4.5 Flow process diagram for the preparation of shelf-stable high moisture peach halves (Welti et al., 2000).

Figure 4.6 Flow process diagram for the preparation of shelf-stable high moisture whole strawberries (Welti et al., 2000).

Figure 4.7 Flow process diagram for the preparation of stabilized high moisture mango slices (Welti et al., 2000).

Figure 4.8 Flow process diagram for the preparation of stabilized high moisture papaya slices (Welti et al., 2000).

Figure 4.9 Flow process diagram for the preparation of shelf-stable high moisture pineapple slices (Welti et al., 2000).

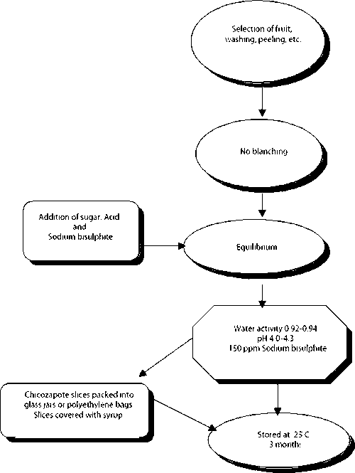
Figure 4.10 Flow process diagram for the preparation of shelf-stable high moisture chicozapote slices (Welti et al., 2000).

The high moisture fruit products stabilized by combined methods (Figure 4.4) were prepared from mango (Mangifera indica L.) var. Bocado and papaya (Carica papaya L.) var. Criolla, grown in Venezuela. Mango and papaya fruits were cut into slices and chunks, subjected to steam blanching for 4 minutes, cooled in water, and stabilized in sucrose syrups (42.25% w/w for mango and 33% w/w for papaya), with a fruit syrup ratio1:2 to attain equilibrium with aw at 0.0.97 and 0.98, respectively. A final pH of 3.0 for mango and 3.5 for papaya was accomplished by adding citric acid. Sufficient sodium sulphite and potassium sorbate were also added to achieve equilibrium at 150 and 1000 ppm, respectively. The fruit products were equilibrated in 20 L plastic containers before packing into 500 g glass jars. The fruit products were stored for at least 30 days at 35°C, exhibiting good acceptability, microbial stability, and fresh-like appearance.
Sample calculation for preparation of a stable mango product:
Example 1: preserved mango pulp
The process conditions and ingredients required to prepare 20 kg of a stable mango product are: fruit pulp 16° (Brix (16% soluble solids), acidity 0.5% (% citric acid). The fruit pulp is conditioned from 16° (Brix (16% ss) to 40(Brix (40% ss) by adding sucrose. Sucrose is added to the pulp in order to act as a water activity depressor. The water activity of the pulp ranges from 0.97 to 0.98.
The mango is selected and processed as follows:
The fruit selected should be uniform in colour and size, firm and not bruised. Next it is washed with potable water, hand-peeled, and passed through a stainless steel pulp machine (5 mm mesh). The pulp is blanched at 80°C for 10 min. in a stainless steel kettle and cooled in running water. Afterwards, selected chemicals are added (sodium benzoate, 1000 ppm; sodium metabisulphite, 150 ppm), and acidity is adjusted with citric acid from 0.5% to 1% to obtain a product with a pH of approximately 3.6. (Barbosa-Cánovas et al., 1998; Tapia et al., 1996).
Calculation to obtain the amount of fruit pulp in the feed, sugar, citric acid, and free water in the final product:

Solution:
Definition of terms:
F = kg of fruit pulp in the feed entering the mixer
S = kg of sugar (as sucrose) added to the fruit pulp
A = kg of citric acid added to the fruit pulp
W = kg of free water in the final product
M = kg of concentrated stabilized mango pulp
Overall Balance:
F + S + A = M = 20 (1)
Soluble Solids (ss) Balance:
0.16 · F +S = 20 · 0.40 = 8.0 (2)
Citric Acid Balance:
0.005 · F + A = 0.01 · M = 0.01 · 20 = 0.20 (3)
Solving for S and A, from (2) and (3), and substituting into (1), we obtain:
S = 8.0 - 0.16 · F
A = 0.20 - 0.005 · F
F + (8 -0.16 · F) + (0.2 - 0.005 · F) = 20
0.835 · F = 20 - 8 - 0.2 = 11.8

S = 8.0 - (0.16 · 14.13) = 5.74 kg of sugar added to the pulp
A = 0.20 - (0.005 · 14.13) = 0.1294 kg of citric added to the fruit pulp
Amount of water in the final product:
W = 20 · 0.60 = 12 kg of free water in the stabilized mango pulp
The water activity of the mixture is predicted using Norrish Equation:
awmixture = X1 Exp[-(K2X22 + K3X32)]
Where X1 is the mole fraction of water, X2 and X3 are the mole fractions of sucrose and citric acid, respectively. K2 and K3 are constants for sucrose and citric acid. K2 = 6.47 for sucrose and K3 = 6.20 for citric acid (Barbosa-Cánovas et al., 1997).
Number of moles (n) = weight (g)/Molecular Weight
Moles of water (nWater) = 12 /18 = 0.6667
Moles of Sucrose (nSucrose) = 5.74 /342 = 0.01678
Moles of Citric acid (nCitric acid) = 0.1294 /192 = 0.00067395
Total number of moles (nT) = nWater + nSucrose + nCitric acid
nT = 0.6667 + 0.01678 + 0.00067395 = 0.6842




Substituting X1, X2, and X3 into Norrish Equation we get the predicted water activity of the mixture as follow:
|
awmixture |
= 0.9744 · Exp [-(6.47 · (0.02453)2) + (-6.20 · (0.00098502)2)] |
|
|
= 0.9744 · Exp [(-0.003893 - 0.000006015)] |
|
|
= 0.9744 · Exp [(-0.003899)] = 0.9744 · [0.9961] = 0.97 |
The water activity at equilibrium between the fruit pulp and syrup is attained by application of the Ross Equation as follows:
Aw equilibrium = (a°w)fruit · (a°w)mixture = (0.98).(0.97) = 0.95
Example 2: preserved pineapple slices
Figure 4.11 shows a flow chart for pineapple slices as an example of HMFP. Ripe pineapples are washed, cut into slices 2 cm thick, blanched in saturated steam for 2 min, cooled in water at 20°C, and immersed in glucose syrup. Sodium bisulphite and potassium sorbate are added to give 150 ppm and 1,000 ppm concentration, respectively. Glucose concentration in the syrup is calculated using the Ross equation (Barbosa-Cánovas and Vega-Mercado, 1996) to attain the aw equilibrium value (0.97) between pineapple slices and syrup:
aw equilibrium = (a°w)pineapple · (a°w)glucose (1)
where (aw)° is the water activity of the fresh-fruit (»0.99) and (aw)°glucose is the water activity of the sugar solution. Both water in the fruit and water in the solution are at the same molality.
Phosphoric acid is used to reduce the pH of the syrup to 2.76, with the final pH value for pineapple syrup at equilibrium 3.10. After equilibration (»3 days for slices 2 cm thick), the fruit slices are drained, leaving only enough syrup to cover the product. The tanks containing the preserved fruits are held at constant room temperature during storage, resulting in a shelf life of at least 4 months.
Figure 4.11 Flow diagram for the production of shelf-stable high moisture pineapple.

The purpose of food packaging is to maintain quality and to obtain shelf life extension of products by reducing mechanical damage and retarding microbial spoilage. Three types of packaging methods exist for minimally processed products: unit packaging, transport packaging, and loading packaging. Other packaging methods are vacuum and modified atmospheres.
This type of packaging method uses (1) closed plastic bags, (2) rigid or semi-rigid plastic trays zipped in upper part with polymeric plastic film, (3) covered trays for distribution of products to institutions (e.g., hotels, restaurants, and food shops) and small business consumer markets, (4) perforated or unperforated PE or PVC bags, (5) shallow trays, (6) cartons, and (7) thermo-formed plastic tubs or expanded PS containers covered/sealed with polymeric film (Wiley, 1997).
Two of the main requirements for this type of packaging are its permeability characteristics to any gases present and to water vapour. Other important considerations include: appearance (brightness and transparency), texture, resistance to water permeability, resistance to impact and deformation, thermo-seal capacity, ease in forming/fabricating/filling, and utilization of production equipment. Plastic containers are also light weight, sometimes reusable, tough, hygienic, and rigid containers can be stacked.
Packaging for transport of products is dominated by sealed cartons made from corrugated paper (Wiley, 1997). These types of packages provide good resistance to mechanical damage of fresh fruit, and facilitate manual handling of fresh fruits during transportation to markets. The cartons are made of paper, > 0.2 mm thick, obtained from vegetable cellulose bonded either in three layers with the middle one corrugated or in five layers with the second and fourth layers corrugated. Both systems provide a strong and rigid material.
This type of packaging implies the use of palletization of packages to reduce the cost of handling. In this way, the mechanical work of loading and unloading by carriers is facilitated, permitting better utilization of storage space and reducing mechanical damage during transportation.
Vacuum packaging of fresh commodities involves eliminating (at least some) the air in the package using a suction machine. This method reduces the level of both oxygen and nitrogen in the package, prolonging the shelf life of fruits for extended periods.
Vacuum packaging is used in modified atmosphere packaging (MAP) of fruits and vegetables. The basic principle behind modified atmosphere packaging (MAP) is that a modified atmosphere can be created passively by correctly using permeable packaging materials, or actively, by using a special gas mixture combined with such materials. The purpose of both is to create an optimal gas balance inside the package, where the respiration activity of a product is as low as possible; on the other hand, the oxygen concentration and carbon dioxide levels are not detrimental to the product. In general, the aim is to have a gas composition of 2-5% CO2, 2-5% O2, and the rest nitrogen. A problem that arises when using MAP is the restricted availability of permeable material in the market, as only a few materials are permeable enough to match the respiration of fruits and vegetables. Most films do not result in optimal O2 and CO2 atmospheres, especially when the product has high respiration. However, one solution is to make microholes of defined sizes and defined quantity in the material to avoid anaerobiosis. Other solutions are to combine ethylene vinyl acetate with orientated polypropylene and low-density polyethylene, or to combine ceramic material with polyethylene. Both composite materials have significantly higher gas permeability than polyethylene or orientated polypropylene. They are used a lot in the packaging of salads, although gas permeability should be higher.
One interesting MAP method is called moderate vacuum packaging (MVP). In this system, respiring produce is packed into a rigid, airtight container at less than 0.4 of normal atmospheric pressure (40 kPa) and stored at refrigerated temperatures (4-7°C). The initial gas composition is that of normal air (21% O2, 0.04 CO2, and 78% N2) but is at reduced partial gas pressure. The lower O2 availability stabilizes the produce quality by slowing its metabolism and the growth of microorganisms.
Open vehicles are mainly used to transport fresh produce over short distances from the field to packinghouses, retail markets, or the processing plant directly. The fruit must be protected against mechanical damage and sunlight. Therefore, the produce should be transported at night or in the early morning. Refrigerated vehicles should to be used to transport fruits. In this case, the vehicle must be equipped with an efficient cooling system, adequate distribution and circulation of air, relative humidity and temperature sensors, and it must be well insulated
Unloading of fruits from vehicles can be done by hand or mechanical means. Forklifts are used to unload vehicles in which packages of fruits have been palletized. During unloading, care must be taken in handling the packages to avoid dropping, which can cause damage to the package and bruising of the fruit upon impact. Impact injury may not be visible on the surface; so careful control is needed to prevent its occurrence.
Refrigeration is the largest hurdle for MPF and the most difficult to control. During transport, handling, and storage of fruits by consumers, temperature is often not adequately maintained, resulting in spoilage. Food products exposed to elevated temperatures where refrigeration is the only factor of preservation are more susceptible to damage and spoilage, and thus the shelf life is very short.
Optimum refrigeration temperatures for fruits and vegetables vary widely. Some authors suggest between 10 and 15°C for cooling and between 2 and 5°C for refrigeration. Table 4.2 exhibits the optimum temperatures for storage of refrigerated fruits. Data is given for fresh products but the temperatures could change according to the process applied to a particular fruit. The data for recommended shelf life and the safety of minimally processed refrigerated fruits (MPRF) is still not available for public use. In general, MPRF products are classified as food products with prolonged shelf life where refrigeration is the preservation method most commonly used for this purpose.
The stability of fruits without refrigeration is an important issue in developing and industrialized countries. Minimally processed refrigerated fruits (MPRF) are not shelf stable at ambient temperatures and should be distributed and marketed in a reliable cold chain for safety and retention of sensory and nutritional quality. Hurdle technology has proved effective in preserving tropical and sub-tropical fruits with fresh-like properties. This technique includes blanching as an MP preservation method and excludes the use of refrigeration.
Table 4.2 Optimum temperatures for storage of refrigerated fruits.
|
FRUIT |
TEMPERATURE |
|
|
Apples |
30-31°F (-1.1 to - 0.6°C) |
|
|
|
Varieties sensitive to refrigeration |
38-40°F (3.3. to 4.4 °C) |
|
Apricots |
31-32°C (-0.6 to 0°C) |
|
|
Green plantains |
56-58°F (13.3 to 14.4 °C) |
|
|
Berries: |
31-32°F (-0.6 to 0°C) |
|
|
|
Bush berries, blueberries, strawberries |
32°C (0 °C) |
|
Cherries |
30-32°F (1.1 to 0 °C) |
|
|
Citrus fruits: |
|
|
|
|
Grapefruits |
58-60°F (14.4 to 15.6 °C) |
|
|
Lemons |
58-60°F (14. 4 to 15.6°C) |
|
|
Limes |
45-50°F (7.2 to 10 °C) |
|
|
Oranges |
38-44°F (3.3 to 6.7 °C) |
|
|
Tangerines |
32°F (0 °C) |
|
Coconuts |
32-35°F (-0.6 to 0°C) |
|
|
Dates |
32°F (0 °C) |
|
|
Figs |
31-32°F (-0.6 to 0°C) |
|
|
Grapes |
30-31°F (-1.1 to 0.6°C) |
|
|
Mangoes |
55°F (12.8 °C) |
|
|
Melons: |
|
|
|
|
Honeydew |
45-50°F (7.2 -t o 10°C) |
|
|
Cantaloupe |
32-40°F (0 -t o 4.4°C) |
|
|
Watermelon |
40-32°F (-0.6 to 0°C) |
|
Papayas |
31°F-32°F (-0.6 to 0°C) |
|
|
Peaches and nectarines |
32°F (0 °C) |
|
|
Pears |
29-31°F (-1.7 to -0.6°C) |
|
|
Pineapples |
45-47°F (7.6 to 8.3 °C) |
|
|
Prunes |
31°F-32°F (-0.6 to 0°C) |
|
|
Grenade |
32°F (0 °C) |
|
|
Quince fruit |
32°F (0 °C) |
|
Source: Wiley (1997)
Table 4.3 is a compilation of combined methods, and storage temperatures and shelf life, for minimally processed tropical fruits successfully developed in some Latin American countries, such as Argentina, Chile, Mexico, and Venezuela.
As can be seen in Table 4.3, the shelf life of high moisture fruits or purées is extended from at least 3 months to 8 months at room temperature. These fruit products are quite different from intermediate moisture fruits (high sugar candied fruits) because of a lower sugar concentration (24-28% w/w vs. »(70% w/w red. sugars) and higher moisture content (55-77% w/w vs. 20-40% w/w) that resembles canned fruit. They can be eaten as received or used as bulk for out-of-season processing, in confectionery, bakery goods, and dairy products, or for preserves, jams, and jellies. Fruit pieces can also be utilized as ingredients for salads, barbecues, pizzas, and fruit drink formulations.
Table 4.3 Combined methods for preserving tropical fruit with minimal processing.
|
FRUIT |
COMBINED METHOD |
TEMPERATURE (C) |
SHELF LIFE (Month) |
|
Peach, Sliced, halves, or whole |
Blanching (steam, 2m in.) |
35 |
3 |
|
aw= 0.98 (sucrose) |
|||
|
pH = 3.7 |
|||
|
NaHSO3= 150 ppm |
|||
|
KS = 1000 ppm |
|||
|
Peach, halves |
Blanching (steam, 2m in.) |
20 or 30 |
4 |
|
aw= 0.94 (glucose) |
|||
|
pH = 3.5 |
|||
|
NaHSO3= 150 ppm |
|||
|
KS = 1000 ppm |
|||
|
Pineapple, sliced or whole |
Blanching (steam, 2m in.) |
27 |
4 |
|
aw= 0.97 (glucose) |
|||
|
pH = 3.1 |
|||
|
NaHSO3= 150 ppm |
|||
|
KS = 1000 ppm |
|||
|
Mango |
Blanching (steam, 4m in.) |
35 |
4.5 |
|
aw= 0.97 (sucrose) |
|||
|
pH = 3.0 |
|||
|
NaHSO 3= 150 ppm |
|||
|
KS = 1000 ppm |
|||
|
Papaya |
Blanchin g (steam, 30s ec.) |
25 |
5 |
|
aw= 0.98 (sucrose) |
|||
|
pH = 3.5 |
|||
|
NaHSO3= 150 ppm |
|||
|
KS = 1000 ppm |
|||
|
Strawberry |
Blanching (steam, 1m in.) |
25 |
4 |
|
aw= 0.97 (sucrose) or |
|||
|
0.95 (glucose) |
|||
|
pH = 3.1 |
|||
|
AA = 200 ppm |
|||
|
NaHSO3= 150 ppm |
|||
|
KS = 1000 ppm |
|||
|
Pomalaca |
Blanching (85°C, 5m in.) |
35 |
3 |
|
aw= 0.97 (sucrose) |
|||
|
pH = 3.5 |
|||
|
SO2= 180 ppm |
|||
|
KS = 1300 ppm |
|||
|
Hot filling |
|||
|
Purees Banana |
Blanching (steam, 1min.) |
27 |
3.5 |
|
aw = 0.97 (glucose) |
|||
|
pH = 3.4 |
|||
|
AA = 250 ppm |
|||
|
NaHSO3= 400 ppm |
|||
|
KS = 100 ppm |
|||
|
Mild heat treatment |
|||
|
1 (00°C, 1 min.) |
|||
|
Mango |
Blanching (80°C, 10 min.) |
30 -35 |
3 |
|
aw= 0.985a |
|||
|
pH = 3.6 |
|||
|
SMB = 150 ppm |
|||
|
SB = 1000 ppm |
|||
|
Papaya |
Blanching (steam, 3min.) |
35 |
4 |
|
aw= 0.98 (sucrose) |
|||
|
pH = 4.1 |
|||
|
KS = 1000 ppm |
|||
|
Plum |
Blanching (steam, 3min.) |
25 |
4 |
|
aw= 0.98 (sucrose) |
|||
|
pH = 3.0 |
|||
|
KS = 10 00 ppm |
|||
|
Passion fruit |
Blanching (steam, 3 min.) |
30 |
4 |
|
aw= 0.98 (sucrose) |
|||
|
pH = 3.0 |
|||
|
SO2= 150 ppm |
|||
|
KS = 400 ppm |
|||
|
Passion Fruit |
aw= 0.94 (sucrose) |
35 |
6 |
|
pH = 3.4 |
|||
|
Heat treatment (85 °C, 2 min.) |
|||
|
Na2S2O3= 150 ppm |
|||
|
KS = 1500 p pm |
|||
|
Hot filling (60 °C) |
|||
|
Tamarind |
aw= 0.96 (sucrose) |
35 |
6 |
|
pH = 2.5 |
|||
|
Heat treatment (85 °C, 2 min.) |
|||
|
Na2S2O3= 150 ppm |
|||
|
KS = 1500 ppm |
|||
|
Hot filling (60 °C) |
KS = potassium sorbate; AA = ascorbic acid; SB = sodium benzoate; SMB = sodium metabisulphite. (From Tapia et al., 1996)
Minimally processed fruit products can be repackaged from bulk containers into small packages such as glass or plastic jars, and high-density polyethylene bags for retail markets and consumer distribution. The stabilized fruit products can be processed in the form of slices, chunks, whole fruit, marmalades, or nectars.
Syrup reconstitution is needed for repackaging of MPFP, which requires the addition of sugar, and additives to adjust the water activity, pH, and control of browning reaction. The syrup covers the fruit inside the package and protects against microbial contamination. It should have a pH between 3.0 and 4.1. The tank holding the fruit and syrup prior to repackaging should be maintained at constant room temperature for 3 to 5 days during equilibration.
The final MPF product can be eaten as received or used in bulk for off-season processing, in confectionery, bakery goods, and dairy products, or for preserves, jams, and jellies. Fruit pieces can be utilized for salads, barbecue sauces, pizzas, fruit drink formulations, etc.
Several microbiological tests should be implemented in the processing area according to the Good Manufacturing Practice (GMP). Microbiological tests also apply to working personnel who manipulate and prepare the fruit products.
Total aerobic counts (TAC): TAC is performed in petri dishes with standard plate count agar (SPCA). These are plated with a spread from the hair, fingerprints, shoe soles, work tables, utensils, and skin of workers with the aid of a wet cue tip, which has been impregnated with a sterile peptone solution (1% v/v). The impregnated cue tip is passed through the desired area being controlled, then spread onto the agar surface in the petri dish. The plates are incubated at 35-37°C ± 2°C for 18 to 24 hours.
Mould and Yeast counts (MYC): To count mould and yeast cells, plates with potato-dextrose agar are plated with the same infected areas described above and incubated for 5-7 days at 25-30°C ± 2°C.
Microbial tests, such as those described above, are also performed on raw fruit to count initial populations, and on the finished product to determine the number of surviving organisms after a combined treatment application.
Knowledge of the combined effect of the preservation factors used for high moisture fruit products (HMFP) on the growth and survival of certain key microorganisms that may pose risks to the quality and safety of HMFP is of great interest in the design of this technology. The major microorganisms of concern in HMFP are primarily moulds and yeasts, due to the high carbohydrate content present in the moisture associated with these products.
Very small changes in the nutritional characteristics of MPF are experienced during processing and storage, due to the mild heat treatment applied (compared to thermally processed fruit products). Blanching does not affect the nutritional properties, but it does inactivate the enzymes and provide some reduction of indigenous flora.
Changes in flavour, texture, odour, and colour have not been reported in high moisture minimally processed fruit products (HMPFP), such as papaya, peach, pineapple, and mango. In general, the average scores presented in Table 4.4 correspond to products that have good acceptability.
Table 4.4 Sensory characteristics of shell life stable high moisture papaya, peach, pineapple, and mango.
|
Attribute |
Average score |
|
Flavour |
6.65-7.70 |
|
Odour |
5.80-6.80 |
|
Texture |
6.70-8.07 |
|
Colour |
6.46-7.10 |
|
Overall impression |
6.73-7.63 |
Source: Tapia et al. (1996).
As observed from Table 4.4, texture received the highest scores followed by flavour, colour, and general impression, indicating that combined method technology is a viable alternative in fruit preservation. These parameters are usually judged by using a small trained panel or a larger group of non-trained volunteers. A numerical scale is given for each attribute and the response of each judge is recorded. A scorecard is prepared with a hedonic scale ranging from 0 to 9 points, which is presented to each judge. Nine is the highest score, like very much, and zero (0) is the lowest score, dislike very much. Samples are identified with a code number selected at random, as indicated in Figure 4.12.
Figure 4.12 Scorecard for sensory evaluation of fruits and vegetables.
