Recently, the Food Agricultural Organization of the United Nations (FAO) predicted that the world population would top eight billion by the year 2030. Therefore, the demand for food would increase dramatically. As stated in the FAO report, Agriculture: Towards 2015/30, remarkable progress has been made over the last three decades towards feeding the world. While global population has increased over 70 percent, per capita food consumption has been almost 20 percent higher. In developing countries, despite a doubling of population, the proportion of those living in chronic states of under nourishment was cut in half, falling to 18 percent in 1995/97. According to the report, crop output is projected to be 70 percent higher in 2030 than current output. Fruits and vegetables will play an important role in providing essential vitamins, minerals, and dietary fibre to the world, feeding populations in both developed and developing countries.
In developed countries, the U.S. continues to dominate the international trade of fruits and vegetables, and is ranked number one as both importer and exporter, accounting for approximately 18 percent of the $40 billion (USD) in fresh produce world trade. As a group, the European Union (EU) constitutes the largest player, with 15 additional export and import commodities contributing about 20 percent to total fresh fruit and vegetable trade. Within Europe, Germany is the principal exporter; Spain is the principal supplier; and the Netherlands plays an important role in the physical distribution process. In the Southern Hemisphere, Chile, South Africa, and New Zealand have become major suppliers in the international trade of fresh fruit commodities, although they remain insignificant in vegetable trade.
FAO estimated that the world production of fruits and vegetables over a three-year period (1993-1995) was 489 million tons for vegetables and 448 million tons for fruits. This trend increased as expected, reaching a global production of 508 million tons for vegetables and 469 tons for fruits in 1996. This trend in production is expected to increase at a rate of 3.2 percent per year for vegetables and 1.6 percent per year for fruits. However, this trend is not uniform worldwide, especially in developing countries where the lack of adequate infrastructure and technology constitutes the major drawback to competing with industrialized countries. Nevertheless, developing countries will continue to be the leaders in providing fresh exotic fruits and vegetables to developed countries. Most developing countries have experienced a high increase in fruit and vegetable production, as in the case of Asia (China) and South America (Brazil, Chile). Asia is the leading producer of vegetables with a 61 percent total volume output and a yearly growth of 51 percent. However, the U.S. continues to lead in the export of fresh fruits and vegetables worldwide with orange, grapes, and tomatoes. Brazil dominates the international trade of frozen orange juice concentrate, while Chile has become the major fresh fruit exporter with a production volume of 45 percent. Despite the large growth in exports in the 1990s, the U.S. remains a net importer of horticultural products. As U.S. consumers have become more willing to try new fruit and vegetable varieties, the imported share of the domestic market has increased. According to a USDA report, the total value of horticultural products imported into the U.S. has grown by more than 50 percent since 1990. If long-term projections hold for the next decade, the U.S. could achieve a trade balance surplus in horticultural products, due mainly to a global increase in the market. While the import value of horticultural products is projected to grow at a steady rate of 4 percent per year, between 1998 and 2007, the USDAs baseline projection period for exports are projected to grow by 5 to 7 percent per year.
The top six fruit producers, in declining order of importance, are China, India, Brazil, USA, Italy, and Mexico. China, India, and Brazil account for almost 30 percent of the worlds fruit supply, but since most of this production is destined for domestic consumption its impact on world trade is minimal.
Fruit and vegetable consumption per capita showed an increase of 0.38 percent for fresh fruits and 0.92 percent for vegetables per capita from 1986 to 1995. The highest consumption of fresh fruits was registered in China (6.4%), as the apparent per capita consumption of vegetables in China went from 68.7 kg per capita in 1986 to 146 kg in 1995 (53.8% growth rate), while African and Near East Asian countries showed a decrease in fresh fruit consumption. The lowest consumption of vegetables per capita was registered in Sub-Saharan Africa (29 kg of vegetables consumed both in 1986 and 1995). According to trade sources, Chinese customers purchased most of their fresh fruit at street retail shops and market places where imported fresh fruits are available and U.S. and European brand names have received recognition. Products such as Red Delicious apples, Sunkist oranges, and Red Globe table grapes are especially popular. Sunkist is one of the few brands of oranges consumers recognize. The trend toward fresh vegetable consumption in developing countries is one indication of the populations standard of living, but generally, fresh vegetables lose their market share to processed products. Many vegetables can be processed into canned products that cater to local tastes, (e.g., cucumbers and peppers). Easy to carry and convenient to serve, they can be stored for a long time, reducing losses incurred from the seasonal supply of surplus vegetables marketed yearly at the same time. Urban population is exploding in developing countries, having risen from 35 percent of the total population in 1990, and projected to rise 54 percent in 2020. With increasing urban populations, more free markets and wholesale markets will be required to increase the supply of fresh fruits and vegetables. For example, the growth of consumption in the U.S. has been stimulated partly by increasing demand for tropical and exotic fruits and vegetables (mainly imported).
Ongoing consumer demand for new fruits and vegetables in developed countries has contributed to an increase in trade volume of fresh produce in developing countries. This, in turn, has promoted the growth of small farms and the addition of new products, creating more rural and urban jobs and reduced the disparities in income levels among farms of different sizes. As countries become wealthier, their demand for high-valued commodities increases. The effect of income growth on consumption is more pronounced in developing countries, compared to developed countries, they are expected to spend larger shares of extra income on food items like meat and fruit and vegetable products. The implementation of international trade agreements, such as NAFTA (U.S., Mexico, Canada) and MERCOSUR (Argentina, Brazil, Paraguay and Uruguay), has significantly impacted the economy of the signatory countries by increasing the trade volumes and trade flows, particularly through general areas such as market access, tarification, limits on export subsidies, cuts in domestic supports, phyto-sanitary measures, and safeguard clauses.
According to the USDA economic report, the commercial constraints on fruits and vegetables include:
Trade barriers: Natural and artificial barriers. Natural trade barriers include high transportation costs to distant markets, and artificial barriers include legal measures such as protectionist policies. Liberalization of trade through international agreements has been instrumental in relaxing many legal trade barriers by reducing tariffs and by harmonizing the technical barriers to trade.
Scientific phyto-sanitary requirements: Importing countries set the standards that potential trade partners must meet in order to protect human health or prevent the spread of pests and diseases. For instance, Japanese imports of U.S. apples are limited to Red and Golden Delicious apples from Washington and Oregon. The Japanese, who are mainly concerned with the spread of fire blight, impose rigorous and costly import requirements on the U.S. apple shippers. The apples must be subjected to a cold treatment and fumigation with methyl bromide before shipment to Japan, and three inspections of U.S. apple orchards during the production stage. Infestation by fruit flies (Tepbritidae: Diptera), common in the tropics, is a major constraint to the production and export of tropical fruits.
Technological innovations: Countries can increase their competitiveness and world market shares by providing higher quality products and promoting lower prices through technological innovations.
Trade liberalization, negotiated through the Uruguay Round Agreement (URA) (of the GATT and implemented under WTO), as well as through regional agreements, such as NAFTA and MERCOSUR, has expanded market access and provided strengthened mechanisms for combating non-tariff trade barriers such as scientifically unfounded phyto-sanitary restrictions. Future prospects of fruits and vegetables exported from developing countries will largely depend on the growth of import demand, mostly in the developed countries. Developed countries are expected to diversify their consumption of fruits and vegetables. This will increase the concern about health and nutrition; the consumers familiarity with more fruits and vegetables because of wider availability, increased travel, and improved communications will lead to an increase in the ratio of imports to domestic products (Segre, 1998).
Postharvest losses of fruits and vegetables are difficult to predict; the major agents producing deterioration are those attributed to physiological damage and combinations of several organisms. Flores (2000) described postharvest losses due to various causes as follows:
These include losses from technological origin such as deterioration by biological or microbiological agents, and mechanical damage.
Losses due to technological origin include: unfavourable climate, cultural practices, poor storage conditions, and inadequate handling during transportation, all of which can lead to accelerated product decay (e.g., tubers re-sprouting from bulbs and weight loss from product dehydration).
Physiological deterioration of fruits and vegetables refers to the aging of products during storage due to natural reactions. Deterioration caused by biochemical or chemical agents refers to reactions, of which intermediate and final products are undesirable. These can result in significant loss of nutritional value (i.e., rancidity and agrochemical contamination) and in many cases the whole fruit or vegetable is lost.
Deterioration by biological or microbiological agents refers to losses caused by insects, bacteria, moulds, yeasts, viruses, rodents, and other animals. When fruits and vegetables are gathered into boxes, crates, baskets, or trucks after harvesting, they may be subject to cross-contamination by spoilage microorganisms from other fruits and vegetables and from containers.
Most of the microorganisms present in fresh vegetables are saprophytes, such as coryniforms, lactic acid bacteria, spore-formers, coliforms, micrococci, and pseudomonas, derived from the soil, air, and water. Pseudomonas and the group of Klebsiella-Enterobacter-Serratia from the enterobacteriaceae are the most frequent. Fungi, including Aureobasidium, Fusarium, and Alternaria, are often present but in relatively lower numbers than bacteria. Due to the acidity of raw fruits, the primary spoilage organisms are fungi, predominantly moulds and yeasts, such as Sacharomyces cerevisiae, Aspergillus niger, Penicillum spp., Byssochlamys fulva, B. nivea, Clostridium pasteurianum, Coletotrichum gloesporoides, Clostridium perfringes, and Lactobacillus spp. Psychrotrophic bacteria are able to grow in vegetable products; some of them are Erwina carotovora, Pseudomonas fluorescens, P. auriginosa, P. luteola, Bacillus species, Cytophaga jhonsonae, Xantomonas campestri, and Vibrio fluvialis (Alzamora et al., 2000).
The existence of pathogenic bacteria in fresh fruit and vegetable products has been reported by Alzamora et al. (2000), which include Listeria monocytogenes, Aeromonas hydrophila, and Escherichia coli O157: H7. These bacteria are found in both fresh and minimally processed fruit and vegetable products. Listeria monocytogenes is able to survive and grow at refrigeration temperatures on many raw and processed vegetables, such as ready-to-eat fresh salad vegetables, including cabbage, celery, raisins, fennel, watercress, leek salad, asparagus, broccoli, cauliflower, lettuce, lettuce juice, minimally-processed lettuce, butterhead lettuce salad, broad-leaved and curly-leaved endive, fresh peeled hamlin oranges, and vacuum-packaged potatoes (Alzamora et al., 2000). Aeromonas hydrophila is a characteristic concern in vegetables; it is a psychrotrophic and facultative anaerobe. Aeromonas strains are susceptible to disinfectants, including chlorine, although recovery of Aeromonas from chlorinated water has been reported. Challenging studies inoculating A. hydrophila in minimally processed fruit salads showed that A. hydrophila was able to grow at 5°C during the first 6 days, however, the pathogen decreased after 8 days of storage. (Alzamora et al., 2000). E. coli O157H:7 has emerged as a highly significant food borne pathogen. The principal reservoir of E. coli O157H:7 is believed to be the bovine gastrointestinal tract. Thus, contamination of associated food products with faeces is a significant risk factor, particularly if untreated contaminated water is consumed directly or used to wash uncooked foods.
Mechanical damage is caused by inappropriate methods used during harvesting, packaging, and inadequate transporting, which can lead to tissue wounds, abrasion, breakage, squeezing, and escape of fruits or vegetables. Mechanical damage may increase susceptibility to decay and growth of microorganisms. Some operations, such as washing, can reduce the microbial load; however, they may also help to distribute spoilage microorganisms and moisten surfaces enough to permit growth of microorganisms during holding periods (Alzamora et al., 2000). All methods of harvesting cause bruising and damage to the cellular and tissue structure, in which enzyme activity is greatly enhanced as cellular components are dislocated (Holdsworth, 1983).
Besides the above issues, most post-harvest losses in developing countries occur during transport, handling, storage, and processing. Rough handling during preparation for market will increase bruising and mechanical damage, and limits the benefits of cooling.
By-products from fruit and vegetable processing are not wholly utilized in developing countries due to lack of machinery and infrastructure to process waste. The easiest way to dispose of by-products is to dump the waste or use it directly as animal feed. Waste materials such as leaves and tissues could be used in animal feed formulations and plant fertilizers.
In general, it is estimated that between 49 to 80% goes to consumers in the production of a particular commodity, and the difference is lost during the varied steps that comprise the harvest-consumption system.
Policies: This involves political conditions under which a technological solution is inappropriate or difficult to put in to practice, for example, lack of a clear policy capable of facilitating and encouraging utilization and administration of human, economic, technical, and scientific resources to prevent the deterioration of commodities.
Resources: This is related to human, economic, and technical resources for developing programs aimed at prevention and reduction of post-harvest food losses.
Education: This includes unknown knowledge of technical and scientific technologies associated with preservation, processing, packaging, transporting, and distribution of food products.
Services: This refers to inefficient commercialization systems, and absent or inefficient government agencies in the production and marketing of commodities, as well as a lack of credit policies that address the needs of the country and participants.
Transportation: This is a serious problem faced by fruit growers in developing countries, where vehicles used in transporting bulk raw fruits to markets are not equipped with good refrigeration systems. Raw fruits exposed to high temperatures during transportation soften in tissue and bruise easily, causing rapid microbial deterioration.
Rapid cooling of produce following harvest is essential for crops intended for transport in refrigerated ships, land vehicles, and containers not designed to handle the full load of field heat but capable of maintaining precooled produce at a selected carriage temperature. The selected method of cooling will depend greatly on the anticipated storage life of the commodity. Rapidly respiring commodities with short post-harvest life should be cooled immediately after harvest. Therefore, added value is achieved in precooling the produce immediately after harvest, which will restrict deterioration and maintain the produce in a condition acceptable to the consumer.
Blanching of fruits as a pre-treatment method may also be applied before freezing and juicing, or in some cases, before dehydration (Arthey and Ashurst, 1996). The fruit may be blanched either by exposure to near boiling water, steam, or hot air for 1 to 10 minutes. Blanching inactivates those enzyme systems that degrade flavour and colour and cause vitamin loss during subsequent processing and storage (Arthey and Ashurst, 1996).
Pre-processing of fruits and vegetables includes: blanching to inactivate enzymes and microorganisms, curing of root and tubers to extend shelf life, pre-treatment of produce with cold or high temperatures, and chemical preservatives to control pests after harvest. Storage of produce under controlled temperature and relative humidity conditions will extend its perishability and reduce decay. Packaging of produce in appropriate material enhances colour appearance and marketability.
A variety of alternative methods to preserve fruits and vegetables can be used in rural areas, such as fermentation, sun drying, osmotic dehydration, and refrigeration.
Fruits and vegetables can be pre-processed via scalding (blanching) to eliminate enzymes and microorganisms. Fermentation of fruits and vegetables is a preservation method used in rural areas, and due to the simplicity of the process, there is no need for sophisticated equipment; pickled produce, sauerkraut, and wine are examples of this process. A general schematic diagram of the different alternative processes for fruits and vegetables is presented in Figure 1.1, and described as follows:
Cleaning and washing are often the only preservation treatments applied to minimally processed raw fruits and vegetables (MPRFV). As the first step in processing, cleaning is a form of separation concerned with removal of foreign materials like twigs, stalks, dirt, sand, soil, insects, pesticides, and fertilizer residues from fruits and vegetables, as well as from containers and equipment. The cleaning process also involves separation of light from heavy materials via gravity, flotation, picking, screening, dewatering, and others (Wiley, 1996). Washing is usually done with chlorinated water (i.e., 200 ppm allowed in the USA). The MPRFV product is immersed in a bath in which bubbling is maintained by a jet of air. This turbulence permits one to eliminate practically all traces of air and foreign matter without bruising the product.
Figure 1.1 Processing of fruits and vegetables in rural areas.

Water must be of optimal quality for washing MPRFV products, otherwise cross contamination may occur. According to Wiley R.C. (1997), three parameters are controlled in washing MPRFV fruits and vegetables:
1. Quantity of water used: 5-10 L/kg of product
2. Temperature of water: 4°C to cool the product
3. Concentration of active chlorine: 100 mg/L
Two examples of specially designed equipment used to wash fruits and vegetables include: 1) rotary drums used for cleaning apples, pears, peaches, potatoes, turnips, beets; high pressure water is sprayed over the product, which never comes in contact with dirty water, and 2) wire cylinder leafy vegetable washers, in which medium pressure sprays of fresh water are used for washing spinach, lettuce, parsley, and leeks.
In rural areas, fresh produce could be poured into plastic containers filled with tap water to remove the dirt from fruits and vegetables. The dirty water could be drained from the containers and refilled with chlorinated water for rewashing and disinfection of the fruit or vegetable. If electricity is available, fresh produce could be refrigerated until processed or distributed to retailers and markets.
Fruits, fresh vegetables and root vegetable pieces are immersed in a bath containing hot water (or boiling water) for 1-10 minutes at 91-99°C, to reduce microbial levels, and partially reduce peroxidase and polyphenoloxydase (PPO) activity. The heating time will depend on the type of vegetable product processed Boiling water has been used to provide thermal inactivation of L. monocytogenes on celery leaves (Wiley, 1997).
This operation is carried out in perforated metal trays through which cool air is passed in order to cool the product prior to packaging in sterile plastic bags, unless another process is to follow.
During this operation, the fruit or vegetable pieces (or slices) are immersed in a solution of sodium bisulphite (200 ppm) to prevent undesirable changes in colour and any additional microbial and enzyme activity, and to retain a residual concentration of 100 ppm in the final product.
In rural areas, dehydration is probably the most effective method to preserve fruits and vegetables. Fruit slices or vegetable pieces are spread over stainless metal trays or screens spaced 2-3 cm apart and sun dried. The dried fruit and vegetable products are then packaged in plastic bags, glass bottles, or cans, as with fruit slices (i.e., mango, papaya, peach, etc.) or milled flour (i.e., green plantain flour produced in rural areas of developing countries).
In osmotic dehydration and crystallization, the fruit is preserved by heating the product in sugar syrup, followed by washing and drying to reduce the sugar concentration at the fruit surface. Fruits are dried by direct or indirect sun drying, depending on the quality of the product obtained. The advantage of this method is the prevention of discoloration and browning of fruit produced by enzymatic reactions. Thus, the high concentration of sugar in the fruit produces a dehydrated product with good colouring, without the need of chemical preservatives such as sulphur dioxide.
This is another useful preservation process for fruit and vegetable products. For vegetables, the product is immersed into a sodium chloride solution, as in the case of cucumbers, green tomatoes, cauliflower, onions, and cabbage (sauerkraut). Composition of the salt (sodium chloride) is maintained at about 12% by weight so that active organisms during fermentation, such as Lactic acid bacteria, and the Aerobacter group, produce sufficient acid to prevent any food poisoning organisms from germinating (Holdsworth, 1983). Fruits, on the other hand, can be preserved by fermenting the fruit pulp into wine, by preparing a solution of sugar and water and then inoculating it with a strain of Saccharomyces cerevisiae. This process is very simple and will be discussed in greater detail later in this chapter.
1.8.5.1 Pickles, sauerkraut and wine making
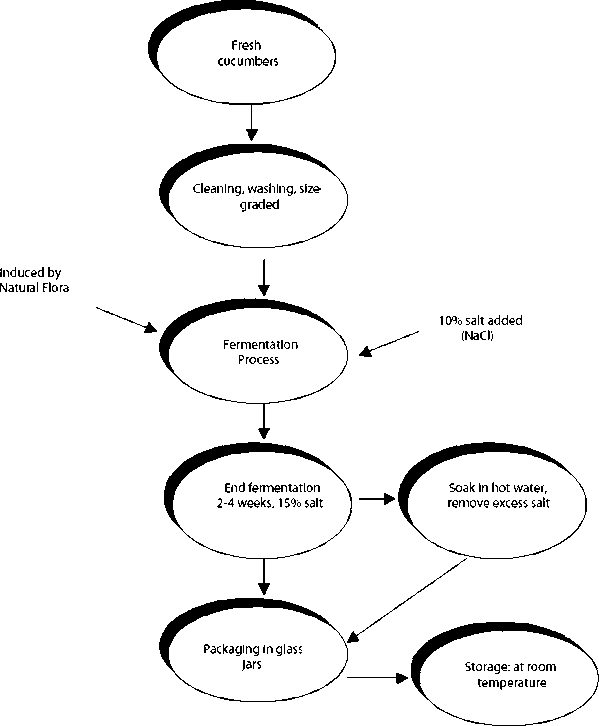
Slightly underripe cucumbers are selected and cleaned thoroughly with water, then size-graded prior to brining. For a large production of pickles, the fermentation process is carried out in circular wooden vats 2.5-4.5 m in diameter and 1.8-2.5 m deep. A small batch of pickles can be produced using appropriate plastic containers capable of holding 4-5 kg of cucumbers. After the cucumbers are put into the vats, a salt solution (approximately 10% by weight) is added. This concentration is maintained by adding further salt as needed by recirculating the solution to eliminate concentration gradients. Sugar is added if the cucumbers are low in sugar content to sustain the fermentation process (Holdsworth, 1983). The fermentation process will end after 4-6 weeks, and the salt concentration will rise to 15%. Under these conditions, pickles will keep almost indefinitely. Care must be taken to ensure that the yeast scum on top of the vat does not destroy the lactic acid. This can be done by adding a layer of liquid paraffin on the surface of the pickling solution. After the fermentation process has ended, the pickles are soaked in hot water to remove excess salt, then size-graded and packed into glass jars with acetic acid in the form of vinegar. A flow diagram for this process is illustrated in Figure 1.2 (see page 12).
1.8.5.2 Sauerkraut
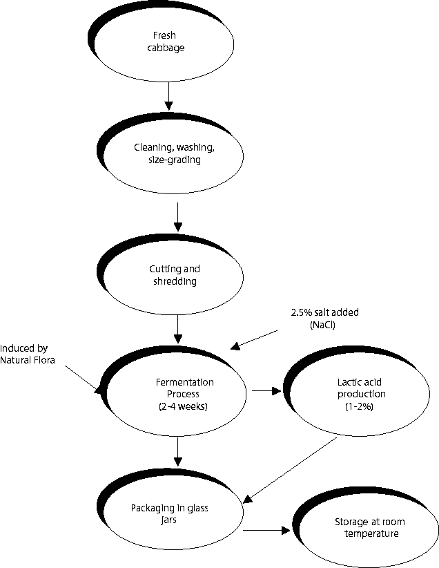
Selected heads of cabbage are core-shredded and soaked in tap water with 2.5% (by weight) salt concentration and allowed to ferment. During the initial stages of fermentation, there is a rapid evolution of gas caused by Leuconostoc mesenteroides; this process imparts much of the pleasant flavour to the product. The next stage involves Lactobacillus cucumeris fermentation, resulting in an increase of lactic acid; and finally after approximately 5 days at 20-24°C, the third stage, involving a further group of lactic acid bacteria such as Leuconostoc pentoaceticus, which yields more lactic acid combined with acetic acid, ethyl alcohol, carbon dioxide, and mannitol. The fermentation process ends when the lactic acid production is approximately 1-2%. This can be tested by titration of the acid with a 0.1 N sodium hydroxide (NaOH) solution, using phenolphthalein (0.1% w/v) as colour indicator (i.e., 2-5 drops are added to the acid solution; colour will change from clear to pink and persists for 30 seconds). After the fermentation process, either the tank is sealed to exclude air or the product is then packed into glass jars or canned. It is then ready for consumption (Figure 1.3 see page 13). Further details regarding sauerkraut production are given in Chapter 5.
1.8.5.3 Wine making
Selected ripened fruits are transported to the farm where they are sorted, washed and macerated or chopped prior to pressing. In rural areas, juice is extracted from the fruit by squeezing (oranges, grapes, etc.) or pulped (mangoes, maracuyá, guava, etc.). The soluble solid content of the pulp is measured with a refractometer in °Brix. Soluble solids should be 25%, but if lower, it can be adjusted with sugar.
Figure 1.2. Flow diagram for pickle production.

Figure 1.3 Flow diagram for sauerkraut production.

Clarification:
Clarification of wines prior to bottling involves treatment with gelatine, albumin, isinglass, bentonite, potassium ferrocyanide or salts (the last two treatments are intended to reduce the level of soluble iron complexes, which would otherwise cause a darkening of the wine, but with fruit wine these are frequently inadequate (Arthey and Ashurst, 1996). Alternative clarification procedures include chilling the wine prior to, or after, refining, and using microfiltration systems. A simple way to clarify wine is to add white gelatine (1 g per L of wine) to the fermented fruit solution, which is then allowed to stand in the refrigerator for 1 week, after which all of the suspended solids are precipitated and a clear transparent wine can be decanted from the top of the container. Following clarification, the wine will normally be flash pasteurized, hot-filled into bottles, or treated to give a residual SO2 content (100 ppm).
The next stage is to add sodium bisulphite to the fruit juice (200 ppm), allowing it to stand for 2-3 hours. During this process, the unwanted yeast flora present in the fruit pulp is eliminated and the added inoculum can act freely in the fruit juice to produce the desired flavour or bouquet characteristic of fruit wine. Next, the yeast is added to the juice (1 g per kg of fruit juice, usually strains of Saccharomyces cerevisiae or bread making yeast). The fermentation process should be carried out anaerobically, that is in the absence of oxygen, to prevent development of other non-wine making bacteria, such as Acetobacter spp, which produces undesirable taste and flavour. The fermentation ends after 3 to 4 weeks at 22-25°C.
The final stage of processing involves the blending, sweetening and flavouring (if required), and stabilization of the wines. The blending process is done both to ensure consistency of product character and to reduce the strong aroma and flavour of certain wines. Although there is some preference for single wines, many are blended, especially with apple wine, which is relatively low in flavour. Wines can be sweetened using sugar or fruit juice, the latter also serving to increase the natural fruit content. In some cases, it is necessary to adjust the acidity of wine by adding an approved food-grade acid, such as citric or tartaric acid. In many rural areas, where these chemicals are not available, lemon juice can be used instead. Flow diagrams for this process are shown in Figure 1.4.
For wine making in rural areas, the fermentation process is usually carried out in a large bottle (18-20 L), in which the ingredients are mixed with water. In order to keep the fermentation process under anaerobic conditions, a water-filled air-lock is fitted into a hollow cork or rubber stopper inside the mouth of the bottle. This can be made simply from a piece of plastic tubing and a bottle (Figure 1.5).
Because sun dried and fermented fruit and vegetable products are stable, they can be stored at ambient temperatures or at low refrigeration temperatures, extending the shelf life for several months (6-12 months and beyond). Wine is stored in glass bottles and maintained at room temperature or it can be stored under refrigeration. Other fermented products such as sauerkraut and pickles are usually stored at room temperature.
Figure 1.4. Flow diagram for fruit wine production.

Ten kg of fruit pulp contains approximately 5% soluble solids (i.e., 5 kg sugar/100 kg pulp) and 0.2% citric acid. We want to adjust the soluble solids to 25% and 0.7% citric acid.

Solution:
Total Material Balance:
FP + S = P (1)
Balance of soluble solids:
10 (0.05) + S = 0.25P (2)
From (1): S = P - 10
Substituting S into (2), we get:
10 (0.05) + P - 10 = 0.25P
0.75P = 9.5
Solving for P,
P = 9.5/0.75 = 12.67 kg
Therefore, the amount of sucrose needed to adjust the soluble solids content in fruit pulp from 5 % to 25% equals:
S = P - 10 = 12.67 - 10 = 2.67 kg of Sucrose
Citric acid adjustment:
Acid Balance:
10(0.002) + CA = 12.67(0.007)
CA = 0.08869 - 0.02 = 0.0687 kg of Citric Acid
Final product will have the following composition:
10 kg fruit pulp + 2.67 kg sucrose (25% solids content)
0.0687 kg Citric Acid (7% citric acid content)
Figure 1.5. Schematic diagram for wine making in rural areas
