Existen diversos enfoques para analizar el desarrollo histórico de un sector determinado. Uno de ellos consiste en dar seguimiento a la evolución del desarrollo tecnológico. Puesto que a menudo los avances y retrocesos son el resultado de las políticas sectoriales gubernamentales, este capítulo describen la historia del desarrollo de la acuicultura en China siguiendo la evolución de los cambios macro-económicos del país.
Desde una perspectiva de las políticas gubernamentales, el desarrollo de la acuicultura en China puede ser dividido en tres fases principales: el período previo a 1949, el período comprendido entre los años 1949-1978 y el período posterior a 1978. Cada una de estas tres fases es discutida en este capítulo abarcando únicamente la evolución de los aspectos no relacionados a las políticas del desarrollo de la acuicultura. Como se menciona en el capítulo introductorio, estas políticas serán discutidas en un capítulo por separado.
Los documentos históricos muestran que en China se practicaba el cultivo de peces desde 1,100 AC. La carpa común (Cyprinus carpio), un pez de agua dulce, fue la primera especie cultivada. Su cultivo se realizaba en estanques de tierra. Durante la dinastía Tang (618-917 DC), se amplio el rango de las especies cultivadas a partir de la carpa común (C. carpio), incluyendo la carpa plateada (Hypophtalmichthys molitrix), la carpa cabezona (Aristichthys nobilis), carpa herbívora (Ctenopharyngodon idellus), carpa negra (Mylopharyngodon piceus) y la carpa bentónica (Cyrrhina molitorella). Exceptuando a la C. Molitorella, la cual fue encontrada en el Río Perla, semillas de todas estas especies eran colectadas del Río Yangtze. Más tarde, en la dinastía Song (960-1279 DC), granjeros que vivían a lo largo de estos dos ríos, fueron capaces de colectar y transportar exitosamente alevines silvestres hasta granjas lejanas.
El cultivo del ostión se practicó desde la dinastía de Han (206 AC a 220 DC). La acuicultura marina y el cultivo del pez chano o sábalo se vuelve una actividad acuicola popular durante la dinastía Ming, especialmente en la provincia de Taiwán (Zheng Hongtu; Ye Li Kao, 1600).
El desarrollo de la acuicultura en sus albores parece haber surgido principalmente en función de los hábitos alimenticios para posteriormente consolidarse mediante la investigación. Durante la dinastía Ming, Xu Guangqi (1639 DC) escribió sobre los métodos de cultivo de peces de agua dulce y la prevención de sus enfermedades. Por su parte, Tu Benjun describió unas 200 especies de animales marinos, incluyendo entre otros crustáceos, moluscos y peces de escama, así como otros animales acuáticos económicamente importantes. Un libro sobre el cultivo de la lisa, escrito en esa misma época, constato que el cultivo de especies marinas ya se practicaba desde entonces. El hecho de que los investigadores se hayan referido a especies de peces económicamente importantes, es quizás un indicio de que el desarrollo de la acuicultura era también impulsado por razones económicas.
A pesar de su dependencia en el abastecimiento de semilla silvestre, la acuicultura continuó siendo una importante actividad para muchas familias a través de los años, lo cual condujo al establecimiento y expansión de la piscicultura tal como se presenta actualmente en el país.
La piscicultura de agua dulce en estanques prevaleció entre 1949 y 1978. Sin embargo, la expansión sostenida de la acuicultura durante el período previo sufrió una contracción a principios del siglo 20. La demanda de semillas de peces llegó a ser superior al abastecimiento silvestre. Hasta principios de los 50s, la mayor parte de las carpas, la principal especie cultivada[1], no desovaba en cautiverio. Este problema frenó significativamente la producción y el desarrollo de la acuicultura.
La creciente escasez de alevines impulsó al gobierno a movilizar y organizar a sus científicos para buscar los medios que aliviaran esta restricción. El objetivo principal del Gobierno fue contribuir a satisfacer la demanda de proteína animal por parte de la creciente población del interior del país a través de la expansión de la producción acuícola. Los investigadores se abocaron a dominar las técnicas de control del abastecimiento para evitar depender de la voluntad de la naturaleza. En 1958, se logro exitosamente el desove inducido de la carpa cabezona (A.nobilis), la carpa plateada (H. molitrix) y la brema blanca (Parabramis pekinensis). Este fue la primera ocasión que un pez fue exitosamente reproducido utilizando hormonas. La carpa negra (M. piceus) y la carpa herbívora (C. idellus) fueron también exitosamente reproducidas en 1960 y 1961 respectivamente. Estos resultados liberaron a la industria de la piscicultura de aguas dulces de China de su completa dependencia del medio silvestre para su abastecimiento de semillas e impulsaron a la industria hacia una nueva etapa de desarrollo.
Después de estos éxitos, el Gobierno publicó en 1961, en su editorial científica, un libro canónico de 612 páginas titulado «Piscicultura de Agua Dulce en China». Este libro fue compilado por un comité especializado en piscicultura de aguas dulces en China el cual resumió las experiencias colectivas de la producción de peces de agua dulce en China, y estableció las bases para el cultivo sustentable e intensivo de peces de agua dulce en el país. En 1962 se produjeron 3 mil millones de alevines de carpa cabezona (A. nobilis), carpa negra (M. piceus), carpa herbívora (C. idellus) y la carpa plateada (H. molitrix). Este rápido desarrollo en la producción de alevines resalta el impacto de las políticas gubernamentales en investigación, desarrollo tecnológico y diseminación informativa sobre el desarrollo de la piscicultura en China.
La producción de peces de agua dulce se desarrolló simultáneamente al cultivo en agua salobre y la acuicultura marina. Los principales organismos marinos cultivados en este período incluyeron una variedad de algas, moluscos, crustáceos, ostiones y equinodermos. Antes de 1950 se cultivaban a través de métodos tradicionales 11 especies o grupos de especies, incluyendo cuatro de algas, cinco de moluscos, uno de camarón y uno de especies de peces. A partir de 1950, el nuevo Gobierno de la República Popular brindó mayor atención a la ciencia y a la tecnología de organismos marinos. Biólogos marinos fueron convocados a desarrollar la acuicultura marina. El Gobierno financió estudios básicos y aplicados sobre algunas especies de algas tales como el sargazo japonés (Laminaria japonica) y las algas rojas o nori (Porphyra tenera). La principal meta fue generar divisas a través de la exportación. La moneda extranjera era esencial para la adquisición de bienes de capital requeridos para reconstruir la economía ya que el país acababa de emerger de la dominación extranjera.
Las políticas gubernamentales de apoyo a la investigación y al desarrollo fructificaron. El gobierno patrocinó estudios que condujeron particularmente al descubrimiento del origen de las esporas, conocimiento esencial en el cultivo del sargazo (L. japonica) y para comprender el ciclo de vida de alga roja o nori (P. tenera). Tales políticas también lograron avances trascendentales en el éxito del cultivo del sargazo japonés (L. Japónica) en los años 50s y del alga roja (P. Tenera) en los años 60s. Ambas especies constituyeron el pilar del éxito de la industria de la acuicultura marina de China. En 1950 la producción de la maricultura fue estimada en 10 000 toneladas. Treinta y tres años después, en 1983, la producción alcanzó 545 000 toneladas, o sea, 54,5 veces la producción de 1950, lo cual es equivalente a una taza promedio de crecimiento anual de aproximadamente el 16 por ciento. Entre 1958 y 1959 se produjo un notable avance en producción, pasando de 84,000 a 105,000 toneladas. Este súbito incremento en la producción total se atribuye al alto crecimiento en la producción de sargazo (L. japonica) que pasó de 6 253 toneladas en 1958 a 23 886 toneladas en 1959. Esta diferencia de 17 633 toneladas en un año, fue el resultado de los esfuerzos gubernamentales por fertilizar el mar así como de la expansión del cultivo de sargazo hacia el sur. Desde entonces la producción del sargazo ha cobrado gran importancia económica. En 1967-1980, 50 a 60por ciento del total de la producción acuícola marina China.
Se realizaron también estudios básicos sobre la ecología y el ciclo biológico del camarón chino (Penaeus chinensis) con el propósito de comprender la reproducción de esta especie. Experimentos de laboratorio sobre la maduración del camarón y su inducción al desove bajo condiciones controladas, fueron exitosamente realizados en los años 50s y a principios de los 60s. Estos avances tecnológicos eventualmente constituyeron la base del exitoso desarrollo de la producción de larva de camarón a larga escala, una condición esencial para el desarrollo de la camaronicultura en China. El cultivo del camarón se convirtió en otro importante componente de la industria de la maricultura en China.
En este mismo período, también se realizaron estudios sobre la biología de especies de moluscos valiosas económicamente, especialmente sobre la ecología, el ciclo de vida y cultivo larvario de mejillones escalopas tales como el mejillón azul comestible (Mytilus edulis). Una vez más, estos estudios jugaron un papel importante en el cultivo de mejillones y escalopas durante las décadas de los 1970s y 1980s. Con una producción superior a las 114 500 toneladas hacia 1983, el cultivo del mejillón es una parte importante de la industria de la maricultura de China. El desarrollo de la maricultura de escalopas también se esta desarrollando rápidamente. Adicionalmente otros moluscos se cultivan en forma tradicional, tales como el ostión (Ostrea spp) y almeja navaja (Sinonovacula constricta).
Una gran variedad de tecnologías de acuicultura se utiliza para diferentes especies de peces y bajo diferentes condiciones ambientales en China. Los principales sistemas de acuicultura incluyen el cultivo en estanques, el cultivo en jaulas, el cultivo en corrales, el cultivo en arrozales, los sistemas bajo techo de aguas corrientes y las pesquerías[2] de acuacultivos en aguas abiertas.
El sistema tradicional de piscicultura, el cultivo en estanques, es el mas ampliamente difundido e importante sistema del país. Las principales especies cultivadas en estanques son las carpas chinas[3]: la carpa común (C. carpio), la carpa cruciana (carassius auratus), la carpa de fango (Cirrhina molitrorella), la brema china (Megalobrama amblyocephala), el pez mandarino (Siniperca chautsi), la anguila japonesa (Anguilla japonica), el langostino japones (Macrobrachium nipponensis), la madreperla (Hyriopsis cumingii and Cristaria plicata), cangrejo de río (Eriocheir sinsensis), tortuga de caparazon suave (Trionyx sinensis) y las especies exóticas o especies introducidas tales como: el bagre de canal (Ictalurus punctutatus), tilapia (Oreochromis niloticus), gamba o langostino gigante (Macrobrachium rosenbergii), lobina (Micropterus salmoides) y trucha arco iris (Onchorhynchus mykiss). Las tecnologías de producción de estas especies de peces se resumen en el Cuadro 1.
A diferencia del cultivo en estanques, los cultivos en jaulas y corrales fueron introducidos a China procedentes del sureste de Asia en los años 1970s y 1980s, respectivamente. A pesar de su reciente historia, se han convertido en un sistema muy efectivo de producción piscícola en agua abiertas o embalases en China. Las principales especies y tecnologías de producción empleadas en los sistemas de cultivo en jaulas y corrales son descritas en el Cuadro 2.
La piscicultura en arrozales también es una práctica tradicional de la acuicultura en china. En años recientes ha alcanzado un rápido desarrollo como resultado de los cambios estructurales de la agricultura tradicional. Es ahora un importante sistema acuícola en el país con un gran impacto en el desarrollo rural. El Cuadro 3 presenta las principales especies piscícolas y las tecnologías de producción empleadas en el cultivo en sistemas de cultivo arrocero.
El sistema de acuicultura en aguas corrientes bajo techo es el sistema de más reciente introducción a China. A principios de los 1980s se llevaron al cabo los primeros experimentos bajo estos sistemas. Actualmente ya son comúnmente utilizados para la etapa de crecimiento y producción de ciertas especies, la hibernación de especies subtropicales y la reproducción de algunas especies. Las principales especies y tecnologías de producción empleadas en estos sistemas son reportadas en el Cuadro 4.
La repoblación de cuerpos de agua abiertos en China tiene una historia de alrededor de 40 años. Se inició en pequeños y medianos reservorios a principios de los 1960s y ahora es un medio eficaz para mejorar la productividad y la producción de cuerpos de agua o embalses interiores. El Cuadro 5 presenta las principales especies y tecnologías de producción utilizadas para la producción piscícola bajo este sistema.
Los sistemas de cultivo marino y salobre en China son diversos, variando desde estanques hasta balsas flotantes, corrales, jaulas (en aguas costeras, en mar abierto o sumergidas), túneles, tanques cubiertos con recirculación de agua, cultivos de fondo, ranchos marinos y repoblaciones marinas dependientes del cultivo de especies, de las condiciones naturales del área de cultivo, del apoyo financiero disponible, del nivel educativo de los piscicultores y otros factores.
Mientras que previamente a 1980 los esfuerzos y las políticas gubernamentales se habían enfocado en solo dos especies de algas, principalmente el sargazo japonés (L. japonica) y el alga roja (P. tenera) y en el molusco mejillón azul (M. edulis) cuya producción en conjunto alcanzó un 98 por ciento de la producción total de acuicultura marina, desde los 80s el Gobierno de China ha adoptado, y apoyado a través de la investigación, una política de cultivo de especies marinas múltiples. Actualmente, en adición a las tres especies anteriormente referidas (sargazo japonés, alga roja y el mejillón azul), muchas otras especies marinas han adquirido importancia para la maricultura en China. Entre estas se incluyen dos especies de camarón (Penaeus monodon y P. chinensis), dos especies de moluscos: ostión (Ostrea spp.) y almeja navaja (S. constricta), escalopas (Argopecten spp.), abulón (Haliotis discus hannai y H. diversicolor) y peces de escama tales como: la cabrilla (Epinephelus spp), sargo (Pagrosomus spp), lenguado (Paralichthys olivaceus), rodaballo, Psetta máxima) y corvina amarilla (Pseudosciaena crocea). El Cuadro 6 presenta los principales sistemas de cultivo de las especies más importantes de la maricultura en China.
CUADRO 1
Principales especies piscícolas de
cultivo en estanques y tecnología de producción en China,
2002.
|
Principales especies |
Carpas chinas, carpa común, tilapia, brema china, carpa cruciana, pescado mandarín, bagre, anguila, langostino, cangrejo, madreperla, carpa de fango, tortuga de caparazón suave |
|
Ambiente |
Terrestre |
|
Principales insumos |
Semillas, alimento, medicinas y químicos, combustible y energía, fertilizantes, trabajo |
|
Tipo de cultivo |
Policultivo o monocultivo, baja a alta densidad |
|
Manejo |
Siembra controlada (tamaño, calidad y densidad), alimentación científica (calidad, cantidad y horario), fertilización, manejo de calidad de agua y prevención de enfermedades y tratamiento |
CUADRO 2
Principales especies piscícolas de
cultivo en estanques y tecnología de producción,
2002.
|
Sistemas de cultivo |
Jaula |
Corral |
|
Principales especies |
Carpa herbívora, carpa común, tilapia, brema o sargo chino, carpa cruciana, pez mandarín, bagre, langostino |
Carpas Chinas, carpa común, brema o sargo chino, carpa cruciana, pez mandarín, bagre, cangrejo |
|
Ambiente |
Ríos, reservorios y lagos |
Lagos y reservorios poco profundos |
|
Principales insumos |
Semilla, alimento, trabajo |
Semilla, alimento, medicinas y químicos, trabajo |
|
Tipo de cultivo |
Monocultivo dominante, algunas veces policultivos o alta densidad |
Policultivos, densidad moderada |
|
Manejo |
Selección de sitio, diseño de jaulas, siembra controlada (tamaño, calidad y densidad), alimentación balanceada (calidad, cantidad y horario), prevención de enfermedades y tratamiento, prevención de fugas |
Selección de sitio, construcción corrales piscícolas, siembra controlada (tamaño, calidad y densidad), alimentación balanceada (calidad, cantidad y horario), prevención de enfermedades y tratamiento, prevención de fugas y cosecha efectiva. |
CUADRO 3
Principales especies de agua dulce y
tecnologías de producción empleadas en sistemas de arrozales,
2002.
|
Principales especies |
Carpa común, tilapia, brema o sargo chino, carpa cruciana, bagre, langostino, cangrejo. |
|
Ambiente |
Arrozales |
|
Principales insumos |
Semillas, alimento, fertilizantes, combustible, energía y trabajo |
|
Tipo de cultivo |
Policultivo o monocultivo, baja densidad |
|
Manejo |
Diseño y construcción de zanjas piscícolas, siembra controlada (tamaño, calidad y densidad), alimentación balanceada (calidad, cantidad y horario, fertilización, calidad de agua y control en el uso de pesticidas |
De estos sistemas de cultivo, el método de cultivo en balsas flotantes es específicamente utilizado para el cultivo de sargazo, mejillones, escalopas, ostiones y abulón[4]. El cultivo en estanques es empleado principalmente para camarón; el cultivo en fondos fangosos es usado para almejas, y las jaulas se utilizan para el cultivo de peces de escama.
Régimen de propiedad
Antes de 1978, las empresas de acuicultura pertenecían exclusivamente al Gobierno (propiedades estatales) o a las comunas (propiedad colectiva). A principios de 1978 las políticas de un nuevo gobierno permitieron y fomentaron diversos tipos de regímenes de propiedad para empresas de acuicultura. A partir de entonces existen empresas acuícolas estatales, corporativas, individuales co-inversiones y empresas extranjeras independientes.
CUADRO 4
Principales especies de agua y
tecnologías de producción en sistemas de aguas corrientes bajo
techo, 2002.
|
Principales especies |
Tilapia, anguila, esturión, tortuga de caparazón suave, bagre, langostino, cangrejo (reproducción) |
|
Ambiente |
Terrestre |
|
Insumos |
Semilla, alimento, combustible y energía, químicos, medicamentos y trabajo |
|
Tipo de cultivo |
Monocultivo, alta densidad |
|
Manejo |
Diseño y construcción de los sistemas, siembra controlada (tamaño, calidad y densidad), alimentos balanceados (calidad, cantidad y horario), calidad de agua |
CUADRO 5
Principales especies de cultivo de agua dulce y
tecnologías de producción pesquera para sistemas de cultivo,
2002.
|
Principales especies |
Carpa china, carpa común, carpa cruciana, brema o sargo chino |
|
Ambiente |
Lagos y reservorios |
|
Insumos |
Semilla y trabajo |
|
Tipo de cultivo |
Policultivo, baja densidad |
|
Manejo |
Siembra controlada (tamaño, calidad y densidad), prevención de fuga, control de actividades de pesca y cosecha efectiva |
Estos diferentes regímenes de propiedad varían de región a región dentro del mismo país. En las provincias costeras del sur y las regiones autónomas incluyendo Zhejiang, Fujian, Guangdong, Guangxi y Hainan, el 90 por ciento de las granjas pertenecen a individuos y a corporaciones privadas. En algunas áreas de la región tales como Wenzhou y Taizhou en la provincia de Zhejiang, el 100 por ciento de las empresas son empresas conjuntas y a propiedades cooperativas. La mayoría de los socios extranjeros de las empresas conjuntas proceden de Taiwan, Provincia de China.
En las provincias costeras del norte de China: Jiangsu, Shandong, Hebei y Liaoning, casi el 80 por ciento de las empresas acuícolas son corporaciones; estas eran propiedades comunales antes de 1978. En la provincia de Shandong la mayoría de las corporaciones poseen múltiples intereses comerciales; estos incluyen la pesca, acuicultura, procesamiento construcción y otros negocios no relacionadas con la pesca.
En el interior del país, más de un 90 por ciento de las granjas piscícolas pertenecen a individuos y son operadas por familias.
Relación entre pequeños y grandes acuicultores comerciales
La relación entre pequeños y grandes productores en China cae dentro de dos categorías: la relación estratégica entre pequeños acuicultores y fabricantes de alimento, el sistema de cooperación de stocks de peces y la relación entre corporaciones y acuicultores independientes. En cada categoría, ambos se refuerzan mutuamente.
A quienes encabezan las grandes empresas se les llama «cabezas de dragones». Como líderes pueden firmar contratos con pequeñas granjas piscícolas. Los contratos involucran la inversión de capital, recaudación del producto, guía técnica y suministro de información de mercado a granjas de menor escala. Además de las ganancias económicas, las grandes empresas se ganan el apoyo comunitario como respuesta a estos servicios. El apoyo de la comunidad es un elemento esencial para la sustentabilidad de sus empresas.
CUADRO 6
Principales sistemas de cultivos marinos de las
especies más importantes en China, 2002.
|
Sistema de cultivo |
Especies |
Observaciones |
|
Estaque |
Camarón, cangrejo, moluscos, Gracilaria spp. y peces |
Comercial |
|
Balsa flotante |
Algas, escalopa, ostión, abulón |
Comercial |
|
Fondos fangosos |
Alga roja, almeja navaja, almeja de concha dura, ostión |
Comercial |
|
Corral |
Abulón, camarón |
Comercial |
|
Jaula costera |
Peces |
Comercial |
|
Jaula en mar abierto |
Peces |
Piloto y comercial |
|
Túnel |
Abulón |
Pequeña escala |
|
Jaula sumergida |
Abulón, peces |
De ensayo en pequeña escala |
|
Tanques bajo techo con sistemas de recirculación de agua |
Lenguado, rodaballo y otras especies de peces, abulón. |
Comercial y de ensayo |
|
De fondo y ranchos marinos |
Abulón, escalopa japonesa, berberecho gigante, pepino marino, erizo marino |
Comercial |
|
Repoblamiento marino |
Camarón chino, pargo rojo marino, lenguado, corvina amarilla, lisa, medusas |
De ensayo |
Los pequeños acuicultores también reciben apoyo de las industrias conexas a la acuicultura. Algunas grandes fábricas de alimento y/o compañías de productos químicos realizan cursos con regularidad o ad-hoc sobre temas tales como técnicas de acuicultura, introducción de nuevas especies, manejo sanitario, control de la calidad del agua y otros temas relacionados a la piscicultura. Tanto los fabricantes de alimento y las empresas de productos químicos como los acuicultores se benefician mutuamente. Por otro lado, los acuicultores adquieren por parte de las compañías de alimentos y químicos, los conocimientos y habilidades necesarias en como incrementar la producción. Por su parte, a través de la motivación de los acuicultores por incrementar su producción a través de la alimentación y/o fertilización, las compañías proveedoras de insumos genera mayor demanda para sus productos. Como resultado, entre ambas partes se promueven las ventas y se generan mayores ingresos.
Tamaño y distribución de las granjas
El tamaño y la distribución de las granjas dependen de las especies cultivadas así como de su localización geográfica. En el norte de China, particularmente en las provincias de Shandong y Liaoning, la mayor parte de las granjas de acuicultura marina son operaciones comerciales de gran escala. En ellas se produce principalmente sargazo (L. Japónica), lenguado (P. olivaceus), escalopa (chlamys farreri) y adulón (Haliotis discuss hannai, H. Diversicolor). En el sur y en las áreas interiores del país, prevalecen las granjas de pequeña escala. Son principalmente granjas de agua dulce operadas por unidades familiares. Estas son empresas con sistemas agrícolas tales como cultivo de arrozales, cultivo asociado pez-arroz y piscicultura integrada (integración morera de seda-pescado-ganado). No existe información estructurada que permita la clasificación de las granjas en función de su tamaño.
Organización de la producción de alevines y su distribución
Debido a la gran demanda de semillas y alevines, China posee toda una gama de incubadoras y centros de crianza para distintas especies.
Con excepción de la industria de la anguila (Anguilla spp.) en la cual la semilla aún se colecta en las zonas estuarinas o son importadas de otros países tales como Francia, la mayor parte de la semilla de las especies cultivadas son producidas en los centros de crianza.
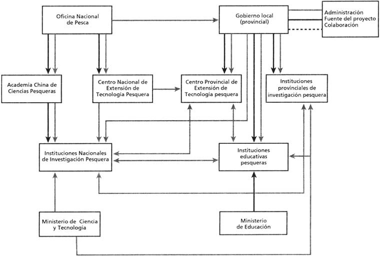
Los criaderos o estaciones de reproducción pertenecen al estado y/o provincia y son operados por corporaciones, comunas o individuos. La «Estación Nacional Técnica de Extensionismo Acuícola» es la responsable del desarrollo de técnicas de reproducción así como de introducir y adaptar especies ya domesticadas de una región del país hacia otra. El «Comité de Identificación de Peces, dependiente del Departamento Nacional de Pesca, cumple con la función de identificar y seleccionar especies ya domesticadas así como de establecer los centros para su reproducción. En la Figura 1 se presenta una gráfica que muestra la relación y los patrones de toma de decisiones entre las distintas instituciones (investigación, educación y capacitación) involucradas en la producción y distribución de semilla.
FIGURA 1
Vinculos administrativos y técnicos en
acuicultura, China, 2002.

Organización de la producción y distribución de alimentos
En China existen actualmente unas 12 000 plantas productoras de distintos tipos de alimento para animales, entre las que se incluyen los alimentos para peces. De estas plantas, aproximadamente 1 900 tienen una capacidad de producción superior a 5 toneladas por hora. Desde que el sector de la acuicultura fue liberalizado, la propiedad de las plantas de alimentos para peces se ha ido diversificando aunque lentamente (Cuadro 7). El Estado aun juega un papel importante en la producción de alimentos para animales acuáticos, siendo el propietario de mas del 47 por ciento de las plantas, porcentaje mucho menor al 99 por ciento que detentaba en 1990. En cambio, el porcentaje controlado por las corporaciones domésticas pasó del 0 por ciento en 1990 al 47,6 por ciento. Las empresas conjuntas también han aumentado, pasando del 0,9 por ciento al 3,8 por ciento en 1990.
Las fábricas de piensos en China son administradas por diversas autoridades gubernamentales. Existen aproximadamente 323 plantas que dependen de las autoridades pesqueras. Estas plantas constituyen la columna vertebral de la industria manufacturera de alimentos para peces en China.
Organización de mercados y comercialización
Embalaje y procesamiento
Los productos de la acuicultura son vendidos a los consumidores tanto en presentaciones frescas como procesadas. Sin embargo, aunque la practica más común continua siendo la venta de pescado fresco, las políticas de reforma de China han activado la industria del procesamiento de pescado. Las tecnologías más simples y básicas del manejo y procesamiento del pescado están siendo remplazadas paulatinamente por las tecnologías más modernas para impartir mayor valor agregado a los diversos productos acuícolas. Las presentaciones de congelados y productos refrigerados, gradualmente han adquirido importancia en los mercados, reemplazando antiguas presentaciones de producto salado (seco/húmedo). Paquetes grandes han sido reemplazados por paquetes pequeños, envases de aluminio están siendo utilizados cada vez mas en vez de recipientes de vidrio; diversas y novedosas formas de producto terminado y de conveniencia han sido también desarrolladas para satisfacer las nuevas demandas del mercado.
CUADRO 7
Importancia absoluta y relativa de las
fábricas alimentos equilibrados para animales acuáticos en China,
según el tipo de régimen de propiedad de la empresa.
|
Régimen de Propiedad |
1990 |
1992 |
1994 |
1996 |
1998 |
1999 |
Variación |
|
Estatal |
5 956 |
6 352 |
5 640 |
5 586 |
3 988 |
3 656 |
-5,3 |
|
Empresa conjunta |
55 |
97 |
152 |
216 |
298 |
296 |
20,6 |
|
Empresa nacional |
0 |
624 |
1 038 |
1 795 |
3 680 |
3 671 |
21,82 |
|
Propiedad Individual |
7 |
8 |
15 |
33 |
69 |
87 |
32,3 |
|
TOTAL |
6 018 |
7 081 |
6 845 |
7 630 |
8 035 |
7 710 |
2,8 |
|
(Porcentaje) |
|||||||
|
Estatal |
99,0 |
89,7 |
82,4 |
73,2 |
49,6 |
47,4 |
|
|
Empresa conjunta |
0,9 |
1,4 |
2,2 |
2,8 |
3,7 |
3,8 |
|
|
Empresa nacional |
0,0 |
8,8 |
15,2 |
23,5 |
45,8 |
47,6 |
|
|
Propiedad individual |
0,1 |
0,1 |
0,2 |
0,4 |
0,9 |
1,1 |
|
1 Variación Porcentual = (X1999/X1990)^(1/9)
- 1.
2 La
variación porcentual anual corresponde a 1992-1999.
Fuente:
Adaptado del Anuario estadístico de la industria de piensos de
China, 1999
Durante la Exposición Nacional China de Procesamiento de Pescado celebrada en Beijing en 1994, se presentaron mas de 1 100 tipos de productos pesqueros. En 1999, la industria estaba constituida por unas 6 443 empresas elaboradoras de pescado; de las cuales 461 (7 por ciento) eran propiedad del estado; mientras que tres años antes, en 1996 el gobierno era propietario del 20 por ciento. Ello es un indicio de que las empresas colectivas y privadas se han desarrollado rápidamente tras la reforma de política económica de 1978. En forma análoga, en 1999 unos 12,23 millones de toneladas de materia prima (29,7 por ciento de la producción pesquera bruta) fue utilizada por la industria elaboradora.
Debido a la falta de datos precisos, particularmente el desglose por sector, es difícil hacer un análisis detallado de la industria procesadora dentro del sector acuícola. Las principales actividades del procesamiento de pescado de agua dulce incluyen la congelación (conservación en frió), el secado, el ahumado y el enlatado. La refrigeración es la forma más común de procesamiento en China. En el Cuadro 8 se presentan los volúmenes de los principales productos pesqueros procesados por provincias.
Los principales productos procesados de la acuicultura incluyen: anguila, tilapia, sargazo (alga roja o nori, Porphyra tenera) y alimentos dietéticos.
En 1982 fue la primera vez que China importó equipo para el procesamiento de la anguila procedente de Japón. Desde entonces se han establecido mas de cincuenta líneas de procesado de la anguila. La mayoría se encuentran en las provincias de Guangdong, Fujian, Jiangsu, Jiangxi y Anhi. Anualmente se producen mas de 70 000 toneladas de anguila procesada (horneada), en su mayoría exportada a Japón. Actualmente China ya sobrepasó a Taiwán como el principal proveedor de anguila de Japón. La exportación de la anguila horneada representa casi el 20 por ciento del total de las exportaciones pesqueras (aproximadamente 3 830 millones de dólares EE.UU. en el año 2000).
CUADRO 8
Principales productos pesqueros de agua dulce
elaborados en las principales provincias de China. 2002.
|
Provincia |
Total |
Congelado |
Seco |
Ahumado |
Enlatado |
Productos |
Harina |
Otros1 |
| (Toneladas) | ||||||||
|
Hubei |
30 503 |
19 405 |
972 |
1 054 |
960 |
2 384 |
62 |
5 644 |
|
Hunan |
24 138 |
5 045 |
4 325 |
9 340 |
200 |
2 583 |
310 |
2 335 |
|
Anhui |
15 027 |
12 833 |
479 |
562 |
20 |
30 |
185 |
918 |
|
Jiangxi |
44 201 |
5 571 |
19 868 |
11 477 |
35 |
1 445 |
91 |
4 793 |
|
Total |
6 242 000 |
3 258 000 |
632 000 |
235 000 |
21 000 |
93 000 |
707 000 |
|
|
Nacional |
(100%) |
(52,2%) |
(10,1%) |
(3,8%) |
(0,3%) |
(1,5%) |
(11,3%) |
|
1 Incluye productos aderezados y medicamentos.
La tilapia está empezando a cobrar importancia entre las especies sujetas a proceso en china. El filete es el principal producto del procesamiento de la tilapia. Aunque las exportaciones de filete de tilapia, tanto en su presentación fresca como congelada, alcanzaron únicamente dólares EE.UU. 650 000 en 1998, esta especie exótica esta mostrando un gran potencial de desarrollo. Los EE.UU. constituyen el principal mercado para el filete fresco y congelado de la tilapia.
En 1998 China produjo un total de 8 000 millones de láminas de Porphyra seca, por un valor de 1 500 millones de yuan renminbi (aproximadamente 183 millones de dólares EE.UU.). Las principales áreas de producción se encuentran en las provincias de Jiangsu y Fujian. Casi el 90 por ciento de los productos de porphyra son exportados.
En años recientes, la industria procesadora de alimentos naturistas se ha desarrollado rápidamente tanto en términos de variedad como en numero de alimentos para la salud y en escala de producción. Hacia finales de 1999, habían sido registrados 1 771 productos de alimentos naturistas en el Ministerio de Salud Publica de China. Entre ellos, 208 estaban elaborados a partir de productos acuáticos. La importancia relativa de los principales productos acuáticos se presenta en el Cuadro 9.
Canales de comercialización
La producción de la acuicultura o bien, se consume internamente o es exportada. El comercio de productos pesqueros, incluidos los de la acuicultura, ascendió a 19,6 millones de toneladas en el año 2000, lo que representa 207 200 millones de yuan (Administración Estatal de Industria y Comercio, 2001).
La mayoría de los productos de la acuicultura de agua dulce se comercializan siguiendo los canales de distribución descritos en la Figura 2.
En la Figura 2 se puede apreciar que para el mercado detallista, la mayoría de los productos acuáticos son comercializados por al menos dos tipos de intermediarios (mayoristas primarios y secundarios) antes de llegar al consumidor. Los productores que se encuentran próximos a zonas urbanas venden su pescado directamente a los detallistas o a través de intermediarios del mercado. Se estima que cada eslabón del mercado desde el productor hasta el consumidor se generan incrementos de precio del 10 al 20 por ciento de utilidad marginal.
Entre los detallistas se incluyen los supermercados y otras cadenas de distribución de alimentos; estos se están desarrollando rápidamente, pero son de reciente introducción en China. Una encuesta realizada en 11 cadenas comerciales y 20 supermercados en Beijing por la Corporación General de Pesca de Beijing, indica que en 1998 los ingresos promedio de ventas ascendieron a 904 millones de yuan, de los cuales 21,41 millones provinieron de ventas de pescados y mariscos. Tal como se indica en la Figura 3, estos resultados sugieren que los mariscos representaron un 2,4 por ciento del total de ventas en los supermercados y en las cadenas de distribución de alimentos. A principios de los años 1980, el pescado y los productos pesqueros no se vendían en supermercados ni en las cadenas de distribución de alimentos debido a que aún no existían en China.
CUADRO 9
Importancia relativa de los principales
productos acuáticos respecto a los alimentos naturistas de China,
2002.
|
Origen del Producto |
Importancia relativa |
|
Spirulina platensis |
35,6 |
|
Aceite de pescado |
13,0 |
|
Cartílago de tiburón |
6,3 |
|
Tortuga de caparazón suave cultivada |
6,3 |
|
Productos de quitina de crustáceos cultivados |
5,3 |
|
Perla cultivada |
5,3 |
|
Aceite de hígado de tiburón |
3,9 |
|
Ostión cultivado |
2,9 |
|
Otras especies de tortugas cultivadas |
2,9 |
|
Perro de mar |
2,4 |
|
Caballito de mar cultivado |
1,9 |
|
Hueso de anguila cultivada |
1,4 |
|
Otros |
14,7 |
|
Total |
100,0 |
Organización de la recolección de datos estadísticos
En China existen dos canales para la recolección de información estadística, siendo el más importante el canal oficial gubernamental. Este incluye al Departamento de Pesca, al ministerio de Agricultura y al Departamento de Estadísticas del Estado. La recolección de estadística se realiza siguiendo un patrón jerárquico vertical desde el nivel provincial hasta la base. Este sistema de recolección de datos es complementado periódicamente mediante un censo cuyo objetivo es verificar y validar la información así como mejorar la confiabilidad de las estadísticas. Estas son utilizadas por el gobierno en sus ejercicios de planificación. Las estadísticas también son recolectadas a través de canales no gubernamentales.
Organización de la investigación, educación, capacitación y extensionismo
Investigación
Durante más de 40 años del desarrollo de la acuicultura, en China se ha ido estableciendo un sistema integral de investigación en acuicultura. El sistema consiste principalmente de instituciones nacionales de investigación pesquera apoyadas por el Gobierno Central; de instituciones de investigación apoyadas por los gobiernos locales tanto provinciales como municipales; y por universidades. En 1999 existían 210 institutos de investigación pesquera en el país. El número de profesionistas científicos y técnicos empleados por el Gobierno (Central y Local) que participaban en investigaciones pesqueras y en desarrollos tecnológicos (principalmente en acuicultura), excluyendo investigadores universitarios y del sector productivo, rebasaba los 7 000.
Las instituciones de investigación apoyadas por el Gobierno Central (instituciones nacionales de investigación pesquera) son administradas directamente por la Academia China de Ciencias Pesqueras dependiente del Ministerio de Agricultura (Figura 4). Las universidades son administradas por el Ministerio de Educación o por los Gobiernos Provinciales. En China, tanto las instituciones nacionales de investigación como las universidades constituyen la principal fuerza que impulsa la investigación acuícola y su desarrollo tecnológico. Ellas se avocan a la investigación básica y aplicada así como al desarrollo tecnológico enfocados a atender las necesidades nacionales del desarrollo de la acuicultura.
FIGURA 2
Canales de Distribución de los
productos de la acuicultura en China, 2000.

FIGURA 3
Porcentaje de ventas de mariscos en
supermercados y en cadenas de distribución de alimentos en
Beijing

Las instituciones que son apoyadas por los gobiernos locales también juegan un papel importante en la investigación acuícola. Por supuesto, estas se enfocan mas en atender los problemas técnicos que afectan el desarrollo local de la acuicultura. Se orientan hacia los requerimientos más inmediatos de los productores respondiendo mas rápidamente que cualquiera de las otras dos categorías de instituciones de investigación. De hecho, con frecuencia logran avances tecnológicos pragmáticos antes que las instituciones nacionales y que las universidades.
Aunque la investigación acuícola aun se encuentra dominada por las instituciones gubernamentales y por las universidades, ya no sigue siendo parte del monopolio de las instituciones pesqueras nacionales, tal como había sido el caso en el pasado reciente. Debido a la percepción del desarrollo actual y del potencial de la acuicultura, la investigación acuícola ha empezado a atraer cada vez mas el interés del sector privado. Conforme la industria de la acuicultura se desarrolla, empresas privadas comerciales no directamente relacionadas con la pesca han empezado a financiar la investigación acuícola. El interés de estas empresas se centra en las áreas de alimentos para la acuicultura, productos químicos (control de enfermedades de organismos acuáticos), etc. así como en técnicas de reproducción y cultivo de especies de elevado valor comercial. Ya ha sido fundado un primer instituto privado de investigación pesquera y acuícola. Se considera que la creación de estos institutos reforzara aun más la investigación y desarrollo de la acuicultura en China.
Educación y capacitación
El Gobierno ha reconocido la importancia que posee la generación de capacidades, incluyendo la formación de recursos humanos en el desarrollo de la acuicultura. Es por ello que ha asignado a la educación y capacitación en acuicultura un lugar preponderante en sus programas educativos. En China se ha creado ya un sistema efectivo de educación y capacitación en acuicultura que es capaz de satisfacer los requerimientos de recursos humanos para el desarrollo del sector. La educación en acuicultura, consistente en educación formal y en capacitación en el trabajo, es totalmente apoyada por los gobiernos central y local. A la fecha, el sector privado no ha participado en este rubro.
Educación Formal. El desarrollo del sector acuícola requiere un numero elevado de científicos y profesionistas bien calificados. Antes de la creación del Colegio Pesqueros de Shanghai y de la suspensión de la educación superior por parte del Gobierno en 1952, existía una Universidad Pesquera y tres Colegios Pesqueros pertenecientes al Ministerio de Agricultura. Con la reforma de la educación superior en 1976, esta Universidad y Colegios dejaron de pertenecer al Ministerio de Agricultura y fueron trasladados al de Educación. Además, durante las ultimas dos décadas, la mayor parte de las universidades agrícolas empezaron a incorporar Colegios o Departamentos de Pesquerías como parte de sus áreas educativas. La acuicultura se ha convertido en uno de las principales especialidades en las universidades, colegios o departamentos de pesquerías de China. Actualmente unas 30 universidades ofrecen cursos de acuicultura en sus carreras profesionales, en los que se inscriben anualmente unos 1,000 estudiantes. Tanto las universidades como las instituciones de investigación ofrecen cursos de acuicultura en sus maestría y doctorados. Cinco instituciones ofrecen el grado de doctorado y 9 el de maestría en acuicultura y áreas afines.
Educación Técnica y Vocacional. Existen unas 20 escuelas secundarias técnicas así como un gran numero de escuelas vocacionales. Su principal misión es la de capacitar trabajadores especializados tanto para el sector acuícola como el pesquero. Estas escuelas eran utilizadas para brindar capacitación al personal técnico de las granjas antes de la reforma de la educación superior de China. La modificación en el papel que jugaban estas escuelas fue motivada por la necesidad de brindar una capacitación integral así como en la de desarrollar habilidades mas que una simple capacitación en el trabajo. El cambio de políticas también se atribuye al alto costo de capacitar a todos los productores.
Actividades de extensión
Un factor decisivo en el desarrollo de la acuicultura en China fue el valioso Servicio de Extensionismo que se brindaba a los productores. El extensionismo de la acuicultura ha tenido una larga historia en China, habiendo sido instrumentando por el gobierno desde su inicio.
La Estación General de Extensionismo Técnico Nacional de Pesca (Figura 1) es la institución nacional responsable de brindar servicios de extensionismo tanto en pesca como en acuicultura. Existen 18,462 estaciones de extensionismo pesquero incluyendo tanto desde las de cobertura nacional como las locales. Estas estaciones forman una red de Servicios de Extensionismo Acuícola que abarca todo el país. En 1999, el número de extensionistas pesqueros (principalmente de acuicultura) ascendió a 45 863.
El sistema del servicio de extensionismo pesquero es financiado conjuntamente tanto por el gobierno central como por los gobiernos locales. El financiamiento total del servicio de extensionismo se estimo en 384 millones de Yuans en el año 2000. De este total, un 47,8 por ciento correspondió al rubro de personal (salarios y prestaciones); y el 52,2 por ciento restante se destino a sufragar los gastos de operación. Los gobiernos locales contribuyeron con un 47,3 por ciento (181,5 millones de Yuanes) del presupuesto total.
Las estaciones de extensionismo pesquero brindan servicios de distintos tipos a los acuicultores: implementación y demostración de programas de extension[5] a distintos niveles; suministro de servicios técnicos en las propias granjas; servicios técnicos y asistencia en la adquisición de semilla de calidad así como de otros insumos, etc.
Recientemente, el Gobierno ha fomentado que las instituciones de investigación y las educativas colaboren estrechamente con el sector productivo. A su vez, a las instituciones de investigación también se les requiere que materialicen los resultados de su investigación brindando servicios de extensión para difundir sus logros entre los acuicultores. Por lo tanto, con frecuencia participan en programas de extensionismo acuícola tanto nacionales como locales mediante proyectos demostrativos que brindan respaldo técnico a los acuicultores. La participación en estos programas de extensionismo se esta convirtiendo en una actividad importante de las instituciones educativas y de investigación que contribuye significativa y eficazmente a mejorar los métodos de diseminación de nuevas tecnologías así como al incremento de la producción acuícola.
Conforme la acuicultura se ha ido desarrollando, con mayor frecuencia se observa que instituciones no gubernamentales, particularmente las empresas productoras de alimentos y de productos químicos, participan en actividades de extensionismo. Puesto que estas empresas persiguen fines de lucro, consideran que el extensionismo es un método eficaz para la promoción del mercado para sus productos. Con frecuencia realizan sesiones de capacitación y demostraciones en las granjas para introducir sus productos a los acuicultores. Algunas empresas además proveen asistencia técnica a los acuicultores en el área de sus capacidades y facultades. Por ejemplo, los fabricantes de productos químicos no solo venden sus productos a los acuicultores, sino también suministran asesoría técnica en la prevención y control de enfermedades. Se estima que en un futuro, el papel que juega el sector privado en el extensionismo acuícola ira adquiriendo mayor importancia, no limitándose únicamente a los alimentos y medicamentos, tal como en el caso actual, sino que abarcara otros campos de la acuicultura como por ejemplo el desarrollo tecnológico.
|
[1] Carpa cabezona (A.
nobilis), carp negra (M. piceus), carpa común (C.
carpio), carpa herbivora (C. idellus) y carpa plateada (H.
molitrix). [2] Las pesquerias basadas en acuacultivos es una tecnica para reponer los stocks con el objeto de incrementar la biomasa de peces en un cuerpo de agua. Existen argumentos a favor y encontra respecto a clasificar a las pesquerias basadas en acuacultivos como acuicultura. Los defensores sostienen que es una forma de acuicultura debido a que existe intervención humana en el proceso productivo. Los oponentes mantienen que tanto la intervencion humana como el derecho de propiedad son indispensables para incluir a una actividad dentro de la categoria de la acuicultura. Este sistema se menciona aquí unicamente para fines de información. [3] Carpa cabezona (A. nobilis), carpa negra (M. piceus), carpa herbivora (C. idellus) y carpa plateada (H. molitrix). [4] Solo para crecimiento. [5] Tanto el "Programa Agrícola Antorcha" como el "Programa Cosechas Abundantes" son los programas agrícolas regulares mas importantes que también apoyan proyectos de extensionismo acuicola a nivel nacional. |