3.1 Procedures for the export of NWFP
The export of NWFP from Suriname is regulated by national and international (e.g. CITES) regulations. For export of wildlife and plant products, the following permits are mandatory:
• Wildlife Application Form;
• CITES permits with
security stamps;
• CITES preparation of shipment;
• Enig document for
customs administration and national statistics;
• IUD license for export and
foreign financial transactions;
• H-99 permit for commercial and
non-commercial shipments for acquiring a license;
• IT-form for financial
transactions;
• Health certificates of the Veterinary Department and/or the
Department of Plant Protection and Quality Control of the Ministry of Agriculture.
Exportable animals are determined by the DNC based on the:
• CITES appendixes 1 and 2;
• negative list
resolution; and
• the Hunting Act.
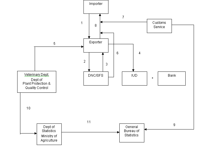
Figure 2 illustrates the procedures for export of NWFP using the example of trade in wildlife products.
Figure 2: Procedures for export of wildlife products

For explication of figures, see text below.
The relevant steps shown in figure 2 are explained below.
1) The importer, located in the country of import, must apply for an import permit.
2) Only when the import permit is granted, can the export permit in Suriname be requested at the DNC. The Wildlife Application Form and the H-99 form (see annex for forms and permits) accompany this permit.
3) Four working days after submission of the application, the CITES permit, the H-99 form and the Suriname Forest Service Permit can be received (after permission is granted). DNC keeps the Wildlife Application Form.
4) The Enig document and the IT-Form (for financial transactions) are filled out and submitted to IUD and the commercial banks, including the CITES permit, the H-99 form and the SFS permit.
5) A health (animals) or phyto-sanitation (plants) certificate is required for export. The Veterinary Department or the Department of Plant Protection and Quality Control issue these certificates.
6) For packing and handling of the products, a CITES preparation of shipment checklist is checked by a wildlife guard (DNC). The wildlife guards also check if the number and description of the products is in compliance with the information on the CITES-permit. The SFS permit is also checked. All shipments must comply with IATA (International Air Transport Association) regulations.
7) The customs service officer also checks packaging and documents everything on the H99-form. The products are inspected and then sealed.
8) The responsibility for the exported products is with the carrier until the product arrives at the country of import.
9) The customs service submits statistical data to the ABS.
10) + 11) The Veterinary Department and the Department of Plant Protection and Animal Control submit statistical data to the Department of Statistics of the Ministry of Agriculture, which, in turn, submits it to the General Bureau of Statistics.
3.2 Points of statistical data collection
The following current points of data collection and data entry for statistics on NWFP have been identified:
DNCacquires its data from forms for licenses and permits that exporters apply for and which are filled out by DNC together with the exporter. Both the exporter and the wildlife guards collect the required field data. Processing of the data is partly done from an automated database program developed by DNC. Records are kept concerning the quota for export, animal species exported, volume/number of specimen exported, FOB value of shipments and number of animals in captivity in stock at the exporters facilities. No data is directly submitted to ABS.
TheVeterinary Departmentand theDepartment of Plant Protection and Quality Controlof the Ministry of Agriculture acquire data from the forms used for licenses and permits as well from issued health certificates. The Ministry of Agriculture submits data to ABS.
All products that are exported pass through theCustoms Service. These data are entered in the automated ASYCUDA database. All data from the customs service is submitted to ABS. These data are not considered suitable for conservation and monitoring purposes. The main problem with the data is that only a general product description is used. Plants and animals are mostly referred to by their use or general appearance. For example the product code 01060030 refers to turtles. For conservation and monitoring purposes a more specific description is needed up to the species level.
ABSissues statistical reports, which are based on customs data and include the following information:
• commodity code
• commodity description
• export
quantity
• Gross Weight Value in US$
• importing country
• unit of
measure
• total volume per country
3.3 Data collected: the example of living animals (Macawas)
The data collected for NWFP in Suriname is shown below using living animals (Macawas) as an example.
a)DNC:Macaws are CITES species. Their export is limited to a quota per year and exporter.
b)Custom Service:Macaws enter international trade and are therefore included into the ASYCUDA database using code 01060070.
c)Exporter:The exporter has to apply for permits at the Department of Nature Conservation/Suriname Forest Service:
• Wildlife Application Form;
• Suriname Forest
Service Permit;
• CITES Permit.
The following data is collected on the Macaws with these permit forms:
• Common name: Ara, Macaw;
• Scientific name (Genus, species):Ara ararauna or Ara
chloropterus;
• Description of specimen including identifying marks or
numbers as well as age and sex (if live);
• Quantity exported;
• Total
value in US$ F.O.B. or CIF;
• Country of origin;
• Country in which the
specimens were taken from the wild, bred in captivity;
• Total exported
quota;
• Number of breeding operations or date of acquisition;
• Special
conditions and purpose of export;
• Information on exporter;
• Type of
export;
• Consignee;
• Dates of export;
• Shipment information:
dates, type, carrier, and authority that issued the permit.
After the permit is granted the exporter fills out:
• CITES preparation of shipment checklist;
• Health
certificate;
• Enig document: document for the customs service on the
product to be exported;
• H-99 form: to apply for exemption and for a
license to export from the IUD;
• IT-form for international financial transactions.
The following additional data on the NWFP is collected with these forms:
• Number of birds exported;
• Description of the
birds: species, nature of package in which birds are transported;
• Origin of
the birds: name and address of the exporter, name and address of the place of
origin of the birds;
• Health information of the birds;
• ASYCUDA product
code;
• Volume in kg (gross/net);
• Value of the product;
• Name and
address of the applicant;
• Number of the application;
• Transaction
information: bank, form of payment, payment conditions, delivery conditions,
place of destination, insurance, type of transport, container number;
• Value
of the shipment;
• Exemption;
• Name of the importer in the country of destination.
Regarding statistical data collection, points of data collection and the procedure for NWFP export, the following major constraints have been identified:
Statistical data collection:
• There is no uniformity in data collection;
• The
data collected is not useful for conservation or sustainable forest management
purposes;
• The current objective of the collection of statistical data is to
assess the value and revenues from NWFP for the government. The data collected
at the moment are insufficient for the appropriate monitoring and evaluation of
the management of resources providing NWFP.
• It is not yet clear what kind
of information is needed, especially for conservation and sustainable forest
management purposes;
• The definition of NWFP in Suriname is not clear.
Points of data collection:
• Although there are
some points identified where data are collected, an official infrastructure for
NWFP does not exist in Suriname. No official collaboration exists between the
institutes involved in the collection of data on NWFP;
• Shortages of
personnel and funds are often a problem, especially regarding control and
monitoring.
Procedure for NWFP export:
• There is no clear procedure for
export of NWFP other than animals in place;
• Although the customs service
checks the products before they are sealed off, often the customs service
officers are not familiar with the product with which they are dealing. As a
result the products exported are often registered under the ASYCUDA description `other'.
Statistical data on NWFP in Suriname is not yet organized and structured in an automated system. The DNC keeps a partially automated system of data collection and analysis regarding wildlife products. This department is the only local user of these data. As a CITES Management Authority, it supplies export quantity information to CITES headquarters.
The customs service collects data on NWFP manually based on licenses and permit forms, which are brought into the automated ASYCUDA database. These products are not specified as NWFP or forest by-products.
ABS analyzes these data depending on the requests of the user. Yearly reports are made regarding traded products, trade volume and value. Disclosure of statistical data is according to the Act on Statistics. These statistical data are not useful for scientific purposes, sustainable resource management or monitoring. They mainly show the economic value of the forest products.
The existing infrastructure is not used to its full potential. The SBB, as the responsible institute, is not yet involved in NWFP data collection or data analysis. Institutions involved with some form of management of the forest, NWFP included, do not communicate sufficiently.
3.6 What can be done to improve the availability of statistical data?
• Clear decisions have to be made on the institutional
infrastructure regarding NWFP.
• Commitment of all parties is essential for
the successful use of the NWFP resource.
• A complete list of required data
must be worked out. An example of required data is given in chapter 3.3.
• A
central database should be kept where data are available to all concerned
parties.
• The currently used permit forms should be adapted in order to
provide more appropriate information for the management authority. DNC is now in the process of adapting the permit forms.