Ján TUČEK, Department of Forest Management and Geodesy
Erich PACOLA, Department of Forest Exploitation and Mechanization
Technical University, Faculty of Forestry, Zvolen, SLOVAKIA
Abstract
Theoretical elements of the cartographic skyline yarding distance model and its implementation on raster digital elevation model (DEM) within the ArcInfo environment are introduced in this paper. We have focused on removal model limitation described in Tuček and Pacola (1999).
Modules for yarding distances calculation are programmed in the Arc Macro Language. In the process of skyline yarding distance calculation, we used the LATTICE data structure together with the GRID structure. Powerful tools of map algebra and tools for surface modelling were used for building the main programme, SKYLINE.AML. Tools carrying out complicated operations of line-of-sight analysis must be applied on the LATTICE data structure.
The skyline yarding distance model presented in the paper provides a way to help the road planners judge the efficiency of existing or planned road networks. Simulated distances calculated for the maximum span of a planned skyline system and for an existing or proposed road can be evaluated as the index of relative stand accessibility (percentage of forest land within the range of maximum effective span of proposed skyline system).
Introduction
Calculated average skidding distance (ASD) for forest stands is an important parameter for the determination of the optimum road density and spacing. The importance of skidding distance on production of timber harvesting systems has undoubtedly been recognized as well. From the historical point of view, there are two models for skidding distance calculation. Suddarth and Herrick (1964), Greulich (1980) and Roško (1984) are the best examples of the early work in the development of abstract models. Their principal contribution was the correct mathematical specification of average skidding distance and its application to several simple geometric figures. The theory was later aimed at the influence of the slope on calculation of ASD. Abstract models of the authors mentioned share the following assumptions:
With the development of new computer technologies, we can see change in the statement of application oriented models (Perkins and Lynn, 1979; Koger and Webster, 1984; Ohkawabata, 1988; Sever and Kneževič, 1992; Tuček, 1994; Tuček and Pacola, 1999). These models are directed towards more accurate quantification of topographic factors and irregular shaped areas of forest stands. They are usually centred on using PC or UX workstations, digitizers and later specific software technology as geographic information systems - slope distance of line of sight as a result (see Figure 1). Intervisibility between the processed cells and the deviation of the line of sight from the gradient curve are checked in the process of cartographic modelling, which proved to be the main problem. The skyline yarding distance model is a network model.
The possibility of laying out skyline yarding paths is based on the following assumptions:
1. The skyline tower in the cell of the road and the tail spar in the cell of a forest compartment are defined. If the distance between the above two mentioned cells exceeds the technological length of a skyline system, the layout of the skyline yarding path cannot be calculated. The flag (signal) value that shows that the cell has not been reached in skyline logging operations will be assigned to the cell.
2. If the two cells under analysis can “see each other” and the angle deviation of the line of sight from the gradient curve does not exceed the user defined limit, then the skyline yarding path layout will be possible for those cells.

Figure 1. Cartographic model of skyline yarding distances
3. The skyline yarding distance will be calculated only for the two cells which fulfil both mentioned conditions (see Points 1 and 2), but at the same time the calculated distance is the shortest path from all considered combinations which permit skyline yarding paths from the terrain cell to road cells.
4. If the intervisibility conditions between two cells are not fulfilled, a different flag (signal) value will be noted to the cell, indicating that a tree jack must be used for the skyline extraction path.
Theoretical elements of cartographic modelling of skyline yarding distances
Now we try to explain the four assumptions mentioned. In the model described we can consider any of the cells representing terrain - Tij. For cell Tij you must look for those cells representing road - Cij which do not exceed technological length of considered skyline system (C1 .. C15).
The signal value will be assigned to the cell Tij if there are no road cells from which considered terrain cells can be reached. If there are more road cells in the extent of the technological length, they are step by step tested. Every cell is controlled in terms of aspect homogeneity under the skyline yarding path and intervisibility between two cells. The homogeneity test is based on aspect comparison between considered terrain cell Tij, tested road cell Cij and all other terrain cells which are under the skyline extraction path in the direction of these two cells. If the aspect of terrain for checked cells that are under the extraction path does not greatly differ from angle β (limited angle deviation of the line of sight from the gradient curve), we can consider the yarding path between these two cells (see Figure 3). Slope distance for this yarding path will be calculated but in the next step the considered path must fulfil the conditions of the intervisibility test (see Figure 4).

Figure 2. Looking for cells which can be reached in skyline yarding

Figure 3. Aspect checking of skyline yarding path
If the intervisibility condition between two cells is not fulfilled, a different signal value will be assigned to the cell, indicating that skyline extraction is not possible and a tree jack must be used for the skyline extraction path. Resulting slope distance is noted to the cell Tij for this combination of Tij and Cij cells, which fulfil all three conditions and show the shortest path.
When considering extraction paths, which are laid out from contour roads, two alternatives of yarding direction - downhill or uphill logging - must be used. The model of yarding distances is then directed by the rules, which are shown in Figure 5. Slope distance calculated for contour road cell C1 will be assigned to Tij cell and not distance for valley road cell C2. Each one of the two combinations fulfils conditions for laying out a skyline yarding path. However, the yarding path to the contour road cell is shorter.
So complex a problem cannot be fully and automatically solved. After analysis, forest engineers must judge the output results of the model and remove unsatisfactory misjudgements.


Figure 4. Line of sight intervisibility


Figure 5. Checking for downhill and uphill logging.
Description of algorithms
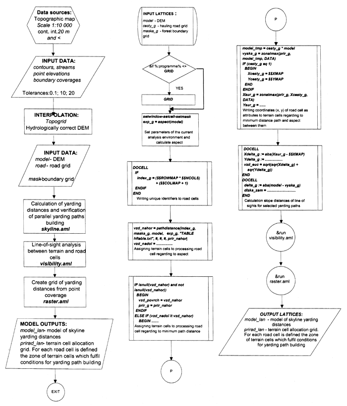
We have used principles of modular programming in the model realization. Every programme module is built up by a group of procedures that solve partial problems. The basic programme is SKYLINE.AML. It is possible to activate subroutines VISIBILITY.AML and RASTER.AML from it.
Programme flow chart (see Figure 8) describes the algorithm of the skyline yarding distance model building. A topographic map in scale 1:10 000 or better with contour intervals of 20 m or less is used as the data source for digital elevation model (DEM) derivation. For purposes of skyline yarding distance modelling, we structured it primarily as a floating-point grid.
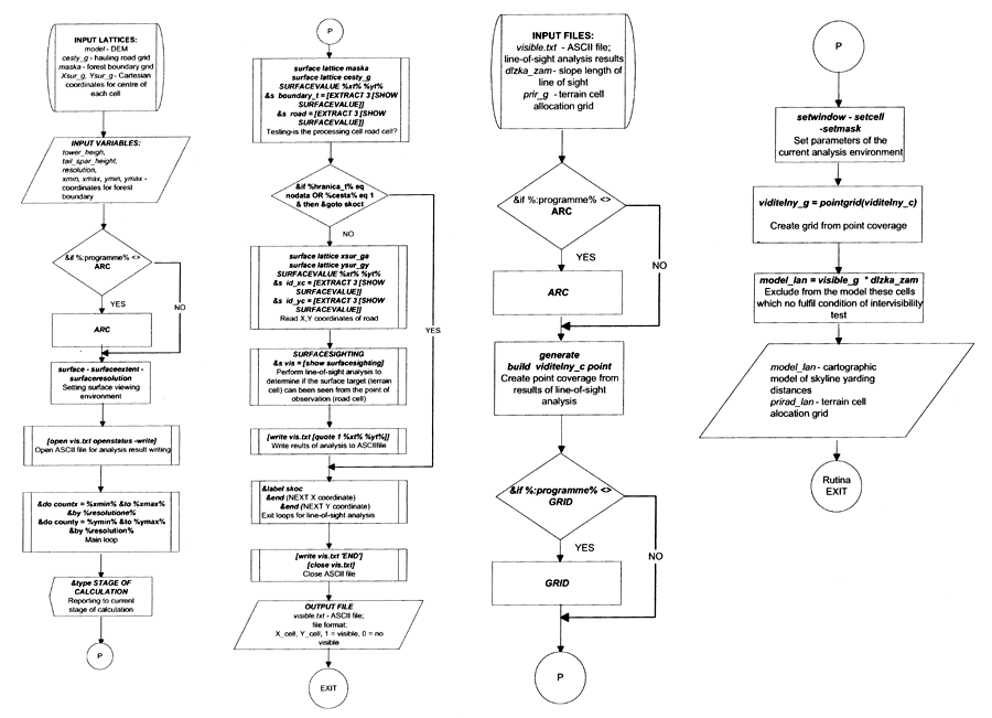
The basic step in this data structure building is extraction of the representative sample elevation points on contour lines by the TOPOGRID interpolation procedure. This method uses an iteractive finite difference interpolation technique, which generates a hydrologically correct grid of elevation from point, line and polygon coverage. The process of the DEM building is automated in INTERPOL.AML script. We have used methodological suggestions introduced in ESRI manuals (1997) with its preparation. Input coverages have been used, such as line coverage representing elevation contours, line coverage representing streams and point coverage representing surface elevations. Floating-point grids are used as lattice data in some specific steps of model processing. Lattice data represent continuous surfaces as well. However, some specific ArcInfo surface functions - for example SURFACESIGHTING - can work on lattice data.
Creating DEM and representing the road it is possible to continue with skidding yarding modelling. Module SKYLINE.AML (see Figure 9) is a core module, which assigns a unique identifier to every cell of the road in the first step of the algorithm and notes it as an attribute to it. For each noted cell of the road it is necessary to start finding the homogenous group of terrain cells, which are connected to each other and to the road cell itself. It is possible to assume theoretical building of the skyline path from every cell of this group to the analysed road cell in the direction of the gradient curve, or in a limited (and by user defined) angle of deviation from it.
In the group of terrain cells is a smaller one, for which the yarding path (line of sight) to the analysed road cell is shorter, as is the yarding path to any other road cells. Identification of these terrain cells is arduous and presents the most complicated problem of the algorithm. We have used PATHDISTANCE for solving this problem. This function is a built-in part of ArcInfo. However, its use proposes perfect managing of the Gao's algorithm (Gao et al., 1996) and careful preparing of the input parameters that are controlling the calculation.
The algorithm of function uses three supplement factors for the regulation of increment accumulation of the cost amount (friction) in anisotropic space. The horizontal factor was used for skidding distance model building and especially for solution of the space allocation of terrain cells to road cells (between them is the possibility to build direct skyline paths). The horizontal factor is able to regulate propagation or incremental distance accumulation in relation to terrain relief parameters - in this case aspect of the cells. The settings of correct parameters are very important in this task. Distance accumulation continues from the road cell in maximum gradient direction up to terrain edge location (place where aspect is markedly different) and is regulated by the horizontal factor.
This one is calculated as a function of the horizontal relative moving angle (HRMA). The size of the HRMA angle depends on gradient value designated by predominant horizontal direction of the factor operation (defined by cell aspect) and proposed accumulation of individual distance direction (defined by cell location in direction of accumulation). We have used settings of the horizontal factor as shown in Figure 6.
Resultant distance growth in one step of the accumulation is done by the equation:
distance = terrain distance × horizontal factor
Horizontal factor (HF) by Figure 6 is:
| HF | = | 1 | if HRMA | < = | 45° | downhill logging |
| HF | = | ∞ | if HRMA | > | 45° | downhill logging |
| HF | = | 1 | if HRMA | <= | 135° | uphill logging |
| HF | = | ∞ | if HRMA | < | 135° | uphill logging |
![]() | ![]() |
Figure 6. Setting of PATHDISTANCE function
The layer of the “space allocation” is generated as output of this procedure in which terrain cells are coded by road cells attributes (identifiers). Furthermore, it is possible to propose the theoretical building of direct parallel skyline paths from terrain cells to road cells in the direction close to maximum gradient of the terrain (this is in good accordance with the fact that skyline yarding under Slovak conditions is carried out along paths at right angles to the contour in most cases).
This grid is the base for the next algorithm steps. The slope distance of line of sight (skyline yarding distance) calculation is carried out between every allocated pair of terrain and road cells (see Figure 9). Unfortunately, for horizontal base length calculation in this rectangular triangle, it is not possible to use the standard ArcInfo grid function EUCDISTANCE. A special new procedure was designed for this purpose using coordinates of cell centres.
Checking of direct visibility between allocated pairs of cells (terrain to road) is done by the VISIBILITY.AML module. The space analytical functions of the ArcInfo TIN environment have been used. Results are written to the ASCII file containing coordinates of the centre of analysed cells of the terrain and flag (signal) value, coding the result of the SURFACESIGHTING function (see Figure 10).
Procedures of the RASTER.AML are used in the final step (see Figure 11). First of all, a vector point coverage is built, which defines location of flag values in terrain (places without direct visibility to road cells in the direction of the maximum gradient curve) from the commented ASCII file content. Point coverage is converted to grid form and subsequently used for definition of places with hindered conditions for skyline paths building where the requirement of direct visibility from analysed cells to allocated road cells is not fulfilled. This problem is possible to overcome by using tree jacks in cases of yarding path building. Our present results of these places indicate probable difficulties and the necessity of subsequent and careful checking of signed places by the user.
The final output of the modelling is a grid of the modelled skyline yarding distance. Other methods of scaling values can be used in its visualization. One example is shown in Figure 7.
Discussion
Another possibility for the utilization of skyline yarding distance models is in evaluating the effectiveness of access to the forest for existing or proposed alternatives of forest road location. There are several indicators used for forest roads efficiency assessment in Slovakia; for example, the ratio of the theoretical and geometrical skidding distances (Beneš, 1989) or ratio of the area determined from road spacing and road length and gravitational area (Roško, 1984). Each of the two indicators arise from the optimal relation between roads length fall on 1 ha of the forest and the width of the accessed area determined from road spacing:
length of the road × width of accessed area = 10 000
This relationship really shows as the objective indicator of effectiveness if the width of the accessed area is the result of factors (economic, technical and environmental) influencing the optimum road spacing. Both characteristics of relative forest accessibility mentioned arise from simplified assumptions of a theoretical model determining optimum road spacing. Beneš (1989) considers his characteristic as a relative qualitative indicator, which is decisive only for comparing variable opening up of the territory approximately with the same road density. The lower the road density, the higher the rate of accessibility. Territory with one valley road must show a higher rate of accessibility as the same with a developed network of contour, ridge or upper ridge roads. Similar implications can also be applied to the following introduced indicators. The problem is that no clear method used for optimum road spacing estimation is considered for territory. On the other hand it is necessary to note that no common method for optimum road spacing estimation exists for actual terrain conditions.

Figure 7. Map of skyline yarding distances
The designed model can also calculate simulated distances for maximum technological yarding distances of different skyline systems and for existing or proposed alternatives for the forest road location. These simulated distances can be evaluated as an index of relative stand accessibility (ratio of the forest stand area within maximum yarding distance calculated for the proposed skyline system and whole area of the forest stand [Pacola et al., 1997]). Comparing indexes for two or more proposals for a road network, it is possible to use them as a support indicator for acceptance or rejection of the alternative. This indicator of the road's efficiency can completely evaluate terrain relief influence on the possibility of the territory opening-up. We can also consider the influence of used equipment in calculations and its main technical parameter - maximum yarding length or economic parameter computed from it - profitable yarding distance.
To conclude this paper we would like to mention four assumptions from which the developed cartographic model of skyline yarding distances result:

Figure 8 and 9. Flow chart-Algorithm for skyline yarding distance model (left) and flow chart-SKYLINE.AML (right)

Figure 10 and 11. Flow chart-VISIBILITY.AML (left) and flow chart-RASTER.AML (right)
References
Backmund, F. 1968. Indices for the degree of accessibility of forest districts via roads. Schweiz. Zeitschr. F. Forstw, 119 (11): 445–452.
Beneš, J. 1998. Access to mountain forests. Lesnictvi-Forestry, 35: 153–171.
Esri. 1994: Cell-based modelling with GRID 7.0. ESRI, Inc.
Greulich, F.E. 1980. Average yarding slope and distance on settings of simple geometric shape. Forest Science, 26 (2): 195–202.
Gao, P., Zhan, C. & Menon, S. 1996. An overview of cell-based modelling with GIS. In GIS and environmental modelling: progress and research issues. Goodchild, M.F., Steayert, L.T., Parks, B.O., (eds.), Parker, H. Dennison Publishers, Forst Collins, p. 325–332.
Koger, J.L. & Webster, D.B. 1984. L-O-S-T: Logging optimization selection technique. USDA Forest Service Research Paper. SO-203, 66 pp.
Ohkawabata, O. 1988. Studies on the planning of forest roads for cable logging. Bulletin of the Forestry and Forest Products Research Institute, 351, 79 pp.
Pacola, E., Tuček, J. & Mračna, V. 1997. Application of the GIS to making forests in mountain areas accessible, Journal of Forest Science, 43 (8): 318–326.
Perkins, R.H. & Lynn, K.D. 1979. Determining average skidding distance on rough terrain. Journal of Forestry, 77 (2): 84–88.
Peters, P.A. 1978. Spacing of roads and landings to minimize timber harvest cost. Forest Science, 24 (2): 209–217.
Roško, P. 1984. Theoretical elements of wood skidding and opening up of forests in mountains. SAV Bratislava, 285 pp.
Sever, S. & Kneževič, I. 1992. Computer-aided determination of optimal forest road density in mountainous areas. In Proceedings of the Computer Supported Planning of Roads and Harvesting Workshop, Feldafing, August 26–28, p. 13–21.
Suddarth, S. K. & Herrick, A. 1964. Average skidding distance for theoretical analysis of logging costs. Purdue Univ. Agric. Exp. Stn. Res. Bull. 789, Laffayete, Ind, 6 pp.
Suchomel, J. & Lukáč, D. Modelling and optimizing of harvesting methods: multicriterional analysis. In XX IUFRO Congress, S3.06 Meeting, Tampere, 1995.
Tuček, J. 1994. Using of the GIS environment for opening—up of forests. Proceedings of the International IUFRO, FAO, FEI Seminar on Forest Operations Under Mountainous Conditions. Harbin, China, p. 58–65.
Tuček, J. & Pacola, E. 1999. Algorithms for skidding distance modelling on a raster digital terrain model. Journal of Forest Engineering, 10 (1): 67–79.