8.1 Supervision of Operations
8.2 Harvesting
8.3 Log Presentation
8.4 Extraction Systems
8.5 Log Storage and Transportation Systems
8.6 Weather Limitations on Harvesting
8.7 Log Scaling/Grading/Measuring
8.8 Log Ownership
8.9 Monitoring and Evaluation of Harvesting Operations
8.10 Post-harvesting Activities
8.11 Completion of Operations
|
OBJECTIVES To prevent the entry of soil or turbid water into watercourses. To minimise ground disturbance and traffic in the area. To maintain the productive and regenerative capacity of the forest. To harvest the area effectively and efficiently. To adopt and maintain appropriate safety standards at all
times. |
|
OBJECTIVES To ensure that competent and experienced supervisory staff direct all harvesting operations. To ensure that supervisory staff provide on-the-job guidance and training so that staff responsible for particular tasks understand the requirements of those tasks. To inspect harvesting operations regularly to ensure they are
being carried out safely and in accordance with the harvesting agreement, the
Code of Practice for Forest Harvesting in Asia-Pacific and company
requirements. |
Adequate numbers of supervisory staff should be deployed, with the number depending on the size of the operation and company structure.
Frequency of inspections
The company supervisor should inspect each operation on a regular basis and check compliance with the Code. Any non-conformance with guidelines should be acted on immediately.
Skills of supervisory staff
Experienced in the
planning and supervision of harvesting operations.
Working knowledge of
the Long Term and Operational Plans and the Code of Practice for Forest
Harvesting in Asia-Pacific.
Ability to
communicate clearly with all harvesting crews, other company staff, Forest
Authority personnel and resource owners.
Working knowledge of
all elements of harvesting operations, including occupational health and safety
of the workers, machine operation, maintenance schedules and basic
repairs.
Possession of
current first aid knowledge as indicated in the ILO Code of Practice on
Safety and Health in Forest Work.
Duties and responsibilities
Direct involvement
in all levels of pre-harvest planning.
Train and
familiarise staff with:
- the operational and safety requirements of sound logging practice;
- company requirements in relation to the harvesting operation.
Co-ordinate
harvesting operations.
Direct supervision
of harvesting operations to ensure compliance with:
- Code of Practice for Forest Harvesting in Asia-Pacific;
- Long-Term and Operational plans; and
- ILO Code of Practice on Safety and Health in Forest Work.
Maintain and submit
accurate records as required by the Forest Authority, company and other relevant
agencies.
Render first aid if
required.
Arrange rapid
evacuation to hospital of any injured worker if required.
LIAISE WITH:
Forest Authority
staff.
Planning Officer of
the company.
Other forest and
land management agencies with responsibilities for the proper conduct of aspects
of harvesting operations.
Landowner(s) or
their representatives.
|
OBJECTIVES To fell trees to maximise recovered log volume and value. To directionally fell trees to: To adopt safe practices. |
Harvesting can commence when:
8.2.2 Tree Fellingthe operational plan has been signed by the Forest Authority and Company;
all operators are familiar with the harvest area and have discussed the operational plan with the forest supervisor.
Testing tree soundness
Trees suspected of
being unsound should be tested before felling.
Directional felling
Directional felling involves marking trees with a predetermined felling direction and is required to:
minimise damage to the felled tree as well as to standing trees intended to comprise the next harvest crop;
facilitate easy log extraction and minimise ground disturbance (Figure 8-1);
avoid disturbance to buffer areas, watercourses and exclusion areas; and
prevent trees from hanging up during felling.
Figure 8-1: Directional Felling and Skid Track Location

Preparation
Plan the direction
in which to fell the tree to facilitate extraction and reduce damage to
potential crop trees.
Make sure that there
are no dead limbs or hung-up branches.
Cut any vines still
attached to the stem or trailing from the canopy. Vine cutting is best
undertaken a year prior to harvesting.
Clear two
alternative escape routes away from the tree to be felled (Figure
8-2).
Clear shrubs and
saplings away from the base of the tree to provide an adequate working
space.
Fellers should not
feel obliged to cut trees they think are unsafe to fell.
Felling
Scarf and back-cut
properly (Figure 8-3).
Retain hinge
wood.
Use wedge where
appropriate.
Once cutting of a
tree is started, that tree must be felled.
Stump height
Stump height should
be as low as practicable (<30 cm is preferable) to maximise merchantable
volume.
Stump heights over
30 cm are acceptable:
- where butt defect is obvious (the tree can be cut immediately above this defect); orUsing machines for felling and removing hung-up trees- where a buttress exists (and it is not appropriate to trim), in which case the tree may be cut immediately above the buttress.
The use of machines
to pull trees while they are being cut is prohibited.
Machines, fitted
with international standard roll-bar protection, are preferable for use in
dislodging hung-up trees.
Hung-up trees are to
be removed before any more trees are harvested. If they cannot be removed
immediately, the area should be well marked to signal the danger to other
people.
Using other trees to
knock down a hung up tree is not permitted.
Adopt ILO Code of
Practice on Safety and Health in Forest Work.
Limitations
Adverse weather
restrictions apply.
Figure 8-2: Tree Feller Escape Routes

Figure 8-3: Tree Felling Technique

|
OBJECTIVES To obtain the maximum log value possible from felled trees. To maximise log presentation at the stump, to reduce the
amount of cross-cutting needed at landings or log ponds. |
Completely cross-cut
(buck) logs so that splitting does not occur when the log is moved during
skidding.
Cross-cut boles and
tops to obtain the maximum volume, consistent with highest value of saleable
logs.
Trim all buttress
flutes and side branches flush with the main stem to:
- gain maximum log quality and volume; and
- reduce soil disturbance and assist skidding.
Ensure that
cross-cuts are no more than 10° from vertical (Figure 8-4).
Use log nails or S
nails on log ends to avoid end splitting and to maintain quality.
Figure 8-4: Log Cross-cutting

Cross-cutting safety
Do not stand on the
trunk of the tree being cross-cut.
Beware of tension
while cutting logs and if necessary make a cut on the compression side to reduce
the tension before making the final cut.
Avoid using the tip
of the chainsaw cutter bar as this can cause kickback.
Use an appropriate
wedge to avoid having the chain of the saw getting pinched or caught in the
log.
Avoid making the
final cut while standing on the lower side of a tree if it is lying on a
slope.
When making the
final cut always stand on the compression side of the log.
Beware of overhead
hazards.
|
OBJECTIVES To reduce soil compaction by using low ground pressure equipment. To minimise the area disturbed. To avoid damage to remaining trees, regeneration, watercourses and buffer zones. To implement and maintain appropriate safety standards at all
times. |
To provide assistance in matching extraction systems to various sites, slopes and soil types, the following table is provided:
|
|
|
SLOPE CLASS |
|||
|
0-15% |
15-35% |
35-60% |
60+% |
||
|
SOIL EROSION |
LOW |
C1-5 |
C1-5 |
C1, C5, C6 |
C5, C6 |
|
MODERATE |
C1-5 |
C1-5 |
C1, C5, C6 |
C5, C6 |
|
|
HIGH |
C2-5 |
C2-5 |
C5, C6 |
No Logging |
|
|
VERY HIGH |
C2-5 |
C5 |
No Logging |
No Logging |
|
|
C1 |
Crawler Tractor |
|
C2 |
Skidder/Forwarder |
|
C3 |
Flexible Track machines (FMC)/Low Ground Pressure
Tractors |
|
C4 |
Draught Animals/Human Beings |
|
C5 |
Helicopter |
|
C6 |
Skyline Yarding System |
Tractor blades
should be raised or removed when travelling and skidding.
Pushing soil on skid
tracks < 25% slope, other than that permitted for construction, is to be
avoided.
Retain vegetation
litter along tracks.
Reverse along skid
tracks towards the log, wherever this can be done safely.
Use winches to pull
trees to skid tracks from stumps.
Lift the end of the
log off the ground, to avoid soil damage due to log drag. Logging arches will
assist with this action.
Avoid damage to soil
and standing trees and regeneration along skid track edges. Sacrificial trees
may be used to minimise damage.
Cross-cut long logs
to reduce skidding damage.
Prohibited skidder access within harvesting area
Within 10 metres of
road cuttings or other banks that are more than 2 metres high.
In areas excluded
from logging.
In watercourses,
except at approved and properly constructed crossing points.
Within the limits of
swamps or wet areas, except at approved crossing points.
Limitations
Wet weather
restrictions apply.
8.4.3 Helicopter Logging
Requirements
Planning of
operations should be done at the Operational Planning stage.
Comply with the
appropriate government legislation.
Use experienced
operators.
Have well defined
procedures to minimise damage and maximise safety.
Have an effective
communication system between aircraft and ground.
Fell undergrowth
trees to prevent the long line snagging as it is being lowered.
Avoid felling future
crop trees.
Fell dead spars and
other hazards prior to extraction as the rotor downwash, or contact with the
extracted log, can dislodge crowns and dead spars.

Helicopter requirements
A direct visual
operation control window.
A lifting cradle
with an on-board weighing system.
A long line with
electronic release hooks at both ends that are operated by the pilot's
controls.
A long line with 4
times the breaking strength of the helicopter lifting capacity.
Personnel requirements
All personnel
working in the vicinity of the helicopter should be familiar with the safety
rules which apply when working around helicopters.
Helmets with
ear-muffs or chin straps, high visibility vests and steel capped boots must be
worn by all personnel.
To reduce the chance
of injury, ground crews must work on the upslope side of felled logs (i.e. start
working from the top of the slope and work downslope).
8.4.4 Draught Animal and Human Skidding
This may involve, but is not restricted to, the use of human beings, elephants, buffaloes and horses.
Planning
Animal skidding
should use short extraction distances (less than 400 m is
recommended).
Maximum recommended
downhill slope of between 25 and 35% is suggested for elephant
logging.
Maximum recommended
uphill slope of between 10 and 15% is suggested for elephant logging.
It is recommended
that cutting and skidding be co-ordinated and start from the back of the harvest
area so that animals don't have to walk over fallen logs that might lead to
injury or reduced efficiency.
Human skidding
should mainly be used in swamp forests to transport logs to portable railway
systems for transportation out of the swamp.
Operations
Proper harnesses are
essential to prevent injury to animals and human beings.
Skidding pans,
sledges and sulkies can all be used to increase skidding efficiency.
Adequate water, food
and veterinary care must be provided for animals.
8.4.5 Skyline Yarding
Requirements
Minimise damage to
the harvesting area and residual trees.
Minimise the area of
disturbed and compacted soil.
Implement and
maintain safety standards at all times.
Planning
Skyline yarding
systems are appropriate extraction systems for selection harvesting on steep
sites (36% or more).
Harvesting of any
area where 90% of the slope is over 35° with a skyline cable system
requires approval from a supervising officer.
On steep sites
watercourse buffer widths are to be interpreted as horizontal
distance.
Operational guidelines
Logs must be fully
suspended across all buffered watercourses (i.e. streams or gullies) or
exclusion areas.
Cables may be pulled
through buffers but cannot be dragged horizontally to the angle of
pull.
To reduce ground
disturbance:
- maximise log lift;
- maximise spar height;
- use intermediate supports; and
- reduce log size or the number of logs per pull.
|
OBJECTIVES To reduce log stockpiles in the forest by proper planning of the removal of logs soon after they are cut. To avoid stockpiling logs that are susceptible to decay or insect attack. To load and haul logs safely. |
Stockpile logs at
well-drained roadside landings, accessible in wet weather.
Regular inspection
Inspect logs and
apply appropriate control measures if insect or fungal attack is
observed.
Limitations
Avoid stockpiling
logs for more than 2 months.
Avoid stockpiling
logs in cyclone/monsoon prone sites prior to the onset of the wet
season.
Wet weather
restrictions on the operation of landings apply.
8.5.2 Water Transport
Logs with high
density should be allowed to dry out if possible to reduce weight prior to
transporting by water.
Logs tied together
in rafts should be secured adequately to avoid loss and damage to other vessels
on the waterway.
Sinker logs should
be transported by barge whenever possible to reduce excessive use of
non-commercial buoyant species.
As organic matter
reduces oxygen demand and causes pollution, depositing log offcuts and bark in
rivers should be avoided.
Soil damage to river
banks at loading ponds should be minimised.
8.5.3 Road Transport
Grapple excavators
and loader should be used for loading logs where possible.
Trucks must not be
loaded in excess of their design capacity.
Side stanchions on
trucks must be vertical after loading.
All loads are to be
secured with at least two approved load binders. Each log must be secured by at
least one approved log binder.
Protruding limbs or
trailing material must be removed before the truck departs the loading
point.
Transportation
Logging equipment can assist loaded trucks to:
Truckingmove from the landing to the road; and
climb steep sections of road constructed according to an approved harvesting plan.
Observe posted speed
limits and maximum (tare) weights for roads.
The load should be
checked regularly enroute.
Unloading
Check that the side
stanchions are secure before removing log binders.
All logs are to be
removed by loaders or grapple excavators where possible.
All people other
than the loader operator are to stay at least 20 metres from the truck during
unloading.
The responsibility for defining when weather conditions restrict harvesting operations lies with the on-ground supervisor/manager. However, if they fail to comply with procedures, the Forest Authority Officer should take appropriate action.
|
OBJECTIVES To avoid operations at times of high safety risk. To prevent operations where ground conditions are so wet as to
cause severe and long-lasting damage to the soil and water values. |
Felling should cease when:
Skidding and/or road constructionwind strength prevents accurate and safe directional felling;
ground conditions are too slippery to allow the chainsaw operator to move safely and quickly away from the falling tree;
rivers are too low in the dry season to permit water transport of logs.
Skidding and road construction should cease when:
Provisional Harvesting Certificatesoils are saturated and muddy water or mud is flowing down a skid track for more than 10 metres;
blading of mud or soil is necessary to continue skidding (the affected section of the skid track must not be by-passed by opening up a new skid track or road);
soils are rutted to a depth of more than 30 cm below the original ground level over a section of 10 metres or longer.
water is ponded on the surface of the log landing in any area that is being worked;
trucks cannot move unassisted along the roads because of slippery conditions;
muddy water or mud runs in wheel ruts, which are more than 10 cm below the road surface, for a length greater than 50 metres;
no suitable areas are available;
the Forest Authority has issued a provisional completion certificate.
A Provisional Harvesting Clearance Certificate may be issued by the Supervising Forest Authority Officer if operations are to be temporarily relocated or suspended. This may be due to:
Coupe clearanceweather limitations; or
additional road construction requirements.
A provisional harvesting clearance should only be issued if there are no identified breaches of the Code of Practice.
Any breaches must be
rectified prior to issuing a clearance.
Skid tracks and
landings should be drained prior to departure from the harvesting
area.
Recommencement of operations
Operations should
only recommence when ground conditions permit operation without causing damage
of the type described above.
Extending operations on log landings and skid tracks
Use excavators where
possible.
Cording may be
undertaken to extend operations in wet weather.
If the cording sinks
to the original rutted depth, operations should cease.
|
EXAMPLE ONLY HARVESTING CLEARANCE CERTIFICATE Harvest area Name: Location: Reason for Issuing Provisional Clearance Certificate: This certificate is made consequent upon agreement dated ____________________ between ____________________ (the Company) and the ____________________ Forest District (the Forestry Authority). WHEREAS We the undersigned have inspected the said land to check that the Company has satisfactorily carried out its obligations under the said agreement. In particular, we have established: 1. That all streams and watercourses have been cleared of obstructions, dams, temporary culverts etc. 2. That all skidding tracks on slopes have cross drains which lead off at no greater than the frequency detailed in the Code of Forest Harvesting Practice. 3. That all quarries, pits, and gravel extraction areas have been restored within the above harvesting area to a safe environmentally acceptable condition and that any areas of stagnant water created by operations around working areas have been filled or drained. 4. That thorough maintenance has been carried out on all roads leaving them properly drained and in good working condition. THEREFORE IT IS HEREBY AGREED: That the Company is temporarily released from obligation under the said agreement. Clearance is granted to leave the harvest area subject to harvesting being completed by ____________________: (Insert any other retained obligations) _______________________________________________________________________ Harvest area/number: __________________ |
|
OBJECTIVES To ensure that all logs are measured accurately. To ensure that log measurements are recorded in a manner which
allows easy checking of measurements and forms a basis for correct payment to
owners. |
Primary
responsibility for accurate measurement rests with the Forest Authority or the
purchaser of the logs depending on particular country procedures.
The landowner or a
representative should accompany the purchaser's representative for log
measurements. Independent recording of log measurement by owners is
encouraged.
The Forest Authority
Officer may attend and/or evaluate log measuring procedures during
inspections.
Log measurement location (other than where logs are sold on a weight basis)
Logs must be
measured before or when they reach the log landing. These measurements are the
official records for the purpose of log volume and pricing
calculations.
Logs meeting the
minimum specifications, but left in the forest should also be measured and
charged (stumpage).
Remeasurement of all
logs, or a sample of them, at the landing or at the log pond will be done as
part of Forest Authority monitoring procedure.
Log tally sheets
Log tally sheets, approved by the Forest Authority must be used to record log measurements.
Log identification
Minimum log
information and measurements to be recorded include:
- owner brand and Forest Authority brand where appropriate;
- individual number for each log and tree marking number;
- log length;
- log quality, grade, species;
- log diameter(s).
Use sequential
numbering.
Avoid duplication of
numbers.
For the purpose of
payment, other records may include:
- owner identification;
- identification of cutter/skidder/hauler;
- lines or marks showing positions of diameter measurements.
Log markings must be
sufficiently durable to last at least until logs are loaded for export or
processed.Ownership of logs
Legal agreements
between the parties involved in harvesting must specify precisely when log
ownership is transferred. For example, specify the time of payment, or specify
that log ownership is transferred when the licence agreement is
signed.
Following this
transfer, the logs are owned by the purchaser.
Payment for logs
Legal agreement
between the parties involved in harvesting must specify precisely the point and
time of payment for logs and other forest products.
Payment must be made
for all commercial logs felled, irrespective of whether or not they are removed
from the forest unless specific exemption is given for particular uses, for
example:
- logs used in road construction (this will occur only if no suitable non-commercial durable logs are available);- logs provided to contractors for their own use;
- logs used for logging camp construction and maintenance (non-commercial logs should be used in preference.)
|
OBJECTIVES To monitor compliance with the Code of Practice for Forest Harvesting in Asia-Pacific and other relevant codes. To improve the quality of future planning and implementation
of harvesting operations. |
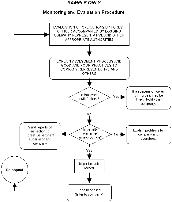
Formal evaluation of
operations will be done by staff of the Forest Authority (Figure 8-5).
Self regulation by
logging companies to ensure compliance with the Code of Practice for Forest
Harvesting in Asia-Pacific and monitoring of performance is
recommended.
Timing of evaluations
Forest Authority
Officers will evaluate operations at each inspection.
Maximum time between
evaluations should be 3 months. Inspection at 1-month intervals is
preferable.
If the evaluation
results in a suspension of operations, a further field evaluation should be
carried out to verify that all the work is completed to the required standards,
before the suspension is lifted.
Evaluation procedures
All evaluations
require ground inspection.
The Forest Authority
Officer should be accompanied by a representative of the company and other
authorities as appropriate.
Preliminary
evaluations may be undertaken from small format photography/satellite images of
logging areas which have been flown since the last inspection. Assessments of
operations from photography need to be checked in the field.
Areas inspected and
evaluated should include a representative sample of:
- current harvesting operations;- areas completed since the last inspection;
- areas where the company was directed, at the previous inspection, to do further work.
During the
inspection, all areas of non-compliance with the Code or the harvesting contract
are to be explained to the company representative.
The company
representative is requested to sign the evaluation form as a true record of the
inspection (Figures 8-6).
Evaluation inspections
Copies of the
evaluation are to be forwarded to:
- head office of the Forest Authority (via district or regional offices);
- other relevant government agencies;
- representatives of local populations;
- the company.
Figure 8-5: Monitoring and Evaluation Procedure

Figure 8-6: Evaluation of Harvesting Operations - Forms 1 and 2
EXAMPLE ONLY
HARVEST OPERATIONS EVALUATION - FORM 1
Procedure:
Assess and score operations as indicated on the evaluation form. If only part of the operation is to be inspected, choose areas randomly. Make sure that the assessment represents all areas of operation.
Attach additional pages of comments if required.
Company ......................................................................................
Results of previous inspections:
|
DATE |
MARK |
|
|
|
|
|
|
|
|
|
|
|
|
Comments by the inspecting Forest Officer:
Operations HAVE/HAVE NOT improved since the last inspection. The major problems are:
|
Is major breach action necessary? YES/NO |
Comments by harvesting company representative:
Signed: ....................................... Dated: .......................................
Comments by Senior Forest Authority Officer:
I SUPPORT/DO NOT SUPPORT the action recommended by the inspecting officer because:
Signed: ....................................... Dated: .......................................
ACTION TAKEN
EXAMPLE ONLY - FORM 2
|
Date: ................ |
Place: ................ |
Forest Officer: ................ |
Company Rep.: ................ |
|
CODE |
ACTIVITY |
NO. OF OBSERVATIONS |
MARKS DEDUCTED PER BREACH |
TOTAL MARKS |
CUM MARK |
|
(1) |
(2) |
(3) |
(4) |
(5) |
(6) |
|
STARTING MARK |
|
|
|
100 |
|
|
1.0 |
PLANNING |
(one coupe) |
|
|
|
|
1.1 |
Harvesting plan (at the detailed coupe level) has not been completed in accordance with the Code. Harvest operations must not commence or must be immediately
suspended if the Operational Plan has not been signed by the Supervising Forest
Officer and the Company Supervisor. |
|
|
|
|
|
1.2 |
Exclusion areas (Special Management Zones including buffer
strips) not demarcated in the field prior to operations commencing. |
|
0 |
|
|
|
1.3 |
Contractor and where possible the Forest Officer has not
discussed the plan with cutters and plant operators. |
|
-5 |
|
|
|
MARK FOR PLANNING = TOTAL COLUMN 5 |
|||||
|
2.0 |
ROADING (Assess lengths of approximately 100 m)
|
3 lengths |
|
|
|
|
2.1 |
For each length not located as per harvesting plan. |
|
-5 |
|
|
|
2.2 |
For each length with clearing beyond 30 m at widest point (40
m where gravel not available). |
|
-3 |
|
|
|
2.3 |
For each length with side cuts on slopes exceeding 30
degrees. |
|
-3 |
|
|
|
2.4 |
For each length not drained in accordance with Code and
plan. |
|
-5 |
|
|
|
2.5 |
For each watercourse crossing not constructed to harvesting
plan. |
|
-5 |
|
|
|
2.6 |
For each unmetalled (or uncompacted if no gravel available)
length. |
|
-4 |
|
|
|
MARK FOR ROADING = TOTAL COLUMN 5 DIVIDED BY 3 |
|||||
|
3.0 |
LANDINGS (Assess 3 landings) |
3 landings |
|
|
|
|
3.1 |
For each landing not located as per harvesting plan. |
|
-5 |
|
|
|
3.2 |
For each landing not properly drained and more than 0.25
ha. |
|
-3 |
|
|
|
3.3 |
For each landing with 20+ m of skid track that drains onto
it. |
|
-3 |
|
|
|
3.4 |
For each landing in an excluded or filter area. |
|
-6 |
|
|
|
MARK FOR LANDINGS - TOTAL COLUMN 5 DIVIDED BY 3 |
|||||
|
4.0 |
EXCLUSION AREAS (Assess 3 lengths of filter strips, 3
historical sites) |
3 lengths; 3 sites |
|
|
|
|
4.1 |
For each length not located according to harvesting
plan. |
|
-5 |
|
|
|
4.2 |
For each length with trees felled within it. |
|
-5 |
|
|
|
4.3 |
For each length with trees felled into it. |
|
-2 |
|
|
|
4.4 |
For each length with unauthorised machine entry. |
|
-5 |
|
|
|
4.5 |
For each historic site damaged. |
|
-5 |
|
|
|
MARK FOR EXCLUSION AREAS = TOTAL COLUMN 5 DIVIDED BY
3 |
|||||
|
5.0 |
SKIDDING (Assess length of approximately 100 m)
|
3 lengths |
|
|
|
|
5.1 |
For each skid track not marked and located as per harvesting
plan. |
|
-5 |
|
|
|
5.2 |
For each track which has been bladed after initial
construction. |
|
-4 |
|
|
|
5.3 |
For each length with blade damage to watercourse banks or soil
pushed into a watercourse or filter area. |
|
-5 |
|
|
|
5.4 |
For each length with clearing beyond 5 m at the widest
point. |
|
-4 |
|
|
|
5.5 |
For each inadequately drained skid track. |
|
-4 |
|
|
|
5.6 |
For each length with logs driven to the skid track (which
could have been broken out with the winch). |
|
-3 |
|
|
|
5.4 |
Damage to PCTs. In residual stand |
based on trees only |
-1 |
|
|
|
5.5 |
Marked trees harvested. |
based on trees only |
-1 |
|
|
|
5.6 |
Damage to trees on skid track |
based on trees only |
-1 |
|
|
|
MARK FOR SKIDDING = TOTAL COLUMN 5 DIVIDED BY 3 |
|||||
|
ASSESSMENT TOTALS = MARK FOR PLANNING + ROADING +
LANDINGS + EXCLUSION AREAS + SKIDDING |
|||||
|
OBJECTIVES To leave the harvesting area in a condition that encourages forest regeneration and protects other environmental values. To leave the forest area in a safe condition. To prevent deterioration of downstream soil and water
values. |
Any tree hang-ups should be removed.
8.10.2 Skid Tracks and Haul Tracks
TEMPORARY CROSSINGS
Remove all temporary
crossings, using an excavator where practicable.
Avoid disturbance to
the watercourse banks and buffer zones.
Place material at
least 10 metres from the watercourse.
TRACKS
Do not increase the
width of tracks by blading or pushing material in from the side in order to
cover the track surface.
Place
cross-drains:
- at changes in slope;- within 10 metres of a watercourse;
- at other locations so that the spacing between cross-drains is equal to or less than the maximum allowed.
Cross-drains are to
have:- a bank height of at least 30 cm and a batter length of 1.5 m;
- the bank is to be accompanied by a cut into the surface of the track;
- a crossfall of 1-3%;
- an angle of 45° to track alignment;
- a stable vegetated disposal area, log barriers or scour pads.
Box cuts are to be
avoided if possible, but are to have earth dams (water bars) constructed at a
spacing equal to or less than the maximum allowed for cross drains. The bank
height is to be equal to the depth of the cut.Landings
Rip landings at
right angles to the drainage direction, or construct a berm around the landing
and/or replant with a forest growing crop of grass, shrub or tree
species.
Remove or bury
waste.
Stabilise the
batters of cuts and fills. Drain all areas where water may pond to stable
disposal points and not directly into watercourses. The grade of drains is to be
1-3%.
Watercourses
Remove any harvesting debris that has entered buffer zones and/or designated watercourses.
Roads
PERMANENT CROSSINGS
Check all bridges
and culverts, including decking foundations and side walls. They must be secure
and safe.
Any debris that has
been pushed into the watercourse must be removed by excavator or by
hand.
Water must be able
to flow freely beneath bridges.
Clean all silt
traps.
FORMATION
Road formations are to be in good condition. There are to be no ruts in the surface. Crossfall is to be 1-3%. Surface grading and compaction may be required to ensure the road is in a stable and well-drained condition.
SIDE DRAINAGE
All table drains,
side drains and cross-road drains must be left in good working condition.
Surface grading may be required.
Soil, vegetation and
other material that would obstruct water flow must be cleared from road
drains.
Quarries and borrow pits
Remove or bury all
rubbish.
Stabilise steep
cuts:
- batters should be less than 100% slope;
- cuts more than 3 m high should be stepped at 3 m vertical intervals.
Re-grade the drain
on the uphill side and make sure that runoff cannot enter the quarry or borrow
area and is diverted to a stable disposal point.
Drain the surface of
the quarry if water is likely to pond. These drains must empty to stable
disposal areas.
Log ponds and wharves
All material able to
be used by the local community should be stockpiled free of soil.
Drainage within the
log pond and on the wharf should be put in good working order so that water will
not pond for extended periods of time.
The road to the
wharf should be drained to prevent runoff reaching the sea.
All log debris
(e.g., bark and log ends) should be removed from the wharf.
Refuse dumps
Dumps should be
filled in level with the surrounding areas to prevent water from
ponding.
Fill should be
compacted to prevent settling.
Camp areas (base and field)
All refuse should be
removed.
All areas where
water is likely to pond should be drained. Drains should not empty directly into
water bodies.
The area should be
left in a clean and tidy condition (including removal of all temporary buildings
and machinery).
Upon completion of rehabilitation work, the supervising Forest Authority Officer should issue a Harvesting Completion Certificate or Provisional Harvesting Clearance Certificate. Work should not commence in another area until such a certificate has been submitted. A Harvesting Completion Certificate should only be issued when the Officer is satisfied that all requirements of the Code of Practice for Forest Harvesting in Asia-Pacific, and related codes and regulations, have been fulfilled (Figure 8-7).
Figure 8-7: Harvesting Completion Certificate
|
EXAMPLE ONLY This certificate is made consequent upon agreement dated ____________________ between ____________________ (the Company) and the ____________________ Forest District (the Forestry Authority). WHEREAS The Company has notified the Forest District Officer that it has completed operations within the land covered by the above agreement with effect from ____________________. We the undersigned have inspected the said land to check that the Company has satisfactorily carried out its obligations under the said agreement. In particular, we have established: 1. That all streams and watercourses have been cleared of obstructions, dams, temporary culverts etc. 2. That all skidding tracks on slopes have been water barred and drains led off at no greater than the frequency detailed in the Code of Practice. 3. That all landings have been ripped and/or replanted to break up the soil compaction and topsoil has been spread evenly back across the disturbed areas. 4. That all merchantable timber felled by the Company has been extracted and paid for. 5. That all oil, chemical or similar pollutants have been removed and all rubbish has been satisfactorily disposed of. 6. That all quarries, pits, and gravel extraction areas have been restored to a safe environmentally acceptable condition and that any areas of stagnant water created by operations around working areas have been filled or drained. 7. That a thorough final maintenance has been carried out on all roads. Those roads to be closed have been water barred and temporary crossings removed. Those roads to be retained have been properly drained and left in good working condition. 8. That all royalties, penalties, compensation or other payment due under the agreement have been duly received. THEREFORE IT IS HEREBY AGREED: That the Company is released from further obligation or benefit under the said agreement save as follows: 1. The Company will retain the right of access along the roads from ____________________ to ____________________ and shall retain the obligation to maintain these roads as provided in the said agreement until ____________________. 2. (Insert any other retained obligations) Harvest area/number: _____________________ |