Previous Page Table of Contents Next Page


1. Descriptions of manufacturing processes


1.1 Introduction
1.2 Sawmilling
1.3 Plywood production
1.4 Particleboard production


1.1 Introduction

Due to the adoption of energy conservation measures it was necessary to make a-detailed analysis of the process involved and equipment used in such a process. This analysis had to identify the amount, type and quality of energy required so as to identify possible energy savings compatible to the respective cost-benefit analysis.

The following process descriptions of the manufacture of sawn timber, plywood and particleboard are of a general nature and should provide the reader with a broad outline of the production processes involved in the mechanical wood-based industry and the role in which energy plays a part.

1.2 Sawmilling


1.2.1 Log sorting and barking
1.2.2 Log sawing or breakdown
1.2.3 Sorting and grading
1.2.4 Drying
1.2.5 Regrading and surfacing


Sawmilling is a less sophisticated activity of the mechanical forest industries. It implies a certain number of operations from handling and transportation of logs to timber drying, sorting and classification which require different types of energy. Whereas in developing countries most of the processes are highly mechanized and the energy requirements are met basically with the generation of a few kW to drive the main saws. The rest of the processes are carried out using animal power and low-cost manpower.

Nevertheless, independently of the nature of the processes and activities involved, all actions aimed to save energy require a detailed analysis of existing processes and possible solutions.

Figure 1 provides a layout of a typical plant and a description of the main processes to familiarize the reader.

1.2.1 Log sorting and barking

On arrival at the mill's storage yard, logs are sorted and stored according to species, diameter, length and end-use, etc. Sufficient quantities are stockpiled to ensure the sawmill's continuous operation, particularly during adverse weather conditions when log extraction and supply from the forests may be adversely affected.

Transportation and handling of logs vary from mill to mill and largely depend on the capacity of the sawmill operation and the size of the loss received. Manual and animal power, as may be used in small portable sawmill units, through to log-carrying front-end loaders and overhead cranes indicate the wide variety of handling equipment currently in use.

Figure 1. Sawmilling - A simplied process flow

Debarking of logs, whether it be undertaken manually or by mechanical debarkers, in the forests or at the mill site, is now becoming a generally adopted practice. Debarking is to safeguard saws and other equipment from undue wear and damage that would otherwise result from stones, metal and other such contraries embedded in the bark; debarking also facilitates the head sawyer to evaluate the timber. Log washers may also be used to remove any remaining sand or dirt that may adher to the logs' surface.

1.2.2 Log sawing or breakdown

Before the log is presented to the headrig for breakdown, it is cut to the longest permissible straight length with a cut-off saw, whereupon it is loaded onto the headsaw carriage and positioned in such a manner as to allow the operator to achieve a sawing pattern, which will result in the optimum production of sawntimber with the minimum of waste. The pattern of cut is largely determined by the dimension and condition of the log, as well as the market requirements for the widths and thicknesses of the lumber.

Sawing of the log is achieved by the use of a bandsaw or a circular saw with a second saw mounted vertically above the first in the event of sawing large diameter logs. A log carriage conveys the log through the headsaw on which the log may be clamped and turned, so as to enable it to be presented to the headsaw in order to achieve the best sawing pattern.

Following the headrig, further breakdown of slabs, flitches and cants takes place in the resaw, which enables the wood to be upgraded; thick slabs being sawn into planks and the flitches and cants sawn into planks and boards. The rough round edges of the pieces coming from the headrig and resaws are removed by either a circular saw or chipper edger so as to produce standardized widths as required.

On leaving the headrig, resaw or edger, the lumber is cut to standardized lengths, edges squared and defects removed by the use of one or more fixed or moveable trimming saws, whereupon the lumber proceeds to be sorted and graded.

1.2.3 Sorting and grading

The sawn and trimmed timber is sorted according to thickness, width, length, quality, grade and species depending on the market requirements; such an activity may be undertaken manually or, in the case of mills where low-cost labour is not available, by mechanized sorters. Grading is a means to segregate the lumber according to the overall quality, direction of grain, presence of knots and defects, as well as general appearance, etc.

To protect the sawntimber against attack from fungi and insects, as well as to inhibit the tendency of air-dried lumber to check and split, the ends may be brushed either manually or mechanically dipped in a suitably prepared chemical solution. Wax or paint is applied to the end-grain of lumber to be air-dried, either by brush or spraying, so as to act as a sealant in order to bring about a slower drying of the extremities and hence, give rise to a more uniform drying of the lumber.

1.2.4 Drying

Sawntimber that is not sold green is either air- or kiln-dried, thus improving its marketability. By drying and lowering the moisture content to an acceptable level its value is enhanced by virtue of the fact that the timber is dimensionally stabilized and its strength and colour improved; also a reduction in weight lowers transport costs.

Air drying involves the stacking of sawntimber in piles in the open or under sheds on suitably prepared ground, in such a manner that they are exposed to a good flow of air until such time that the required moisture content is attained.

Although air drying involves minimal capital and operating costs it does require a large amount of land, involves large inventories which constitute a fire risk, and the conditions and rate of drying are very much beyond the yard operator's control.

Kiln drying, on the other hand, enables the sawntimber to dry in a closed and controlled environment where temperature, air circulation and humidity may be regulated so as to achieve the most economical drying conditions without resulting in degrade. The two most common kilns are the batch and progressive type. The former dries the timber in chambers as a batch charge, whereas the latter dries the timber whilst it progresses through the length of the kiln on trucks.

As kiln-drying of sawntimber accounts for some 70-90 percent of the total energy consumed in the sawmilling process, it is now becoming a widely accepted practice in the sawmilling industry to use its residues as a fuel source, the energy value of which may even be surplus to the mill's requirements.

1.2.5 Regrading and surfacing

Before stacking the sawntimber for storage, it is normally inspected for any defects which may have resulted during the drying process, such as split-ends, loose knots, etc., which may be removed by trimming and therefore upgrading its value.

Further upgrading may be effected by surface planing with the use of rotary knife planers or abrasive belts, according to the needs of the market.

1.3 Plywood production


1.3.1 Log sorting, conditioning and barking
1.3.2 Peeling, reeling and clipping
1.3.3 Veneer drying
1.3.4 Assembly
1.3.5 Pressing
1.3.6 Finishing


In Figure 2, a typical plant layout is provided to illustrate to the readers the processes involved.

1.3.1 Log sorting, conditioning and barking

Logs of suitable dimension and quality for slicing and peeling are generally sorted in the log-yard upon arrival, according to size and species. Handling may be by heavy lift trucks, derricks or cranes, all of which are sized to cater for the logs' dimensions and weight.

Figure 2. Plywood production - A simplified process flow

Before peeling, the majority of timbers need to be conditioned so as to soften the wood in order to facilitate peeling and to produce an acceptable quality of veneer. Conditioning involves the exposure of the peeler blocks to both heat and moisture by way of soaking in hot water vats or exposed to live steam or hot water sprays.

Debarking of the logs then takes place so as to facilitate the lathe operator's task and to remove the dirt and debris which would otherwise prove detrimental to the lathe knife, whereupon the logs are cut to length to fit the lathe, which is normally 240-270 cm.

1.3.2 Peeling, reeling and clipping

Nowadays, in almost all cases, plywood veneer is rotary cut, in that the peeler block is rotated around its axis in a lathe, whilst a continous veneer sheet is cut by a knife mounted parallel to the block's axis.

The veneer sheet is then wound on spools, or led to a multi-tray system, so as to provide storage and surge capacity in the event of fluctuations in the veneer feed from the lathe; speeds of both storage systems are generally synchronized to that of the lathe.

The green veneer is then clipped to size, either manually or by high-speed knives, graded and stored in piles ready for drying. Any defects, such as knots and splits, are then cut out of the sheet.

1.3.3 Veneer drying

The drying of veneer, to between two and ten percent moisture content, is to aid the gluing process during the manufacture of the plywood. Depending on the location and sophistication of the plywood mill, the veneer sheets may either be left outside to dry in the air or kiln-dried. Kiln-drying involves the drying of stacked veneer in batches or the continuous drying of sheets which are mechanically conveyed either on a continous belt or roller system through the length of the dryer. Obviously a controlled drying environment, with minimal handling, will result in a more uniformly dried veneer, with the least amount of damage.

Veneer drying accounts for some 70 percent of the thermal energy consumed in plywood production and approximately 60 percent of the mill's total energy requirement. For this reason new and improved drying systems are being constantly developed, as well as the manner in which they are heated.

Dryer heating may be by the indirect use of steam or thermic oil, or direct firing with the temperature being controlled by the regulation of the fresh-air make-up. Although drying temperatures of between 90-160°C may be considered normal, increased temperatures of some 175°C are being used on certain species in order to reduce the overall drying time.

1.3.4 Assembly

The assembly of the plywood prior to pressing entails the jointing of the narrow strips of veneer, which are edge-glued so as to make sheets of the required size. Glue is then applied to the inner plies or core, which in turn, are laid between the outer veneers ready for bonding. This operation accounts for a large share of the manual labour employed in the production process.

Although hand roller spreaders is a widely used method of glue application, developments in alternative systems have led to the adoption of curtain coaters, extruders, spray booths, etc., each with their own following.

1.3.5 Pressing

Once the veneers are laid-up as assembly plywood sheets, they are fed into hydraulic presses so as to bring the veneer into direct contact with the adhesive, where the application of heat cures the glue.

The departure from single opening cold presses towards multiple-opening hot presses, with between 5 to 25 daylights and operating at platen temperatures in the order of 80-180°C, has considerably reduced the overall pressing cycle time and increased press capacity. Heating of the platens is generally by hot water or steam, although thermic oil is used when pressing at higher temperatures.

Cold pre-pressing, at comparatively low pressures, is not being incorporated in the more recent production lines. This is largely due to the fact that veneer stuck together is easier to handle and load into the hot-press, added to which the ply's reduced thickness allows for smaller daylight openings in the hot press resulting in an overall reduction in loading and hot pressing time.

1.3.6 Finishing

Primary finishing, which entails the trimming, sanding and upgrading of the plywood after pressing, is undertaken so as to enhance the marketability of the product. It is carried out at either separate work stations, or, in the case of modern mills, as a combined operation in a continuous semi-automatic line.

Trimming saws cut the plywood boards to the required size, which are then sanded in machines fitted with wide-belt or drum sanders so as to obtain the desired surface smoothness. Damage or imperfections to the face veneers are then manually repaired by plugging and the application of patches.

Plywood is produced in a wide range of sizes and thicknesses, although the sizes most commonly produced are 1220 x 2440 mm together with 1830 x 3050 mm and 915 x 915 mm sized panels. Thicknesses may range from 3-25 mm, with the number of plies being between three for boards up to 7.5 mm thick, to five or more plies for thicker varieties.

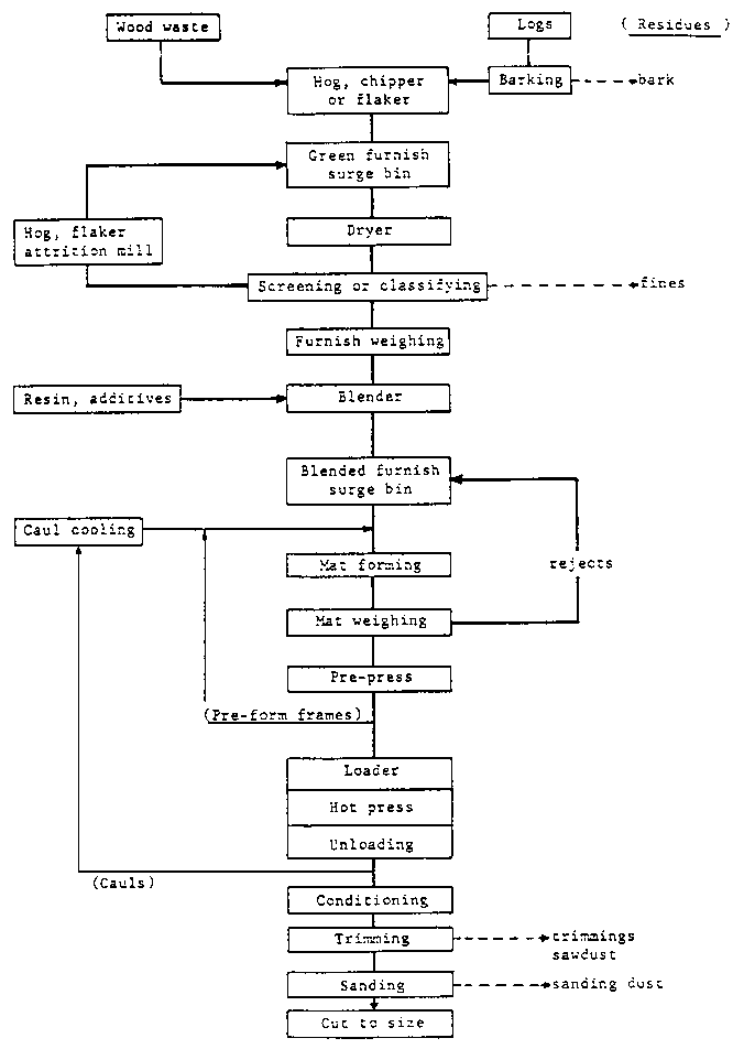
1.4 Particleboard production


1.4.1 Particle preparation
1.4.2 Particle drying and screening
1.4.3 Blending and mat forming
1.4.4 Pressing
1.4.5 Board finishing


In most cases, particle production involves a certain number of operations as described below (see Figure 3) which require different amounts and types of energy.

Figure 3. Particleboard production - A simplified process flow

1.4.1 Particle preparation

Particleboard furnish is derived from a multiple of sources and as the competition for solid wood and solid wood residues increases, manufacturers are having to resort to the use of low grade residues, such as hogged mill waste, sawdust, planer shavings, etc., as well as wood species not previously considered.

In view of the wide assortment of furnish delivered to the mill-yard, segregation as to size, and if possible, species, must be carried out prior to the reduction process. Bark is removed from logs, if not already done in the forests, so as to avoid blunting chipper knives, and the provision of stone-traps and magnetic separators safeguard other reduction equipment from damage which would otherwise be caused if contraries were introduced with the fibre furnish.

The particle size and geometry, as required for the core and surface layers of the particleboard, are produced by a diverse range of reduction equipment which is matched to the variety and size of wood and wood residues used. Chippers, knife-ring-flakers, hammer mills, disc refiners, etc., each operating on a different principle, using either knives, hammer bars, grooved disc plates, etc., are but some in common use in the industry.

1.4.2 Particle drying and screening

The greater part of the furnish delivered to the mill needs to be dried so that the overall moisture level of the particles is in the order of three to eight percent for the purpose of bonding with liquid resins.

Particle drying is a continuous process with the particles moving along the length of rotating horizontal dryers whilst being suspended and exposed to hot gases or heat emitted from tube bundles which convey hot water, steam or thermic oil. Heat is produced by the combustion of oil, gas or process residues. Flash drying is now being considered an acceptable alternative to rotary dryers and requires somewhat lower drying temperatures.

Directly after drying, the particles are screened for size in vibrating or gyrating screens, or by way of air classification. Screening normally takes place after the dryers as moist particles tend to stick together, plugging screen plates and lowering the overall efficiency of the screening process.

Particles are separated according to size, for the purpose of grading the furnish for the board face and core layers. It is essential that the oversized particles be recycled for further reduction and that the fines are screened out, so as to avoid consuming a disproportionate amount of resin binder, and to provide a valued source of fuel.

1.4.3 Blending and mat forming

Adhesives in the form of urea, phenol and melamine formaldehyde are generally used to bind together the particle mix, with the former being the most favoured resin in use. Between three and ten percent by weight of resin, together with other additives used to impart such properties as fire resistance, etc., are blended under controlled conditions in batches or as a continous operation. Blending may either take place in large vats at slow speed, or in small blenders with rapid mixing and shorter blending times.

In the more modern particleboard plants mat forming is a wholly mechanical process, whereas the older formers require manual equalizing. In spite of the wide variety of formers currently available, the underlying principles of mat formation are generally similar, in that a uniform flow of particles are fed to the former from a surge bin, which in turn meters an evenly distributed layer of particles into a frame on a moving belt or caul.

The formers may be fitted with single or multiple forming heads, which are either stationary or moving, and are so designed that the finest particles are delivered to form the surface layers of the mat and the coarser materials to form the core. In all cases it is paramount that an evenly distributed mat of the desired weight be formed. Mats that do not conform to standard are rejected and recycled.

Transportation of the mats to the pre-press and hot press is undertaken by either forming the mat on metal plates, called cauls, which are then either manually or mechanically wheeled to the presses, or in the case of caulless systems, by using flexible metal webs, plastic belts and trays that transport the mats through to the hot-press.

1.4.4 Pressing

Pre-pressing of the mats prior to the introduction in the multi-platen hot presses, is now becoming a common feature in the pressing operation, due to the consolidation and reduction in mat width. This allows for ease of handling and the use of narrower openings in the hot-press, thereby considerably reducing pressing time.

Whereas the pre-presses may be of the hot or cold type, the main press is always heated, by passing hot water, steam or oil through the platens to attain temperatures in the order of 140-200°C, depending on the resins in use and the type of press.

Single or multiple opening hot presses may be used with the loading and unloading undertaken manually or mechanically by cable, chain lifts or hydraulics, depending on the age and sophistication of the plant. Although in the larger modern installations both pressing time and pressures are automatically regulated, hand control is still preferred in many plants as it permits adjustments to be made for the different mat qualities.

1.4.5 Board finishing

On leaving the hot press the boards are either separated from the cauls by hand, or mechanically by means of chains or turning devices. The cauls are stacked, allowed to cool and then returned to the forming station on push carts or mechanically transported on a fixed return line. The boards in turn, are cooled and conditioned so as to avoid degradation of the urea resins.

Trimming saws are used to cut the boards to size, with the edge trimmings being either recycled or used for fuel. In order to meet set standards as to thickness and surface quality, a combination of knife planers and belt or drum sanders may be used.

Once the boards have been surface finished they are cut to size along their length and widths with a combination of saws, according to the dictates of the market. Particleboard is normally produced as 1220 x 2440 mm panels with thicknesses ranging from 3-35 mm, 19 mm being the most common. Generally boards are manufactured in the medium-density range of 400-800 kg per cubic metre, although high-density board of 800-1120 kg per cubic metre is used as core stock.


Previous Page Top of Page Next Page