Los principales productos no comestibles de la matanza que requieren cierta forma de tratamiento antes de poder ser utilizados son las canales y parte de las canales, la sangre de los animales muertos decomisados, las sobras de las carnicerías, los huesos, los recortes de la piel y otros materiales no comestibles resultantes de las operaciones en los mataderos.
Este material es potencialmente putrescible lo que ocasiona problema de manipulación, especialmente si se requiere un transporte externo hasta una planta de tratamiento central en climas cálidos, como en los trópicos.
Todo el conjunto de los productos no comestibles y el problema de su eliminación útil puede también considerarse como parte de las necesidades generales de eliminación de los desechos de un matadero. A continuación se describen los productos con un valor económico (con inclusión de los que requieren un procedimiento de tipo preparación de grasas) y el nivel recomendado de la tecnología de procesamiento adecuada para un matadero de tamaño mediano con el fin de facilitar su conversión en un producto vendible.
Una vez que la materia prima ha llegado a la planta de subproductos, se puede tratar por medio de diversos métodos.
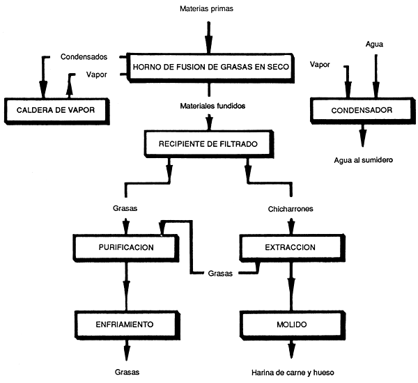
El procedimiento tradicional rentable que se sigue utilizando en la mayor parte de las plantas medianas es la preparación manual, la cocción y operación en lotes en la que todas las materias primas se pueden tratar juntas. Sin embargo, hace falta un suministro de vapor. Las plantas de tratamiento de grasas más pequeñas utilizan este método normalmente para procesar de 10 a 15 toneladas de materias primas a la semana. Las plantas grandes suelen tratar por separado la sangre, los despojos y los huesos. La fig. 71 muestra el diagrama de flujo para el proceso de tratamiento en seco.
Las plantas de preparación de productos no comestibles se pueden dividir en dos departamentos totalmente separados, el “no limpio”, donde el pretratamiento, el descuartizamiento de la canal, la coagulación de la sangre y la carga del horno de cocción se realizan normalmente en un piso intermedio y el departamento “limpio” situado en el piso principal, donde se descarga el material esterilizado desde los hornos de cocción para continuar el tratamiento. Los trabajadores de estos departamentos deben estar también separados y disponer de sus propias instalaciones de servicios de personal. Las instalaciones de tratamiento se pueden incorporar al edificio principal del matadero, si dispone de dos pisos.
Si se trata de un edificio de un solo piso, la planta de tratamiento debe estar en un edificio separado, en particular si reciben y elaboran materias primas procedentes de otros mataderos.

FIGURA 71 DIAGRAMA DEL PROCESO DE FUSION DE GRASAS EN SECO
El tratamiento requerido se puede dividir en tratamiento “en húmedo” o “en seco”. Con el tratamiento en húmedo, el material se caliente directamente con el vapor. El tratamiento se realiza en cisternas cilíndricas y verticales con una parte superior convexa y una parte inferior en forma de cono, siendo las tapaderas lo suficientemente grandes como para que toda una canal se pueda tratar sin manipulación o trituración intermedia, instalación útil para países en que el ántrax es común (fig. 72). Las materias primas se cargan a través de un agujero de hombre en esas cisternas y toda la carga se cuece con un vapor vivo a una presión de 3,4 barios aproximadamente. Tras la cocción durante seis a ocho horas, y la sedimentación durante dos o tres horas, el material se ha separado, obteniéndose grasa, agua de la cisterna y residuos, cada uno de cuyos elementos se retira a su nivel respectivo.

FIGURA 72 DEPOSITO DE FUSION DE GRASAS EN HUMEDO
Debido a las dificultades de manipulación de los residuos húmedos y de las pérdidas de proteínas que se producen cuando no se evapora el agua del depósito, recientemente se ha venido prefiriendo el método de tratamiento en seco.
Este procedimiento emplea hornos de cocción o fundidores que son recipientes cilíndricos y horizontales con chaqueta de vapor y provistos de agitadores.
El vapor de la chaqueta tiene una presión de 5,5 barios.
a) Operaciones preparatorias:
Las materias primas procedentes de los suelos de la matanza deben someterse a tratamiento dando prioridad a la rapidez y a una limpieza total con el fin de que los productos finales puedan alcanzar el máximo valor.
| ![]() |
| Alimentación mediante cámara de presión (producción conjunta de varios mataderos) | Alimentación mediante cuba de carga |
![]() | |
FIGURA 73 DIVERSOS SISTEMAS DE ALIMENTACION PARA LA FUSION DE GRASAS EN SECO
En muchas plantas que prestan servicios a varios mataderos podría resultar económico utilizar trituradoras, desmenuzadoras y lavadoras para preparar los materiales adecuadamente antes de cargar los hornos de cocción. De lo contrario, para un solo matadero basta con que la materia prima pase a través de una trituradora donde su tamaño se reduce a menos de 50 mm o las canales se pueden cortar a mano e introducir directamente en el horno de cocción sin reducción. Los materiales de los suelos de matanza se transportar al orificio de alimentación de estas máquinas en cajones portátiles para despojos en una planta media y se elevan hasta el suelo o la plataforma de carga. En la fig. 73 están representados diversos sistemas de carga.
b) Operaciones de tratamiento:
El material preparado se carga en lotes desde una plataforma en el horno de cocción que es un recipiente cilíndrico horizontal (fig. 74) calentado por medio de una chaqueta de vapor y que contiene una paleta giratoria (que puede también calentarse internamente con vapor). El vapor del recipiente puede pasar a algún tipo de planta de condensación enfriada por agua o aire. La capacidad de los hornos de cocción suele variar de una a cinco toneladas de materia prima.
El horno de cocción está cerrado y el contenido se calienta de dos a tres horas, según el grado de humedad de la carga. Cuando el material llega a una temperatura de 110 °C a 120 °C, el proceso queda completado. A esa temperatura el material estará eficazmente esterilizado y el grado de humedad se reducirá a aproximadamente el 9 por ciento. Se debe poner sumo cuidado en evitar una cocción excesiva, ya que ello puede deteriorar la calidad del producto, y expeler un olor ácido a quemado que se dispersa a grandes distancias.

FIGURA 74 DETALLES DEL FUNDIDOR A PRESION TIPICO PARA EL TRATAMIENTO DE GRASAS
Tras la cocción, el producto calentado se descarga en una bandeja de filtración donde se seca el sebo. Se realiza una nueva extracción de sebo por centrifugación. El sebo no comestible resultante se bombea a una cisterna de almacenamiento y, tras su sedimentación, se extrae para utilizarlo como sebo industrial.
El producto sólido calentado es un material fibroso de color marrón, conocido con el nombre de “chicharrones”, que sigue conteniendo entre un 9 por ciento y un 12 por ciento de grasas. El producto de chicharrones procedente de los despojos es aproximadamente el 30 por ciento. Los chicharrones posteriormente se muelen y meten en sacos, aunque pueden también almacenarse y ser transportados para la venta por pequeños empresarios a grandes productores para la extracción de disolventes. Los componentes de un sistema de tratamiento están representados en la fig. 75 y en la fig. 76 se representa una sección transversal de una planta pequeña típica análoga con equipo auxiliar. Las dimensiones indicadas son mínimas para la instalación y funcionamiento de la planta.
Los subproductos de los animales distintos de la pura grasa, como la sangre y los cuernos, son también tratados en una planta de preparación en seco para extraerles el contenido de humedad. La sangre, que tiene un porcentaje inicial de humedad muy elevado, suele coagularse mediante la inyección de vapor activo en un depósito adecuado o en un coagulador después de su transferencia del depósito para sangre de la nave de carnización (fig. 23).
Después del drenaje, los residuos se comprimen para extraer lo más posible la humedad que queda después de la coagulación y finalmente se mete a pala en el secador y se seca hasta convertirse en un polvo. Otro método consiste en colocar la sangre cruda directamente en el secador y secarla en una sola operación, aunque el tiempo de tratamiento es más largo. El polvo producido tiene la forma de harina. En un matadero de tamaño mediano el producto se puede vender sin molerlo a condición de que se separe el pequeño porcentaje de material de tamaño excesivo. Esto se puede efectuar a mano. Otra posibilidad consiste en mezclar la sangre con los demás desechos y materiales decomisados, siendo el producto resultante de este tratamiento conjunto una harina de carne y sangre de alto contenido proteínico. El sebo que queda estará manchado y su valor de mercado será inferior.
Las pezuñas y los cuernos, en cantidad suficiente, se pueden tratar por separado o junto con otros materiales y ser extraídos a mano, mientras los residuos se meten en la planta de moler. Aunque su contenido de humedad es reducido, el tiempo de tratamiento en seco se prolonga debido a su dureza y resistencia, aunque se transformarán en harina de manera bastante satisfactoria y el producto se vende como un fertilizante nitrogenado de acción lenta.
Todos los procedimientos de tratamiento, en particular de la sangre, producen vapores de condensación de fuertes olores que especialmente en las zonas urbanas se deben eliminar o reducir considerablemente mediante un equipo de condensación adecuado.

FIGURA 75 PERSPECTIVA DE UNA INSTALACION TIPICA DE FUNDIDOR A PRESION PARA EL TRATAMIENTO DE GRASAS NO COMESTIBLES

FIGURA 76 SECCION ILUSTRATIVA DE INSTALACIONES TIPICAS DE UNA PLANTA DE PREPARACION DE GRASAS NO COMESTIBLES POR EL SISTEMA DE LOTES
El tratamiento de los subproductos entraña una sustancial demanda de vapor, agua y electricidad. Con el tratamiento húmedo, lo que se necesita principalmente es vapor, pero de una presión relativamente baja, y no se requiere electricidad, aparte de la que pueda necesitarse para la carga automática de los lotes en la tolva. Para el tratamiento en seco, se tiene gran necesidad de todos esos servicios públicos. El tiempo de tratamiento variará según la composición de las materias primas y será, por ejemplo, de una hora y media para los huesos no triturados y de cuatro horas para los despojos blandos. La regla práctica para la determinación aproximada de las necesidades de servicios de suministro con respecto a los sistemas de tratamiento en seco ortodoxos es la siguiente:
Vapor saturado, aproximadamente 800 kg por 1 000 kg de materiales cárnicos crudos que han de ser tratados con un 50 por ciento de la carga retirada durante la primera hora. Las necesidades de vapor para secar la sangre serán de 5,4 kg a 7,2 kg de vapor por litro de sangre.
La demanda eléctrica será de 18 kWh por 1 000 kg de las materias primas medias. Normalmente se parte del supuesto de un motor de 30 cv a 40 cv para un horno de cocción a presión, a lo que deben añadirse de 10 cv a 15 cv para la centrifugación y extracción de las grasas. Estas cifras no incluyen los dispositivos de pretrituración ni ningún sistema de transporte para la recogida y ensacado del producto final, operaciones que se pueden realizar a mano.
Agua fría utilizada (sólo cuando es conveniente) para condensar el vapor perdido, unos 15 m3/h lo que podría significar 68 000 litros de agua al día en los momentos de carga máxima (jornada de trabajo de nueve horas en dos turnos).
Todos los animales sacrificados en cualquier circunstancia o las canales retenidas de los animales muertos tienen cueros o pieles de valor comercial para otras industrias y son productos secundarios de la industria cárnica que se caracterizan por una extrema diversidad. El explotador del matadero y el proyectista deben estar familiarizados con los principios y las instalaciones de las operaciones en relación con el almacenamiento y, siempre que sea posible, el tratamiento preliminar, ya que en final de cuentas el valor del producto acabado se ve afectado en parte por el tratamiento de las pieles y cueros recibidas en el propio matadero, particularmente en los climas tropicales en los que una temperatura ambiente elevada restrasará el enfriamiento y acelerará el deterioro.
- Protección de las pieles y cueros de los animales contra las bacterias:
Como las pieles y cueros están constituidas por materia orgánica, pueden sufrir una descomposición bacterial una vez que se han retirado del animal. Los factores que provocan la descomposición de la materia orgánica son la presencia de agua, bacterias y cierto grado de calor, y estas tres condiciones están presentes en los cueros que se retiran de un animal recientemente sacrificado.
El cuero de un animal que se acaba de matar está constituido por dos tercios de agua y en su superficie se encuentran innumerables bacterias procedentes de los pastizales en los que se ha criado al animal. La sangre, los excrementos y el contenido intestinal que se encuentran sobre los cueros actúan como alimentos de esas bacterias y aceleran la descomposición del cuero que comienza inmediatamente después de la matanza. Ese deterioro biológico de la piel puede producirse en las etapas siguientes:
Entre el desuello y el tratamiento de conservación, por ejemplo, la salación.
Durante su conservación en sal:
si las condiciones de conservación son insatisfactorias.
Todo el proceso de conservación consiste en reducir la cantidad de agua en el cuero lo más rápidamente posible. Los métodos tradicionales para ello son la salación húmeda, el secado por suspensión y el secado primitivo bajo tierra. Los dos primeros métodos se basan en la aplicación de sal al cuero para extraerle el agua. El segundo método seca el cuero y luego extrae el agua por evaporación.
En la salación en bloque que es el método adecuado para un matadero industrial, la sal no penetra plenamente en la piel durante unas 24 horas, período en el que las bacterias que ya están dentro de la piel pueden ser activas. Con la reutilización de la sal, la eficacia disminuye debido a que, cuando la sal se vuelve a utilizar cuatro veces no penetra en el cuero con la misma eficacia que la sal limpia y las bacterias halofílicas (atraídas por la sal) sobreviven y se multiplican en el cuero y reducen su valor.
- Secado en suspensión:
Los cueros se suspenden o cuelgan de una montura y se secan a la sombra. Anteriormente esos cueros eran muy cotizados por el curtidor, pero ese procedimiento resulta habitualmente impracticable en la mayor parte de los mataderos en los que se sacrifica un gran número de animales a diario. Aunque el método está fundamentalmente relacionado con los cueros, el secado por suspensión de alambres es asimismo adecuado para las ovejas y las cabras unido a la salación en seco. El secado normalmente dura de dos a tres días.
- Aspectos de las operaciones realizadas en el matadero relacionados con los cueros y pieles:
Las operaciones que se realizan en el matadero con respecto a las pieles y cueros incluyen la extracción, el arreglo y la clasificación, además del enfriamiento y a veces la curación. (Véase el diagrama de la fig. 77).
En las operaciones de preparación en cadena, la división del trabajo hace posible que el supervisor fije con precisión la responsabilidad en lo que respecta al corte o marcado de los cueros por cada empleado. Cuando los bovinos se desuellan a mano, la mayor duración de esta operación y el contacto de la piel extraída con el suelo húmedo frío posibilitan la pérdida de calor corporal. Con los raspadores de cuero, el menor tiempo requerido para el desuello implica que los cueros entran en el compartimento de recogida y se apilan con tanto calor como las pieles de oveja. Cuatro horas después del desuello son comunes temperaturas de 32 °C a 34 °C en una pila de cueros. Esa situación se agrava aún más al acelerarse la producción, lo que provoca que se acumulen más cueros en el matadero, y un aumento de las necesidades de transporte y manipulación de cueros destinados al mercado, motivo por el cual la extensión de los cueros y las pieles para el enfriamiento debe efectuarse con mayor rapidez.
En lo que respecta a las ovejas, cuando se retira la piel, el animal está a unos 35 °C. Debido a su pequeño tamaño, la piel de las ovejas se saca rápidamente por lo que hay poco tiempo para que pierda calor corporal. La densidad de la lanilla evita también el enfriamiento y consecuentemente las pieles de las ovejas se acumulan en la pila principal del matadero a una temperatura muy superior a los 30 °C. Tras una demora de seis horas se puede llegar a una temperatura de hasta 40 °C, probablemente debido a la actividad de las bacterias.
- Cámara de recepción:
Las pieles y los cueros se trasladan a una cámara situada frente al lugar en el que se les ha extraído finalmente de la canal, y ahí son sometidos al lavado preliminar descrito más adelante para eliminar la sangre o los excrementos antes de ser recogidos ese mismo día por un comerciante en pieles y cueros para proceder a la salación y posterior distribución.
En las plantas de dos pisos, los cueros se trasladan a la cámara de recepción a través de conductos procedentes del suelo de carnización. Si la piel de la cabeza forma parte del cuero, al no ser material de cuero, los oídos, los labios y los hocicos se cortan y venden como material para fabricar cola, y si no se les trata. Cualquier grasa que quede se separa del cuero y se envía al departamento de tratamiento de grasas. Las puntas de las colas se cortan, lavan, meten en salmuera durante unas 48 horas, se secan y luego se apilan sin sal. Se venden a los rizadores de cabello que extraen el pelo y lo rizan para utilizarlo en la fabricación de colchones, etc.
Los cueros se clasifican según su peso y el sexo del animal, y se marcan para indicar las selecciones nativas. En algunas plantas se inspeccionan para detectar si tienen incisiones, cortes u otras imperfecciones producidas mientras estaban en el piso de carnización; esto debe tratar de evitarse debido a la posible contaminación de la carne. En otras plantas esta inspección se produce en el almacén o en el departamento de curación. Los cueros se pueden clasificar en diferentes categorías de toros, novillos, vaquillas, vacas y terneras de más edad y se colocan en paquetes separados.

FIGURA 77 OPERACIONES DE DESUELLO EN EL MATADERO
En los mataderos de tamaño intermedio donde por diversas razones es preciso proceder al almacenamiento de cueros y/o pieles antes de la recogida a largos intervalos o antes de que se trasladen en climas cálidos a una lejana cultiduría, es necesario proceder al curado inicial en el matadero con las instalaciones y operaciones siguientes:
La cámara de curado para la descarnación de la piel y la salazón: para procedimientos convencionales el tamaño de la sección dependerá de la producción y de que esté situada inmediatamente al lado del matadero en lo que respecta a una planta de un solo piso o bajo el piso de la nave de carnización cuando se trata de una planta de dos pisos, aislada y con aire refrigerado, de ser posible a 10 °C. La superficie aproximada necesaria por res será de 1,7 metros cuadrados.
Las operaciones de descarnación de la piel reducen el número de bacterias al eliminar material contaminante. Esto se logra lavando y eliminando con un cepillo duro los excrementos, la sangre y las sangres adheridos. Los cueros y pieles se extienden sobre una plancha de hormigón rociada constantemente con agua por un irrigador aéreo. Tras recortar y eliminar el material no deseado se procede a la salación en seco. La humedad excesiva se elimina mediante la salación en dos etapas. La primera salación suele durar tres días y la segunda, cuatro. Tras la segunda salación los cueros se pueden vender o trasladarse al almacén de los comerciantes para proceder a un nuevo curado.
Una mayor flexibilidad en el uso de los locales permite acumular los cueros y las pieles para una segunda salación en bandejas de madera de 2,4 m por 2,4 m con un centro elevado. Estas bandejas deben fijarse con ruedas de rodillo con el fin de que puedan ser levantadas por carritos con elevadores de horquilla para su transferencia a otro almacén, cuando sea necesario. El espacio se puede utilizar para otros fines en épocas de escasa actividad.
Al disponer los paquetes de cueros para el curado, sea en las bandejas o sobre el suelo, se dispersa primero una buena capa de sal gema de buena calidad.
A continuación se coloca el primer cuero con el lado de la piel hacia abajo y la sal gema se distribuye regularmente por encima. Los cueros curados con sal gema se sacan del paquete y se sacuden sobre una rejilla para que la sal caiga al suelo. Esto se lleva a cabo ante un inspector de la empresa intermediaria o de la curtiduría que examina los lados del cuero para ver si se han producido daños, cortes de cuchillo, etc., y verificar la categoría (sexo del animal y peso). Si se aprueba, se apila y se ata, indicándose la categoría y el peso para que se pueda proceder al despacho.
El lavado de los cueros salinizados en húmedo incorpora mucha sal a las aguas residuales del matadero y plantea dificultades en su tratamiento o limita el reciclado de esas aguas. En los países donde existe una escasez de agua, puede prohibirse el uso de la sal por lo que existe la necesidad de otro método de curado.