Page précédente Table des matières Page suivante


Chapitre 2 Les problèmes


Accroissement des problèmes de l'eau: Le concept de vulnérabilité
L'agriculture clé du problème
Liste de contrôle des enjeux majeurs
Les raisons d'un réexamen des politiques

Ce chapitre commence par illustrer l'étendue des problèmes dans le secteur de l'eau dans le monde entier, en s'inspirant de travaux récents sur la vulnérabilité. Les problèmes de l'agriculture sont traités de manière spécifique, étant donné que ce secteur, en raison de l'ampleur de ses besoins en eau, est le point crucial de toute solution. Une liste de contrôle générale est proposée pour faciliter l'identification des problèmes majeurs auxquels sont confrontés les gouvernements dans ce secteur.

Des études de cas sont résumées pour indiquer les circonstances dans lesquelles divers pays ont décidé d'entreprendre un réexamen de leurs politiques.

Accroissement des problèmes de l'eau: Le concept de vulnérabilité

La concurrence entre l'agriculture, l'industrie et les villes pour les disponibilités limitées en eau est déjà un frein aux efforts de développement dans de nombreux pays. A mesure que les populations et les économies s'accroissent, la concurrence pour les disponibilités limitées ira en s'intensifiant de même que les conflits entre usagers.

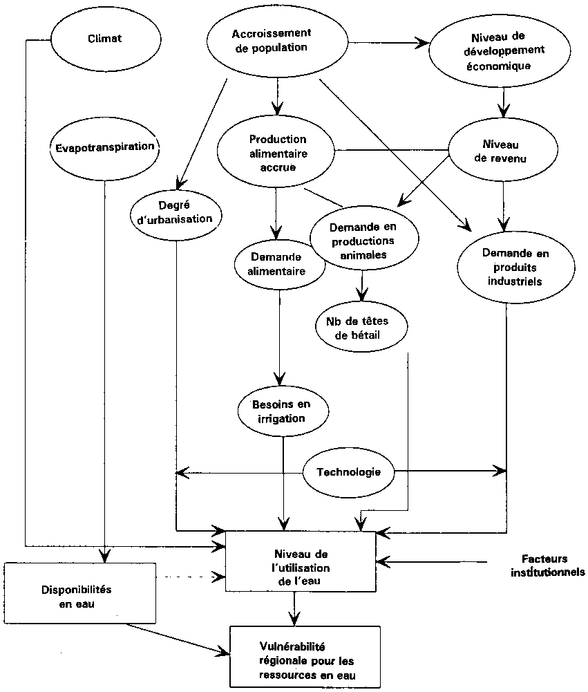
Le degré de vulnérabilité d'un pays pour l'eau dépend de la quantité d'eau, de sa répartition dans le temps, de sa qualité, et du niveau de la consommation et de la demande. Alors que le climat est le facteur principal déterminant la quantité d'eau et sa répartition dans le temps, la population et le développement économique sont les influences prépondérantes pour la qualité et la demande.

Bien que la qualité de l'eau et sa répartition dans le temps soient des facteurs difficiles à mesurer pour procéder à des comparaisons entre pays, les disponibilités et la demande en eau peuvent être étalonnées à la fois entre les pays et dans le temps et on peut en tirer des conclusions sur la vulnérabilité d'une région donnée. Il faut cependant être prudent dans l'interprétation des données lorsqu'on procède à des comparaisons entre des pays de zones climatiques et de pratiques agricoles différentes - par exemple, un pays tempéré reposant sur une culture pluviale comparé à un autre utilisant l'irrigation.

Les principaux facteurs affectant les disponibilités et la demande en eau sont représentés dans le diagramme 1 (Kulshreshtha, 1993).

Quand les ressources internes renouvelables en eau sont inférieures à 1000 m3 par habitant, le manque d'eau est alors considéré comme un grave frein au développement socio-économique et à la protection de l'environnement. Le tableau 1 dresse une liste des pays où les disponibilités internes renouvelables en eau devraient passer sous la barre des 1000 m3 avant la fin du siècle. La plupart des pays confrontés à des problèmes chroniques de pénurie se trouvent en Afrique du Nord, au Moyen-Orient et en Afrique sub-saharienne. Les pays avec moins de 2000 m3 par habitant sont dans une situation difficile d'insuffisance des ressources d'appoint qui se traduit par des difficultés majeures les années de sécheresse. D'ici à l'an 2000 les disponibilités en eau devraient passer sous la barre des 2000 m3 par habitant dans plus de 40 pays (FAO, 1993a).

FIGURE 1 Interaction entre les forces déterminant la vulnérabilité d'une région pour les ressources en eau. Les effets sur la qualité de l'eau ne sont pas pris en compte.

TABLEAU 1
Pays qui manqueront d'eau en 2000

PAYS1

DISPONIBILITES EN EAU
m3/habitant

POPULATION
millions

Ressources internes renouvelables

Débits issus des pays voisins inclus


Egypte

29

934

62.4

Arabie Saoudite

103

103

21.3

Libye

108

108

6.5

Emirats Arabes Unis

152

152

2.0

Jordanie

153

240

4.6

Mauritanie

154

2 843

2.6

Yémen

155

155

16.2

Tunisie

384

445

9.8

Syrie

430

2 008

17.7

Kenta

436

436

34.0

Burundi

487

487

7.4

Algérie

570

576

33.1

Hongrie

591

11 326

10.1

Rwanda

604

604

10.4

Botswana

622

11 187

1.6

Malawi

760

760

11.8

Oman

880

880

2.3

Soudan

905

3 923

33.1

Maroc

943

943

31.8

Somalie

1 086

1 086

10.6

1 Un certain nombre de pays aux populations plus petites, tels que la Barbade, le Cap vert, Djibouti, Malte, le Qatar et Singapour, sont également compris dans la catégorie des pays manquant d'eau.
Source: Calculs de la FAO sur la base de données de la Banque Mondiale et d'autres organismes.

Dans beaucoup de pays, alors qu'il n'y a pas de gros problèmes d'insuffisance en eau au niveau national, de graves pénuries posent des problèmes dans certaines régions et zones d'approvisionnement. La Chine du nord, l'Inde de l'ouest et du sud, ainsi que des parties du Mexique, des Etats-Unis, du Royaume-Uni et de l'Italie en sont des exemples notables.

Malgré les pénuries, l'eau est très souvent mal utilisée. Petites communautés où grandes villes, exploitations agricoles où industries, pays en développement où économies industrialisées, tous participent à la mauvaise gestion des ressources en eau. La qualité des eaux superficielles se dégrade dans des bassins clés du fait des rejets des villes et de l'industrie. Les eaux souterraines sont polluées depuis la surface et irrémédiablement dégradées par la pénétration d'eau salée. Des aquifères surexploités perdent leur capacité à stocker l'eau et les terrains s'affaissent. Les villes sont incapables d'assurer des critères de potabilité suffisants et de fournir des équipements sanitaires. L'engorgement et la salinité diminuent la productivité des terres irriguées. La diminution des débits due à une dégradation des bassins versants réduit la production d'énergie hydroélectrique, l'assimilation de la pollution et l'habitat des poissons et des autres animaux.

L'agriculture clé du problème

Au premier abord, beaucoup de ces problèmes d'eau ne semblent pas être directement liés au secteur agricole. Cependant, l'agriculture est de loin le plus grand consommateur des ressources mondiales en eau. Plus des deux tiers (jusqu'à 90 % selon certaines estimations) de l'eau prélevée des cours d'eaux, lacs et aquifères dans le monde entier, sont utilisés pour l'irrigation. La concurrence, les conflits, les pénuries, le gaspillage, la sur-utilisation et la dégradation des ressources en eau, allant en s'accroissant, les dirigeants voient de plus en plus l'agriculture comme la soupape de sécurité du système.

Le secteur de l'agriculture n'est pas seulement le plus grand consommateur d'eau dans le monde en terme de volume, il est aussi un utilisateur peu performant, peu efficace et hautement subventionné. Les faits obligent les gouvernements et les donneurs d'aide à repenser les implications économiques, sociales et environnementales des grands projets d'irrigation financés et gérés par les pouvoirs publics. Dans le passé les dépenses pour l'irrigation dominaient les budgets de l'agriculture des pays dans le monde entier. Par exemple, depuis 1940, 80 % des dépenses de l'état pour l'agriculture au Mexique sont allées à des projets d'irrigation. En Chine, au Pakistan et en Indonésie, l'irrigation a absorbé plus de la moitié de tous les investissements agricoles, et environ 30 % de l'ensemble des investissements publics en Inde.

Une part non négligeable de l'assistance internationale au développement a aussi été utilisée pour mettre en place des systèmes d'irrigation. L'irrigation a reçu près de 30 % des prêts de la Banque Mondiale pour l'agriculture au cours des années 80. Les engagements financiers pris par l'ensemble des agences d'aide pour l'irrigation ont dépassé 2 milliards de $ EU par an durant ces dix dernières années.

Une fois mis en place, les projets d'irrigation deviennent les activités économiques les plus subventionnées au monde, à la fois directement et indirectement (prenant en compte l'énergie à prix réduit pour le pompage). Au milieu des années 80, on a estimé que les subventions moyennes pour l'irrigation dans six pays d'Asie, couvraient 90 % du coût total de fonctionnement et d'entretien (Repetto, 1986). Les études de cas montrent que les redevances d'irrigation représentent en moyenne moins de 8 % de la valeur des bénéfices retirés de l'irrigation.

Malgré ces investissements et ces subventions énormes, les indicateurs de performance pour l'irrigation sont en dessous des attentes en ce qui concerne les augmentations de production, les zones couvertes et l'efficacité technique dans l'utilisation de l'eau. Jusqu'à 60 % de l'eau détournée ou pompée pour l'irrigation est gaspillée (FAO, 1990). Même si une partie des pertes est inévitable, trop souvent cette eau en excès s'infiltre dans le sol causant engorgements et salinité. On estime qu'un quart de toutes les terres irriguées dans les pays en développement sont touchées à des degrés divers, par la salination. De plus, l'eau stagnante et le mauvais drainage multiplient l'incidence des maladies hydriques, causant des souffrances humaines et des coûts de santé accrus.

Cependant, l'agriculture irriguée devrait, dans le futur, produire beaucoup plus tout en utilisant moins d'eau qu'elle ne le fait aujourd'hui. A présent, 2.4 milliards de personnes dépendent de l'agriculture irriguée pour leur emploi, leur nourriture et leurs revenus (quelque 55 % de l'ensemble de la production de blé et de riz est issue de terres irriguées). Dans les 30 années à venir, on estime que 80 % des disponibilités alimentaires supplémentaires nécessaires pour nourrir le monde dépendront de l'irrigation (IIMI, 1992).

Mais l'agriculture est souvent dans l'incapacité d'être économiquement concurrentielle pour son approvisionnement quand l'eau est rare. Les villes et l'industrie peuvent se permettre de payer l'eau plus cher tout en ayant un taux de rentabilité économique par unité d'eau plus élevé que celui de l'agriculture. Pour la première fois dans beaucoup de pays, l'agriculture est obligée de renoncer à l'eau au profit d'utilisations plus rentables dans les villes et l'industrie. Dans certaines régions, les exploitations irriguées doivent maintenant payer pour l'eau qu'ils reçoivent, y compris le coût total de la distribution.

Ce dilemme - produire plus, de façon durable et avec moins d'eau - implique la nécessité d'avoir des mécanismes de gestion de la demande qui redistribuent les disponibilités existantes, incitent à une utilisation plus efficiente et favorisent un accès plus équitable. Les dirigeants doivent mettre en place un système d'incitations, de réglementations, d'autorisations, de restrictions et de sanctions pour guider, influencer et coordonner l'utilisation que les gens font de l'eau, tout en encourageant les innovations dans les technologies permettant des économies d'eau.

Dans le passé, les pratiques de gestion des ressources en eau étaient centrées sur l'offre. L'eau était physiquement gérée par des moyens techniques et d'ingénierie qui captaient, stockaient, distribuaient et traitaient l'eau. Cependant, la période où on répondait à la demande croissante en développant l'offre est en train de se terminer. Dans l'économie de l'eau aujourd'hui, la gestion des ressources est en train de s'éloigner de l'objectif qui était de prélever plus d'eau, au profit de celui d'élaborer des approches centrées sur la demande et sur l'utilisateur qui puissent influencer les comportements. Les nouvelles questions clés, telles que la FAO les a identifiées (FAO, 1993a), sont présentées ci-dessous:

· Les politiques nationales de l'eau sont en train de passer d'une orientation de projets à une orientation de politiques. Cette tendance va vraisemblablement continuer et même s'accélérer.

· L'eau pourrait devenir un terrain d'essai pour les réformes économiques, la libéralisation et la responsabilisation.

· Etant donné le manque d'eau et sa valeur pour les villes et l'industrie, le sous-secteur de l'eau sera moins dominé par l'irrigation, et ses divers autres usages seront plus largement reconnus.

· L'irrigation est un service avec des clients et des usagers; ce n'est pas une industrie de production.

· Au niveau des systèmes d'irrigation, le processus d'élaboration des politiques de l'eau, d'estimation et d'évaluation doit s'ouvrir à des groupes qui soient représentatifs de composantes politiques, techniques, gestionnaires et surtout des associations d'usagers de l'eau.

· Ces groupes de concertation seraient consultés avant de procéder au choix des orientations et ensuite fourniraient un feed-back et un ajustement à la lumière de l'expérience.

· Les groupes de concertation seraient chargés d'identifier des mesures qui soient en accord avec les orientations nationales, par opposition à des mesures destinées à protéger ou satisfaire les intérêts particuliers de l'irrigation.

· L'objectif est d'élargir le champ des options disponibles pour la politique de l'eau, d'avoir une gestion qui fonctionne moins au "coup par coup" au gré des grises et une plus grande résistance aux pressions extérieures.

Parmi les facteurs complémentaires et bénéfiques qui participent à une efficacité globale dans l'utilisation des ressources, on trouve, dans le secteur rural, l'agriculture pluviale et l'aménagement des bassins et des pêcheries, à la fois pêche et aquaculture. L'encadré 1 met en avant certaines mesures prises pour le développement durable en zones montagneuses et pour les pêcheries intérieures et l'aquaculture à l'intérieur des terres.

ENCADRE 1: FACTEURS RURAUX COMPLÉMENTAIRES - CONSIDÉRATIONS SUR: (1) LA MISE EN VALEUR DES MONTAGNES, ET (2) LES PÊCHERIES INTÉRIEURES ET L'AQUACULTURE

1. MISE EN VALEUR DES MONTAGNES

Les pays de montagnes produisent 80 % des ressources globales en eau alors qu'ils ne représentent que 10 % de la population. Récusant l'idée que l'eau est gratuite et que seule la distribution coûte, les populations de montagne n'ont pas de compensations pour la protection des ressources d'eau utilisées par d'autres en aval et, en conséquence, ces ressources sont dégradées et ne sont pas protégées. L'eau doit être gérée comme une ressource non seulement rare maïs aussi en diminution, en insistant sur la nécessité de la durabilité. Des mesures possibles pourraient être un système de redevances, comme en Colombie, où une partie des revenus de la production hydroélectrique est allouée aux bassins versants en amont, et au Lesotho, où l'eau est vendue à l'Afrique du Sud comme un bien économique. Il est cependant important d'identifier les arrangements institutionnels appropriés pour s'assurer que les fonds sont utilisés pour une gestion efficace des aires d'alimentation et des bassins. Dans ce contexte les droits coutumiers existants doivent être davantage pris en considération.
(UN-CSD, 1995)

2. PÊCHERIES À L'INTÉRIEUR DES TERRES ET AQUACULTURE

· L'exploitation durable des ressources aquatiques vivantes augmente la valeur des ressources en eau et des pêcheries à l'intérieur des terres.

· L'aquaculture extensive n'est pas consommatrice d'eau,

· Les pêcheries à l'intérieur des terres et l'aquaculture ont besoin d'une eau de bonne qualité et en quantité suffisante.

· les poissons sont un bon indicateur de qualité de l'eau.

· Les pêcheries à l'intérieur des terres souffrent de la dégradation de l'environnement et on s'intéresse maintenant à la réhabilitation des masses d'eau pérennes et saisonnières,

· Lors de l'examen ou de la mise en place des politiques d'utilisation ou de tarification de l'eau, les avantages économiques et sociaux retirés par les pêcheries existantes ou à venir doivent être pris en considération.

· La coopération institutionnelle entre les agences de l'eau et les administrateurs des pêcheries doivent être renforcée pour faire progresser l'intérêt général.

Liste de contrôle des enjeux majeurs

Dans la plupart des cas, l'examen des politiques de l'eau est entrepris en réponse à un seul problème prépondérant et évident. Quelques exemples typiques sont illustrés plus bas. Cependant, même dans ces cas il sera important de ne pas négliger d'autres aspects de la situation qui peuvent être liés au problème traité ou qui peuvent prendre une importance croissante. Pour décider du poids à donner à l'examen des politiques de l'eau, les autorités peuvent trouver utile une liste générale de contrôle comme celle de l'encadré 2 ci-dessous.

Essayer de conseiller les gouvernements nationaux sur quelle importance accorder à quel problème n'est pas une méthode efficace. L'importance que différents gouvernements attachent aux différents problèmes varie et les autorités doivent nécessairement développer leurs propres raisonnements. En règle générale, des "scores" négatifs dans les catégories ci-dessous pourraient être le signal qu'un examen est nécessaire. De mauvais résultats dans la plupart des catégories indiqueraient une situation grave, soulignant la nécessité de mesures d'urgence.

ENCADRE 2: LISTE DE CONTROLE DES ENJEUX MAJEURS DANS LE SECTEUR DE L'EAU

1. EQUILIBRE ENTRE L'OFFRE ET LA DEMANDE

· Quelles sont les dernières tendances concernant l'équilibre entre l'offre et la demande en eau? Quels sont les critères de calcul, la disponibilité en eau par habitant et son utilisation ou le bilan hydraulique net? Quelle proportion des réserves disponibles est déjà engagée?

· Comment est-ce que les prévisions en matière de population, d'autosuffisance alimentaire et de croissance économique affectent l'équilibre entre l'offre et la demande dans l'avenir?

· Qu'en est-il de cet équilibre région par région? Certains endroits sont-ils particulièrement vulnérables? Jusqu'à quel point est-il passible d'assurer leur approvisionnement en acheminant l'eau d'ailleurs?

· Quelle est la fréquence dans le passé de pénuries d'eau totales ayant nécessité des mesures d'urgence telles que le rationnement, les restrictions sur les utilisations, etc.?

· Quelles sont les tendances observées pour le prix réel de l'eau, spécialement là où les marchés opèrent pour l'attribution de ressources insuffisantes?

· Quelle est la qualité des données utilisées pour évaluer la situation?

2. QUALITÉ DU SERVICE

· La quantité, la qualité ou la fiabilité de l'eau représentent-elles des contraintes graves pour les paysans?

· Quelle proportion de la population n'est pas ou mal servie en eau potable sûre?

· Quelle proportion de la population n'a pas accès à des équipements sanitaires et d'évacuation des eaux usées adéquats?

· Quels sont les niveaux moyens de consommation d'eau par habitant pour différents segments de la population? Que ressort-il d'une comparaison avec d'autres pays dans des circonstances climatiques et pour des niveaux de développement similaires?

· Quelles sont la fréquence et l'incidence des pénuries, des pannes des unités de traitement, des interruptions des services normaux, ou des périodes de rationnement? De tels signes de dysfonctionnement du système sont-ils plus courants dans certaines zones (quartiers plus pauvres, régions sèches) que dans d'autres? En zone rurale, quelle proportion de puits et de pompes sont en état de marche?

· Quelle proportion de la population s'approvisionne régulièrement chez un fournisseur privé? A-t-on une idée du prix qu'ils paient?

· La qualité de l'eau à usages domestiques est-elle adéquate? Qu'a-t-on comme indications concernant l'incidence des maladies portées par l'eau? Est-ce que les ménages prennent leurs propres précautions pour assurer la potabilité de leur eau?

· Les agriculteurs et les entreprises industrielles qui reçoivent des approvisionnements publics prennent-ils des précautions en développant leurs propres sources d'appoint en cas de besoin.

3. IMPORTANCE ÉCONOMIQUE DU SECTEUR DE L'EAU

· Qu'elle est l'importance des secteurs à haute consommation d'eau dans l'économie nationale? (Inclure non seulement l'agriculture, l'industrie lourde et de transformation, mais aussi les loisirs et le tourisme centrés sur l'eau, ainsi que les secteurs sensibles à la qualité de l'environnement.)

· Quelle est l'incidence de l'agriculture irriguée sur la sécurité alimentaire, le PNB, et les exportations du pays?

· Quelle est la contribution nette à l'économie par unité d'eau utilisée, ou par unité de pollution, des gros consommateurs et pollueurs industriels (utilisant une unité de mesure objective telle que valeur ajoutée aux cours mondiaux).

· La contribution économique de ces secteurs est-elle réduite de façon notable si on prend en compte les coûts environnementaux qu'ils imposent aux autres utilisateurs, par exempte la pollution industrielle touchant les pêcheries, les eaux usées de l'irrigation polluant les rivières, etc.?

· Est-ce que le manque d'eau est en train de devenir un frein pour l'expansion de secteurs importants?

4. INDICATEURS DE QUALITE DE L'EAU

· Quels sont, pour les indicateurs clés de qualité de l'eau, les niveaux et les tendances pour les zones sensibles?

· Est-ce que les critères de pollution de l'eau sont respectés ou au contraire largement ignorés?

· L'information sur la qualité de l'eau est-elle disponible (notamment à proximité d'activités potentiellement polluantes telles que l'agriculture intensive, l'élevage, les décharges de déchets solides, etc.)?

· Y a-t-il des indications indirectes comme par exemple l'incidence des maladies hydriques?

· Quelle proportion des terres irriguées est touchée par la salination et l'engorgement? Comment cela affecte-t-il les rendements?

· Y a-t-il des enjeux internationaux quant à fa qualité des eaux rejetées?

5. OPTIONS POUR L'APPROVISIONNEMENT FUTUR

· Les agences de l'eau sont-elles tenues par la loi d'assurer certains critères de qualité pour l'eau qu'ils fournissent?

· Les options pour l'approvisionnement futur en eau sont-elles notablement plus difficiles, coûteuses ou écologiquement néfastes que les projets récents ou actuels?

· Impliquent-elles des négociations internationales difficiles ou risquent-elles d'enfreindre des accords internationaux?

6. EFFICACITÉ DE L'UTILISATION

· Quel est le degré d'efficacité dans l'utilisation de l'eau par les différents secteurs, à l'aune de critères techniques ou internationaux?

· Quelles sont les performances de l'agriculture irriguée, évaluées selon des critères:

· d'efficacité du système, par exemple la proportion d'eau entrant dans le système qui atteint effectivement les cultures (par opposition aux pertes par évaporation et fuites);

· de normes agronomiques, par exemple la quantité d'eau reçue par hectare pour une culture particulière ou le rendement par mètre cube d'eau reçu; et

· de mesures économiques, par exemple la valeur économique moyenne et marginale par unité (m3); d'eau utilisée.

· Quelle proportion des eaux usées (de l'industrie ou domestiques) est traitée et recyclée pour utilisations ultérieures?

· Dans les réseaux urbains, quelle proportion d'eau entrant dans le réseau est perdue?

· Quelle est la fréquence des équipements domestiques permettant d'économiser l'eau (chasses d'eau à débit réduit par exemple)?

· A l'intérieur de communautés où l'eau est rare, quelle proportion de la consommation va à des utilisations non essentielles dans des zones relativement riches (lavage des voitures ou arrosage des jardins par exemple)?

· Des mesures pour améliorer l'efficacité dans l'utilisation de l'eau dans les divers secteurs pourraient-elles être prises relativement facilement et à faible coût - comparé à celui de développer de nouvelles ressources? Si oui, quels sont les obstacles à de telles mesures?

7. PERFORMANCES FINANCIÈRE DU SECTEUR

· Est-ce que le secteur de l'eau, ou certaines de ses composantes importantes, génèrent des déficits financiers importants et croissants?

· Est-ce que le secteur, ou certaines de ses composantes importantes, est incapable de couvrir les coûts récurrents d'E&E?

· Quelles sont les perspectives de voir ce secteur générer ses propres fonds pour les investissements futurs pour le remplacement et l'agrandissement des équipements?

· Quelles sont les perspectives de voir ce secteur attirer des fonds concessionnels externes pour financer les développements nécessaires et planifiés?

8. ENGAGEMENTS INTERNATIONAUX ET POINTS SENSIBLES

· Les décisions à prendre pour l'eau, ont-elles une dimension internationale importante?

· Le pays est-il partie prenante d'un traité international sur ce sujet, par exemple sur le partage des eaux d'une rivière commune, sur l'utilisation de l'eau d'un barrage, sur des revendications préexistantes sur une masse d'eau en cas de pénurie, la Convention de Ramsar sur les zones marécageuses, etc.? Serait-il nécessaire de se préparer à de nouveaux traités dé ce type a Venir?

· Des décisions sur l'eau affectant un autre pays risquent-elles de provoquer une réaction, représentant un coût diplomatique, politique ou économique substantiel?

· Le prélèvement ou la pollution de l'eau d'une masse d'eau internationale risquent-ils d'exposer le pays à des poursuites judiciaires de personnes privées ou d'organes publics ailleurs?

· Les tendances actuelles dans l'utilisation de l'eau et les décisions futures, vont-elles accroître notablement la dépendance du pays vis-à-vis d'autres pays ou de l'aide?

9. SYMPTOMES DE CONFLITS

· Y a-t-il des indications d'une concurrence croissante pour l'eau entre différents secteurs, régions ou usages?

· Des pratiques et attitudes coutumières, telles que le nettoyage communautaire des canaux d'irrigation, sont elles délaissées?

· La concurrence trouve-t-elle une issue relativement productive (par exempte à travers; la création de marchés, des modifications de prix, l'acceptation d'une réelle planification intégrée, le développement d'attitudes de consommations plus raisonnées), ou au contraire mène-t-elle à des disputes, à des actions illégales, à des souffrances, ou à des troubles civils?

· La distribution de l'eau en situation de manque est-elle faite de sorte qu'elle préserve les intérêts légitimes des pauvres et des défavorisés, serve fa santé publique, et couvre ses usages les plus productifs?

· Les pressions subies par l'environnement augmentent-elles par exemple l'assèchement des marécages et des aquifères, l'intrusion saline dans les eaux souterraines, l'érosion des deltas et des côtes suite aux prélèvements d'eau en amont, la disparition de la faune liée au milieu aquatique, la détérioration des zones de loisirs, etc.?

10. CHANGEMENTS STRUCTURELS ET INSTITUTIONNELS

· Le gouvernement s'est-il engagé à effectuer des changements juridiques et institutionnels touchant le secteur de l'eau. par exemple à la suite de promesses électorales, de programmes d'ajustement structurel, de la décentralisation, ou de la nécessité de réduire les déficits budgétaires ou le poids des salaires dans le secteur public?

· Quelles seront, pour l'eau, les implications des réformes prévues, sur les droits d'eau, foncières, etc.?.?

· Y a-t-il une privatisation prévue pour le secteur de l'eau? Quelle forme probable prendra-t-elle?

Les raisons d'un réexamen des politiques

N'importe lequel des problèmes ci-dessus serait suffisant pour déclencher un réexamen majeur des politiques de l'eau. L'encadré 3 illustre des facteurs qui ont pesé dans la décision de mettre en route le processus dans des cas récents, et le chapitre 6 commente certaines des modalités choisies par les pays de l'encadré 3 pour mettre en oeuvre ces réexamens et quels en sont les principaux résultats au niveau des politiques.

ENCADRE 3: REEXAMEN DES POLITIQUES DE L'EAU: CAS RECENTS

LE BELIZE: Les problèmes prioritaires au Belize étaient une qualité de l'eau en baisse et une fragmentation dans la gestion des ressources en eau. Un examen du secteur de l'eau fut lancé lors d'une réunion nationale et prolongé par la mise en place d'une commission temporaire interministérielle sur l'eau pour préparer une ébauche de la politique générale du pays pour les ressources en eau, et pour faire dés recommandations en vue des aménagements institutionnels et juridiques nécessaires.

CHILI. Il y a eu une prise de conscience croissante que le déséquilibre entre l'offre et la demande en eau devenait critique et que la pollution de l'eau prenait des proportions inquiétantes. Le facteur premier de déclenchement d'un réexamen des politiques était l'inquiétude du gouvernement concernant les quantités disproportionnées d'eau aux mains du secteur privé du fait de la législation existante; le gouvernement pouvait alors difficilement atteindre son objectif d'une gestion plus rationnelle des ressources. Un autre problème majeur était l'impuissance de la législation à répondre aux disparités entre le nord sec et le sud riche en eau.

FRANCE. C'est un déséquilibre croissant entre les ressources disponibles et un certain nombre de demandes concurrentes, aggravé par une série d'années de sécheresse, qui a conduit a la nouvelle loi française sur l'eau de 1992. Il y avait aussi des inquiétudes quant à la dégradation de la qualité des eaux de surface et souterraines et aussi le défi d'atteindre les critères de qualité définis par les directives de la CE.

INDONESIE. Une croissance économique rapide est à l'origine d'une concurrence pour l'eau entre les consommateurs industriels, urbains et agricoles. La rareté croissante de l'eau dans certaines régions et la dégradation de sa qualité menaçaient de freiner le développement économique dans le futur et le gouvernement voulait avoir une perspective à long terme pour ses ressources en eau. Différentes institutions se sont occupé des eaux de surface et souterraines et de leur qualité. Il y avait peu de relations entre l'usage fait de la terre et les disponibilités en eau. Peu de contrôle s'exerçait sur les pollutions non ponctuelles graves issues des utilisations urbaines, industrielles et agricoles. La décision de procéder a un réexamen a coïncidé avec le programme de décentralisation du gouvernement et l'élaboration du plan de développement pour les 25 années à venir.

LITUANIE. Cet ancien pays du bloc soviétique était dans une phase de transition et procédait à une réforme de la législation des eaux nationales et des ressources foncières, ce qui a conduit à un réexamen de la politique nationale de l'eau. Les objectifs étaient le contrôle de la qualité ainsi que les changements de pratiques agricoles et de politiques d'utilisation des terres; ceci impliquant une décentralisation des instances administratives chargées de l'eau et la privatisation des infrastructures.

MEXICO. La raison sous-jacente à la création de la Commission nationale sur l'eau en 1989 était l'émergence de déséquilibres graves entre l'offre et la demande en eau à l'échelle régionale. Il y avait en particulier un conflit entre la consommation urbaine et agricole.

TURQUIE. Avec comme objectif un développement durable et écologiquement rationnel des ressources en eau, les raisons du réexamen des politiques du secteur de l'eau étaient l'inquiétude concernant le déséquilibre régional croissant entre la demande et les disponibilités en eau ainsi que le fardeau de fournir de l'eau aux villes et à l'irrigation, avec des usages changeants et de trop importants programmes d'investissement dans le secteur de l'eau. Les documents et les mesures les plus importants qui en sont ressortis sont la loi de 1983 sur l'environnement, la loi de 1984 autorisant le secteur privé à construire et gérer des installations, complétée en 1994 pour couvrir le sous-secteur de la distribution, avec des amendements pour faciliter le transfert des équipements d'E&E à des utilisateurs privés.

ROYAUME-UNI. Un des événements majeurs qui ont lancé le Royaume-Uni sur la voie de la privatisation totale pour l'Angleterre et le Pays de Galles fut une controverse sur les obligations financières des services statutaires de l'eau, précisément les conditions de remboursement d'un prêt gouvernemental par la Thames Water, l'agence du bassin de la Tamise. Peu de temps après, le gouvernement publia un livre blanc sur la privatisation. Un autre facteur qui a influencé le gouvernement fut le coût important prévu pour atteindre les critères de qualité fixés par la CE et pour rénover le vieux réseau d'évacuation des eaux usées du pays.

YEMEN. Les symptômes principaux des problèmes qui ont amené à un réexamen des politiques, étaient une baisse rapide du niveau des eaux souterraines avec pour conséquences une diminution de la production vivrière et une augmentation des conflits entre les divers types d'utilisateurs. Sous-jacents à cas symptômes il y avait des problèmes d'absence de réglementations pour l'exploitation d'une ressource collective, l'affaiblissement des systèmes efficaces de contrôle coutumiers et tribaux, la fragmentation des responsabilités et des institutions gouvernementales, qui ont eu pour résultats deux projets de loi sur l'eau parallèles et incompatibles.


Page précédente Début de page Page suivante