Previous Page Table of Contents Next Page


Session 2. Objectives and organization of agricultural research


Session guide: Objectives of research

DATE


TIME


FORMAT

Plenary participatory lecture

TRAINER


OBJECTIVES

At the end of this session, participants should be able to:

1. Develop a perspective of the research process.

2. Appreciate the utility of research, particularly applied research, in the context of technical change which induces increases in productivity.

3. Understand the reasons for low investment in agricultural research, even though agricultural research brings to an economy a higher rate of return on investments than many other investments.

INSTRUCTIONAL MATERIALS

Exhibit 1

Kinds of research and research objectives

Exhibit 2

Different categories of research

Exhibit 3

Goals of agricultural research in India

Exhibit 4

Factors contributing to underinvestment in agricultural research

Exhibit 5

Factors affecting technical change in agriculture

REQUIRED READING

None.

BACKGROUND READING

1. Arndt, T.M., & Ruttan, V.W. 1977. Valuing the productivity of agricultural research: problems and issues. pp. 3-25, in: Arndt, T.M., Dalrymple, D.G., & Ruttan, V.M. (eds) Resource Allocation and Productivity in National and International Agricultural Research. Minneapolis: Univ. Minnesota Press.

2. Ruttan, V.W. 1987. Future research evaluation needs. in: Sundquist, W.B. (ed) Evaluating agricultural research and productivity. Minnesota Agricultural Experiment Station, Univ. Minnesota, Miscellaneous Publication, No. 52-1987.

3. Schultz, T.W. 1953. The Economic Organization of Agricultural Research. New York, NY: McGraw Hill.

SPECIAL EQUIPMENT AND AIDS

Overhead projector and chalkboard.

Session guide: Objectives of research

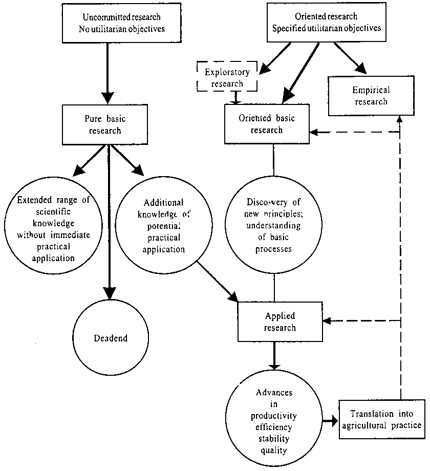
Initiate the discussion by asking 'What is research?' and 'What are its objectives?' 'Why should we invest in research?' Show EXHIBIT 1, which describes the objectives of research. Research may be basic, strategic, applied or adaptive. Show EXHIBIT 2, and discuss definitions of each of these types of research.

· Basic research establishes the boundaries within which innovation is possible.

· Strategic research is directed towards specific problems.

· Applied research is search for new technology within the limits of existing scientific knowledge set by basic research.

· Adaptive research is use of research in enhancing productivity or solving some problems.

The faster the advance of basic knowledge, the greater is the productivity of applied research. Static basic research would mean diminishing returns in applied research because of increasing cost of innovation within the framework of existing knowledge. Eventually, technical change could stagnate until new knowledge emerges from basic research. Discuss the evolution of high yielding varieties (HYVs) of crop plants and subsequent stagnation in applied research. Observe that agricultural research is mostly applied.

The question arises as to the proper mix of basic and applied research that an agricultural research institute should conduct. This depends on a number of factors, such as the institute's mandate and the level of economic development of the country. Ask participants to provide examples of such factors, listing them on the chalkboard. Have participants suggest proper basic:applied research mixes for their institutions. Ask them for some arguments that would suggest that the more economically undeveloped a country is, the smaller the basic:applied research expenditure ratio tends to be.

Research may have a short- or long-term perspective. Short-term research is directed towards finding solutions to problems of immediate concern. Such problems arise in the context of the transition of agriculture from subsistence to commercial.

Long-term research is oriented towards future problems, perceived in the context of expected economic or biological developments. Long-term research is of two types:

(i) directed to problems of immediately apparent significance in the circumstances prevailing at the time the decision is made, but the execution of which is expected to be of long duration, (e.g., tree crop breeding programmes), and

(ii) research that must be initiated in the present in order to be ready for future needs based on prospects and projections pertaining to population growth, technological change and economic growth.

Next ask participants: 'What is the objective of agricultural research?' Technical change which permits substitution of scarce resources (such as land and water) which are inelastic in supply by a resource like knowledge, which is less expensive and more abundant. As Arndt and Ruttan (1977) put it, the overall effect of research is to increase agricultural productivity, variously through:

· increased returns to factors of production by reduced costs or increased output,
· improved product quality,
· introduction of new production, or
· lower vulnerability through production control.

Show EXHIBIT 3 and discuss the goals of agricultural research in India. Some of these may be common to the goals set for the research in which workshop participants are engaged.

Discuss productivity. Some commonly used, but partial, productivity ratios are output per hectare, or output per unit of labour or other input. Ask participants if they can think of others. Output per unit of fertilizer applied is one. Another is output per unit of agricultural research. As agricultural scientists, we naturally hope to see an increase in agricultural output as a result of our research.

Ask participants if they, from their own experience, have any evidence of the effects of research on agricultural output. Be ready to provide your own examples. A classic example is the increase in rice yields resulting from the research by the International Rice Research Institute (IRRI) which led to the rice cultivar IR-8. Other examples are HYVs of wheat and maize. List important factors that constrain agricultural research. These would include low investment, despite the fact that the literature provides selective quantitative evidence that the internal rate of return on investments in agricultural research is high. A 10 to 15% rate of return would be considered adequate for most investments. Observe that there are serious methodological problems in fully assessing the economic impact attributable to research. Nevertheless procedures have been developed to calculate benefits from research by

· measuring shifts in production and supply function,

· understanding the non-conventional factors (such as humans, capital, technology, and infrastructure), and

· understanding how technology changes production and productivity.

The resource person should also refer to important methodological approaches such as:

· the value of inputs saved (Schultz, 1953),

· the economic surplus approach (consumer-producer surplus, cost:benefit, and index numbers), and

· the econometric approach (production, profit and supply functions and their derivations).

Since research is exploration of the unknown, with a long gestation period and uncertain outputs, its financial and economic analysis both ex ante and ex post is difficult. The international funding agencies no longer undertake any such standard project analyses in relation to investment in agricultural research because of the controversy surrounding the underlying assumptions, choice of a discount rate and methodology of computation. Nevertheless, there is ample evidence available establishing the value of returns to investment in agricultural research. Surplus cereal production in the European Union and food self-sufficiency in India are just two examples of the effects of new technologies. In both cases, agriculture was transferred from a state of serious deficit to one generating a surplus.

If evidence indicates that there has been substantial economic benefits from the resources already invested, why is then that there is not greater investment in agricultural research? Ask participants for their thoughts. EXHIBIT 4 suggests some possible reasons.

The first of the factors is the competing demand from other sectors, resulting from an overall lack of resources. Closely related to this is the unenlightened allocations of public funds, suggesting that policy-makers are unaware of the benefits accruing to society from agricultural research. While this is likely to be true, one might question how differently officials responsible for resource allocation would act even if they were well informed about returns to investment in agriculture. After all, there are many factors other than economic growth that affect public decisions. You may wish to discuss some of these with participants.

The second factor noted in EXHIBIT 4 is the spillover characteristic of agricultural research benefits. It is hard for any individual or narrowly defined group to capture all or even most of the benefits that result from agricultural research. For example, benefits may slip from a private entity into the public domain, from producers to consumers, from one geopolitical region to others. Ask participants for examples.

If we understand better the factors affecting technical change that results from agricultural research, perhaps we, as managers, will be able to maintain the current high rates of return as well as encourage greater investment in agricultural research. EXHIBIT 5 lists three of the major factors: the market, research talent, and management.

Under 'Market' are three issues that agricultural research managers should be aware of. The first, induced innovation, is a phrase that was coined to suggest that a country's factor endowments induce innovations, or technical change, to occur in directions which will conserve scarce factors. For example, in Japan, where labour was abundant and land scarce, innovation was induced in the direction of land-saving, biological innovations. In the United States, where land was abundant and labour scarce, the major thrust of technical change was toward labour-saving, mechanical technology. Ask participants if they can think of examples within their own research environments where induced innovation has resulted.

The next issue raised in EXHIBIT 5 is whether there are 'fundamental biases' that affect the direction of technical change resulting from agricultural research. Economic analyses suggest that technical change may be more easily produced in some directions, e.g., labour-saving technology, than in others. Ask participants to suggest reasons why this could be so. One might be that the fundamental research backing up technological areas may be more robust for some areas than for others.

Finally, pressure groups are put forth as an issue for discussion, particularly in terms of their ability to affect the market for technical change in agriculture. Do commercial farmers, government bureaucrats, agro-industrialists, subsistence farmers, consumers, and other such interested parties form pressure groups that affect the market for technical change? Ask participants for their opinion and for examples.

In the context of research talent, discuss the most appropriate mix of scientific skill levels in agricultural research institutions. We could examine this in terms of the relative proportion of senior scientists, scientists and technicians. What is the right mix? What are the factors that influence this? Let participants discuss these questions. Write their suggestions on the chalkboard.

Technical change and the rate of return on investments in agriculture may be affected by the quality of management of agricultural research. Management of agricultural research includes four important management functions for agricultural research institutions. Observe that these will be discussed in the context of the organization and management of agricultural research at various levels.

Conclude the session by discussing areas in which agricultural research is required. Discuss the conceptual framework around the activities, addressing objectives of research, commodities, resources and the disciplinary input required to conduct that research.

EXHIBIT 1

KINDS OF RESEARCH AND RESEARCH OBJECTIVES

Source: Aron, I. 1989. Agricultural Research Technology Transfer. Amsterdam: Elsevier/Applied Science Publ.

EXHIBIT 2

DEFINITION OF DIFFERENT CATEGORIES OF RESEARCH

Source: Baum, W.C. 1986. Partners against hunger. Washington, DC: World Bank, for CGIAR

EXHIBIT 3

GOALS FOR AGRICULTURAL RESEARCH IN INDIA

· Increasing agricultural production and productivity, to ensure food security for the rising population.

· Developing areas of untapped potential, thereby correcting emerging imbalances in growth in eastern, hilly, rain-fed and drought-prone regions.

· Meeting challenges of degradation of land and water resources, and emerging ecological imbalances, due to increased biotic pressure on land.

· Compensating for diminishing size of land holdings and fragmentation, leading to restricted management options and lower income levels.

· Addressing problems of under-employment, unemployment and malnutrition in rural areas through diversification of agriculture and promotion of horticulture, fisheries, dairy, livestock, poultry, beekeeping, sericulture, etc.

· Value addition in agriculture can only be achieved by a concerted thrust being made in increasing processing, marketing and storage facilities. These are imperative for the development of agro-processing industries, which are the key areas for development in agriculture.

· Revitalizing and democratizing the cooperatives for providing credit, inputs and extension support as well as enhanced marketing and processing.

· Focusing the agricultural research system to develop economically viable and location-specific technologies in rain-fed, drought-prone and irrigated areas, and strengthening institutional frameworks for farmers' education and training in improved farm techniques.

· Harnessing of scientific research, in frontier areas of science and technology, for all sections of the farming community.

· Addressing technology training and input needs of farm women, farmers living in tribal areas and other disadvantaged sections of rural society, with a view to remove the drudgery and burdens of their lives and augmenting their income.

· Accelerating the development of rain-fed and irrigated horticulture, floriculture, aromatic and medicinal plants production, and plantation crops, with full back-up support of processing and marketing, both for the domestic market and for exports.

· Encouraging efficient use of marginal lands and augmentation of biomass production through agroforestry and farm forestry.

· Increasing the utilization of irrigation potential and promoting water conservation and its efficient management.

· Providing improved variety of seeds, agricultural implements and machinery and other critical inputs to farmers in or near their village.

· Reviving and strengthening local institutions of the farming community as legitimate instruments of de-centralized planning with full participation of the local community.

· Increasing the involvement of non-governmental organizations in agricultural development and village upliftment programmes.

· Correcting the terms of trade to make them favourable for agriculture, thereby increasing the flow of resources and augmenting the rate of capital formation in agriculture substantially.

Source: Department of Agriculture & Cooperation, Ministry of Agriculture, New Delhi.

EXHIBIT 4

FACTORS CONTRIBUTING TO UNDERINVESTMENT IN AGRICULTURAL RESEARCH

Competing demand for limited resources

Unenlightened allocations of public funds

Spillover characteristics of agricultural research benefits

EXHIBIT 5

FACTORS AFFECTING TECHNICAL CHANGE IN AGRICULTURE

THE MARKET

· Induced innovation
· Fundamental biases in technical change
· Pressure groups

RESEARCH TALENT

· Basic versus applied research
· High- versus low-skill-level investment

MANAGEMENT

· Planning
· Organizing
· Monitoring and Controlling
· Evaluating


Previous Page Top of Page Next Page