Previous Page Table of Contents Next Page


Chapter 2. Learning from systems with historical and indigenous origins


Southeast Asia
South Asia
Sub-Saharan Africa
South America
Lessons learned

In this chapter we look at systems of management of forests as common property that have been important in the past and at their evolution. The focus is on identifying factors that appear to account for their decline or breakdown, where this has happened, and for the survival of those that are still functioning, and for the emergence of new indigenous systems in the recent past. Particular attention is paid to the circumstances in which common property systems have emerged or remain in existence in response to indigenous initiatives and factors. The term 'indigenous' is used here to differentiate systems with local-level origins from systems initiated, or heavily influenced, by interventions from governments or other outsiders. These systems and programmes will be discussed in the next chapter.

Ideally, such a review would be organized according to the main themes that we expect to be important in explaining the history of common property as a system of forest management, i.e. those outlined in the closing paragraph of the previous chapter. In this case the available material is predominantly organized geographically, because most of it is derived from case studies and any synthesizing has been done by country or region rather than by theme. However, comparisons of this kind can have the value of assembling and assessing the experience of numbers of situations that do share some elements of commonality of ecological conditions, and possibly of ethnic and socio-economic background as well.

This chapter first examines the findings of studies and reviews relating to the geographical regions where common property systems of forest management have been most important. It then attempts to develop from this information an assessment of factors that seem to be common, first, to histories of decline, and, second, to systems that are still in existence.

Southeast Asia

Though this large region encompasses many different situations, much communal management of forest and forest land historically developed around swidden agriculture in order to control use of land or soil, and around rights to use of natural vegetation that was subject to group control. Village or clan households typically had the right to cultivate specific plots and to claim exclusive collection rights from useful tree species. People from outside had to ask permission and sometimes pay rent or a fee for collection rights. In many cases, the institutional coordination of land use practices of swidden cultivators was relatively weak, based on public discussion and without strong community sanctions. The strongest group action often was directed at preventing outsiders from monopolizing specific resources (Mol and Wiersum, 1993).

Many of these traditional management systems have weakened and broken down as colonial regimes and national governments have progressively introduced legislation to restrict local land rights to lands actually being cultivated, and as the introduction of new land use practices involving commercial cropping lessened local interest in forest products (Poffenberger, 1990). Communal ownership and management of swidden areas have consequently diminished. In many areas, land (including fallow) is now typically owned by individual households and worked by individual household labour forces or reciprocal, but not communal, work groups (Dove, 1983).

During recent decades there has been a huge expansion in the areas designated as state forests in some of the main countries of the region. Reasons for this include government interests in tapping valuable forest resources, increasing pressures to exercise physical control over upland areas for strategic reasons or because of their importance as a land bank for surplus lowland populations, and growing concerns about preventing downstream damage resulting from overuse of upland areas. As the extent of state control has increased, its focus has tended to shift from control over population, labour or particular species to territorial control. Though agrarian legislation in support of development of rural populations usually exists, it often has been overridden by forestry legislation that severely restricts local people's activities in areas designated as forests (Lynch and Talbott, 1995; Peluso et al., 1995).

Although the combination of government restrictions, logging activities and other commercial enterprises, and impacts of demographic and local economic changes have generally combined to discourage and undermine local forest management, some common property systems have survived, and in some situations new ones have emerged. This is particularly the case in hill areas, which have only come under pressure relatively recently, but common property systems also can be found in the remaining forested areas in the more intensively settled lowlands.

For example, in north and northeast Thailand, the most resilient forms of common property usually have been traditional sacred forest protection systems. In addition, some communities protect watershed forests and areas of communal woodland set aside for fuel and other needs. Many of these local forest regimes began to emerge about 30 years ago in response to growing shortages of water and forest products. Increasing local protection and management also reflect a more intensive utilization of their resources by communities, in response to growing pressures from the state, loggers and other outsiders.

Increasingly, communities are concerned with giving more formal institutional form to their forest protection initiatives, e.g. by having them endorsed by village councils, recording them as written rules and organizing patrols to monitor adherence to the rules. At present, such communal forest areas have no legal basis because forest land is considered state property, though it is widely exploited by commercial users and settlers on a de facto open access basis. Legislation is being drafted, but the government's priority is to regularize the position of squatters on alienable forest land by granting them individual rights, though this focus could undermine collective management. A draft Community Forest Act will give more tenurial security, but is designed more to support new programmes than to empower existing indigenous group systems, and would not cover common property systems in the conservation areas where many of the indigenous regimes are located (Anan Ganjanapan, 1995).

Sometimes forest departments are willing and able to mitigate the impacts of legislation vesting control of forest areas in the central state by working out arrangements with local people that enable the latter to maintain at least a measure of control over management of a local forest resource. Examples of this have been reported in northern Thailand and parts of Indonesia (Fox, 1996).

Collective control can also be found where it proves to be consistent with modernization of local livelihood systems. In parts of West Kalimantan, Indonesia, for instance, people have adapted their resource use and management practices in response to reduction in the land area to which they have access and to greater exposure to markets as the rural road infrastructure has been extended. A feature of this adaptation has been the incorporation and intensification of cultivation within the forest of tree crops with economic value, such as rubber, rattan and durian. This has been achieved within local control systems that introduce greater individual control over the production and marketing of products, alongside elements of the earlier collective systems for managing the resource (Peluso and Padoch, 1996).

South Asia


Forest belt
Hill areas
Low rainfall plains


The South Asia region also encompasses a wide range of ecological and cultural conditions. Though there are marked differences between hill and plain and between forested and agricultural regions, forest products from CPRs have historically constituted an important part of livelihood systems nearly everywhere. For large numbers of people this is still the case.

Much of the area has a common history of the state exercising progressively greater control over forests. Though earlier rulers frequently claimed control over forest areas, this seldom amounted to more than attempts to collect royalties. It was during the British colonial period that government started to lay legal claim to use of much of the forest estate, and to exercise these new powers. In the postindependence period, with the abolishment of the princely states and the expropriation of their forests, this control by the central government was greatly extended.

The initiatives of the colonial government, from the mid-nineteenth century on, were directed at gaining control over the wealth represented by the forests and consequently focused on commercial forest management. Early legislation limited private property to continuously cultivated land and vested considerable power in the Indian Forest Service. Many local people lost their rights of access to the forests during the process of forest reservation, and those 'rights' that were legally recognized at that time have tended to be progressively circumscribed, downgraded from 'rights' to 'privileges', or extinguished by subsequent legislation and practices. By 1980, nearly 23 percent of India's total land area was under state management, while the rights of an estimated 300 million rural resource users had become increasingly unclear (Lindsay, 1994; Poffenberger and Singh, 1996).

The impact of these changes is best examined by looking separately at common property in the three main agro-ecological zones: the central forest belt, the hills and mountains in the north and west of the subregion, and the low rainfall plains that occupy most of the rest of India.5

5 In addition to the references cited, this discussion draws on Arnold and Stewart, 1991.

Forest belt

In the forest belt across central India, with predominantly tribal populations, CPRs have always been an important source of forest produce for sale, food for lean periods and medicinal plants and other products for local use. Because these forest products also account for major portions of forest department revenues in the respective states, conflicts between state and local claims have been widespread.

Difficulties in defining common rights, and erosion of local rights in the nineteenth century as the state nationalized forest areas, led to a situation in which most of the land became state or private property, irrespective of its actual use. Many areas ended up being officially classified as forest or revenue lands with very limited individual or village rights. In other areas poorer villagers lost control to high-caste groups or to commercial interests.

Nevertheless, it is in the more heavily forested states that indigenous local management systems are presently most numerous and strongest. It has been estimated that in the forest belt across India there are at least 10 000 forest protection groups managing areas in forests designated as Protected Forests, in which state control is less intense and in which there is generally more scope for use by local people than is the case in Reserved Forests. Many of these informal systems, dating from the 1970s, reflect a response to a growing scarcity of forest products, a perceived growth in outside threats, and a growth in activities of local NGOs able to support such initiatives (Poffenberger, 1996).

These forest protection groups are typically very small, often based in a single, ethnically homogeneous hamlet and frequently functioning within broader hamlet-level management activities (see Box 2). Initially, forest protection groups concentrated on control of harvesting and use but, in order to improve productivity, they have become increasingly involved in more active management of their forest areas. Some also have taken on management of areas of Reserved Forest.

Increasingly, groups have been seeking more formal authorization for their activities in order to strengthen their position in dealing with outsiders and the state. The forest department is empowered to authorize locally organized forest protection systems, and many have been authorized.

Box 2: Characteristics of Indigenous Forest Protection Groups in India

Forest/poverty/tribal interface.

Forest protection activities appear moat common in areas that are characterized by significant concentrations of forest, poverty and high tribal populations. Cultural and economic ties to the forest often lead tribals to play a leadership role in establishing controls over degrading forests, although low-caste and low-income groups are also active.

Forest degradation.

In central India, forests that reach a critical stage of degradation are often targeted for protection by communities. There may be a degradation or scarcity threshold at which management actions are likely to occur. There is also recognition that devegetation and topsoil loss will undermine the forest's capacity for recovery.

Local environmental concerns.

Forest protection groups are frequently formed with little or no outside intervention but as a result of local concerns over resource depletion and environmental changes. Changing microclimates, falling groundwater levels and disappearing biological diversity are frequently cited by villagers as critical problems. Deteriorating linkages between agriculture and forest ecosystems are also widely acknowledged. Perceived threats from outside forest users are also catalysts for social action.

Local leadership.

Local leaders, including elders, teachers and village intellectuals, as well as youth club members, provide guidance to villagers in reaching decisions, formulating strategies and coordinating forest protection with other communities and the forest department. Local leaders often have greater credibility with the community than political representatives from neighbouring hamlets that fall within the same administrative unit, probably because of their greater immediate social accountability.

Cohesive communities.

Forest protection is often localized in small residential clusters frequently comprised of a single caste or tribe of 20 to 50 households. Because they exist below the lowest level of local government (panchayat), these groups have fewer problems with divisive political factions and appear better able to reach agreements regarding management Multihamlet forest organizations appear less stable and tend to divide into single-hamlet management units over time

Internal process.

Community forest protection emerges as a process of social change and adaptation to growing environmental problems. The management transition responds to local resources, needs and capacities for implementation. It may be influenced, and the process accelerated, by external policies and projects.

Presence of supportive actors.

In many cases, villagers have been encouraged by small NGOs and forestry field staff in their decision to begin forest protection activities. Such actors can be instrumental as an initial catalyst and can also accelerate the emergence of new groups and their consolidation.

Ecological resilience. Both community and joint [community/forest department] forest management appear to work well where natural forests have retained their ecological resilience, allowing a rapid and visible biological regeneration and a corresponding increase in the flow of non-timber forest products.

Source: Poffenberger, 1996

However, in some areas some reluctance has been evident, in part because of concern that the spread of local management could encroach on the position of the forest department (Kant et al., 1991; Poffenberger, 1996).

The spread and growth in numbers of local protection groups in the forest zone has been attributed to the presence of strong informal village organizations, the ambiguous status of Protected Forests (which allows some flexibility and innovation in arrangements with local users), and the benefits to both villagers and the state of bringing degraded forest under management (Kant et al, 1991).

Hill areas

Forests used as CPRs in hill areas are a main source of the high inputs of green manure required to sustain upland agricultural production, and of grazing and collected fodder for livestock, which play a major role in the agricultural economy. They are also the source of the considerable amounts of wood needed for cooking, heating and house construction. Forest areas per household can be substantial. At lower altitudes, in areas where irrigation permits profitable agriculture, protection of water resources is an important land use issue.

In the hill areas of the Indian Himalayas, Shivaliks and Western Ghats, forest CPRs comprise 60 to 80 percent of the area. There is usually a common interest in how the resource should be used because extensive rights and privileges pertaining to the forests have been codified, and interhousehold patterns of use of forest products tend to be similar. However, the fact that forests are predominantly under the control of forest departments seems to have discouraged communities from investing in local forest management institutions in most areas (an exception being the Van Panchayats of Uttar Pradesh, discussed later in this study).

The isolation and enforced self-sufficiency of hill communities in Nepal have led to a stronger tradition of collective management. By the mid-nineteenth century much use was in practice controlled by local users, even though a large part of the hill forests was nominally held by the state or by those acting on behalf of the state. The end of the Rana rule and the subsequent nationalization of all forests in 1957 (a measure that the state was unable to enforce) seems to have encouraged more local groups to bring the forest areas they used under their own control in order to secure their access to them (Fisher, 1989). In a 1982 survey of a large part of the hill area, it was found that 36 percent of local leaders reported the existence of some form of collective system for protecting an area (or areas) of local public forest. More than half of these collectives had come into existence after the forests were nationalized (Campbell and Bhattarai, 1983). New indigenous local systems continue to be established.

Though the situation varies widely from place to place, such local collective management generally exhibits the following characteristics.

· Forest areas are managed by a group consisting of the households that traditionally use the area for forest produce, which form an entity much smaller than the panchayat, or even the village.

· Villagers' participation appears to be motivated primarily by perceived shortages as forest resources diminish (although strong local leadership can also be important in initiating management systems).

· Management systems have developed in areas where shortages have emerged, but not where they have become too severe to be remedied by managed use of the remaining resource alone.

· Most existing management systems tend to be very conservative, avoiding systems of harvesting that would be difficult to enforce (in general, use of forests is controlled by restricting access to certain times of the year or by rotating access spatially).

· Most user groups discourage breaches of the management rules by employing forest watchers (paid in grain by every household, except the poorest).

· Conflicts between livestock and forest management are the most common problem (the most effective management systems are in areas where animals are largely stall-fed or under year-round supervision).

· Proximity to markets for forest fuel products also tends to undermine forest management, as it is hard to prevent poaching in areas near market centres (Campbell et al., 1987; Fisher, 1989; Messerschmidt, 1987; Molnar, 1981).

Low rainfall plains

In the dry, rain-fed plains that characterize much of South Asia outside the hill and forest regions, the main role of CPRs has been to complement the highly variable level of private agricultural production. Vegetation on common pool lands around villages helps farmers defend themselves against the risk of unstable rainfall, providing a major source of fodder, food and saleable products during the long period when there is little or no crop production or a lack of stored supplies from the last harvest. This role is especially important during extended periods of drought.

Traditionally, the sustainability of CPRs was protected by an array of controls, mainly designed and enforced at the local level. Historically, uncultivated land was held as a pool for future expansion of cultivation. Marginal lands within villages were often reserved as village commons in order to prevent their use for arable farming and to allow them to be used less intensively for fodder or trees. As pressures on the available arable land have increased, a large percentage of the draught animals needed for dryland agriculture have been supported by grazing and fodder from non-arable CPRs.

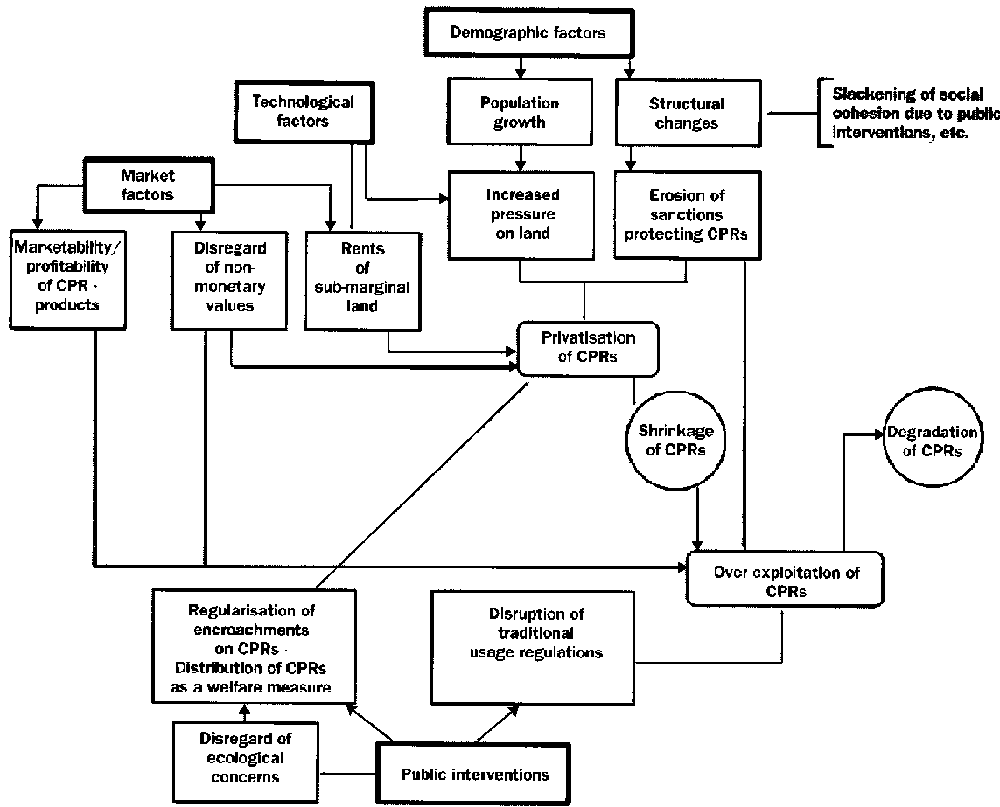
A seminal study by Jodha (1986, 1990) of changes in CPR availability, management and use between 1950 and 1980, gives us a fuller picture of what has happened in this area than we have for other areas (see Box 3). Jodha found that the status of common property regimes had been severely weakened by the introduction of land reforms (which led to abolition of a number of levies and taxes on CPR users); the replacement of traditional village leadership with elected village councils (which resulted in decreased regulation of common land use); expanded private landownership, expanded credit and subsidies for animals; and more marketing links for CPR-related products (mainly milk, meat, wool, fuel, and other bush and tree products). Only 10 percent of the communities that in 1950 had exercised controls, such as rotational grazing, seasonal restrictions and watchmen, still had those controls in 1980, while use of fines, taxes and fees had ceased altogether.

Process of depletion of common property resources in the dry regions of India

Source: Jodha, 1990

Box 4: Measures Adopted by Different Groups in Response to Decline in Area and Productivity of CPRs, and in Management Systems for CPRs, in Dry Regions of India

Rural rich

1. Withdrawal from common pool resources (CPRs) as user of products (opportunity cost of labour higher than value of products from CPRs)

2. Increased reliance on alternative options:

· use of on-farm biomass supplies (stall feeding, etc.)

· use of non-renewable/external resources (e.g. substituting stone fencing for thorn fencing, rubber tires for wooden wheels on carts, Iron tools for local wooden ones)

3. Private pressures on CPRs as assets:

· grabbing common pool lands

· preventing others from using seasonal CPRs (private croplands during off-season)

4. Approach to CPR management:

· indifference to decline of CPRs

· influencing the legal and administrative measures that affect community resources through the local political process

Rural poor

1. Use of CPRs as an important source of sustenance (complementarity of common property and private property activities)

2. Acceptance of inferior options (opportunity cost of labour lower than value of products of degraded CPRs)

3. Measures reflecting desperation:

· premature harvesting of CPR products

· removal of roots/base of products

· overcrowding and overexploitation of CPRs

· use of hitherto unusable inferior products

Rural community (general)

1. Acceptance of CPRs as open access resources (overexploitation without user obligations or regulations)

2. Selective approach to specific CPR units (despite general neglect of CPRs, concern demonstrated for some units)

3. Focus on other 'uses' of CPRs:

· in seeking government subsidies and relief

· in pursuing factional quarrels

· in supporting populist programmes, etc.

4. Part of non-operating legal and administrative measures

5. Structural changes and focus on alternative sources:

· changes in livestock composition (e.g. replacing cattle by sheep or goats)

· agroforestry initiatives (e.g. revival of indigenous agroforestry practices)

Source: adapted from Jodha, 1990

The size of communal lands has been greatly reduced because of the large-scale redistribution of land to individuals under land reform programmes, and because of encroachment. The remaining area is typically heavily degraded and under open access usage, and the range, quality and quantity of products collected have often been sharply reduced. Nevertheless, the rural poor are still heavily dependent on CPRs. In his study villages, Jodha found that from 84 to 100 percent of poor households depended on CPRs for fuel, fodder and food items (compared with no more than 20 percent of richer households). Poor households also obtained from 14 to 23 percent of their income from products harvested from CPRs (Jodha, 1990).

Richer farmers have been able to hold on to submarginal lands but keep most of it under private fallow. As the demand for fodder increases and the common pool lands shrink, there has been an increasing tendency to privatize the crop by-products which provide seasonal CPRs. The relative importance of CPRs in dryland areas thus varies significantly among households, with the poor being much more dependent on them and the rich more interested in privatization. This increasing differentiation within villages has been accompanied by increasing conflicts about how CPRs should be used (see Box 4).

Some local management systems have survived, at least in part. Basing his study on an analysis of 176 specific common pool resources for which there was evidence of at least one instance of local interest in protecting the CPR, Jodha (1990) found that small size, isolation and maintenance of traditional social sanctions are village-level factors associated with preservation of common property management. More specifically, greater distance from market centres, smaller and more visible CPRs, less occupational change, less factionalism, less socio-economic differentiation and less dependence on state patronage were found to be important.

In addition, common property management appeared to be related to a number of other factors (Jodha, 1990).

· Most instances of common property management were by-products of other developments, such as factional quarrels in the villages, specific conditions of government grants to the villages and adherence to certain rituals and religious sanctions.

· Higher CPR productivity and yield induced better management, particularly where the gains were shared more equally.

· Location, size and proximity to the village played positive roles in management of CPRs.

· Genuine concern about degradation and misuse of CPRs could induce local action.

Sub-Saharan Africa

Traditionally, management of sub-Saharan forests has been linked to land and the use of land for agricultural and pastoral purposes, with large areas under extensively managed fallow at any one time. Forests, woodland and trees have been important sources of food, fodder and grazing, fuel, construction materials and, more recently, income. Where fallow and active uses alternate, selected areas of woodland or forest were often set aside, notably as sacred groves. Within communally managed forest resources, there usually are different tenure arrangements for different areas of forest and different rules for different products within the forest.

Historically, the institutions that governed the allocation and use of land also governed the use and management of forests. Rights to use of land stemmed from lineage in pastoral areas and from descent and residence in areas of crop agriculture. Rights to cultivation and tree harvesting may be held separately from those connected with land; rights to use of forest products, as well as to use of land, are often associated with investment of labour (Fortmann, 1984; Shepherd, 1992).

Within this general framework of natural resource tenure and use there has been wide variation from system to system, and between different situations. Over time many came to exhibit a hierarchy of tenure relations reflecting systems imposed by conquest, or simply as a result of the migrations that moved populations of different origins into others' territories throughout history. Customary tenure also usually reflected variations in the situation and practice from community to community (Mortimore, 1996).

A feature of these indigenous systems was their continuous adjustment to such changes. The extent of the change brought about by colonial administrations varied considerably from territory to territory. In some, much of the pre-existing customary tenure and its administration was left intact, but failure to fully understand the resource tenure systems they encountered, or the lack of relevance to African situations of the European experiences that they brought with them, frequently led colonial powers to impose changes that have proved detrimental to the functioning and evolution of resource management. A frequently cited instance has been the failure to recognize the role of fallow and common pool land, classifying it as unoccupied and the property of the state (Lawry, 1989; Shepherd, 1992).

Some colonial regimes tried to bring all forest land under government control. This trend was extended and broadened during the postindependence period when central governments sought to exercise political as well as administrative control over their new nations By creating new power centres, such as political organizations, and bureaucratic structures that reach down to the village level, governments have often reduced or altered the nature of the influence of traditional local institutions and leaders. Much political and economic authority has passed from clan and lineage leaders to the state, which has taken over responsibility for natural resource management and conflict resolution. As a result, people increasingly leave management of local tree resources to the forest department, to avoid the high social transaction costs of organizing the management of small areas of forest in such difficult and adverse circumstances (Birgegård, 1993; Lawry, 1989; Shepherd, 1992).

At the same time, woodland management has come under increased pressure from population increases and migration, the spread of settled agriculture and other economic changes. Weakened customary systems of control no longer have the flexibility to adjust to these changes. Subsidiary uses, such as the collection of fuelwood by women, that are less codified or strongly entrenched in customary tenure and rights are becoming increasingly threatened (Mortimore, 1996). Where local users have little, if any, power to exclude outsiders or arbitrate conflicts, many communal areas have been degraded or have disappeared. Encroachment, often with government support, has been widespread. Local courts and administrative units that have taken charge of conflict resolution generally do not understand indigenous tenure systems and make decisions based on other criteria (Birgegård, 1993; Shepherd, 1992).

With the decline in the effectiveness of customary communal systems, the focus has been shifting toward the household and the strengthening of individual rights. As a consequence, a large and increasing share of tree product production is now based on tree stocks on farmland under individual control. Nevertheless, people continue to rely on inputs from nearby forests in much of the region. In particular, continued access to forests provides a buffer against the shortfalls in food and income flows in periods of poor agricultural conditions or reduced-wage employment (Falconer, 1990).

Elements of customary tenure are still often present. Contemporary systems are commonly made up of "multiple forms of overlapping and interpenetrating land and resource rights that encompass both group and individual claims. In short, a plot of land may have multiple claims upon it, both group and individual, that can include rights to water, fuel, grazing, cultivation plots, and any number of other activities and [products]. These rights of access and use may vary according to season, social identity, species or type of usage" (Neumann, 1996). In a recent survey in Zimbabwe (Fortmann and Nhira, 1992), various multiple use and management arrangements were identified, with different systems of control (sacred control, pragmatic controls, civil contract, new controlling institutions and rules) for different land categories (state, commercial, communal, individual, etc.). Most of these tenurial arrangements were still evolving and adapting to a changing situation.

In many countries in the region, existing patterns of tenure and rights are now under threat from programmes to introduce individual titling in place of communal land systems, in the expectation that this will bring about improved agricultural productivity and growth. As Neumann (1996) has pointed out: "Land titling programmes, based on the relatively more rigid concept of private property, cannot address the complexity and flexibility of existing land and resource tenure." Misunderstanding of the present system and its origins thus risks doing more damage to what remains of indigenous management and use systems.

In some situations, pressures of growing shortages and increased competition for resources from outside interests have stimulated efforts to revive or establish local management systems. In parts of Mali, for instance, there has been a resurgence in interest in the strong system of communal management of local forest CPRs that had flourished until it was stifled by the increasing spread of state control in the postindependence period. This follows a change in government which, though not revoking the earlier Forestry Code that had brought all tree-bearing land under the control of the state, has reportedly recognized (1) that the Forestry Code was not effective and failed to prevent resource degradation, and (2) that local users had the capability and motivation to manage the forests more effectively (Thomson and Coulibaly, 1995).

Several governments in the region are now examining the possibilities of reversing some of the policy and legal impediments to effective local control over forest and other natural resources.

There is also growing interest in developing new initiatives that enable effective local control within the framework of contemporary political and administrative systems (e.g. Zimbabwe's CAMP-FIRE programme, reviewed later in this study).

South America

In this region, much of the management of forest resources as common property has been in the Amazon basin, in the form of land and resource management systems practised by indigenous forest-dwelling groups. Their land use practices are closely linked to their social institutions and cultural perceptions of the natural and supernatural environment that governs productive activities. Rules of access and offtake are based on sophisticated knowledge of the forest's carrying capacity. Within a community, all have equal access to productive resources and knowledge, with each group regulating its members' access to productive resources and the distribution of production within the group (Chase Smith, 1995; Davis and Wali, 1993).

These traditional systems have been widely undermined by states that claim land and natural resources but are unable to control the areas in question. The insecurity this causes has encouraged exploitative use and open access situations, which in turn encourage state appropriation and privatization. Since the colonial era, countries in the region have pursued policies of encouraging settlement by colonists and ceding resources to logging, mining and other private interests The requirement that settlers put land granted to them to productive use, and the linking of land clearance with property rights, has further undermined incentives for collective management (Ascher, 1995; Perl et al., 1991; Southgate and Runge, 1990).

Indigenous user groups have therefore had to cope with a high degree of tenure insecurity (Forster and Stansfield, 1993). In modern times, most states have attempted to address some aspects of this through legislation. However, this legislation has tended to reflect successive policies of:

· protectionism (assuming that target populations are incapable of protecting themselves and, therefore, entrusting their well-being to outside agencies);

· integration (encouraging development by opening up areas to outside settlers and promising land and organizational help to indigenous populations); and

· preservation (setting aside areas for indigenous people, wildlife and the environment).

However, as Davis and Wali (1993) have pointed out, in practice such measures are often ineffective, for several reasons.

· Only a small proportion of protectionist interventions, such as creation of Indian Reserves, are fully regularized and so are often unable to prevent encroachment by outsiders.

· Integration-oriented systems, such as Native Communities, ignore traditional tenure in favour of nationally uniform models for peasant organization, such as rural syndicates or cooperatives, which often are not compatible with traditional management practices.

· Lack of legal title for Protected Areas creates insecurity against long-term encroachment by other interests (e.g. timber, ecotourism), and procedures for administration of such areas fail to involve members in decisions about their area.

Other weaknesses that contribute to the ineffectiveness of most of the solutions presently in place include costly and time-consuming validation procedures, exclusion of fallow land as 'non-tenurable', and failure to uphold law and order (Southgate and Runge, 1990). Efforts to get indigenous communities to modify their institutional structures in order to meet the requirements for legal recognition usually have not been successful and can undermine their existing structures (Chase Smith, 1995). Where indigenous institutions have been recognized, this has been based on old legislation, and the process has suffered from the bureaucratic delays associated with the implementation of the latter (Davis and Wall, 1993). Imposition of outside laws or institutional constraints on traditional arrangements has tended to aggravate or catalyze internal problems that can lead to breakdown of the latter (Richards, 1997). As has been pointed out by Davis and Wali (1993): "...it is clear that national policy-makers have had little understanding of either the dynamics of indigenous land use or the symbolic and cultural meanings which indigenous forest-dwellers give to space."

Failure to recognize indigenous land use systems, confusion of multiple overlapping rights and separation of land and tree ownership have all eroded the base of common property systems. The arguments that equate CPRs with open access enable governments to evade pressures for land reform and the need to resist incursions by vested interests (Southgate and Runge, 1994).

It also has been argued (Chase Smith, 1995) that indigenous systems are threatened by the progressive intrusion of market forces. Participating in market transactions can threaten traditional exchange systems between people and erode the reciprocal 'gift economy' in which the incentive for group cooperation is the obligation to reciprocate. The concept of accumulating individual wealth to enhance personal status conflicts with the concept of status enhanced by giving and receiving. Market pressures undermine traditional checks on extractive practices. However, some indigenous communities have managed to maintain labour reciprocity as they move to commercial use of forests, and have been able to exercise local control over extraction through traditional authorities (Richards, 1997).

Heavy immigration pressures from colonists have contributed to the failure to maintain or create common property systems (Forster and Stansfield, 1993). If colonists are entitled to stake claims to state forest land, they can come to regard all forest land as prospective private property (Dorner and Thiesenhausen, 1992). The process of sequential clearing-cropping-pasturing of successive plots by individual settlers that characterizes colonization works against collective management. However, in areas that are not under heavy settlement pressure, effective informal rules are sometimes to be found. Rudel (1995) reports situations in which settlers without formal title have developed and enforced social controls that respect not only individuals' rights to the areas they have cleared, but also their rights to draw on a larger area of surrounding uncleared forest. Thus, smallholders do not need to clear large tracts of land in order to secure their claim to it. As settlement densities increase, these informal collective arrangements tend to evolve into individual private property.

Despite the general picture of decreasingly effective common property management, there are numerous reports of indigenous communities reacting to increased outside pressures on their resources by tightening control over parts of their forest areas in order to limit their exploitation. However, such initiatives tend to be hampered by insecure tenure, substantial benefits to individual extractors, a high level of encroachment by outsiders and lack of supportive state regulations (Richards, 1997).6

Lessons learned


The decline in management of forests as common property
Common property regimes that have endured or emerged

The material reviewed so far illustrates the wide range of forms of tenure, and of coexisting and often overlapping property tenure, that still exists. In general, though, indigenous forms of management of forest and other tree resources as common property are associated with two types of land use. One is land on which swidden agriculture is practised, with cropping alternating with periods of bush and forest fallow. The other is land that provides inputs needed to sustain nearby areas of settled agriculture.

The review confirms the great extent to which common property systems that were important and widespread in the past have declined. It also shows many instances in which user communities have attempted to revive some form of collective management or introduce new or modified forms of such management. The following sections examine the implications for contemporary management of forests as common property of the information about (1) the nature and reasons for the decline in common property management, and (2) the systems that have endured or emerged.

The decline in management of forests as common property

Much of the decline and disappearance of common property systems has come about as communities have opted for alternatives in face of economic, demographic and social change. Combinations of these factors can render collective control systems inoperable, as is illustrated for low rainfall areas in India in Boxes 3 and 4 (Jodha, 1990). Factors that contribute to such changes are increasing population pressure, market opportunities and pressures, the option of purchasing rather than producing certain goods, adoption of agricultural technologies (such as tractors) that permit cultivation of larger areas, increasing capacity to capture benefits through privatization, and changes in rural labour availability and allocation. In many situations, the circumstances favouring common property management, identified in the introductory chapter of the study, probably no longer exist or are much weaker, favouring individual private ownership or state management.

6 The creation of extractive reserves for rubber tappers arguably forms another type of recent common property regime. However, the excludability and indivisibility problems involved mean that in practice they are effectively privatized among individual families (McElwee, 1994).

An equally important set of factors that emerges from the review as contributing to the decline in common property systems is policies, legislation and actions by agencies of the state. As McKean and Ostrom (1995) have pointed out, most common property regimes seem to have been legislated out of existence, or ignored because they were never codified, or eliminated by land reform in favour of individuals or the government. The result has been summarized by Bruce (1996) as follows: "In many parts of the world the national state has rejected or simply refused to recognize indigenous common property regimes, and by undermining them, has returned large areas to the relative chaos of open access. It has then often responded to this chaos by insisting that the state must assume control of the resource."

This would suggest that there are many situations in which conditions might favour common property management if it were not for the negative policy environment. If this interpretation is correct, then it becomes particularly important to understand how the institutional framework in a given situation affects the potential for creating conditions that are more supportive of common property systems that are appropriate for the economic, social and demographic circumstances.

Perhaps the most pervasive form of state intervention is expropriation of forest and woodland as forest reserves or some other form of state property. At a minimum, this involves replacing users' rights to the forest with a more limited set of privileges related to use of specified forest products, usually governed by restrictive regulations and exercisable at the whim of the officials of the responsible government department.

The ostensible reason why the state claims forest lands is to ensure sustainable use for environmental and economic outputs.7 The potential value of forests as a source of rent to governments helps explain the reasons for breaking down existing management systems. As Berkes (1993) has pointed out, "open-access... is an efficient regime for the quick conversion of resources into money. Thus it is not surprising that colonialists often dismantled communal property regimes and institutions as a prelude to establishing colonial economies."

7 Another reason, less frequently articulated, is to secure sparsely populated areas against claims from other countries.

As was made clear from much of the information reviewed, the impact of state intervention has often been intensified by failure to understand the functioning of the existing systems. The fact that the "empty" areas being claimed for the state in much of Africa were in fact lands under fallow was not recognized. Nor was the role of fallow in land use and the local economy recognized. There was a similar failure in understanding when dealing with the sophisticated use and management systems in forest areas in regions such as the Amazon and central India. This pattern of intervention based on insufficient understanding continues to the present with the drive for individual titling in areas of Africa that at present have complex, multiple, overlapping mixtures of individual and collective rights and uses.

The second form of state intervention, particularly in the postindependence era, has been the increase of government control over local activities. In recent times this has often accelerated, as those coming to power after independence try to build nations from usually diverse, fragmented and dispersed populations. The inevitable conflicts with existing power structures and allegiances encourage measures to undermine and remove previously functioning local governance and management systems, and replace them with political and bureaucratic structures and regulations. This has not been confined to forestry, but has had a particular impact in this sector because the state usually has been unable to provide effective control over such large areas. Existing systems have consequently been undermined or suppressed, but have not been replaced by an effective alternative.

State intervention has also had massive adverse impacts on common property systems through the less direct path of land reform. The huge reduction in the area of village-linked CPRs in India during the past two or three decades has come about largely through programmes allocating individual land parcels to the landless and poor. Settlement programmes in South America and land titling in Africa have had a similar impact.

However, in the areas of India described by Jodha (1990), the remaining CPRs still fill crucial gaps in resource and income flows from other resources for the poor. Moreover, much of the land being allocated to individuals is too poor to support sustainable crop agriculture without heavy investment, so often the poor are not able to retain control of the plots of such land allocated to them. In the end, they are deprived of access to CPRs and have no control over an offsetting private resource. Thus the alternatives that have displaced common property systems are not necessarily satisfactory, at least not for all. However, it is less clear whether, in the absence of land reform, the collective control systems would have been compatible with the economic, demographic and other pressures that have contributed to their decline (see Box 3).

Common property regimes that have endured or emerged

Many studies of the indigenous common property systems that have survived through considerable periods of change identify small size, internal homogeneity, functioning local leadership and isolation from markets as important determinants of their endurance. As these are not conditions that can be created easily, because the factors are not easy to alter within the framework of resource management, they provide only limited insight into how new interventions or policies could support common property systems in less advantageous conditions (Jodha, 1990).

The factors that emerge from studies of common property regimes that have been revived or strengthened during recent times are probably more significant. Four reasons for renewed local management can be identified:

· growing shortages of forest products and other forest outputs of value to the user community (e.g. water in hill areas in Thailand);

· increased pressures from outside interests to use forest resources that are still important sources of supply to the community;

· new challenges that need, or would be more effectively handled by, collective action (e.g. the need of colonists to collaborate in maintaining infrastructure and services in lightly settled areas in the Amazon); and

· new needs or opportunities, such as the opportunity to reassert local control if government policies or practices make this possible and expedient (e.g. in Nepal in the late 1950s and again from the late 1980s).

Thus, though shortages and increasing competition often contribute to the breakdown of common property regimes, they can also, in appropriate circumstances, stimulate collective management.

From these experiences it is possible to identify a number of factors that seem to be important in explaining relative degrees of effectiveness:

· at minimum, the tacit permission or support of the state and, preferably, formal authorization, and supportive actions by forest departments; social cohesion within the group and, preferably, experience in other forms of collective management of other local activities;

· sufficient flexibility within the community and its institution(s) to adapt to market pressures and opportunities; and

· transaction costs of organizing, implementing and monitoring a common property regime that can be kept in check and remain commensurate with the benefits of collective management.

We can extend our understanding of factors accounting for long-lasting common property systems in forestry by looking at two well-documented instances in other parts of the world. One is a situation in the Swiss alps (Netting, 1981, as cited in Ostrom, 1990). The other involves three communities in a mountain area in Japan (McKean, 1986).

Both are situations in which mountain communities manage the more productive land that is used for agriculture as private property, while the more extensive areas of poorer upland forest, meadow and wasteland are managed as common property and used for fodder, grazing, timber, etc. In both situations, tight restrictions on entry of outsiders into the user group have resulted in stable populations over long periods of time. Rules are set and modified when necessary by the group without interference by outside authorities. Adherence is controlled by officials appointed by the group and by systems of graduated penalties.

Use involves some collaborative work, which helps contain the costs of monitoring and reduces disputes over distribution of benefits.

In commenting on the lessons that can be learned from these and other long-enduring systems (see Box 5), Ostrom (1990) emphasizes flexibility, dependence on internal rather than external institutions to establish and enforce rules, attention to monitoring, and rules and procedures that contribute to keeping costs low and operation of the system relatively free from conflict.

Box 5: Design Principles Illustrated by Long-enduring CPR Institutions

Clearly defined boundaries:

Individuals or households who have rights to withdraw resource units from the CPR must be clearly defined, as, must the boundaries of the CPR itself.

Congruence between appropriation and provision rules and local conditions:

Appropriation rules restricting time place, technology and/or quantity of resource units are related to local conditions and to provision rules requiring labour, material and/or money.

Collective-choice arrangements: Most individuals affected by the operational rules can participate in modifying the operational rules.

Monitoring: Monitors who actively audit CPR conditions and appropriator behaviour, are accountable to the appropriators or are the appropriators.1

1 The term 'appropriators' refers here to those who withdraw resource units from the CPR, i.e. those who gather of harvest products for use of sale.

Graduated sanctions:

Appropriators who violate operational rules are likely to be assessed graduated sanctions (depending on the seriousness and context of the offense) by other appropriators, by officials accountable to these appropriators, or by both.

Conflict resolution mechanisms: Appropriators and their officials have rapid access to low-cost local arenas to resolve conflicts among appropriators, or between appropriators and officials.

Minimal recognition of rights to organize: The rights of appropriators to device their own institutions are not challenged by external governmental authorities.

Nested enterprises: For CPRs that are part of larger systems, appropriation, provision monitoring, enforcement, conflict resolution and governance activities are organized in multiple layers of nested enterprises.

Source: Ostrom, 1990


Previous Page Top of Page Next Page