Abbreviations
A. THE BACKDROP TO SRI LANKAS PROPOSED WATER RIGHTS ADMINISTRATION SYSTEM
B. WORKPLAN TO IMPLEMENT THE WATER RIGHTS ADMINISTRATION SYSTEM
References
APPENDIX - SAFEGUARD YOUR WATER RIGHTS, HONOR YOUR NEIGHBORS AND PROTECT OUR ENVIRONMENT: User and Applicant Manual
|
At the beginning of 1997 the Government of Sri Lanka, with
the assistance of the Asian Development Bank and FAO, embarked on the
modernization of water resources management in the country. A novel approach was
taken by simultaneously drafting the Water Resources Policy, Act and
Regulations. Within this framework, the author assisted the Government of Sri
Lanka as a FAO International Consultant in the Implementation of a Water Rights
Administration System in two missions in January and May 1999. The
recommendations presented in this report were made by the author in his capacity
as FAO consultant (Garduño 1999a and 1999b). |
|
ADB |
Asian Development Bank |
|
CBP |
Capacity Building Program |
|
CEA |
Central Environment Authority |
|
FAO |
Food and Agriculture Organization of the United
Nations |
|
IMPSTR |
Implementation Strategy |
|
IS |
Information System |
|
ISCWRM |
Institutional Strengthening for Comprehensive Water Resources
Management |
|
NGO |
Non Governmental Organization |
|
NWRA |
National Water Resources Authority |
|
NWRP |
National Water Resources Policy |
|
NWSDB |
National Water Supply Development Board |
|
OA |
Organizational arrangements |
|
PG |
Procedures and guidelines |
|
TOR |
Terms of reference |
|
WRA |
Water Resources Act |
|
WRAS |
Water Rights Administration System |
|
WRC |
Water Resources Council |
|
WRS |
Water Resources Secretariat |
|
WRR |
Water Resources Regulations |
|
Km2 |
square kilometers |
|
m3 |
cubic meters |
PART 1. BACKGROUND
PART 2. THE POLICY AND REGULATORY FRAMEWORK
1 Paragraphs 4.2 - 4.6 were taken from Dahanayake and Perera 1998.4.1 A brief description of water resources availability and use is presented in this chapter, followed by a description of the approach for designing a water rights administration system (WRAS) in Sri Lanka, while simultaneously improving the drafts of the water policy, the Water Resources Act and the Regulations. Chapter B offers an implementation workplan whose pace should be determined by the pace of capacity building.
4.2 Sri Lanka is a tropical island nation situated in the Indian Ocean covering a land area of 65,610 km2 out of which 2,905 km2 correspond to large inland waters. The topography of Sri Lanka is flat in the coastal areas and mountains are towards the center of the island. The country may be divided into two climatic regions, the wet zone, which covers one third of the island, and the dry zone.
4.3 Sri Lanka has a multi-ethnic population of over 17.5 million with an average population density of 276 persons per km2. The rate of increase of population was estimated as 1.2% per annum in 1995. The growth of the economy remained constant for five years at 5.5% with progressive economic liberalization.
4.4 There are 103 river basins in the island with Mahaweli basin dominating in size (16% of the total area of the country). 17 river basins are larger than 1,000 km2 while 45 are less than 100 km2. Most of these small basins have been confined within provincial boundaries and are located near the coastal belt. The overall annual average precipitation is more than 2,000 mm, but the monsoon climate and national geography create substantial variability in the amount of water that is available both locally and temporally.
4.5 Economic development, population pressure and growing demands for food production, electric power, and adequate water for domestic, industrial and commercial use and sanitation services are placing increasing pressure on water resources. In addition, current uses of water also include maintenance of carrying capacities for mitigation of impacts from effluent discharges from domestic and industrial pollutants. It also serves as a medium for maintenance of an environment for aquatic biota and reproduction of aquatic species associated with wetlands. Projections for the year 2000 show that expected demand far outstrips supply, particularly in the countrys dry zone where most of the irrigation schemes are located. The estimated future annual water deficit in this area is 2,500 million m3.
4.6 The available water resources have been subjected to competing uses without concern to its equitable distribution among users. There is no incentive for conserving water although many are deprived of basic requirements of water in terms of volume and acceptable quality for different purposes. There have been frequent water shortages arising from climatic changes and inefficient systems adopted in water use, in the light of rising economic, social and environmental demands.
i. Simultaneous Drafting of Water Resources Policy, Act and Regulations
ii. Analysis of the Draft Policy and Act from the Governments Perspective
iii. Analysis of the Draft Act and Regulations Draft from the Applicants and Users Viewpoint
iv. Recommended Amendments to the Draft Act and Regulations
4.7 The need for an improved legal and institutional framework for water resources management had been pointed out in various legal and policy studies. Even a draft Water Act was prepared in 1980, but was never submitted to Parliament. Aware of this need, the Government of Sri Lanka requested the assistance of the Asian Development Bank (ADB) and the Food and Agriculture Organization of the United Nations (FAO) to formulate a national water resources management policy and implementing legislation, respectively. Simultaneously, it set up the Water Resources Council (WRC) and the Councils technical Water Resources Secretariat (WRS) to oversee the process.2
2 See Nanni 1998 for an account of the process and description of the draft water resources legislation. The draft water resources policy may be consulted in WRC and WRS 1999.
4.8 The Water Resources Policy and Act drafts, whose outlines are presented in Boxes 4.1 and 4.2, are the result of a number of studies conducted in parallel under the ADB funded Institutional Strengthening for Comprehensive Water Resources Management (ISCWRM) project and the FAO Water Law and Policy Advisory Program. The draft Policy was prepared by the Water Resources Secretariat. The draft Act is based on the policies developed under both projects. It took shape after intense research work and numerous rounds of consultation with different stakeholders, and with the support of the WRS. Flowing from the draft Act, the draft Water Resources Regulations, whose outline is presented in Box 4.3, were prepared. This parallel track approach - of simultaneously drafting policy, act and regulations - is quite novel. Usually the Act is drafted only after the policy has been officially approved and the regulations are drafted only after the Act has been passed by Parliament.
4.9 The relevance of water rights administration within the policy is apparent from the composition of its contents, shown in Box 4.2: In effect, Part B (Water Rights and Allocation) is directly related to water rights administration. Part D (groundwater management) will depend on an effective water rights administration system. On the other hand, a sound information system (Part E) and an adequate institutional structure (Part F) are a pre-requisite for the proper operation of said system.
4.10 Boxes 4.2 and 4.3 respectively show the contents of the draft Act and Regulations. Consistent with the draft policy, these contents show that water rights administration is considered to be the core of water resources management in Sri Lanka. Therefore, the author recommended that very effort should be made to ensure the drafting of implementable legislation, that is Act and Regulations, which can be administered and enforced by government and complied with by users.
4.11 As part of FAO´s assistance, the author worked with the WRS in 1999 with the aim of anticipating implementation issues and designing a water rights administration implementation workplan. That is, the parallel track approach was taken one step further by dealing with implementation issues even before the policy was formally adopted. This approach has proved useful by allowing a multiple-way feedback in order to improve the three drafts and design a realistic implementation workplan. The first step was analyzing the draft policy and Act from the perspective of the Government in its role as water resources authority, and the second one consisted of analyzing the draft Act and Regulations from the perspective of the water user. The following three subchapters show the results of both analyses.
Box 4.1 - Contents of the Draft National Water Resources Policy
|
A. Water Resources Policy Foundation · ObjectiveB. Water Rights and Allocation Policy Water Allocation Issues and Needs · Domestic Water SupplyCurrent Water Allocation Practices · LegislationWater Rights and Allocation Policy · ObjectiveC. Water Resources Demand Management Background · Water Supply and Demand in Sri LankaDemand Management Policies and Practices · IrrigationDemand Management Concept and Framework · Need for A National Policy FrameworkDemand Management Policy · ObjectivesD. Groundwater Management Policy Introduction Groundwater Resources · Shallow Karstic Aquifer of the Jaffna PeninsulaGroundwater Management Issues · Domestic Water SupplyCurrent Groundwater Management Practices · IntroductionDeficiencies of the Current System Groundwater Policy · ObjectiveE. Data and information management Introduction and Background · ObjectiveF. Institutional Structure for Water Resources Management National Water Resources Administration · National Water Resources Authority: FunctionsProvincial Water Resources Administration · GeneralBasin Water Resources Administration · GeneralGroundwater Administration · GeneralWater Quality Administration Watershed Management |
Box 4.2 - Contents of the Draft Water Resources Act
|
PART I - GENERAL PROVISIONS 1. Short TitlePART II -ADMINISTRATION OF WATER RESOURCES 6. Establishment of the National Water Resources AuthorityPART III - WATER RESOURCES ALLOCATION 23. Water Management AreasPART IV - GROUNDWATER 48. Groundwater Sensitive AreasPART V - CONSERVATION OF WATER RESOURCES 52. Duty to Conserve WaterPART VI - WATER RESOURCES PLANNING 56. Preparation of Water Resources PlansPART VII - WATER RESOURCES TRIBUNAL 64. Establishment of the Water Resources TribunalPART VIII - OFFENCES 73. Water Diversion or Use without EntitlementPART IX - MISCELLANEOUS PROVISIONS 79. Authority to be Scheduled InstitutionPART X - INTERPRETATION 83. Interpretation |
Box 4.3 - Contents of the Draft Water Resources Regulations
1. Short TitlePART 1: WATER ALLOCATION 2. Duty to Obtain Water EntitlementPART 2: WATER CONSERVATION 12. Activities under the AgreementPART 3: WATER RESOURCES PLANNING 18. Establishment and Secretariat of the CommitteePART 4: MISCELLANEOUS 27. Appeal to MinisterSCHEDULES 29. FORM A. APPLICATION FOR A WATER ENTITLEMENT |
4.12 The considerations which follow stem from the analysis of the NWRP and WRA drafts, as well as from discussions held by the author with Sri Lankan counterparts and national and international consultants working for the WRS. In order to achieve effective implementation of the WRAS, the following institutional recommendations were offered:
4.13 Water Rights Administration should be linked to the other components of water resources development and management process. The water resources development and management process can be broken down in four components:
· policy and Law Formulation, which includes the formulation of draft documents, discussion among water-related governmental agencies and with water users associations and other stakeholders, and submission of final drafts to Parliament for approval;In some countries a single agency is responsible for all four components, thus achieving consistency between the allocation of water resources, granting of entitlements and waste discharge permits, and the allocation of economic resources. In the case of Sri Lanka, the scheme adopted in the draft WRA consists of making the NWRA responsible for: I. Policy and Law Formulation; II. Planning at the river basin level, including the financial resources needed for their implementation; with no role for budget integration and allocation at the national level, but with an important role in water demand management, institutional development and capacity building; and IV. Water Rights Administration. Component III Water Resources Development is left in the hands of the various development agencies. In order to achieve the necessary consistency among the four components and ensure that river basin and regional plans are consistent with national objectives, it was recommended that the Water Resources Council be given the role of advising the Minister on the annual budget proposals for water resources development and management submitted by the water-related agencies and the NWRA.· planning, which includes both the national and regional perspective. It covers water resources as well as budget allocation, the proposal of hydraulic infrastructure schemes, water demand management, institutional development and capacity building;
· Water Resources Development, which includes the design, construction, operation and maintenance of hydraulic works and water service delivery systems; and
· Water Rights Administration, which includes the filing and processing of applications as well as the granting and registration of water use entitlements and wastewater discharge permits.
4.14 Quantity and quality of both surface and groundwater should be managed in an integrated manner in accordance with the NWRP. This will involve more than the granting of water entitlements and wastewater discharge permits. It will also involve data collection, modeling and planning, coordination of river basin plans and environmental impact assessments, granting of water entitlements and environmental protection licenses, coordination of entitlement charges and monitoring and enforcement procedures. In order to make this principle operational, it was recommended that the Central Environment Agency delegate the authority to grant wastewater discharge permits to the NWRA. Making the integrated management principle operational is not an easy task, but placing both the quantity and quality aspects under the same agency, would certainly facilitate it, and the National Environmental Act provides for the possibility of delegating quality management functions. If delegation proves unfeasible, then the required coordination procedures would have to be designed. Both approaches would have to be tested on paper before actual implementation, as is recommended in Chapter B of this annex (activity No.9 in Table 4.1).
4.15 Furthermore, the WRS has recognized that the water pollution approach in Sri Lanka may have to be improved, and so it was recommended that, in coordination with the CEA, the group in charge of strategic planning establish a water pollution control strategy based on priorities to safeguard human health and the environment. This strategy should be realistic and gradual, taking into consideration the expected evolution of capacity. An important aspect would be a detailed analysis of the effluent standards in the Regulations under the National Environmental Act published on February 2nd 1990, in order to assess the feasibility of implementing them in Sri Lanka. The capacity of polluters to comply with said standards and the capacity of the Authority to enforce them should be taken into account.
4.16 In many countries regulations are prepared after the corresponding water law has been put into effect. The WRS has taken a novel approach, by drafting the Water Resources Act and the Water Resources Regulations in parallel. This approach has proved advantageous. For instance, while drafting the Regulations, it became clear how to improve some aspects of the draft Act itself.
4.17 The author took one step further under the same approach by preparing a first partial draft of the User and Applicant Manual (see the Appendix to this Annex). In other words, the author tried to empathize with an applicant or permit holder while scrutinizing the drafts of the Act and of the Regulations. Was every step clear? Were the forms self-contained? Were there any inconsistencies within each draft statute and between the two of them? The experience was useful because - with a users viewpoint in mind - he discovered room for improvement where he had thought everything was correct when he analyzed the same documents from the Governments perspective.
4.18 The above-mentioned manual is expected to be one of the most important tools required for implementing the water entitlement system in Sri Lanka. The intention of this first partial draft was not to present a fully-fledged manual, but rather to illustrate, through the preparation of Chapter II of the Manual, the benefits of designing implementation tools parallel to the drafting of the Water Resources Act and Regulations. By empathizing with the existing user and the applicant and reading the legislation drafts from their perspective, one can anticipate implementation issues, detect inconsistencies in the drafts or needs for clarification, and consequently be in a position to improve the drafts of the Act and of Regulations. The nature of the Manual is illustrated by its proposed title: SAFEGUARD YOUR RIGHTS, HONOR YOUR NEIGHBORS AND PROTECT OUR ENVIRONMENT. As explained below, this partial draft of the manual also is the first step towards a practical exercise in capacity building.
4.19 The core of the draft manual is its Chapter II. WHO NEEDS AN ENTITLEMENT AND WHAT SHOULD S/HE EXPECT? It contains a flowchart, which explains in laypersons terms when a person would need an entitlement and the process for obtaining it. It also shows that the entitlement is a dynamic right to accommodate the users personal needs and the public interest, and that the entitlement is subject to modification or cancellation if the holder does not comply with her or his obligations. The fact that every user is protected by law, because she or he may appeal to the Water Resources Tribunal, if she or he disagrees with the decisions made by the NWRA, is stressed. In order to develop the flowchart mentioned above, the drafts of the Water Resources Act and of the Regulations were analyzed from the users and applicants perspective. The recommendations to improve such drafts, which stemmed from said analysis, are included in Boxes 4.4 and 4.5. Furthermore, the following recommendations were offered in order to establish a practical exercise in capacity building for WRS personnel:
· The WRS should complement the Manuals preliminary table of contents as well as review and finalize the material presented in Chapter II. Regarding Chapter I. WHO DOES NOT REQUIRE A WATER ENTITLEMENT?, among other things, it was deemed useful to define numerically what is meant in the draft Act by domestic use, use for a subsistence garden and even for livestock. It would be useful to include said definitions in the Regulations. Also, it should be explained how threshold values will be defined when a Water Management Area is declared. Regarding Chapter III. I AM ALREADY USING WATER, WHAT SHALL I DO? it is important, while drawing the respective flowchart, to answer the following question: Would an existing user have to wait until she or he obtains a wastewater discharge license in order to obtain a water entitlement? It seems that for this case the first page of the flowchart in Chapter II would change, but the second one would remain the same. Some clarifications may be needed in the Act and Regulations. In Chapter IV. WILL MY RIGHT OVER A PRIVATE LAKE OR STREAM BE HONORED?, while drawing the respective flowchart, it is deemed useful to answer the following questions: Do these users need a wastewater discharge license? Would their water entitlements be subject to modification or cancellation? Some clarifications may be needed in the Act and Regulations.· After the first draft of the full Manual is completed, it should be reviewed by the legal draftspersons in order to verify that the legislation has been correctly interpreted. This two-way feedback will probably result in improved drafts both of the legislation and the Manual.
· A similar flowchart from the NWRAs perspective should be drawn. This would provide insights for designing other implementation tools, such as guidelines and procedures for NWRAs personnel.
· The prepared flowcharts, manuals and guidelines could later be used as training materials for capacity building purposes for both the public and private sectors. They would also provide the bases for awareness-raising materials and campaigns.
4.20 Box 4.4 shows the main recommended amendments to the draft Water Resources Act. Most of them have been taken into account in a more recent draft of the Act. Box 4.5 shows the main recommendations stemming from similar analyses of the draft Water Resources Regulations, which will be considered by the draftspersons. Both sets of amendments, which stemmed from analyzing the drafts from the Governments and users perspectives, demonstrate the benefits of anticipating implementation parallel to the drafting of legislation.
Box 4.4 - Main Recommended Amendments to the Draft Water Resources Act
|
Exempted Uses. A livestock unit and a subsistence garden could be defined in a similar manner as in section 2 of the Ugandan Water Statute (see Table 2.5 in the Uganda Case Study). Information Required of the Applicant. It is usual that an applicant is asked more information and requirements, than stipulated in the Regulations by lesser authorities, particularly under delegation of functions, because of fear of making decisions or for bribery. It should be stressed that no more information or requirements than those prescribed by the Water Resources Regulations shall be required from an applicant. Referral of Applications. According to the draft Act, the NWRA shall refer an application for water entitlement for advice to Government departments or statutory bodies. Even though this means that the NWRA has a final decision power, it is recommended to clarify that in the event of disagreement between said entities and the NWRA, the NWRA would have full authority to decide after giving due consideration to the advice. Also the types of users for whom and the circumstances under which an application should be referred to an external public entity, should be specified. Decision on Application. In order that existing users and stakeholders in a given region are kept well informed, the Act should prescribe that The Authority shall publish, from time to time, the entitlements granted in one newspaper in each one of the official Sri Lankan languages. Content of Water Entitlement. Either the regulations or appropriate guidelines should include criteria to ensure that the conditions established in an entitlement are kept to a minimum and are commensurate with the water authoritys capacity to monitor and enforce compliance with such conditions. The regulations should specify the terms and conditions, or at least the kinds of terms and conditions that may be included, without leaving it to the authoritys discretion to prescribe additional conditions. Duration of Water Entitlements. It must be acknowledged that for a substantial number of years, while capacity is developed and better information on water resources availability and water use becomes available, there may not be good enough bases to decide on a volume of water to be entitled. Therefore, the Act should include provisions for the Authority to make guidelines and criteria to determine the duration of entitlements for each category of uses, in consultation with the relevant Government departments or statutory bodies. Renewal of Water Entitlements. Instead of six months prior, as the draft read, it should be prescribed that application forms should be filed at least six months prior to the expiry of the entitlement. Transfer of Water Entitlements. The draft Act states that the Authority shall approve a transfer so long as such transfer is not likely to impair the rights of third parties. With regards to rights to use water, this means that the Authority must have registered all existing water uses before transfers are encouraged in a given area, because this is the only legal way to assess impairment of existing users. Therefore, a provision should be included stating that the Authority may, after completing the register of existing uses in a given basin, sub-basin or aquifer, by Notice published in the Gazette, declare that in such area persons may apply for approval of a water transfer. By the same token, water entitlement transfer becomes the only solution after all available water has been allocated. Therefore, a Notice should be given of where and when such a situation occurs. These kind of notices may even specify whether water for new entitlements is available only during the wet season and whether during the dry season the only solution is a transfer. Such notices would have the benefit of avoiding applications where it would be impossible to analyze them. Suspension, Modification or Cancellation through Fault of Holder. The reasons where cancellation for the non-use of water does not apply should be provided. Existing Uses. · There is an inconsistency between the sections that refers to Water Management Areas and to Existing Uses. One section states that, in declaring a Water Management Area, the Minister shall have regard, among other matters, to existing water uses and projected demands. Whereas another section specifies that any person who has used water within a Water Management Area for a period of at least one year before the entry into force of a Notice shall have a right to be granted a water entitlement. How can the Minister take into account existing water uses if the NWRA has not previously registered such uses? In place of the knowledge provided by registered users, a best estimate could be obtained through the users and polluters model recommended in activity 7. Implementation Strategy of the workplan in Chapter B of this annex.Drillers License. The draft act states that a licensed driller shall make sure that the persons for whom it undertakes drilling operations are in possession of a water entitlement, when a water entitlement is required under this Act. Given the complexity of groundwater and scant available information, the NWRA would not be able to grant entitlement before the drilling takes place and pumping tests are made. Therefore, the Act should include provisions for a person applying for an exploratory drilling permit before asking a licensed driller to undertake drilling operations on her/his behalf. A licensed driller could also undertake the exploratory drilling and in order to apply for a water entitlement, that person would have to submit a copy of the drillers well completion report. Sealing of Wells. The draft act provides for the cancellation of wells closed or not to be renewed under the decision of the Authority. This provision should also apply to wells that are re-located with consent of the NWRA. In this case the original well should be sealed. Appeals. The possibility of making appeals to the
Authority itself, besides the Water Resources Tribunal, should be considered.
There may well be many cases that could be resolved by the Authority, such as
involuntary errors, which would not have to be raised with the Tribunal.
|
Box 4.5 - Main Recommended Amendments to the Draft Water Resources Regulations
|
Content of Application. The documents or other kind of evidence, under the Sri Lankan law and custom, which can be accepted as evidence of the applicants title to the land, should be included. Content of Water Entitlement. The draft regulations provide for including extra conditions additional to the general conditions to be attached to an entitlement. From the viewpoint of the NWRA, this is quite commendable, for dealing with unexpected matters. But such discretionary power might lead to bribery. It should be specified in the Regulations what kinds of extra conditions might be imposed on an entitlement holder. Transfer of Water Entitlements. It should be stated that a transfer of a water entitlement under the Act may be applied for only in those areas declared by Notice. Declaration of Existing Use. It should be stated that the Authority shall issue a water entitlement when an existing use is recognized as such. Information to be supplied by Driller. · The 90 day period provided for in the draft regulations seems to be too long. It should be checked with a groundwater expert if this period could be reduced while still allowing the driller enough time to gather the information required to prepare the well completion report.SCHEDULE I. APPLICATION FOR A WATER ENTITLEMENT. ANNEX 1. USE OF SURFACE WATER. PARTICULARS OF USE Domestic/municipal water supply. Water required should be expressed in maximum daily value. Add information on wastewater and treatment similar to industry. Irrigation. Include a catalogue of types of soil, so the applicant can tick the appropriate one. Amend state name of water body or aquifer where the flow will be returned. Livestock. Include a catalogue of stock, so the applicant may tick the appropriate one. Industrial. Water requirements and daily wastewater discharge should be specified in maximum daily values. Estimated annual amount of water to be used. Add estimated amount of water to be discharged. PARTICULARS OF THE INFRASTRUCTURE Particulars of drain. Return flow may also be discharged through a pipeline. Add relevant information requirements. Easements. Include the signature of the owner of the affected land as evidence that she or he agrees. ANNEX 2. USE OF GROUNDWATER. Particulars of existing wells within 500 m of the site where the well is or will be located. How can the applicant be sure of this information? Often times, and particularly in the case of industries, wells are not visible. The NWRA should fill in this information. SCHEDULE III. WATER ENTITLEMENT There is a provision for charging annual payments for the use
of water. However, how will they be computed? If not yet known, it would be
better leave this out, or else state that the water entitlement is subject to
the payment of a water charge that will be specified under the appropriate law
or regulation. |
4.21 The following workplan was prepared under the time-frame indicated by the Sri Lankan counterparts. The lessons gained from international experience show that the design and implemenation of a water rights administration system is neither a simple process nor can it be achieved overnight (see the Mexico, Uganda and South Africa case studies in Annexes 1, 2 and 3). Therefore, it must be recognized that the workplan recommended for Sri Lanka could take much longer than anticipated. The workplan is presented here as recommended in June 1999.
Table 4.1 - Timetable to Implement the WRAS
|
ACTIVITY |
1999 |
2000 |
2001 |
2002 |
||||
|
1. Approval of NWRP and WRA. Establishment of NWRA |
|
|
|
|
|
|
|
|
|
2. Water Resources Regulations - Draft 2 |
|
|
|
|
|
|
|
|
|
3. Procedures and Guidelines (PG) for the Granting and Administration
of Water Entitlements.- Version 1 |
|
|
|
|
|
|
|
|
|
4. Information System (IS) - Version 1 |
|
|
|
|
|
|
|
|
|
5. Organizational Arrangements (OA) - Version 1 |
|
|
|
|
|
|
|
|
|
6. Twinning Terms of Reference |
|
|
|
|
|
|
|
|
|
7. Implementation Strategy (IMPSTR) |
|
|
|
|
|
|
|
|
|
8. Capacity Building Program (CBP)- Preparation |
|
|
|
|
|
|
|
|
|
9. Implementation Simulation on Paper |
|
|
|
|
|
|
|
|
|
10. Water Resources Regulations - Draft 3 |
|
|
|
|
|
|
|
|
|
11. Water Resources Regulations - Publication in the Gazette. |
|
|
|
|
|
|
|
|
|
12. PG-2 and OA-2 |
|
|
|
|
|
|
|
|
|
13. Capacity Building Program - Implementation |
|
|
|
|
|
|
|
|
|
14. Pilot Testing in Selected Catchments and Aquifers |
|
|
|
|
|
|
|
|
|
15. PG-3 and OA-3 |
|
|
|
|
|
|
|
|
|
16. IS-2 |
|
|
|
|
|
|
|
|
|
17. Implementation in Second Set of Selected Catchments and Aquifers |
|
|
|
|
|
|
|
|
|
18. Final Report: Conclusions and Recommendations |
|
|
|
|
|
|
|
|
2. Water Resources Regulations - Draft 2. The existing draft Regulations could be improved taking into account the latest draft of the Act. Usually what happens is that draft regulations are submitted for approval and issued before serious thought is given on how they will be implemented. Also, it is usually the case that while preparing the implementation tools (PG, IS, OA, IMPSTR and CBP), one discovers - too late - flaws in the Regulations. It is then almost impossible to amend the Regulations because having been approved recently it is usually not politically advisable to take the initiative to do so. Therefore, it was strongly recommended that the draft Regulations not be submitted for approval before activities 3 to 9 are completed.
3. Procedures and Guidelines (PG) for the Granting and Administration of Water Entitlements -Version 1. Technical procedures such as how to establish the environmental water needs in different parts of the country and how to use simple manual procedures or water allocation computer models to determine applications for water entitlements must be developed. Management procedures such as the following must be designed:
· Filing, processing and determination of applications.4. Information System (IS)-Version 1. Given the legal value of the documents involved in each application, an adequate filing and safeguarding system must be designed. Also, databases and follow-up systems will be required to keep track of the applications and entitlements. However a word of caution is appropriate here. The first version of the information system should be as simple as possible, relying only on available personnel, as well as hardware and software readily available in the country, thus avoiding the introduction of sophisticated information technology. The concept and structure of this system should be compatible with the overall water resources information system.· Registration of entitlements.
· User and Applicant Manual. A simple document addressed to existing users and new applicants, written in laypersons language would make life easier for the layperson. An added benefit is that the exercise of writing this manual would highlight clarifications and simplifications required in the Regulations, procedures and guidelines. The process to do this was actually started in April 1999, as described in the Appendix.
· Monitoring of user and polluter compliance after they are granted entitlements and permits. This is the most important of the procedures and at the same time usually the most difficult to implement. Therefore, particular attention should be paid to the required capacity for implementation.
5. Organizational Arrangements (OA)-Version 1. The organizational structure and functions of the NWRA should be designed at this point in time. Also, the interface with other public agencies and private organizations across institutional boundaries should be made explicit.
6. Twinning Terms of Reference. Complementing the capacity of the NWRA with a private support group (university, consulting firm or NGO) is considered necessary. On-the-job training would be given over to developing the capacity of these entities. The TOR for such a venture would be developed by the NWRA (with the assistance of an international consultant, if necessary).
7. Implementation Strategy (IMPSTR). The backbone of this strategy is a schedule for the registration of existing users and polluters as well as a timetable for water management in the various catchments and aquifers in Sri Lanka. To do this, at least a rough estimate of the workload involved is necessary. In order to make this estimate a simple computer model should be developed that would help to calculate the number of users and polluters within each relevant administrative and hydrological unit in the country. With help of national or international water use and pollution load indices, estimates could be made of the volume of water used and the polluting load discharged for each relevant water-using sector, as well as the number of users and polluters, for each administrative and hydrological unit. In Sri Lanka, there seems to be enough available information, regarding the number and geographical distribution of users and polluters as well as the variables that determine water use and pollution to prepare a first version of this model. Said model would be a fundamental input for the implementation strategy. A second input would be the identification, in each catchment and aquifer, of scarcity and pollution problems as well as conflicts among water users and uses, which would give a clear indication of the priorities for both regularizing existing users and designating water management areas. A third input would be threshold values for types and size of users and polluters who should be controlled.
The implementation strategy should include a five-to-ten-year transition period during which time capacity would be built. During this transition period, the NWRA would not have the capacity to carry out the necessary detailed hydrologic and water quality studies to determine applications for water entitlements and wastewater discharge permits. Therefore, a simplified approach could be used in order not to hamper development and at the same time protect the environment. This approach would involve the classification of all catchments and aquifers in Sri Lanka (fourth input) in accordance with the following criteria:
· Areas where, under available information, no more development should be encouraged because of water pollution, scarcity or competition among uses and users (Red areas). The outcome may be two different sets of red areas, one pertaining to water availability and the other to water quality. The idea is that during the transition period, no new water entitlements or waste discharge permits would be granted in these areas.This is a pragmatic approach that assumes there are no areas where a detailed study should be carried out in order to determine an application (yellow areas).3 While there is some risk involved, this approach has the virtue of expediting the decision-making process. It was recommended that the Water Regulations provide for the said blue and red areas and also provide that in the blue areas the terms and conditions of water entitlements could be amended, through a participatory approach. This would allow entitlements to be adjusted to reality before they expire, once better information is available and capacity has improved. During the transition period, some areas may be in need of being designated as water management areas (i.e., yellow areas). A similar approach should be negotiated with the CEA in regard to wastewater discharge permits.· Areas where, under available information, development should be encouraged because of sufficient water availability and a relatively low degree of pollution (Blue areas). The outcome may be two different sets of blue areas, one pertaining to water availability and the other to water quality. The idea is that during the transition period, in these areas, new water entitlements and waste discharge permits would be granted on the basis of only minimum information from applicants and without carrying out case-by-case studies.
3 If an applicant believes that a red area should have been labeled blue, he should bear the cost of the required detailed studies to prove his/her contention.It was recommended that priority be given to the development of the four inputs mentioned above (i. users and polluters model; ii. identification of scarcity and pollution problems in each catchment and aquifer; iii. threshold control values; and iv. classification of catchments and aquifers as red or blue areas) as part of the strategic plan that was being developed by the WRS for review by the WRC. It goes without saying that an essential input to be considered in the IMPSTR would be the National Water Resources Policy.
8. Capacity Building Program (CBP)-Preparation. The challenge is to harness the existing potential in Sri Lanka for the benefit of water resources management through a capacity building program. The first step would be to estimate the required resources for the WRAS to be implemented under the organization designed in activity 5, and to cope with the estimated workload under activity 7. The CBP should address the needs of:
· personnel with specific qualifications, including the profile and required number at the central and provincial levels;The second step would be to assess the existing capacity of the public sector to cope with the implementation of the WRAS at both the national and provincial level. If necessary, the capacity of private groups to support the NWRA in the implementation of the WRAS would be also assessed. It would also be useful to make an assessment of the technical and economic capacity of users and polluters, as well as of their willingness to comply with the draft WRA.· premises with adequate working conditions;
· hardware, software and communications equipment, vehicles, laboratories, etc.; and
· financial resources.
Comparing required inputs and outputs with existing capacity would provide information on gaps and a basis for developing a capacity building program for the public and private sectors. User and applicant requirements and targets established in the draft WRA could then be assessed. The implementation rate should never go beyond the existing capacity at any given time. If the designed procedures, the information required from users and applicants, or the tentative targets are deemed to be unrealistic, then either the targets should be decreased according to capacity, the procedures and information requirements simplified, or both.
9. Implementation Simulation on Paper. Once the stage has been set, that is, a first version of the required implementation tools has been designed and the implementation strategy has been proposed, it would be timely to simulate on paper the implementation of the WRAS. This could be achieved through a few representative cases of existing users and polluters and expected new developers. It would even be advisable to involve actual users and potential applicants to test their reaction to the proposed implementation tools and their capacity to deal with them. Also, the feasibility of delegating relevant functions to the provincial level should be assessed through this simulation exercise.
10. Water Resources Regulations - Draft 3. This draft would be an improved version of draft 2, because the implementation team would have struggled - on paper - to develop the implementation tools and to even simulate - also on paper - the implementation itself. The third draft would not be perfect, but it would be more realistic than the second one. It would be advisable to discuss this draft with other water-related Government agencies as well as with representatives of water users and with other stakeholders.
11. Water Resources Regulations-Publication in the Gazette. If this document were published after activities 3 to 9 had been satisfactorily carried out, the chances of achieving institutional ownership and social acceptance of the water policy and of the legislation would improve significantly.
12. PG-2 and OA-2. The lessons obtained through the implementation simulation would provide insights on how to improve these tools, consistent with the approved Regulations.
13. Capacity Building Program - Implementation. This is an on-going activity, which should begin as soon as possible, but relies on training material that would be produced on the basis of PG-2, IS-1 and OA-2.
14. Pilot Testing in Selected Catchments and Aquifers. The WRAS could be tested in a few catchments and aquifers identified in the IMPSTR.
15. PG-3 and OA-3. The learning process would culminate in the improvement of these implementation tools.
16. IS-2. Based on experience in implementing the first version, and only if truly required, a more sophisticated information system should be created.
17. Implementation in Second Set of Selected Catchments and Aquifers. The WRAS would be implemented in other catchments and aquifers, based on experience gained through pilot testing.
Final Report: Conclusions and Recommendations. This report would highlight the lessons learnt and chart the way forward in the further and full implementation of the WRAS.
4.22 The successful completion of activities 8 and 13, namely preparation and implementation of a capacity building program, is fundamental if institutional sustainability is to be achieved. The trend in Sri Lanka and in general in the developing world is the streamlining of central governmental agencies, devolution of power to effect decentralization and strengthening of the private sector. Therefore, capacity building must include all relevant actors in the Water Rights Administration System. This means that the NWRA may have to rely on private support groups to help with its task. If this were the case, a twinning approach would be advisable. However, it has to be kept in mind that the ultimate goal of such approach should be to enable Sri Lankans to assume a leading role in the design and implementation of their WRAS.
Dahanayake, Apali and Perera 1998, Therese R., Legal and Institutional Approaches to Sustainable Water Resources Management in Sri Lanka, paper submitted for the FAO Expert Consultation on Legal and Institutional Approaches to Sustainable Water Resources Management, 28-30 April, 1998, Rome, Italy.
Garduño, Héctor, 1999a, International Consultant, Assistance to the Sri Lanka in the Implementation of a Water Rights System, First Report, FAO Water Law and Policy Advisory Program, GCP/INT/620/NET
Garduño, Héctor, 1999b, International Consultant, Assistance to the Sri Lanka in the Implementation of a Water Rights System, Second Report, FAO Water Law and Policy Advisory Program, GCP/INT/620/NET
Nanni, Marcella, 1998, Introduction to the Draft Water Resources Legislation, FAO/Netherlands Water Law and policy Advisory Program - GCP/INT/620/NET, November 1998
WRC and WRS 1999, Government of Sri Lanka, Draft Water Resources Policy, April 1999
Introduction
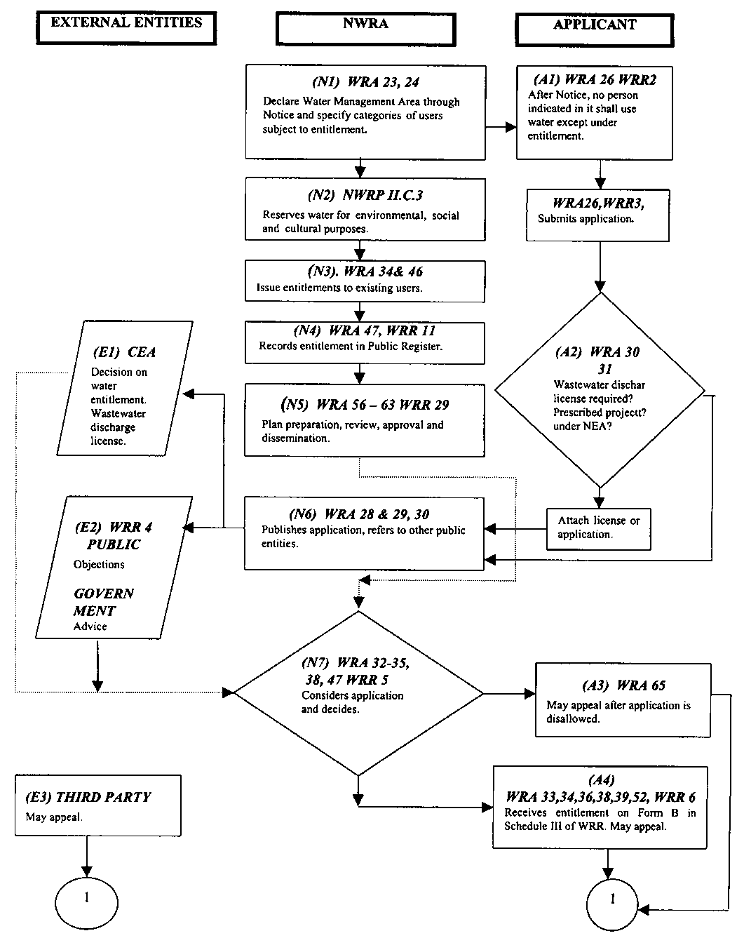
I. WHO DOES NOT REQUIRE A WATER ENTITLEMENT?
II. WHO NEEDS AN ENTITLEMENT AND WHAT SHOULD S/HE EXPECT?
|
The purpose of this manual is to aid you in understanding how
to abide by the Water Resources Act and Regulations. However, it is not a
substitute for them and you are urged to use the manual in conjunction with said
documents. |
The Government of Sri Lanka
National Water Resources Authority
(date)
THE NATIONAL WATER RESOURCES AUTHORITY
Colombo, Sri Lanka (date)
A number of warning signs point to increasing water resource problems in Sri Lanka. Competition and water shortages will increase as a result of highly variable rainfall and growing demand for water. Watersheds are being degraded, resulting in sedimentation of reservoirs and more serious floods and droughts. Water pollution from domestic, agricultural and industrial sources is contaminating surface and groundwater and affecting public health. Groundwater is being over-extracted in some areas, affecting the availability of water for others and for environmental values.
The objective of our National Water Resources Policy is to ensure the use of water resources in an effective, efficient and equitable manner, consistent with the social, economic and environmental needs of present and future generations.
The Water Resources Act and the Water Resources Regulations were put into effect respectively on ____ and ____. Their aim is to prescribe your duties and rights with respect to water, which is a natural resource that belongs to all Sri Lankans. A water entitlement and its registration grants a user legal certainty on her or his right and gives the Government the information it needs to manage the water resources of Sri Lanka. The objective of this manual is to guide existing users and new applicants in complying with our water legislation.
Yours Sincerely
The Director
The following flowcharts are to guide you in reading and understanding the Water Resources Act and the Water Resources Regulations. The sections in the Act are referred to as WRA# and the Regulations as WRR#. Your role first as an applicant and then as an entitlement holder is shown in the third column. The second column shows the role of the National Water Authority, and the first one highlights interventions of other Government entities and the public.
At the end of this manual you will find a glossary that explains the most important technical and legal terms in the Act and Regulations.
|
This chapter should be prepared by the WRS |
(A1) You are free to use water anywhere in Sri Lanka that has not been declared a Water Management Area. However, if you want to use water where the Minister, under a Notice in the Gazette, has declared a Water Management Area and you fall under one of the specified categories in that Notice, you should file an application for a water entitlement with the NWRA in the manner prescribed under WRR 2. But be aware that before considering any new application, the NWRA shall make a reserve for environmental, social and cultural uses and take into account all existing registered uses.
(A2) If your activity requires a wastewater discharge license, you shall accompany your application with a copy of that license, or an application for that license made to the NWRA. The NWRA shall transmit your application to the CEA, who will transmit the license to the NWRA if such license is granted. If your project requires an initial environmental examination or impact assessment, the NWRA shall, if it deems that a water entitlement shall be issued, transmit your application to the CEA and a certificate that water is available.
(N6) Before considering your application, the NWRA shall publish it and take into account any objections, and refer it to other Government entities for advice.
(N7) Before making a decision, the NWRA shall consider:
· Any social objection and governmental advice.The NWRA shall inform you of its decision in writing. If your application is disallowed (A3), you may appeal to the Water Resources Tribunal.
· If a Plan has been approved for the Water Management Area, no entitlements shall be granted that are inconsistent with the Plan. Therefore, we invite you to participate in the preparation of the Plan through the River Basin Committee under WRR 57, so you can make a timely presentation of your case.
If your application is allowed (A4), the NWRA will record the entitlement in the Public Register and transmit it to you, subject to certain terms and conditions and for a duration not exceeding 50 years. Besides complying with the terms and conditions on your entitlement, be aware that your entitlement is subject to the sharing of water management costs, and that you should maintain measuring devices and keep records of the water abstracted and used, and use water resources in an efficient manner. If you disagree with the terms and conditions of your entitlement or with your share in the management costs, you may appeal to the Tribunal in case. Any affected third party may also appeal against the decision that granted your entitlement.
If you are building infrastructure and need an extension period for construction, the NWRA may grant you such an extension provided it is satisfied with your reasons for such a request. Upon completion, you shall notify the NWRA. If you do not comply with the conditions attached to your entitlement in respect of that construction, your entitlement may be modified or cancelled.

Your entitlement is a dynamic right in order to accommodate your personal needs and the public interest. It is also subject to modification or cancellation if you do not comply with your obligations.
(N8) Whenever the NWRA deems that water being used under your entitlement is needed to accommodate a new water use according to a Plan or, in default of a Plan, for a public purpose, it may modify or cancel your entitlement, but you are entitled to a fair compensation (A5). If you disagree with the decision or the amount of compensation, you may appeal to the Tribunal.
(N9) Your entitlement is subject to modification or cancellation, without compensation, in case of drought or if you commit any of the following offences:
· You do not comply with the conditions attached to your entitlement in respect to the construction of hydraulic infrastructure.If you disagree with the actions taken by the NWRA in respect of the above matters, you may appeal (A6).· You do not use the water to which you are entitled for a period of three consecutive years, except in cases of force majeure.
· You use more water than the volume you are entitled to.
· You use the water for purposes other than those specified in your entitlement.
(N10) The NWRA may enter into a Voluntary Water Conservation Agreement with an entitlement holder when she or he does not comply with the Water Use Standards, or failing to accomplish such an agreement, into a compulsory one, in any area of the Republic, whether or not such area has been declared a Water Management Area. You may appeal, but we urge you to enter into such agreements voluntarily. If you do so, you may be entitled to the financial incentives under WRR 55, but more importantly, you will be sharing water with your neighbor and contributing to the sustainable development of our nation.
(N11) You may renew your entitlement, but you must apply at least six months before it expires. You may modify or cancel it. You may also transfer it. If you intend to transfer your entitlement, you must apply to the NWRA for their approval. However, if you intend to simply transfer your entitlement to somebody else, without changing any of the terms and conditions of your entitlement, then, just declare the transfer. In other cases, apply for approval to the NWRA. The NWRA shall record any action taken upon your entitlement. As in other cases, the law protects you; you may appeal against any decision of the NWRA.
(N12) We trust the information you provide us with your applications or in the course of exercising the right under your entitlement, but we may inspect your land or premises. If you provide knowingly false or incorrect information or you violate any of the provisions of the Act or the Regulations, we will be forced to apply the law. You may appeal, but you are advised not put yourself in such a situation and to abide by the law.


