Objectives and basic principles
New political and economic orientations over the past two decades call for the restructuring of rural institutions. With the State playing a newly defined role, restructuring is the means to profound structural change, with enhanced initiative and participation by civil society stakeholders, targeting:
democratisation and decentralisation, with a pre-eminent role for local authorities, institutions structured from the bottom up which take account of local diversity and which promote participation by the people they serve;
liberalisation based on respect for market forces, encouragement of private initiative, a greater role for civil society and an appropriate place for local associations, balancing the public interest and economic effectiveness;
transparency, so that people can see how public institutions are managed and how money is spent.
The goal of restructuring is to have institutions which are:
compatible with new policies, as embodied in the new State/civil society paradigm;
more effective in contributing to development;
sized to fit their new role, in line with the countrys financial resources.
Restructuring must respect certain underlying principles:
clear separation between State and private sector functions
general overhaul of the countrys institutional framework, with a downsized public sector and strengthened local representative structures and farmer organisations
decentralisation of power and responsibility, with more power and means for local representative structures
organising farmers in such a way as to represent their diversity and to enhance their participation in choices and implementation of development policy and programmes
a change of attitude within the public sector regarding civil society stakeholders, substituting dialogue and co-operation for previous directive methods.
a global approach to development, abandoning the sectoral approach which has proved inadequate
rational management of financial and human resources;
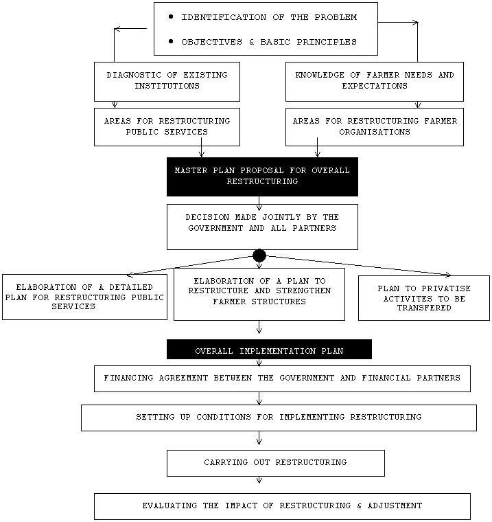
|
Diagram 1 |

The newly-defined role of the State entails three types of activity:
activities which can only be carried out by public services, to remain under State responsibility;
commercial or productive activities which belong to the private sector, from which the State must withdraw;
activities which require collaboration between State services and private sector stakeholders, with the most active participation possible by farmer organisations.
At the institutional level, the distinction between these three general categories of activities involves three inter-linking areas of attention for restructuring rural development institutions: (see Diagram 2)
the first, involving activities under State responsibility requiring changes in public institutions, will require new people and new attitudes;
the second, involving activities under private sector responsibility, will require privatisation;
the third, involving joint public sector/civil society interaction with significant farmer participation, will require institutions of a new kind where farmers can be represented and participate in development.
Restructuring must allow for the following:
agricultural production must not be interrupted nor the supply of goods and services to farmers be negatively affected privatisation must be accomplished with their participation;
personnel at public institutions must be managed so as to avoid social disruption and waste of trained staff. Trained and experienced staff constitute a precious resource to be tapped for development in line with an appropriate plan transferring and creating jobs which take account of capacities and needs.
One must not make the mistake of thinking that restructuring public institutions is a simple matter of creating new services. Restructuring can succeed only through changed mentalities, behaviour and management methods targeting continually improved performance.
|
Diagram 2 - |
