Previous PageTable of ContentsNext Page

3.8 MALAYSIA

I. GENERAL INFORMATION

Last updated: December 2006

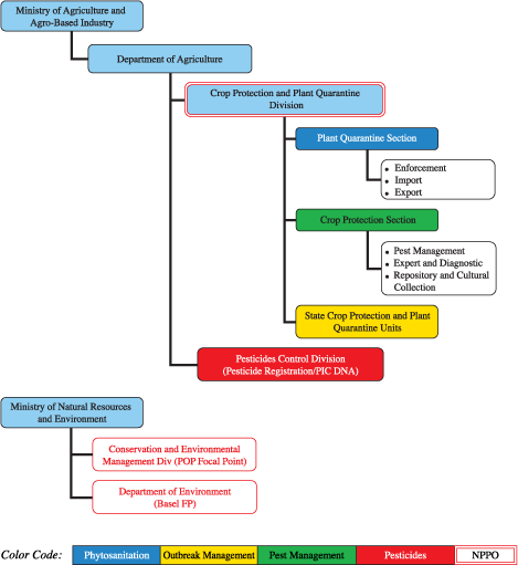
Plant Protection Organization Chart

Plant protection profiles
from
Asia-Pacific countries

Important Contact Addresses

Responsible Ministry/Ministries

Ministry of Agriculture and Agro-Based Industry
The Secretary General

Aras 15, Wisma Tani, Lot 4, G2, Presint 4
Pusat Pentadbiran Persekutuan
62623 Putrajaya, Malaysia
Tel: (+603) 88886637 / 1014
Website: http://www.agrolink.moa.gov.my/

Responsible Department
Department of Agriculture
Dato Sofian Mohd Salleh, Director General

Aras 17, Wisma Tani, Lot 4, G2, Presint 4
Pusat Pentadbiran Persekutuan
62623 Putrajaya, Malaysia
Tel: (+603) 8870 3001 / 88884069
Fax: (+603) 8870 3044 / 88885069
E-mail: [email protected]
Website: http://www.doa.gov.my/main.php

Address for nominations

Department of Agriculture
Dato Sofian Mohd Salleh, Director General

Aras 17, Wisma Tani, Lot 4, G2, Presint 4
Pusat Pentadbiran Persekutuan
62623 Putrajaya, Malaysia
Tel: (+603) 8870 3001 / 88884069
Fax: (+603) 8870 3044 / 88885069
E-mail: [email protected]
Website: http://www.doa.gov.my/main.php

Operational Offices:

Plant Protection

Plant Quarantine

Surveillance, Pest Outbreaks and Invasive Species Management

Crop Protection and Plant Quarantine Division
Director

Department of Agriculture
Jalan Gallagher
50632 Kuala Lumpur, Malaysia
Tel: (+603) 26972077
Fax: (+603) 26977125
Website: http://www.doa.gov.my/pqnet

Pesticide Registration

Pesticides Board
Secretary

Pesticides Control Division
Department of Agriculture
Jalan Gallagher
50632 Kuala Lumpur, Malaysia
Tel: (+603) 2 697 7260
Fax: (+603) 2 697 7225
E-mail: [email protected]

Official International Contact Points

National Plant Protection Organization (NPPO) Contact Point (for IPPC/APPPC)

Crop Protection and Plant Quarantine Division
Ms Wan Normah Wa n Ismail, Deputy Director

Department of Agriculture
Jalan Gallagher
50632 Kuala Lumpur, Malaysia
Tel: (+603) 2 697 3077 / 2 697 7160
Fax: (+603) 2 697 7164 / 2 697 7205
E-mail: [email protected]; [email protected]
Website: http://www.agrolink.moa.gov.my

WTO-SPS Contact Point

Strategic Planning and International Division
Mr Foo Tew Nam, Principal Assistant Secretary

Ministry of Agriculture and Agro-Based Industry
Aras 13, Wisma Tani, Lot 4, G2, Presint 4
Pusat Pentadbiran Persekutuan
62623 Putrajaya, Malaysia
Tel: (+603) 8870 1212
Fax: (+603) 8888 1241
E-mail: [email protected]
Website: http://www.agrolink.moa.gov.my/

Rotterdam Convention (PIC) DNA Pesticides (P)

Pesticides Control Division
Director

Department of Agriculture
Ministry of Agriculture and Agro-Based Industry
Tel: (+603) 2697 7220
Fax: (+603) 2697 7225
E-mail: [email protected]

Stockholm Convention (POP) National Focal Point (S)

Conservation and Environmental Management Division
Dr Teddy Lian Kok Fei, Under Secretary

Ministry of Natural Resources and Environment
Conservation and Environmental Management Division
17 th Floor, Tower Block 4G3, Precint 4
Federal Government Administrative Centre
62574 Putrajaya, Malaysia
Tel: (+603) 8886 1126
Fax: (+603) 8886 4473
E-mail: [email protected]

Basel Convention Competent Authority (CA) and Focal Point (FP)

Department of Environment
Dato Hajah Rosnani Bt. Ibrahim, Director General

Ministry of Natural Resources and Environment
Level 1-4, podium Block 2 & 3
Tower Block 4G3, Precint 4
Federal Government Administrative Centre
62574 Putrajaya, Malaysia
Tel: (+603) 8871 2174
Fax: (+603) 8889 1036
E-mail: [email protected]

Montreal Protocol Focal Point

Selected Country Statistics

Agricultural Population

3.9 million

Agricultural Land

7.5 million ha

GDP US$103 161 million (2004)

Agric. GDP: 7.3%

GNI per capita: US$4 960

Under nourishment: -%

Main crops grown: Oil palm, rubber, pepper and rice

GDP = Gross Domestic Product; GNI = Gross National Income; Hunger = Population below minimum energy requirement

II. PLANT QUARANTINE

Last updated: December 2006

List of Key Legislation/Regulations/Rules

1974 Plant Quarantine Act (under revision)
1981 Plant Quarantine Regulations

Web source for further information: –

Policies (regarding plant quarantine)

Yes No

Does phytosanitary legislation cover domestic quarantine?

x

 

Does phytosanitary legislation cover import quarantine?

x

 

Does phytosanitary legislation cover export quarantine?

 

x

Does phytosanitary legislation cover living modified organisms?

 

x

Is plant quarantine a separate organization from animal quarantine?

x

 

Other policy initiatives (under review/progress)

   

Web source for further information: http://www.doa.gov.my/pqnet/

   
 

Organization of Plant
Quarantine Functions

Responsible Organizational Unit
 (Ministry/Department/Unit)

Pest Risk Analysis

MOA/DOA/CPPQ

National standards development

MOA/DOA/CPPQ

International notifications

MOA/DOA

Import:

 
Import permits

MOA/DOA/CPPQ/Post Entry Stations (PQS)

Import inspections

MOA/DOA/CPPQ/Post Entry Stations (PQS)

Emergency action

MOA/DOA/CPPQ

Export:

 

Phytosanitary certificates

MOA/DOA/CPPQ

Treatment of commodities

MOA/DOA/CPPQ
 

Infrastructure

Year: 2005

Number of plant quarantine officers authorized to inspect/certify

20

Total qualified personnel for plant pest risk analysis

2

Number of quarantine offices

63

entry points (sea/air/land/mail = total) (http://agrolink.moa.my/pqnet/entrypoint.htm)

27/12/11/3 = 53

post-entry plant quarantine containment facilities

2

other offices  

Number of quarantine service diagnosis laboratories

5

In-country recognized pest diagnostics capabilities
(incl. universities, etc.)

 

Number of laboratories for insect/mite (arthropod) samples

22

Number of laboratories for bacteria samples

7

Number of laboratories for virus samples

3

Number of laboratories for fungus samples

15

Number of laboratories for mycoplasma samples

Number of laboratories for nematode samples

1

Number of laboratories for plant/weed samples

1

Number of laboratories for other pests (snail, slug, rodents, etc.)

1

 

Pest-Free Areas
According to ISPM 10

Responsible Organizational Unit
 (Ministry/Department/Unit)

Overall management

MOA/DOA/CPPQ
– surveillance

MOA/DOA/CPPQ/Crop protection section

– management MOA/DOA/CPPQ

– certification

MOA/DOA/CPPQ

List of target pest species and crops ISPM 4

Number of sites in 2005

Pest free area – mango seed weevils/mango

whole country

Pest free area – khapra beetle/stored product

whole country

   

List of target pest species and crops ISPM 10

Number of sites in [year]

   
   

Key Situation Indicators

International Trade

 

Year:

Main Import Plant Commodities

Main countries/areas of origin

Quantity (tons)

Rubber wood

Thailand, Indonesia, Cambodia

 

Matured coconut

Thailand and Indonesia

 
Tobacco

USA

 

Fresh cut flowers

China, Netherlands, India, Germany and Japan

 

Main Export Plant Commodities

Main destination countries

 
Ornamental

Japan, Taiwan, Netherlands, UAE, USA

 
Fruits

China, Netherlands, Hong Kong, Singapore

 
     
 

Cooperation Projects

     

Title (Purpose/Target)

Donor Amount

Years (start-end)

Information Exchange: IPP Regional Workshop

FAO US$15 000

Jan 2005

Information Exchange: IPP Regional Workshop

FAO US$15 000

May 2005

Regional Workshop for PRA on SALB

FAO US$30 000

April 2006

Information Exchange: IPP Regional Workshop

FAO US$23 000

May 2005

Title of government follow-up programmes

Amount

Years (start-end)

     
     

Key Operation Indicators

Institutional Functions

Year: 2005

Number of import permits issued

24 912

Number of import inspections carried out

72 000

Number of emergency phytosanitary treatments taken on imports

1 863

Number notifications of non-compliance

12

Number of conventional phytosanitary certificates issued

24 189

Number of electronic phytosanitary certificates issued

0

 

Number of quarantine pests intercepted

Year:

Top three commodities

Top three pest/commodity

# of interceptions

     
   
   
     
   
   
     
   
   
 

Lists of Regulated Pests

Year of last update

Insects

Pathogens

Plants

Number of quarantine pests

 

79

164

17

Number of regulated non-quarantine pests

       

Number of regulated import articles

 

30

Web source for further information: http://www.doa.gov.my/pqnet/

 

Pest Risk Analysis

Insects

Pathogens

Plants

No. of PRA completed and documented (according to ISPM)

Web source for further information:

Progress and Constraints

Main Progress in Recent Years (legislation, policies, infrastructure, investments, training, etc.)

  1. Established and implemented the Malaysia Phytosanitary Certificate Assurance Scheme (MPCA) recently for control of pest and facilitate issuance of PC
  2. Updating forest and mango pest list for the country
  3. Hot water treatment on papaya fruits for market access to China

Main Constraints (personnel, infrastructure, administrative, operational, training, etc.)

 
 
 
 

Implementation of ISPM

Relevance

Implementation

Planned/Actual Year of full implementation

International Measures

low

medium

high

none

partial

most

full

ISPM 01 

Principles of plant quarantine as related to international trade    

x

 

x

     

ISPM 02 

Guidelines for pest risk analysis  

x

 

x

     

Plan 2008

ISPM 03 

Code of conduct for the import and release of exotic biological control agents    

x

   

x

 

Plan 2008

ISPM 04 

Requirements for the establishment of pest free areas      

x

x

   

Plan 2007

ISPM 05

Glossary of phytosanitary terms      

x

   

x

Plan 2007

ISPM 06

Guidelines for surveillance      

x

 

x

 

Actual 2007

ISPM 07

Export certification system      

x

   

x

Actual 2007

ISPM 08 

Determination of pest status in an area      

x

 

x

 

Plan 2008

ISPM 09 s

Guidelines for pest eradication programme      

x

   

x

Plan 2007

ISPM 10 

Requirements for the establishment of pest free places of production and pest free production sites        

x

 

x

Plan 2007

ISPM 11 

Pest risk analysis for quarantine pests      

x

x

   

Plan 2008

ISPM 12 

Guidelines for phytosanitary certificates      

x

   

x

Plan 2008

ISPM 13 

Guidelines for the notification of

noncompliance and emergency action

     

x

   

x

Plan 2007

ISPM 14 

The use of integrated measures in a systems approach for pest risk management      

x

 

x

 

Plan 2008

ISPM 15 

The use of integrated measures in a systems approach for pest risk management      

x

      Plan 2008

ISPM 16 

Regulated non-quarantine pests: concept and application    

x

     

x

Plan 2008

ISPM 17 

Regulated non-quarantine pests: concept and application      

x

 

x

 

Plan 2007

ISPM 18 

Guidelines for the use of irradiation as a phytosanitary measure    

x

 

x

   

Plan 2008

ISPM 19 

Guidelines on lists of regulated pests      

x

   

x

Actual 2007

ISPM 20 

Guidelines for a phytosanitary import regulatory system    

x

   

x

 

Plan 2007

ISPM 21 

Guidelines for a phytosanitary import regulatory system  

x

 

x

     

Plan 2008

ISPM 22 

Requirements for the establishment of areas of low pest prevalence    

x

   

x

 

Plan 2008

ISPM 23 

Guidelines for inspection    

x

   

x

 

Plan 2007

ISPM 24 

Guidelines for the determination and recognition of equivalence of phytosanitary measures

   

x

   

x

 

Plan 2007

ISPM 25 

Consignments in transit  

x

   

x

     

ISPM 26 

Establishment of pest free areas for fruit flies (Tephritidae)  

x

 

x

       

ISPM 27 

Diagnostic protocols for regulated pests  

x

 

x

       

Comments/Constraints

III. SURVEILLANCE, PEST OUTBREAKS AND INVASIVE SPECIES MANAGEMENT

Last updated: December 2006

List of Key Legislation/Regulations/Rules for Surveillance, Pest Reporting and Emergency Actions

Surveillance – None
Pest reporting – Plant Quarantine Act 1976 and Plant Quarantine Regulations 1981
Emergency actions – Plant Quarantine Act 1976 and Plant Quarantine Regulations 1981

Web source for further information: –

Policies (regarding invasive/migratory species management)

Yes

No

National strategy to control serious field pest outbreaks?

x

 

National strategy to control migratory or periodically occurring pests?

x

 

National strategy to eradicate serious newly invaded exotic pests?

x

 

Other policies: (e.g. subsidies, etc.)

 

Web source for further information: http://agrolink.moa.my/pqnet/kwln/P&r/pnrpadiframe.htm

 
 

Organization of Outbreak 
Management Functions

Resonsible Organizational Unit (Ministry/Department/Unit)

Field/Storage Pest Outbreaks

(e.g. BPH, bollworm, etc.)

Response strategy/plans

MOA/DOA/CPPQ/Crop protection section

Surveillance

MOA/DOA/CPPQ/Crop protection section

Control

MOA/DOA/CPPQ/Crop protection section

Migratory Pest Outbreaks

(e.g. locusts, birds, armyworm)

Response strategy/plans

 
Surveillance  
Control  

New Exotic Pest Eradication

(e.g. coconut beetle)

Response strategy/plans

MOA/DOA
Surveillance MOA/DOA

Control/eradication

MOA/DOA

 

 
Reporting to bilateral or international organizations MOA/DOA
 

Infrastructure

Year: 2005

Number of designated staff for surveillance of field pests of national importance

113

Number of designated staff for surveillance of migratory and periodically occurring pests

113

Number of designated staff for surveillance of invasive species

113

Number of designated staff for control of field pests of national importance

200

Number of designated staff for control of migratory and periodically occurring pests

200

Number of designated staff for eradication of invasive species

200

Key Situation and Operation Indicators
(Outbreaks and invasions in the past 2 years)

New exotic species found established in country

Insects

Pathogens

Weeds

Total number for year:

     

Total number for year:

     

Total number on record

     
 

Eradication or internal quarantine actions taken against economically important species

Name of species

Mango seed weevil

Khapra beetle

PRSV

Year of first discovery

2000

1979

1988

Passway Mango

Jute bag

Not sure

Location of first discovery

KLIA, Selangor

Kedah

Johor

Area affected [ha]

20

3 premises

 

Area treated [ha]

1.0

3 prmises

 

Control method

IPM

Fumigation

Destroy, Burning & Cultural

Expenditures RM10 000

RM100 000

RM300 000

       
 

Pest outbreak actions

Outbreak 1

Outbreak 2

Outbreak 3

Name of species

BPH/rice

Leaf feeders/rice

Rice blast

Year of outbreak

2005 2005 2005

Area affected [ha]

5 694 15 750 6 550

Estimated damage $

Area treated by government [ha]

    3 176

Expenditures by government [$]

     
Control method    
  1. Spray with fungicides
  2. Reduce source of inoculums
  3. Plant resistant variety
  4. Used disease free seeds
  5. Seed treated with fungicides

More information

     

Progress and Constraints

Main Progress in Recent Years (legislation, policies, infrastructure, investments, training, etc.)

Had conducted an APEC Workshop on Building Biosecurity Planning and Surveillance Capacity for APEC Member in Kuala Lumpur from 15-20 August 2005

Main Constraints (personnel, infrastructure, administrative, operational, training, etc.)

 

IV. PEST MANAGEMENT

Last updated: December 2006

List of Key Legislation/Regulations/Rules for Pest Management

 Web source for further information: –

Policies (regarding pest management)

Yes

No

Do you have policies encouraging organic or low-pesticide use production

x

 

Is IPM specifically mentioned in laws or policy documents?

x

 

Do you have official Good Agricultural Practice (GAP) or any other relevant food safety (ecofood, etc.) standards for pest management?

x

 

Is pest management extension separate from general extension?

 

x

Other policies: (subsidies, production inputs, etc.) production of safe food Web source for further information: http://www.doa.gov.my

 

Organization of Plant
 Protection Functions

Responsible Organizational Unit 
(Ministry/Department/Unit)

Policy development

MOA/DOA

Pest management research

MOA/DOA/MARDI (Malay. Agr. Res. Dev. Inst.)

Control recommendations

MOA/DOA/MARDI

Pest management extension

MOA/DOA
IPM training MOA/DOA
GAP training MOA/DOA
 

Infrastructure

Year: 2005

Number of technical officers for pest management

12

Number of central, regional, provincial or state offices

11

Number of district and village level field offices

92

Number of field/extension agents for pest management advice

826

Number of field/extension agents trained in IPM-FFS facilitation

200

Number of government biocontrol production/distribution facilities

1

Number of government biopesticide production/distribution facilities

1

Number of general extension staff involved in pest management

400

Number of designated plant protection technical officers for extension

80

Key Situation and Operation Indicators

Pest Management

Yes

No

Does the country have a National IPM Programme?
If yes, give Name and Address of IPM Programme:
Rice IPM Programme

x

 

Does the country have specific IPM extension programmes?
If yes, in which crops?: Rice/Paddy

x

 

Does the country have specific IPM research programmes?
If yes, in which crops?:

 

x

Does the country have specific GAP extension programmes?
If yes, in which crops?: vegetables, fruits and rice

x

 

Does the country have specific GAP research programmes?
If yes, in which crops?: vegetables, fruits and rice

x

 
 

Market shares (estimated value, volume or area under control)

Year:

Size of chemical pest control market

 

Size of biopesticides market

 

Size of biological control agents market

1-2%

 

Major pest control requiring crops (requiring most pesticide applications)

1st

2nd

3rd

Affected crop

Cut flowers Vegetables Rice/paddy

Name(s) of pest(s)

  1. thrips
  2. leaf miner
   

Estimated crop loss

Affected area

Number of pesticide applications or amount of pesticide used

Varies
 5-6 rounds

Varies
 3-5 rounds

Varies
 6-7 rounds

Government action taken

     
 

Cooperation Projects

     
Purpose/Target

Donor

Amount

Years (start-end)

       
       

Purpose/Target of government follow-up programmes

Amount

Years (start-end)

     
       
 

Pest Management Extension

Year: 2005

Number of farmers trained in IPM during the year

Number of IPM-FFS conducted during the year

None

Number of farmers trained in GAP standards during the year

50

Area under IPM/low pesticide management [ha]

Area under organic/pesticide-free management [ha]

810

Crops in which IPM or other ecology friendly programmes are successfully implemented:
rice, vegetables (DBM), fruit, plantation crops

Crops grown organic/pesticide-free:
leafy vegetables, banana, carambola and maize

Progress and Constraints

Main Progress in Recent Years (legislation, policies, infrastructure, investments, training, etc.)

 

Main Constraints (personnel, infrastructure, administrative, operational, training, etc.)

 

V. PESTICIDE MANAGEMENT

Last updated: December 2006

List of Key Legislation/Regulations/Rules

1949 Sodium Arsenate Regulations 1949
1956 Hydrogen Cyanide (Fumigation) Act 1956
1974 Pesticides Act 1974, (Amendment) 2004
 i. Pesticides (Registration) Rules 1976
ii. Pesticides (Importation for Research and Education Purposes) Rules 1981
iii. (Amendment) 1987
iv.

Pesticides (Importation for Research and Education Purposes, or as Registration Sample or Analytical Standard) Rules (to be amended) 

v. Pesticides (Labeling) Regulation 1984
vi. Pesticides (Licensing for Sale and Storage for Sale) Rules 1988
vii. Pesticides (Highly Toxic Pesticides) Regulation 1996, (Amendment) 2004
viii. Pesticides (Advertisement) Regulation 1996
ix. Pesticides (Pest Control Operators) Rules 2004
1974 Occupational Safety & Health Act 1974
i. The Occupational Safety & Health (Use of Standard of Exposure of Chemical Hazardous to Health) Regulations 2000
1974 Environmental Quality Act 1974
i.    Environmental Quality (Prescribed Premises) (Scheduled Waste Treatment and Disposal Facilities) Order 1989
1983 Food Act 1983
i Food Regulations 1985

  

Web source for further information: http://www.doa.gov.my/main.php?Content=vertsections&
SubVertSectionID=17&VertSectionID=1&CurLocation=1&IID=
   
 

Policies (regarding pesticide management)

Yes

No

Do you have national pesticide reduction targets? If yes, what is the target: ____________

 

x

Have you ratified the Rotterdam (PIC) Convention?

x

 

Have you ratified the Stockholm (POP) Convention?

 

x

Have your ratified the Basel Convention? (hazardous wastes)

x

 

Have your ratified the Montreal Protocol? (MeBr phasing-out)

   

Have you reported the observance of the Code of Conduct to FAO according to Art. 12 of the Code?

x

 

Have you adopted Good Laboratory Practices (GLP)?

x

 
     

Pesticide Registration

   

Do you require pesticides to conform to relevant FAO or WHO specifications?

x

 

Do you allow the “me-too” registration and sale of generic pesticides?

x

 

Do you require data on product equivalence for generic registration?

x

 

Do you conduct country-specific risk assessments for…

   
 

occupational risks?

x

 
 

consumer risks?

x

 
 

environmental risks?

x

 

Have you adopted the Global Harmonized System (GHS) for pesticides hazards evaluation and labelling? *Tentative date of implementation: December 2008 Note: In preparation of adoption

x*  

Do you accept evaluation results from other countries?

x  

Do you accept field studies conducted in other countries?

x  

Do you require environmental fate studies?

x  
     

Incentives/Disincentives

   

Do you have a special tax on pesticides to cover externality costs?

  x

Do you subsidize or provide low-cost pesticides?

  x

Do you subsidize or provide low-cost biopesticides?

  x
       
 

Organization of Plant
Protection Functions

Responsible Organizational Unit 
(Ministry/Department/Unit)

Legislation

MOA/DOA/PCD (Pesticides Control Division)

Registration MOA/DOA/PCD

Licensing of shops

MOA/DOA/PCD

Licensing of field applicators

MOA/DOA

Enforcement/inspections

MOA/DOA/PCD

Testing of pesticide efficacy

MOA/DOA/MARDI + Univ. Sci. Malaysia (USM)

Development of pesticide use recommendations

DOA/MARDI/MPOB/MRB/FRIM/USM

Safe use training/extension

MOA/DOA/HRDD

Food residue monitoring

MOA/DOA

Environmental monitoring

Dept. of Environment and MOA/DOA

Health monitoring

Ministry of Health

Other Stakeholders:

 

Pesticide Industry Association

Malaysian Crop Care and Public Health Association

Civil Society Organizations (NGO, etc.)

PAN, Centre for Environmental Technologies

 

Infrastructure

Year: 2005

Number of registration officers

12

Number of enforcement officers

26

Number of department quality control laboratories

1

Number of quality control laboratory personnel

3

Number of department residue analysis laboratories

4

Number of residue laboratory personnel

6

Key Situation Indicators

Pesticide Trade:

Tons

$ ’000 Value

Imports    
Manufacture    
Export    

Domestic Use/Sales

   
 

Pesticide Use Profile:

Tons
(a.i./formulation to be specified)

$ ’000 Value

Agriculture    

 

Chem. Insecticides   18 000

 

Chem. Fungicides   7 000

 

Chem. Herbicides   63 000
  Chem. Others:
e.g. molluscicide, acaricide
  4 000
  Other
e.g. Avamectrin, Bt, Neem
 

Other purposes

   
TOTAL  

94 000

Post Registration Monitoring

Testing, Quality Control and Effects in the Field

Yes

No

Do you have significant problems with low-quality pesticides in the market?

x

 

Do you have significant problems with pesticide resistance?

 

x

Do you have a list of pesticides under close observation for problems

x

 

Source for more information: –

   
 

Health and Environmental Information

Yes

No

Do you maintain data on pesticide poisoning cases?

x

 

Do you have a system to monitor pesticide residues in food?

x

 

Do you have a system to monitor pesticide residues in the environment?

x

 

Do you have significant problems of environmental contamination from pesticides?

 

x

Do you have data on pesticides effects on wildlife and ecosystems?

 

x

Source for more information: –

   
 

Pesticide Disposal

Yes

No

Do you have system to collect and safely dispose of used containers and small 
quantities of left-over pesticides?

x

 

Do you have an inventory of outdated and obsolete pesticides in the country?
(e.g. banned and no longer traded, but still in storage)

x

 

Do you have illegal trade in pesticides?
if yes: what is the estimated amount: _______________

x

 

Source for more information: Malaysia Crop Care & Public Health Association (MCPA)

Key Operation Indicators

Registration/Regulation/Monitoring

Year: Jan-June 2006  

a.i.*

Trade Name

Number of registered pesticide products

240  917

Number of registered biopesticides (Avamectrin, Bt, Neem, etc.)

0 0

Number of restricted-use pesticides/formulations

7  

Number of banned pesticides

25

 

   

Number of licensed outlets

1 382

Number of licensed field applicators (professional and/or farmers)

92
   

Number of licensing violations reported during year

   
Number of quality control analyses conducted during year 148
   
Number of food samples analyzed for pesticide residues during year 157
   
Number of samples exceeding MRL  Restricted information
   
Number of environmental samples analyzed for pesticide residues 89

 * active ingredient

Pesticides Restricted in Recent Years

Year

Name of active ingredient or hazardous formulation

2004

Monocrotophos, Methamidophos, Profenofos, Prothiofos, Quinalphos, Triazaphos and Phenthoate

 

Pesticides Banned in Recent Years

Year 

Name of active ingredient

     
 

Cooperation Projects

     

Purpose/Target 

Donor

Amount

Years (start-end)

         
         

Purpose/Target of government follow-up programmes

Amount

Years (start-end)

     
     

Progress and Constraints

Main Progress in Recent Years (legislation, policies, infrastructure, investments, training, etc.)

i) 

Pesticide Act 1974 (amended 2004)

ii) 

Pesticide (Regulations) Rules 2005 (amended 2005)

iii) 

Ratification of Rotterdam Convention

Main Constraints (personnel, infrastructure, administrative, operational, training, etc.)

 

VI. ADDITIONAL ISSUES OF INTEREST

Last updated: December 2006

Genetically Modified Crops

 

Name of GMO Crop

Area under Cultivation [ha]

   
   
   
   

Previous PageTop of PageNext Page