Previous PageTable of ContentsNext Page

3.9 MYANMAR

I. GENERAL INFORMATION

Last updated: December 2006

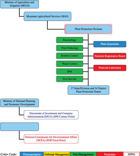
Plant Protection Organization Chart

Plant protection profiles
from
Asia-Pacific countries

Important Contact Addresses

Responsible Ministry/Ministries

Responsible Department

Myanmar Agriculture Service
Mr Ohn Than, Managing Director

Ministry of Agriculture and Irrigation
Kabaaye Road
Yangon, Myanmar
Tel: (+95) 067-410138
Fax: (+95) 067-410007

Operational Offices:

Plant Protection

Plant Quarantine

Surveillance, Pest Outbreaks and Invasive Species Management

Pesticide Registration

Plant Protection Division
Mr Myo Myint, Deputy General Manager

Myanmar Agriculture Service, Ministry of Agriculture and Irrigation
Bayintnaung Road, West Gyogone
Insein P.O. 11011
Yangon, Myanmar
Tel: (+95) 01 644214 / 640459
Fax: (+95) 01 644019

Official International Contact Points

National Plant Protection Organization (NPPO) Contact Point (for IPPC/APPPC)

NPPO unofficial
Plant Protection Division
Mr MyoMyintT ype, Deputy General Manager, Head of Plant Protection

Myanmar Agriculture Service, Ministry of Agriculture and Irrigation
Bayintnaung Road (Kanbe Road)
Yankin Township, West Gyogone
Insein P.O. 11011
Yangon, Myanmar
Tel: (+95) 01 644214 / 640459
Fax: (+95) 01 667991
E-mail: [email protected]; [email protected]
Website: www.ppagriserve.com.mm

WTO-SPS Contact Point

Directorate of Investment and Company Administration (DICA)
Ministry of National Planning and Economic Development
653-691 Merchant Street
Yangon, Myanmar
Tel: (+95) 01 822 07 / 720 52 / 752 29
Fax: (+95) 01 821 01

Rotterdam Convention (PIC) DNA Pesticides (P)

Department of Agricultural Planning
Director General

MOAI
Naypyitaw
Yangon, Myanmar
Tel/Fax: (+95) 01 410138 / 410007
E-mail: [email protected]

Stockholm Convention (POP) National Focal Point (P)

National Commission for Environmental Affairs (NCEA)
Dr San Win: Dy. Director, Joint Secretary (unofficial)

Yangon, Myanmar
Tel: (+95) 01 644495 / 96 / 97
E-mails: [email protected] and [email protected]

Basel Convention Competent Authority (CA) and Focal Point

Selected Country Statistics

Agricultural Population 

34 million

Agricultural Land 

10.6 million ha

GDP $ million 

Agric. GDP: 38.5%

GNI per capita: $ 

Undernourishment: 5%

Main crops grown: Rice, Black gram, Green gram, Pigeon pea, Sesame, Groundnut, and Maize.

GDP = Gross Domestic Product; GNI = Gross National Income; Hunger = Population below minimum energy requirement

II. PLANT QUARANTINE

Last updated: December 2006

List of Key Legislation/Regulations/Rules

1993 Plant Pest Quarantine Law (needs updating)

Web source for further information: –

Policies (regarding plant quarantine)

Yes

No

Does phytosanitary legislation cover domestic quarantine?

x

 

Does phytosanitary legislation cover import quarantine?

x

 

Does phytosanitary legislation cover export quarantine?

x

 

Does phytosanitary legislation cover living modified organisms?

x

 

Is plant quarantine a separate organization from animal quarantine?

x

 

Other policy initiatives (under review/progress)

Web source for further information:

 

Organization of Plant
Quarantine Functions

Responsible Organizational Unit
(Ministry/Department/Unit)

Pest Risk Analysis

MOAI/MAS/PPD

National standards development

MOAI/MAS/PPD

International notifications

MOAI/MAS

Import:

 
Import permits MOAI/MAS/PPD

Import inspections

MOAI/MAS/PPD

Emergency action

MOAI/MAS/PPD

Export:

 

Phytosanitary certificates

MOAI/MAS/PPD

Treatment of commodities

MOAI/MAS/PPD
 

Infrastructure

Year: 2005

Number of plant quarantine officers authorized to inspect/certify

14

Total qualified personnel for plant pest risk analysis

5

Number of quarantine offices

55

 

entry points (sea/air/land/mail = total)

10

 

post-entry plant quarantine containment facilities

1

  other offices  

Number of quarantine service diagnosis laboratories

1

In-country recognized pest diagnostics capabilities
(incl. universities, etc.)

 

Number of laboratories for insect/mite (arthropod) samples

3

Number of laboratories for bacteria samples

 

Number of laboratories for virus samples

 

Number of laboratories for fungus samples

3

Number of laboratories for mycoplasma samples

 

Number of laboratories for nematode samples

3

Number of laboratories for plant/weed samples

2

Number of laboratories for other pests (snail, slug, rodents, etc.)

 
 

Pest-Free Areas
According to ISPM 10

Responsible Organizational Unit
(Ministry/Department/Unit)

Overall management

MAS, PPD
–  surveillance PPD
–  management PPD

– 

certification PPD

List of target pest species and crops ISPM 4

Number of sites in [year]

   

0

List of target pest species and crops ISPM 10

Number of sites in [year]

   

0

Key Situation Indicators

International Trade

 

Year:

Main Import Plant Commodities

Main countries/areas of origin

Quantity (tons)

Germinated oil palm seeds

Costa Rica, South Africa

2 597 740 units

Orchid Plant, Ornamental Plant, Vegetables and Fruits Seeds, Cut Flowers

Thailand

3 plant(s)

Grape cutting, Rubber cutting, Tulip cutting

Israel, Singapore, Spain, Malaysia, Netherlands

22.642 MT

Main Export Plant Commodities

Main destination countries

 

Pulses, Oil seed crops

India, Malaysia, Indonesia, Pakistan, China, Bangladesh, Philippines, China, Japan

 

Maize, Cereal

Malaysia, China, Singapore, Bangladesh

 
Timber

India

 
 

Cooperation Projects

     

Title (Purpose/Target)

Donor Amount

Years (start-end)

Sanitary and Phytosanitary Capacity Building Programme

AusAID  

2005-2007

Phytosanitary Capacity Building Project for the Mekong Region, Phase II

NZAID  

2006-2008

Title of government follow-up programmes

Amount

Years (start-end)

     
     

Key Operation Indicators

Institutional Functions

Year: 2005

Number of import permits issued

277

Number of import inspections carried out

120

Number of emergency phytosanitary treatments taken on imports

Number notifications of non-compliance

3 (last 4 years)

Number of conventional phytosanitary certificates issued

219

Number of electronic phytosanitary certificates issued

58

 

Number of quarantine pests intercepted

Year:

Top three commodity

Top three pest/commodity

# of interceptions

Germinated Oil Palm Seeds

Rubber Budwood

   
   

Grape Cutting

   
   
 

Lists of Regulated Pests

Year of last update

Insects

Pathogens

Plants

Number of quarantine pests

       

Number of regulated non-quarantine pests

       

Number of regulated import articles

     

Web source for further information: –

 

Pest Risk Analysis

Insects

Pathogens

Plants

No. of PRA completed and documented (according to ISPM)

     

Web source for further information: –

Progress and Constraints

Main Progress in Recent Years (legislation, policies, infrastructure, investments, training, etc.)

Myanmar as new IPPC contracting parties in May 2006. Concerning the plant quarantine activities, plant quarantine stations are established at the respective regions like land borders, seaport and airports since 1995. The post-entry quarantine studies have been carried out with limitations for the recruitment of plant quarantine inspectors, on-job trainings are conducted every year since 1998.

Main Constraints (personnel, infrastructure, administrative, operational, training, etc.)

The status of implementation of existing international and regional standards of phytosanitary measures still need to be further developed. It needs infrastructure, and also faced financial limitations.

 

Implementation of ISPM

Relevance

Implementation

Planned/Actual
Year of full implementation

International Measures

low medium high none partial most full

ISPM 01 

Principles of plant quarantine as related to international trade     x     x    

ISPM 02 

Guidelines for pest risk analysis   x     x      

ISPM 03 

Code of conduct for the import and release of exotic biological control agents   x     x      

ISPM 04 

Requirements for the establishment of pest free areas   x   x        

ISPM 05 

Glossary of phytosanitary terms   x     x      

ISPM 06 

Guidelines for surveillance   x     x      

ISPM 07 

Export certification system     x     x    

ISPM 08 

Determination of pest status in an area   x     x      

ISPM 09 

Guidelines for pest eradication programmes   x     x      

ISPM 10 

Requirements for the establishment of pest free places of production and pest free production sites   x     x      

ISPM 11 

Pest risk analysis for quarantine pests   x     x      

ISPM 12 

Guidelines for phytosanitary certificates     x     x    

ISPM 13 

Guidelines for the notification of noncompliance and emergency action   x     x      

ISPM 14 

The use of integrated measures in a systems approach for pest risk management   x     x      

ISPM 15 

Guidelines for regulating wood packaging material in international trade   x       x    

ISPM 16 

Regulated non-quarantine pests: concept and application   x     x      

ISPM 17 

Pest reporting   x     x      

ISPM 18 

Guidelines for the use of irradiation as a phytosanitary measure   x   x        

ISPM 19 

Guidelines on lists of regulated pests     x   x      

ISPM 20 

Guidelines for a phytosanitary import regulatory system   x       x    

ISPM 21 

Pest risk analysis for regulated non-quarantine pests   x     x      

ISPM 22 

Requirements for the establishment of areas of low pest prevalence   x     x      

ISPM 23 

Guidelines for inspection   x       x    

ISPM 24 

Guidelines for the determination and
recognition of equivalence of phytosanitary measures
  x       x    

ISPM 25 

Consignments in transit   x     x      

ISPM 26 

Establishment of pest free areas for fruit flies (Tephritidae)   x       x    

ISPM 27 

Diagnostic protocols for regulated pests   x     x      

Comments/Constraints

Myanmar has very limited quantity of experts in the field of entomology, plant pathology and weeds science for implementation of ISPMs. Every possible ways and means should be observed to obtain opportunities for human resource training.

III. SURVEILLANCE, PEST OUTBREAKS AND INVASIVE SPECIES MANAGEMENT

Last updated: December 2006

List of Key Legislation/Regulations/Rules for Surveillance, Pest Reporting and Emergency Actions

Web source for further information: –

Policies (regarding invasive/migratory species management)

Yes

No

National strategy to control serious field pest outbreaks?

x

 

National strategy to control migratory or periodically occurring pests?

x

 

National strategy to eradicate serious newly invaded exotic pests?

  x

Other policies: (e.g. subsidies, etc.)

Web source for further information: –
 

Organization of Outbreak
Management Functions

Responsible Organizational Unit
(Ministry/Department/Unit)

Field/Storage Pest Outbreaks

(e.g. BPH, bollworm, etc.)

Response strategy/plans

MOAI/MAS/PPD, States and Divisional Plant Protection Team

Surveillance

MOAI/MAS/PPD, States and Divisional Plant Protection Team

Control

MOAI/MAS/PPD, States and Divisional Plant Protection Team

Migratory Pest Outbreaks

(e.g. locusts, birds, armyworm)

Response strategy/plans

MOAI/MAS/PPD
Surveillance

MOAI/MAS/PPD, States and Divisional Plant Protection Team

Control MOAI/MAS/PPD

New Exotic Pest Eradication

(e.g. coconut beetle)

Response strategy/plans

MOAI/MAS/PPD
Surveillance

MOAI/MAS/PPD, States and Divisional Plant Protection Team

Control/eradication

MOAI/MAS/PPD

 

 
Reporting to bilateral or international organizations    
 

Infrastructure

Year:

Number of designated staff for surveillance of field pests of national importance

27

Number of designated staff for surveillance of migratory and periodically occurring pests

27

Number of designated staff for surveillance of invasive species

10

Number of designated staff for control of field pests of national importance

17

Number of designated staff for control of migratory and periodically occurring pests

17

Number of designated staff for eradication of invasive species

10 (Pathologist, Entomologist)

Key Situation and Operation Indicators
(Outbreaks and invasions in the past 2 years)

New exotic species found established in country

Insects

Pathogens

Weeds

Total number for year:

     

Total number for year:

     

Total number on record

     
 

Eradication or internal quarantine actions taken against economically important species

Name of species

     

Year of first discovery

     
Passway      

Location of first discovery

     

Area affected [ha]

     

Area treated [ha]

     

Control method

     
Expenditures      
       
 

Pest outbreak actions

Outbreak 1

Outbreak 2

Outbreak 3

Name of species

     

Year of outbreak

     

Area affected [ha]

     

Estimated damage $

     

Area treated by government [ha]

     

Expenditures by government [$]

     

Control method

     

More information

     

Progress and Constraints

Main Progress in Recent Years (legislation, policies, infrastructure, investments, training, etc.)

There is no outbreak and invasive species in the past 2 years.

Main Constraints (personnel, infrastructure, administrative, operational, training, etc.)

Financial and technical assistance in compilation of existing quarantine pest list in Myanmar is essentially requested for various types of crops.

IV. PEST MANAGEMENT

Last updated: December 2006

List of Key Legislation/Regulations/Rules for Pest Management

Web source for further information: –

Policies (regarding pest management)

Yes

No

Do you have policies encouraging organic or low-pesticide use production

x

 

Is IPM specifically mentioned in laws or policy documents?

  x

Do you have official Good Agricultural Practice (GAP) or any other relevant
food safety (ecofood, etc.) standards for pest management?

x

 

Is pest management extension separate from general extension?

x

 

Other policies: (subsidies, production inputs, etc.)
Promotion of IPM programme, biopesticides, botanical pesticides, safe and environmental friendly formulation pesticides

Web source for further information: –

 

Organization of Plant
Protection Functions

Responsible Organizational Unit
(Ministry/Department/Unit)

Policy development

MOAI

Pest management research

MOAI/MAS/PPD

Control recommendations

MOAI/MAS/PPD

Pest management extension

MOAI/MAS/PPD
IPM training MOAI/MAS/PPD
GAP training MOAI/MAS/PPD
 

Infrastructure

Year: 2005-2006

Number of technical officers for pest management

39

Number of central, regional, provincial or state offices

17

Number of district and village level field offices

71

Number of field/extension agents for pest management advice

61

Number of field/extension agents trained in IPM-FFS facilitation

17

Number of government biocontrol production/distribution facilities

1

Number of government biopesticide production/distribution facilities

1

Number of general extension staff involved in pest management

61

Number of designated plant protection technical officers for extension

17-Districts,
10-Headquarters

Key Situation and Operation Indicators

Pest Management

Yes

No

Does the country have a National IPM Programme?
If yes, give Name and Address of IPM Programme:

x  

Does the country have specific IPM extension programmes?
If yes, in which crops?:

x  

Does the country have specific IPM research programmes?
If yes, in which crops?:

  x

Does the country have specific GAP extension programmes?
If yes, in which crops?:

x  

Does the country have specific GAP research programmes?
If yes, in which crops?: (Just started residue survey based on GAP)

x  
 

Market shares (estimated value, volume or area under control)

Year:

Size of chemical pest control market

100%

Size of biopesticides market

36 000 litre Neem

Size of biological control agents market

 
 
Major pest control requiring crops (requiring most pesticide applications)

1st

2nd

3rd

Affected crop

Cotton Pulses Vegetable

Name(s) of pest(s)

Spodoptera, sucking, bollworms

Spodoptera, sucking, bollworms and pod borers

Spodoptera, sucking and beetles

Estimated crop loss

No valid data

No valid data

No valid data

Affected area

No valid data

No valid data

No valid data

Number of pesticide applications or amount of pesticide used

Three times Two times One times

Government action taken

Train the effective use of pesticides to applicators; Field visit and recommendation

Train the effective use of pesticides to applicators; Field visit and recommendation

Train the effective use of pesticides to applicators; Field visit and recommendation

 

Cooperation Projects

     
Purpose/Target Donor Amount

Years (start-end)

Ecology-based management of rodents in rainfed cropping systems

CSIRO
(Australia Gov’t)

 

2003-2005

Sealed storate systems for grain and milled rice

IRRI  

2004-2005

Purpose/Target of government follow-up programmes

Amount

Years (start-end)

     
 

Pest Management Extension

Year: 2005

Number of farmers trained in IPM during the year

945

Number of IPM-FFS conducted during the year

29

Number of farmers trained in GAP standards during the year

Area under IPM/low pesticide management [ha]

Over 1 000 ha

Area under organic/pesticide-free management [ha]

Crops in which IPM or other ecology friendly programmes are successfully implemented: Rice, pulses

Crops grown organic/pesticide-free: –

Progress and Constraints

Main Progress in Recent Years (legislation, policies, infrastructure, investments, training, etc.)

FFS trainings programme in rice has started in 2000. During last two years there has no report on outbreak of major pests and disease. Overall pest control system in this country also considered based on the ecological aspect of pest management, the biology, behaviour and taxonomy of pests symptomatology and the favourable climatic condition to the disease.

Main Constraints (personnel, infrastructure, administrative, operational, training, etc.)

The research activity of IPM are carried out with the limited resource available from the government sector only and other source of funds or technical cooperation is involved.

V. PESTICIDE MANAGEMENT

Last updated: December 2006

List of Key Legislation/Regulations/Rules

1990

Pesticide Law

1991

Implementation Rules to the Pesticide Law

1995

National Food Law

Web source for further information: –

Policies (regarding pesticide management)

Yes

No

Do you have national pesticide reduction targets?
If yes, what is the target: ____________

 

x

Have you ratified the Rotterdam (PIC) Convention?

 

x

Have you ratified the Stockholm (POP) Convention?

x  

 

Have your ratified the Basel Convention? (hazardous wastes)

 

x

Have your ratified the Montreal Protocol? (MeBr phasing-out)

   

Have you reported the observance of the Code of Conduct to FAO according to
Art. 12 of the Code?

 

x

Have you adopted Good Laboratory Practices (GLP)?

x  
     

Pesticide Registration

   

Do you require pesticides to conform to relevant FAO or WHO specifications?

x  

Do you allow the “me-too” registration and sale of generic pesticides?

x  

Do you require data on product equivalence for generic registration?

   

Do you conduct country-specific risk assessments for…

   
 

occupational risks?

x  
 

consumer risks?

x  
 

environmental risks?

x  

Have you adopted the Global Harmonized System (GHS) for pesticides hazards evaluation and labelling?

x  

Do you accept evaluation results from other countries?

x  

Do you accept field studies conducted in other countries?

x  

Do you require environmental fate studies?

x  
     

Incentives/Disincentives

   

Do you have a special tax on pesticides to cover externality costs?

 

x

Do you subsidize or provide low-cost pesticides?

 

x

Do you subsidize or provide low-cost biopesticides?

 

x

       
 

Organization of Plant
Protection Functions

Responsible Organizational Unit
(Ministry/Department/Unit)

Legislation PRB
Registration PRB

Licensing of shops

MOAI/MAS

Licensing of field applicators

MOAI/MAS

Enforcement/inspections

MOAI/MAS/PPD

Testing of pesticide efficacy

MOAI/MAS/PPD

Development of pesticide use recommendations

MOAI/MAS/PPD

Safe use training/extension

MOAI/MAS/PPD

Food residue monitoring

MOAI/MAS/PPD

Environmental monitoring

MOAI/MAS/PPD

Health monitoring

MOH

Other Stakeholders:

 

Pesticide Industry Association

 

Civil Society Organizations
(NGO, etc.)

 
 

Infrastructure

Year:

Number of registration officers

10

Number of enforcement officers

12

Number of department quality control laboratories

1

Number of quality control laboratory personnel

5

Number of department residue analysis laboratories

1

Number of residue laboratory personnel

3

   

Key Situation Indicators

Pesticide Trade:

Tons

$ ’000 Value

Imports 4 704  
Manufacture    
Export    

Domestic Use/Sales

   

Pesticide Use Profile:

Tons
(a.i./formulation to be specified)

$ ’000 Value

Agriculture    
 

Chem. Insecticides

2 906  
 

Chem. Fungicides

1 237  
 

Chem. Herbicides

339  
  Chem. Others:
e.g. molluscicide, acaricide
114  
  Other
e.g. Avamectrin, Bt, Neem
96  
Other purposes 12  
TOTAL

4 704

 

Post Registration Monitoring

Testing, Quality Control and Effects in the Field

Yes

No

Do you have significant problems with low-quality pesticides in the market?

x

 

Do you have significant problems with pesticide resistance?

   

Do you have a list of pesticides under close observation for problems

   

Source for more information: –

 

Health and Environmental Information

Yes

No

Do you maintain data on pesticide poisoning cases?

x

 

Do you have a system to monitor pesticide residues in food?

x

 

Do you have a system to monitor pesticide residues in the environment?

x

 

Do you have significant problems of environmental contamination from pesticides?

x

 

Do you have data on pesticides effects on wildlife and ecosystems?

 

x

Source for more information: –

 

Pesticide Disposal

Yes

No

Do you have system to collect and safely dispose of used containers and small quantities of left-over pesticides?

 

x

Do you have an inventory of outdated and obsolete pesticides in the country?
(e.g. banned and no longer traded, but still in storage)

x

 

Do you have illegal trade in pesticides?
if yes: what is the estimated amount: _______________

x

 

Source for more information: –

Key Operation Indicators

Registration/Regulation/Monitoring

Year: 2005-2006

a.i.*

Trade Name

Number of registered pesticide products

 

818

Number of registered biopesticides (Avamectrin, Bt, Neem, etc.)

 

3

Number of restricted-use pesticides/formulations

7

 

Number of banned pesticides

19

 
   

Number of licensed outlets

1 637

Number of licensed field applicators (professional and/or farmers)

958

   

Number of licensing violations reported during year

 
     

Number of quality control analyses conducted during year

202

   

Number of food samples analyzed for pesticide residues during year

184

Number of samples exceeding MRL

 
     

Number of environmental samples analyzed for pesticide residues

 

* active ingredient

 

Pesticides Restricted in Recent Years

Year

Name of active ingredient or hazardous formulation

   
   
 

Pesticides Banned in Recent Years

Year

Name of active ingredient

     
     
 

Cooperation Projects

     
Purpose/Target Donor Amount

Years (start-end)

Baseline Survey on the use of insecticides on rain-fed rice

IRRI  

2003-2005

       
       

Purpose/Target of government follow-up programmes

Amount

Years (start-end)

The survey of pesticides use on important crops

   
     

Progress and Constraints

Main Progress in Recent Years (legislation, policies, infrastructure, investments, training, etc.)

Myanmar now has access to the Rotterdam Convention and observes the International Code of Conduct on the Distribution and Use of Pesticides to implement the PIC procedure.

Main Constraints (personnel, infrastructure, administrative, operational, training, etc.)

Control and monitoring mechanism including selling of extremely hazardous, low standard and banned pesticides in the market. Trans boundary issues long, open and porous border with neighbouring countries. Due to the under technical staffs inadequate legal and regulatory framework.

VI. ADDITIONAL ISSUES OF INTEREST

Last updated: December 2006

Genetically Modified Crops

Name of GMO Crop

Area under Cultivation [ha]

   
   
     
   

Previous PageTop of PageNext Page