Ogura C.1; S. Sukchan2; K. Suzuki3 and J.S. Caldwell3
|
Abstract The upper watershed area of the Korat Plateau is used for upland and paddy rice cultivation. Precipitation in Northeast Thailand exhibits a widely fluctuating rainfall pattern from year to year. Sugarcane and cassava are the main upland crops, present in the field throughout the year. However, paddy rice is planted only once a year, in the rainy season, so rice production is affected by the variable nature of the precipitation pattern of each year and hence results in yield instability. We monitored precipitation, land use, dates of rice planting, and water level in paddy fields and adjacent farm ponds weekly in a first order watershed in a sandy soil area of Northeast Thailand over three years, 2002 to 2004, to determine relationships between precipitation and the time and extent of rice planting. Each of the three years exhibited a different precipitation pattern in the rainy season, and paddy field use consequently varied each year. In 2002 and 2003 when there was less than 100 mm/month of precipitation in June and July, rice planting was delayed until September, the proportion of total paddy area planted was less than 80%, and 40% of the upper paddy area was not planted. Conversely, in 2004 when there was comparatively more rain, approximately 165 mm/month in June and July, rice planting was completed by the end of July. In this case, nearly 100% of total paddy area, including upper paddy fields, was planted. In all three years, in the lower paddy fields, almost 80% of the paddy area was covered with ponded water at the maximum level, however in the upper paddy field, only 60% of the paddy area was covered with water. These results indicate that upper paddy fields are unable to perform adequately the function of water storage that is essential for a paddy field to support rice production. |
Topography of the upper watershed area of the Korat Plateau is undulating and the soil is andy. The top of the ridge and upper part of the valley wall are used for upland, and bottom of the valley and lower part of the valley wall are used for rainfed paddy rice cultivation. Sugarcane and cassava are the main upland crops, being present in the field throughout the year. However, paddy rice is planted only once a year, in the rainy season so rice production is affected by the variable nature of the precipitation pattern of each year and hence results in yield instability.
Precipitation in Northeast Thailand exhibits a widely fluctuating rainfall pattern from year to year. The fluctuation is exhibited by not only annual precipitation but also distribution of monthly precipitation, beginning and end of the rainy season. The process of the rice planting differs each year in the upper area of watershed. And rice planting size of the area is also different. The annual productivity of rice is not only dependent on the yield per unit area, but also on the quantity of planting area.
We survey the situation of crop planting, paddy and pond water and precipitation in a first order water shed in Nong Saeng Village, Khon Kaen Province, Northeast Thailand.
This study is component of the Rainfed Agriculture project, a collaborative effort of Japan International Research Center for Agricultural Sciences (JIRCAS), Ministry of Agriculture and Cooperatives of Thailand and Khon Kaen University. The purpose of this project is to develop agriculture technologies for effective water use. Therefore, we are investigating actual farm land use and water situation at each plot level in first order water shed. This paper reports this investigation.
The research site, Nong Saeng Village is located approximately 30 km South of Khon Kaen City. Nong Saeng is undulating topography area with paddy and upland fields in small watersheds.
Two watersheds were selected as the research areas (called NS-1 and NS-2) in the village. The two areas are 1.5 km apart. The direction of each research area was in the first order watershed from the riverhead.
We monitored precipitation, land use, dates of rice planting, and water level in paddy fields and adjacent farm ponds weekly from rainy season of 2002 to dry season of 2005.
The monitoring of paddy field use was carried out by field surveys. The objects of survey were all paddy fields in each of the research area. The observations of paddy and pond water level were undertaken on the same day as the observation of paddy use. The data of each paddy lot were input into GIS data base (Suzuki et al., in print), and classified into 3 categories of paddy, lower, middle, upper paddy. Figure 1 shows each category of paddy. Precipitation was measured with an automatic rain fall gauge. We installed rainfall gauges in each research area. These gauges are built in data-logger and recording every 0.2 mm rainfall.

Figure 1. Classification of paddy fields
Characteristics of precipitation pattern in research period
Figure 2 shows 10 days precipitation in NS-1 from May 2, 2002 to December 31, 2004. The yearly precipitation during the three years exhibited different pattern. The precipitation during the research period was characterized as follows:

Figure 2. 10 days precipitation in NS-1
Paddy field use
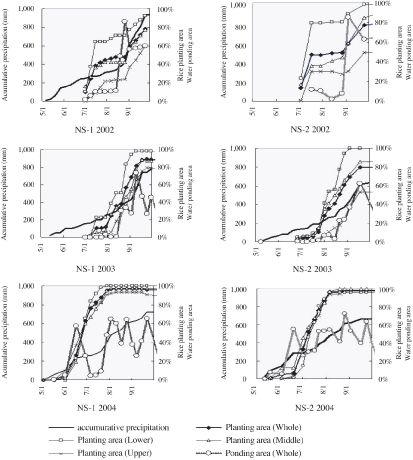
Figure 3 shows the relation between expansion of rice planting area, water ponding area and accumulative precipitation. Rice planting area includes nursery. Final rice planting areas are shown in Table 1.
Table 1. Ratios of rice planting area
|
Area |
Location |
2002 |
2003 |
2004 |
| NS-1 | Whole | 78% | 89% |
97% |
| Lower | 93% | 98% |
100% |
|
| Middle | 78% | 87% |
97% |
|
| Upper | 60% | 79% |
94% |
|
| NS-2 | Whole | 79% | 81% |
98% |
| Lower | 98% | 100% |
96% |
|
| Middle | 88% | 88% |
100% |
|
| Upper | 49% | 55% |
98% |
In 2002 and 2003, precipitation was less than 100 mm/month in June and July, and with rice planting beginning in the middle of July. The pace of the planting area expanding was different by location. Pace was delayed in the middle and the upper paddy field and plantings were carried out progressively. Planting continued until September. Moreover, planting was done in almost all of the lower areas, however it was limited in the upper paddy field, although planting continued until September. Especially in the upper paddy field in NS-2, planted area was less than 55%.

Figure 3. Ric planting and water ponding area in paddy field and precipitation
While in 2004, precipitation was approximately 165 mm/month in June and July, rice planting started in the middle of June and planting was completed by the end of July. Consequently harvest was advanced approximately on a weekly basis. The pace of the planting area expanding was not different by location. And final planting area was over 90% including upper and middle paddy.
Transplanting was only selected for the method of rice planting in 2002. However, direct seeding was introduced in both areas in 2003 and 2004. Figure 4 shows the ratio of direct seeding area in upper and lower paddy.

Figure 4. Ratio of direct seeding to other forms of cultivation and sugarcane production for the different watersheds and years
In 2003, Paddy field in NS-1 area, only direct seeding was practiced before the beginning of August. Transplanting was practiced after the middle of August. Direct seeding introduced in 30% of the paddy field area. However in NS-2 area, 20% was transplanted by August 1st. Especially, in the lower paddy, 34% was transplanted. And final area of direct seeding was 9%. In 2004, direct seeding was introduced from the beginning of rice planting season of June in the both of the research areas. The 58% of paddy field in NS-1 was seeded in June. However in NS-2 area, direct seeding was not introduced in the lower paddy. Expansion of direct seeding area in both areas was stopped and transplanting was started in July.
Paddy field and pond water
The changes of water ponding area of paddy were similar in NS-1 and NS-2. However changes were quite different each year. The ponding area did not exceed 10% of the whole area by August in 2002 and 2003 and in June in 2004. After exceeding 10%, ponding area expanded rapidly and reached maximum. However, high rate of water coverage did not continue even in the lower paddy except in 2004.
The ponding area of the lower paddy exceeded over 80% of the maximum every year. However the ponding area of upper paddy was only 60% at maximum and water ponding area decreased rapidly. Water ponding area was under 20% after October every year.
From the beginning of rainy season, water storage of ponds in research areas continuously decreased or kept around the same level every year. After the middle of rainy season, water level changed to increase rapidly. Increase occurred after ponding area of paddy field expanded. After water level changed to increase, water storage rose to the maximum level within a short term except in 2004.
Problems of paddy use and water resources
Results of the survey revealed the problem of the upper paddy field, while over 93% of the lower paddy area was planted every year. However, 40% of the upper paddy area was not planted in 2 years during 3 years of research term. The upper paddy was not utilized efficiently. The primary factor affecting yields was the availability of water (J.S. Caldwell et al., 2002). All of the upper paddy was not covered by ponding water, moreover ponding area changed smaller soon. The upper paddy does not have enough function of keeping water that is considered as one of the basic functions of paddy field.
Many ponds were constructed in the research area. As a result of interviews with farmers, newly constructed ponds located near upper paddy were contributing to reduce the unplanted area. Actually, part of storage water was pumped up and used for nursery and soil puddling in the paddy include upper paddy. This stored water from ponds is used not only for rice planting but also used for supplemental irrigation in the flowering stages of rice. And ponds are used for fish cultivation, livestock, horticultures and second crops in dry season and domestic water (Ogura and Sukchan, 2002). However,water level rising of ponds did not occur before suitable rice planting season in 2002 and 2003. Hence, it is difficult to increase planting area of upper paddy by only construction of new reservoirs.
In and around Nong Saeng Village including research areas, upland rice planting was introduced and area for upland rice planting was increasing in these 3 years. And introduction of direct seeding was also increasing. Direct seeding is one of the measures to use more the upper paddy efficiently. Introduction of direct seeding was triggered for the first time due to water shortage in 2003. However reason of introduction was also due to labour induced problems. These two problems are not presumably to be a separate problems. Farmers have pointed out that yield of direct seeding area was lower than transplanting area. It is necessary to discuss how to use the upper paddy more effectively.
As a result of observation in the two first order watersheds in Nong Saeng Village, Khon Kaen Province, Northeast Thailand, rice planting term was different each year. And pace of rice planting and final planting area were different by location in the year when a limited precipitation was recorded in June and July. The upper paddy does not have enough function of keeping water and it was not utilized efficiently. Construction of reservoirs and introduction of direct seeding contributed to increase planting area. However, it is necessary to discuss methods to use the upper paddy more effectively.
Caldwell, J.S.; Sukchan S.; On-ok W.: Satravaha C.; Ogura. C; Yamamoto Y.; Prapin P. 2002. Farmer Perceptions of Water Availability, Soil Erosion, and Yield Relationships in Rainfed Paddy and Upland Fields on Two Transects in a Watershed in Nong Saeng Village, Khon Kaen Province, Thailand. JIRCAS Journal, 10: 31-40.
Ogura C. and Sukchan S. 2002. Location and Function of the Reservoirs in Ban Nong Saeng, Northeast Thailand. Development of Sustainable Agricultural System in Northeast Thailand through Local Resource Utilization and Technology Improvement, JIRCAS Working Report, 30: 21-23.
Suzuki K.; Yamamoto Y. ; Ando M.; Ogura C. in print. Evaluation of land and water resources in rainfed agricultural area using high resolution satellite data and GIS. Journal of the Japanese Agricultural Systems Society. 21.
1 Department of Agricultural Environment Engineering, National Institute for Rural Engineering (NIRE) 2-1-6 annondai Tsukuba Ibaraki 305-8609 JAPAN, mogu@affrc. go.jp
2 Office of Soil Survey and Land Use Planning, Land Develop Department (LDD)
3 Development Research Division, Japan International Research Center for Agricultural Sciences
(JIRCAS)
Ha, P.Q.1; B.H. Hien1; H.T.T.
Hoa2; P.K. Tu2; H.T. Ninh1;
B.T.P. Loan1; V.D. Quynh1 and
J.E. Dufey3
|
Abstract In Vietnam, more then 36% of agricultural soils are classified as light textured degraded soils that have a low inherent nutrient supplying capacity, low organic matter content and limited water holding capacity. Among these soils, about half a million hectares are sandy soils mainly located in coastal areas. Communities that are economically marginalized and have few viable options available to address issues of food insecurity, poverty and unsustainable resource management often dominate these soils. This has a direct negative impact on the economic and social fabric of communities that are dependant on natural resources for goods and services in order to sustain already tenuous livelihoods. In this paper, the authors report the results collected from different studies on sandy and light textured soil management in Vietnam including a cooperation project with Belgian universities focused on coastal sandy soils of Central Vietnam and a North Vietnam sandy soils monitoring project. The main hysico-chemical characteristics of sandy soils, nutrient problems and Vietnamese farmers’ experiences on mineral and organic fertility management of sandy soil to overcome the shortages in food and toward a sustainable production are described. The management of these soils requires integrated practices that can increase fertility, and the nutrient and water holding capacity of these soils. Biological management of these soils can be an effective way to increase soil quality through management of biomass, i.e. farmyard manures, crop residues, green manures, and alley cropping. In addition, the effective management of these soils needs careful consideration of appropriate techniques that not only address the issue of low productivity, but to also protect the environment. These soils are prone to significant losses of nutrients through leaching, so that any intensification of production needs to recognize this potential adverse effect and develop management strategies that minimize off-site pollution. These technologies need to be assessed in pilot demonstration plots under local conditions prior to recommending their adoption by the wider agricultural community in coastal areas. |
The total territory of Vietnam is 32.92 million ha but only 35% of it is utilizable for agriculture of which, 95% was already used (9.41 million ha). More then 36% of agricultural soils are classified as light textured degraded soils (such as arenosol and acrisol) that have a low inherent nutrient supplying capacity, low organic matter content and limited water holding capacity. Among these soils, about half a million hectares are sandy soils mainly located in coastal areas. Sandy soil occupied only 1.61% of the territory and 4.61% of agricultural soil but have more than 10 millions people (14% Vietnam population) dependent on them.
In Vietnam, sandy soils are distributed mainly in coastal provinces including Thanh Hoa, Nghe An, Ha Tinh, Quang Binh, Quang Tri, Thua Thien Hue, Ninh Thuan, Binh Thuan and along some big rivers where soil developed in situ are derived from sandstone and granite rocks. According to Vietnam soil association (1996), the Vietnamese group of sandy soils may be classified mainly into 3 units: white and yellow sand dune soils; red sand dune soils and sandy marine soils (Table 1).
Table 1. Area of Vietnam costal sandy soil
| Fao Unesco | Local name | All Vietnam | Coast central areas |
| Arenosols | Coastal sandy soil | 533,434 | 339,339 |
| Luvic Arenosols | Yellow & white | 222,043 | 134,113 |
| sandy dune soil (Cc) | |||
| Rhodic Arenosols | Red sandy dune | 76,886 | 75,000 |
| soil (Cd) | |||
| Haplic Arensols | Sandy marine | 234,505 | 130,277 |
| soil (C) | |||
| Percentage % | 100 | 63.6 |
Source: Viet nam Soil Association, 1996.
Table 2. Selected physicochemistry of representative Vietnam sandy soil
|
No |
Item |
Unit |
Mean |
Std |
n |
| 1 |
pHH2O |
4.61 | 0.48 |
75 |
|
| 2 | pHKCl | 4.10 | 0.47 |
75 |
|
| 3 | Bulk density |
gram/cm3 |
1.51 |
24 |
|
| 4 | Density |
gram/cm3 |
2.65 |
24 |
|
| 5 | Porosity | % | 43.0 |
24 |
|
| 6 | Texture | ||||
|
2-0.2 mm |
% | 66.60 | 18.1 |
75 |
|
|
0.2-0.02 mm |
% | 19.85 | 10.2 |
75 |
|
|
0.02- 0.002 mm |
% | 7.08 | 6.35 |
75 |
|
|
<2 µm |
% | 5.59 | 5.36 |
75 |
|
| 7 | OC | % | 1.08 | 0.67 |
300 |
| 8 | CEC/td> | cmolc/kg | 4.52 | 3.79 |
75 |
| 9 |
Ca++ |
cmolc/kg | 0.69 | 0.74 |
75 |
| 10 |
Mg++ |
cmolc/kg | 0.25 | 0.36 |
75 |
| 11 |
K+ |
cmolc/kg | 0.03 | 0.16 |
300 |
| 12 |
Na+ |
cmolc/kg | 0.28 | 0.79 |
75 |
| 13 |
Al3+ |
cmolc/kg | 0.59 | 0.67 |
75 |
| 14 |
H+ |
cmolc/kg | 0.06 | 0.09 |
75 |
| 15 | N | % | 0.06 | 0.03 |
300 |
| 16 | P | % | 0.02 | 0.01 |
300 |
| 17 | K | % | 0.18 | 0.24 |
75 |
| 18 | P (Bray II) | mg P/kg | 28.8 | 21.9 |
75 |
In this paper, the authors report the results collected from different studies on sandy and light textured soil management in Vietnam including a cooperation project with Belgian universties focused on coastal sandy soils of Central Vietnam and a North Vietnam sandy soils monitoring project. The main physico-chemical characteristics of sandy soils, nutrient problems and Vietnamese farmers’ experiences in the use of mineral and organic fertility management of sandy soil to overcome the shortages in food and the establishment of sustainable production systems are described.
Beside two alluvial soils of Vietnam (Red River fluvial soil and Mekong River fluvial soil), soil fertility in Vietnam is not very high. Throughout soils in Vietnam have low pH, low C, low N and very low CEC. It is especially true of soils that are light textured such as sandy soils or acrisol. The dominant feature of the coastal sandy soil (Haplic Arenosol) is shown in Table 2. Results of routine soil testing conducted recently reveal that, most of Vietnamese sandy soils had low organic matter content. All of the studied soil samples are deficient in N, P, Ca and 50% in Mg.
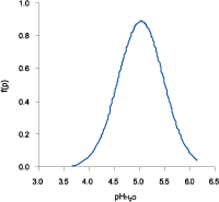
As it is not easy to increase clay content of sandy soil, acidity and organic content are usually cited as two main critical chemical characteristics when managing sandy soils. Acidity of sandy soils depends on type of sandy soil formation and profile. Generally, sandy soils are acidic with the pHKCl below 5 but in particular cases, pHKCl of Vietnam sandy soil may reach more than 6.0 units. Analysing 300 cultivated sandy soil samples from Thua Thien Hue Province, results showed a very large variation of organic content. The average was 1.08 with the standard deviation of 0.67. Both acidity and organic carbon content of sandy soil may be influenced by agronomy activity, waterlogging condition, rate of organic material mineralization and sea water contamination. Figures 1 and 2 show pH and organic carbon content (OC) distribution of sandy soils in Thua Thien Hue Province.

Figure 1. Distribution function of pHH2O of sandy soil as indicated by Normal distrubution (n = 300)

Figure 2. Distribution function of OC% of sandy soil as indicated by Normal distribution (n = 295)
As mentioned, about half a million hectares are sandy soils mainly located in coastal areas and communities that are economically marginalized often dominate these costal areas. Farmers have few viable options available to address issues of food insecurity, poverty and unsustainable resource management.
Poverty has a strong spatial dimension in Vietnam. Despite reduced poverty visible in all regions, some regions are still very poor. Taken as a whole, central highlands and north central coast is the poorest region in Vietnam (Table 3, Anonymous, 2004). The low living standard of the peasants’ household in sandy soils areas results from a particular difficulty of natural condition (serve climate, poor soils) as well as rural socio-economic management reasons.
Topography of sandy coastal soil may be distinguished by flat forms or moving dunes; flat sandy with coarse grain layers are managed to foods and different foodstuff crops; while moving dune sandy with fine grain is most difficult to manage. Management of sandy soil in Vietnam is usually sequenced in different steps.
1. Land use planning
Land use planning is probably the first important step in managing sandy coastal areas and sandy soil. Normally, government takes firstly action. Land use planning should be realized at different scales, both at regional and farm level. Land management at regional or provincial level may follow national program approach such as afforestation program, national action plan for anti-desertification or eradication of poverty campaign. At farm level, farmers should adapt and analyse what may fit the family’s requirement in food and in cash and it depends on their capital and labour capability. It depends also on local weather conditions and variations of the market. Farmers’ decision is very much influenced by their need in food. At the country level, Vietnam is at safe food security but it is not true for every household in coastal areas. It is suggested that in such cases land use planning should be undertaken in a participatory way that involves both the need and the capability to make action both by authority and inhabitants. Study reported by Nguyen Thuc Thi (2003) showed an example of sandy soil use planning projection by 2010 for three provinces in central coast where dominated sandy soils (Table 4).
Table 3. Poverty across regions in Vietnam (%)
|
In percent |
1993 |
1998 |
2002 |
|
|
Poverty rate |
58.1 |
37.4 |
28.9 |
|
|
Northern mountainous |
81.5 |
64.2 |
43.9 |
|
| Northeast |
86.1 |
62.0 |
38.4 |
|
| Northwest |
81.0 |
73.4 |
68.0 |
|
|
Red River Delta |
62.7 |
29.3 |
22.4 |
|
|
North Central Coast |
74.5 |
48.1 |
43.9 |
|
|
South Central Coast |
47.2 |
34.5 |
25.2 |
|
|
Central Highland |
70.0 |
52.4 |
51.8 |
|
| Southeast |
37.0 |
12.2 |
10.6 |
|
|
Mekong Delta |
47.1 |
36.9 |
13.4 |
|
|
Food Poverty |
29.4 |
15.0 |
10.9 |
|
|
Northern Mountainous |
42.3 |
32.4 |
21.1 |
|
| Northeast |
29.6 |
17.6 |
15.4 |
|
| Northwest |
26.2 |
22.1 |
46.1 |
|
|
Red River Delta |
24.2 |
8.5 |
5.3 |
|
|
North Central Coast |
35.5 |
19.0 |
17.5 |
|
|
South Central Coast |
22.8 |
15.9 |
9.0 |
|
|
Central Highland |
32.0 |
31.5 |
29.5 |
|
| Southeast |
11.7 |
5.0 |
3.0 |
|
|
Mekong Delta |
17.7 |
11.3 |
6.5 |
|
Source: Anonymous, 2004.
2. Field engineering and management
About 27% of sandy areas are still not used (Vu Nang Zung et al., 2005). There are several reasons, but one of them is the area is not yet managed. It is clearly agreed that, water field engineering including canal irrigation and drain system, making ridges, reforest tree for fixing moving sandy soil are most important key works. Management in sandy soil should involve both water management together with foretry and agriculture management (Phan Lieu, 1981).
Table 4. Sandy soil use planning projection in 2010 for three provinces (Quang Binh (QB), Quang Tri (QT), Thua Thien Hue(TTH))
|
Total |
QB |
QT |
TTH |
||
|
(ha) |
% |
(ha) |
(ha) |
(ha) |
|
| Rice-Rice | 11,150 | 9.4 | 3,000 |
1,750 |
6,400 |
|
2 Rice + 1 cash crop |
1,000 | 0.8 | 200 |
500 |
300 |
|
1 Rice + 2 cash crops 1,900 |
1.6 | 1,000 |
700 |
200 |
|
|
Rice + cash crop |
1,250 | 1.1 | 700 |
400 |
150 |
|
Cash crop only |
6,000 | 5.1 | 1,000 |
2,500 |
2,500 |
|
Perennial/fruit tree |
250 | 0.2 | 150 |
50 |
50 |
|
Fishery Forestry |
550 | 0.5 | 100 |
100 |
350 |
|
Eucalyptus, |
72,104 | 60.8 | 25,512 |
21,782 |
24,810 |
|
Casunarinas |
|||||
|
Total |
118,504 |
100 | 37,162 |
34,582 |
46,760 |
Source: Nguyen Thuc Thi, 2003
3. Choice of suitable crops and cropping systems
Choice of suitable crops and cropping sequence are often very delicate. Casunarina (Casuarina equisetifolia), Eucalyptus (Eucalyptus sp), Photina (Phitinia prunifolia), Kapok tree (Alba pentandra), Guava (Psidium guajava/Myrtacea), Jack fruit (Artocarpus heterophyllus); Vetiver (Vestiveria sp) are frequently cited as plant species that can firstly grown on sandy and using as fixing tree for wooden, fuel, fruit or medicinal purposes.
Cashew (Anacardium occidentale L/Anacardiacea); Mango (Mangifera indica L), Coconut (Cocos nucifera L), Dragon Fruit Tree (Hylocereus undatus), Citrus/ Citron Orange (Cistrus reticulata Blanto) are also adapted and grown in some coastal areas. These trees were very well developed on sandy soils with a good cultural practice such as fertilization for cashew, lighting regulation for dragon fruits.
Permanent dry sandy soils may be used for cash crops such as peanut, maize, sesame while seasonal or permanently flooded areas are very well adapted for rice crops. Tables 5 and 6 show different land use types in Vietnam on sandy soils, their yields and economic value. Fishery seem to be a most interesting option for maximization economic return but this type of land use accounts for only 0.14%. Forestry is at the lowest economical value land use type and it accounts for 27.1% of land used. Rice based cropping dominates all types of sandy land uses.
Table 5. Cropping system in Vietnam sandy soil by 2004
|
Crops |
Percentage |
| Rice-Rice |
7.8 |
| 1 Rice |
0.9 |
|
1 Rice-1 cash crop |
8.2 |
|
Cash crop only |
13.5 |
|
Fruit and perennial tree |
5.0 |
| Fishery |
0.14 |
| Forestry |
27.1 |
| Others |
10.5 |
| Total used |
72.5 |
| Non used |
27.5 |
Source: Vu Nang Zung et al. 2005.
Table 6. Detail of crop yield and cash value equivalent
|
Crop/items |
Yield range (tonne/ha year) |
Cash value in Vietnam 106$/ha year |
|
Spring rice1 |
4-6 |
8-12 |
|
Summer Rice1 |
3-5 |
6-10 |
|
Peanut1 |
1.2-1.8 |
0.96-1.4 |
|
Soybean2 |
4.0-6.5 |
3.5-5.7 |
|
Sesame1 |
0.8-2.3 |
16-46 |
|
Maize1 |
2.5-3.5 |
3.8-5.3 |
|
Sweet potato2 |
2.48-18.2 |
2.5-18.2 |
|
Cassava2 |
4.7-22.2 |
5.6-26.6 |
|
Dragon fruit2 |
15-30 |
90-180 |
|
Cashew2 |
1.0-1.5 |
17-25.5 |
|
Vegetable1 |
30-50 |
30-50 |
|
Shrimps/Fish2 |
0.9-30 |
9-300 |
Source: 1
Pham Quang Ha, 2005 (un publised data)
2
Statistical data in Website: http://www.mard.gov.vn
4. Balance fertilization in relation to organic fertilizer
Integrated nutrient management is the efficient use of all types and forms of nutrients, both those originating from the field or farm and those from outside the field or farm (Nguyen Van Bo et al. 2003). Balanced fertilization is achieved when the cropping system is supplied with the correct proportions of N, P, K, Mg and other nutrients.
There are three main appr_aches to soil fertility and plant nutrition management:
Crop residue management and farmyard manure is an area that is the subject of studies and should be practiced on light texture soil. Returning crop residues to soil improves significantly soil physico-chemical properties. However, inappropriate agricultural practices and continuous cropping without adequate nutrient additiona are occurring in many places. The management of sandy soils requires particularly integrated practices that can increase fertility, and the nutrient and water holding capacity. Biological management of soils can be an effective way to increase soil quality through management of biomass, i.e. farmyard manures, crop residues, green manures, and alley cropping. In addition, the effective management of the soils needs careful consideration of appropriate techniques, not only to address the issue of low productivity, but also to protect the environment from, for example, nitrate leaching and heavy metal accumulation. Synthesis studies (Table 7) from National Institute for Soils and Fertilizers (NISF, Hanoi, 1996-2000, un published data) showed clearly crop yields in sandy soils are damatically affected by farmyard manure. Crop yields increased by between 158-200% when treated with FYM compared with control treatments. In practice, different types of green or farmyard manures are used. In Thua Thien Hue Provinces for example farmers use buffalo manure, chicken manure, pig manure or even rice straws with urine and ash.
Table 7. Crop yield (tonne/ha) as affected by farmyard manure (FYM)
|
Treatment |
Sesame |
Peanut |
Rice |
Maize |
| NPK | 0.6 (0.2) | 1.2 (0.5) | 2.5 (0.3) | 1.8 (0.2) |
| NPK + FYM | 1.2 (0.4) | 1.9 (0.3) | 4.3 (0.6) | 3.4 (0.3) |
|
Percentage (%) |
200.0 | 158.3 | 172.0 |
188.8 |
Source: NISF, unpublised data (1996-2000)
The paper presented here is based on a synthesis approach drawing on the Vietnamese experiences on sandy soil management. As the situation is complex and sandy soil management needs not only logistic input but also time consuming for biogical process. The management of these soils requires integrated practices that can increase fertility, and the nutrient and water holding capacity of these soils. Biological management of these soils can be an effective way to increase soil quality through management of biomass, i.e. farmyard manures, crop residues, green manures, and alley cropping. In addition, the effective management of these soils needs careful consideration of appropriate techniques to address not only the issue of low productivity, but to also protect the environment. These soils are liable to significant losses of nutrients through leaching, so that any intensification of production needs to recognize this potential adverse effect and develop management strategies that minimize off-site pollution. These technologies need to be assessed in pilot demonstration plots under local conditions prior to recommending their adoption by the wider agricultural community in coastal areas.
Acknowledgement is graciously addressed to the “Commission Universitaire pour le Développement” (CUD) in charge of the cooperation activities carried out by the universities of the French Community of Belgium for funding the sandy soil project.
Anonymous. 2004. Vietnam Development report. 2004. Joint Donor Report. Hanoi. Dec. 2003. 145 p.
Nguyen Thuc Thi, 2003. Land use planning for sandy soil in Northern Province of Vietnam. NIAP Project report, 2003. 42 p.
Nguyen Van Bo, Ernst Mutert, Cong Doan Sat. 2003. Balanced Fertilization for Better Crops in Vietnam. Potash & Phospahte Instistute (Southeast Asia Programs), 2003. 141 p.
Phan Lieu, 1981. Coastal sandy soil of Viet Nam. Science and technology publishing house. Hanoi, 1981. 258 p.
Vietnam Soil Association, 1996. Vietnam soil. Agriculture publishing house. Hanoi, 1996. 171 p.
Vu Nang Zung , Nguyen Tuan Anh, Nguyen Dinh Dai, 2005. Evaluation on costal sandy soil of Vietnam and its projection of use by 2010. In: MARD Proceeding. Conference on Crop Sciences and Technology, 3/2005. Hanoi. Section: Soil, Fertilizers and Agriculture System, 23-39.