Previous Page Table of Contents Next Page


Transfer of research findings in the tropics: how are researchers transferring information to livestock producers?


Science policy and research priorities
Human resources
Material resources
Information resources
Access to global information sources
Dissemination and impact of research results
Conclusions

C.S. Galina and J.M. Russell

The authors' address is: Departamento de Reproducción, Facultad de Medicina Veterinaria y Zootecnia, and Centro de Información Científica y Humanística, respectively, Universidad Nacional Autónoma de Mexico, 04510 Mexico, D.F.

The research capability of developing countries is limited and contributes only a small proportion of the world's new scientific knowledge (Garfield, 1991). Departing from the premise that research is the basis of science and science the basis of technology, then an indigenous scientific research structure and capability is the starting-point for technological development.

Many research problems whose solutions are vital to the development and welfare of developing countries have little relevance for the international scientific community. Such is the case with respect to research on tropical diseases or tropical agriculture. This type of applied study, which generates whet Moravcsik (1985) termed local new science, has to be undertaken by the scientists in the countries in question. The emphasis in these fields is on problem solving, hence good communication and mutual understanding between researchers and workers in the field, troth professional and non-professional, is essential for the advancement of local new science. Poor communication between scientists and members of the production sector leads to applied research that is poorly focused and lacking in background data on the nature, implications and extent of the problems to be solved.

The absence of a solid applied research base makes it common practice for producers in developing countries to import technology from the industrialized world in the hopes of improving production. In many cases this happens without prior consideration being given to its applicability or suitability to the local environment. Ideally new technology should be tested under local conditions and, if necessary, adapted to function efficiently and profitably for local use.

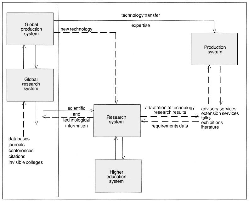
The interaction between scientist and producer, therefore, is of vital importance to the dynamics of local science generation. The interactions that occur between the research and the production systems in developing countries are outlined in simplified form in the Figure. The two systems are presented in the wider context of their relationships with other national and international sectors. In the present paper the different aspects of these relationships are discussed, taking tropical animal reproduction as an example. Special attention is paid to the constraints that impede efficient communication between the different sectors, as well as to the characteristics of the research environment, particular to developing countries. Science policy and research priorities are discussed first, followed by the problems associated with the availability in developing countries of the human, material and information resources required by the research system.

The situations and opinions expressed in this article are based mainly on the authors' experiences in Mexico. However, extensive discussions during visits by the first author to animal scientists in other countries in Latin America and Africa led to the belief that the problems encountered throughout the developing world are probably very similar. Also, some of the problems discussed in this article may apply to research carried out anywhere in the world, although the special circumstances surrounding the research endeavour in developing countries tend to make these difficulties more critical and their solution less obvious.

Science policy and research priorities

The research activity of a country should be directed towards certain priorities and goals contained in national policy guidelines. Although many developing countries have programmes for science and technology, in many cases these are only blueprints for development with little legislative clout and insufficient budgetary backing. Government programmes must make provision for the planning and execution of actions required to achieve the stated goals. Science policy decisions are nearly always politically oriented and taken by top-level bureaucrats and administrators who, in many instances, lack firsthand knowledge of existing problems. For this reason, science and technology programmes are often alienated from the problems that they are supposed to solve. What is needed is a bottom-up approach with professionals in the field advising the government on which are the most pressing problems and possible ways of solving them. It is then up to the government to develop and implement programmes in accordance with the necessities of that country.

As few developing countries have established research priorities, a scientist interested in pursuing a research career must first investigate what the local problems are and then apply research knowledge acquired elsewhere to their solution. The researcher, therefore, needs to have an imaginative mind to create technology easily adaptable to the local environment. This approach is rather cumbersome considering that a scientist just returning to the local environment has only rudimentary research training.

The other approach that a young scientist may take is to validate research already established in the industrialized world and apply this knowledge to the local region. This common procedure has several drawbacks. Research findings under more competitive environments might be useful but only as guidelines for researchers in the developing world. For example, it is unfair to expect high milk yields from cattle raised under tropical conditions as the environmental, social, cultural and economic conditions are very different from those prevailing in industrialized countries; marketing practices, for instance, are not comparable. As a result the economic success of intensive systems in the tropics has fallen short of the expectations of many investors and government officials. This lower level of expectation is probably one of the factors that discourage scientists in the tropical regions from continuing with a research career. For example, one may have expected high fertility rates following artificial insemination in cattle, only to discover that native animals do not display overt signs of oestrus, making breeding programmes using this technique far less successful than anticipated based on experience in other countries. The young researcher becomes frustrated on realizing that a technique already well established in the industrialized world does not work under local conditions. As there are few examples in the literature of the application of the technique under similar conditions, researchers have little with which to compare their results and no scientific paradigms or models on which to hang their results, draw conclusions and plan further experiments. Obviously, if a researcher could plan an experiment with full knowledge of the production and biological limitations of the animals chosen, a better interpretation and application of the results would be expected.

Human resources

There is abundant reference in the literature to the lack of adequately skilled human labour dedicated to research activities in developing countries, not only scientists but also auxiliary personnel such as technicians, librarians and computer personnel. As Moravcsik (1975) pointed out, science development in developing countries is primarily limited, not by a lack of money as many people assume, but by a shortage of labour. Pumping money into ailing research systems lacking in qualified professionals will do little to alleviate the situation either in the short or long term if adequate provision is not made for increasing the number of science professionals.

National education policy must be directed toward ensuring a constant input of young scientists into the research system. This is particularly important in developing countries where scientific and technological research is carried out to a large extent within the higher education sector (Vessuri, 1986). The universities, therefore, are the promoters, the protagonists and the principal consumers of the scientific research effort in the developing world.

Although theoretical knowledge and understanding are essential, the skills of scientific research are acquired, not in the lecture hall, but through daily interaction with experienced colleagues and mentors. The absence of this so-called critical mass within the local scientific community makes it difficult for researchers to obtain a qualified opinion on the work they propose to undertake. Scientists in developing countries generally lack experience in planning effective experiments, and these should be discussed with peers active in research to obtain authoritative opinions. Advice is also needed on potential obstacles and limitations of the project, especially with respect to local factors that could affect or even facilitate the research to be carried out. Seeking advice from experienced foreign colleagues is helpful in basic aspects of the research. In applied aspects, however, a lack of understanding of local conditions and customs often results in the advice of a foreign colleague being theoretically sound but empirically flawed.

A systems approach to the relationship between the research and production sectors in developing countries - Approche systémique des rapports entre les secteurs de la recherche et de la production dans les pays en développement - Enfoque de sistemas para la relación entre los sectores de la investigación y la producción en los países en desarrollo

Agricultural communication students studying in the library of the Meknès Extension Centre in Morocco - Des étudiants en communication rurale à la bibliothèque du Centre de vulgarisation de Meknès au Maroc - Alumnos de comunicaciones agrícolas estudiando en la biblioteca del centro de extensión de Mequinez, Marruecos

Photo/Foto: J. Isaac, FAO

Scientists in developing countries generally acquire their research skills while reading for a higher degree at a university or research institution in the industrialized world. Although this is a desirable trend, the young researcher returning home often finds it difficult to establish a research career because of unfavorable local circumstances, such as low salaries, poorly equipped laboratories, lack of support from administrators, an array of administrative chores and insufficient infrastructure for carrying out competitive research.

Graduates returning home often find it difficult to apply themselves to resolving problems in their own country when their training is too specialized for local requirements (Orskov, 1993). For this reason programmes have been suggested in which doctoral students receive their theoretical training at foreign universities, but carry out the required research project in their home countries on a topic of national interest under the supervision of internal and external advisers. Programmes of this kind have been successfully followed by Latin American students who obtained higher degrees from Dutch, British and American universities. In their study on Brazilian biochemists, de Meis and Longo (1990) found that those who had obtained a Ph.D. degree nationally followed by postdoctoral training in the United States or Europe were more productive than both their colleagues with foreign doctorates and those who had received their training within the country. They suggest that one possible solution to the lack of skilled biochemists available to select and train students in the laboratory is to bring qualified scientists into the country using funds currently spent on training students abroad. Recognizing that it might be difficult to find scientists willing to move to developing countries, they suggest that the programme could attract experienced scientists near retirement.

Another factor that jeopardizes the evolution of applied research in developing countries, as well as the incorporation of young doctoral graduates into this sphere, is the lack of mature research groups with well-defined interests. If research topics were reasonably well established, a returning scientist could move straight into a team of researchers. Instead, a young scientist finds that there is a need to start research from scratch. This is difficult for someone who has been trained in well-equipped laboratories where cutting-edge research is carried out.

The few scientists producing good results in developing countries despite the constraints often find themselves discouraged by the inadequate physical and intellectual environments in which they must work. Many researchers become frustrated because of the general lack of discipline and awareness of the importance of accuracy and precision in the research process on the part of administrators and other support staff An example of this situation in the field of bovine reproduction is when sampling schedules have to be abandoned because the ranch hands "forgot" to bring in the cows or because "other chores" were given priority at the time.

As a consequence of this, researchers are tempted to emigrate to countries with better conditions for carrying out research (Fenton, 1986), or in other cases they may decide or be encouraged to spend their time in other activities. There seems to be a general misconception in developing countries that good scientists make good administrators, and as a result many productive researchers leave the laboratory bench for more lucrative posts in the science bureaucracy. Scientists in developing countries are poorly paid and do not enjoy the social prestige and position afforded to scientists in the industrialized world (Gaillard, 1991).

It is often mentioned in education forums in Mexico that young people in general are not being attracted to the scientific profession. The number of doctoral graduates, for instance, is low compared to other countries. The National University of Mexico, the largest higher education establishment in the country responsible for over 40 percent of Mexican scientific research, graduated only one Ph.D. in animal production, six in biochemistry, 14 in biology, two in materials science, ten in physics and four in mathematics out of a total of 151 graduates in 1992 (Universidad Nacional Autónoma de México, 1993). The human resources situation in the research sector of developing countries, therefore, suffers from both an insufficient input of young blood and the draining of its better prepared elements, perpetuating the problem of inadequate resources.

Material resources

Scientists in developing countries have to rely on acquiring appropriate research techniques from counterparts in the industrialized world. Unfortunately, there is abundant information in the literature indicating that the direct transfer of technology from one country to another has limited value. Thus, researchers in developing countries have to adapt technology created elsewhere to meet local needs. In spite of international donation of equipment, many scientists have access only to obsolete material, and researchers must be innovative with a flair for upgrading available tools. Alternatively, scientists can spend time writing grant proposals to request the latest equipment, which is usually also the most expensive. This is not happening much in developing countries, however, because of general unawareness on the part of many scientists of the availability of this funding or perhaps because of the lack of knowledge on how to go about applying for it. In some cases it could be the result of the belief that applying for funding is only a waste of time when there is competition from more experienced researchers from developed countries.

A major complaint among scientists in developing countries is the lack of up-to-date equipment suitable for carrying out research. Consequently, mainly international funding agencies have channelled significant economic resources into science equipment for these countries, which in many instances is shelved because of a lack of expertise or commitment towards research goals on the part of the local scientists. Although the situation might not be as simple as this, there is certainly growing concern among donor countries that equipment is being poorly used in developing countries. It could even be suggested that in some instances the pretext of inadequate equipment (or installations, animals or funds) is used to cover up a poor grasp of scientific knowledge and method.

Animal resources, however, are usually plentiful in developing countries. Also, labour is cheap and the cost of keeping animals is low. High research output would be expected then, in spite of the apparent lack of sophisticated equipment. It could be possible that researchers find it difficult to establish research programmes without adequate tools. Notwithstanding this, important progress is often made in local new science through ingeniously devised but simple experiments not requiring the use of complicated equipment. It is also possible in developing countries to make use of available resources that could substitute for sophisticated equipment. Such is the case of behavioural studies on oestrus detection, which can be carried out using students as observers instead of employing costly closed-circuit television cameras.

Information resources

Without information and data input there is no sound scientific research. All experiments are based on and planned around theoretical and empirical information input. The first depends upon professional professional formation and access to global information sources, while the second depends on direct and indirect contact with the environment to be researched.

Access to global information sources

Good scientists are generally those that keep abreast of the new developments in their fields of interest. Obviously researchers who have access to the latest technology and current thinking of the scientific community are those most likely to produce quality research. In general, libraries in developing countries do not have access to the international online retrieval services and find it difficult to maintain a good stock of scientific journals. The development of information networks and the increasing availability of full-text journals on CD-ROM (Compact-Disk-Read Only Memory) could help solve the problem of limited periodical collections in developing countries (Faba Beaumont, 1993). Also, the use of international and regional bibliographic databases in CD-ROM form is a way of avoiding the pitfalls associated with online access, but it does not eliminate the need to locate and obtain original documents. And CD-ROM technology also requires the purchase of appropriate hardware and software, which is not necessarily within the budgetary possibilities of smaller institutions in developing countries.

Local journals are equally relevant for applied research. research Unfortunately, many of these fail to keep to publication schedules and maintain adequate distribution procedures. In addition they are considered to have poorer scientific standards than titles published internationally because of less rigorous systems of peer review (Reig, 1989). These limitations will probably apply if local journals as a group continue to adhere to the publishing principles of mainstream scientific journals. Innovations in editorial policy and procedure and in the formats of local journals could lead to these playing a more vital role as communication media for scientists in developing countries. Such is the case of the computerized journal Livestock Research for Rural Development, which was formulated to promote the rapid exchange of research and development-oriented data at a minimum cost to scientists and decision-makers concerned with rural development in developing countries (Preston and Speedy, 1992). Potential authors are asked to send their their manuscripts on diskette accompanied by the report of two referees with postgraduate qualifications and proven experience. Papers are published together with the referees' reports after minimal editing. Journal representatives in each country receive a copy of the master diskette corresponding to a new number of the journal which they copy and pass onto subscribers. This type of rationalization in the basic activities of journal production not only drastically reduces production costs but also speeds up information delivery to interested parties.

Although the absence of information services is an important constraint to the research process, scientists in the industrialized world, in the face of information overload, rely heavily on personal contacts to keep informed of relevant advancements made in the field. Scientists that form part of these invisible colleges depend on each other to a large extent for picking up pertinent new information. A limiting factor in developing countries is that the number of scientists is small, and with regional science venues kept to a minimum, researchers in this milieu find it difficult to foster personal contact with their local and regional peers. For this reason, it is essential that scientists in developing countries be given the opportunity to attend important international meetings where they will be able to establish contact with foreign peers and, more often than not, reestablish contact or meet up for the first time with national and regional colleagues.

In the global context, electronic mail services have revolutionized interpersonal communication between members of the scientific community in different countries. This technology is used for the exchange of opinions on research results and proposals, and it also acts as a communication medium for scientific events and visits. At the present time, however, few scientists in developing countries have access to international computer networks. Anyone with the good fortune to have access to email as well as good personal contacts with colleagues from the scientific centre will suffer little from lack of appropriate information.

Instructors and students discussing agricultural communication strategies at the Meknès Extension Centre in Morocco - Des enseignants et des étudiants examinent ensemble les stratégies de communication rurale au Centre de vulgarisation de Meknès au Maroc - Intercambio de información: instructores y estudiantes examinan las estrategias de comunicaciones agrícolas en el centro de extensión de Mequinez, Marruecos

Photo/Foto: J. Isaac, FAO

Posters at-the Ministry of Agriculture office in Venezuela, advising farmers on how to increase their livestock through breeding - Au bureau du Ministère de l'agriculture du Venezuela, des affiches invitent les agriculteurs à accroître leur cheptel par la reproduction - Carteles en la oficina del Ministerio de Agricultura en Venezuela, en los que se aconseja a los agricultores sobre cómo incrementar la ganadería gracias a los programas de cría

Photo/Foto: P-O. Stackman, FAO

Scene in the library of the Ben Akrcun Teachers' Training College for girls in Algeria - Des étudiantes à la bibliothèque de l'Ecole normale de filles Ben Akrcun, en Algérie - Escena en la biblioteca del Colegio de Capacitación de Instructoras de Ben Akrcun, en Argelia

Photo/Foto: F. Mattioli, FAO

In general, scientists in developing countries are more aware of what is being published by international colleagues than of what national or regional scientists are producing. Even in subjects of predominantly local interest, they will preferentially cite research published-in the mainstream literature. In their study on what literature Brazilian agricultural scientists cite, Velho and Krige (1984) found that a high proportion of references were of work published in advanced countries. Although there are several reasons for this, principally it is because this information is more readily available through international information services. Another important factor is that scientists from developing countries often believe that citing papers by their colleagues from industrialized countries will add to the validity of their work and will help them to get their papers published in prestigious international journals, ensuring their acceptance into the global scientific community. However, it is quite possible that by adopting this strategy, they are ignoring a whole body of important work published by their national colleagues that is much more relevant to their own research than the mainstream science they have chosen to cite for other, less scientifically sound reasons.

In spite of the efforts of international organizations such as FAO to provide specialized information services for developing countries, many scientists in the developing world still have to rely on inadequate library and information services, an incomplete collection of journals and limited personal contact with other scientists for their pressing awareness needs.

Availability of local information

The lack of reliable and accurate background data is one of the main constraints in the generation of scientific knowledge required in the development of techniques easily implemented at farmer level in the tropics. For example, Galina and Russell (1987) compiled information on the research and publishing trends in cattle reproduction in the tropics and found that 42 percent of the studies measured reproductive efficiency based mainly on the analysis of data contained in farm records (retrospective research). Although this information is necessary to determine the degree of efficiency in cattle breeding in the tropics, it has two serious shortcomings. The first is the lack of accuracy in record-keeping. Fuentes, Galina and Navarro-Fierro (1988), in a survey of reproductive efficiency, found that almost 30 percent of the records surveyed contained fallacious information, such as calving intervals of less than ten months or age at first calving of less than 15 months. It has to be assumed that this information was incorrectly registered.

The other limitation relates to the interpretation of the data rather than the nature of the data itself. Galina and Arthur (1989a, 1989b) summarized a significant number of studies related do age at first calving and calving intervals in an attempt to establish reproductive efficiency indicators for cows in the lowland tropics. Results indicated that age at first calving is usually about 40 months for the Bos indicus breeds and 32 months for Bos taurus. Calving interval, irrespective of breed, extends to about 15 months. Taking these data in isolation one would argue in favour of the benefits to be gained by the rearing of European breeds in the tropics, since they calve earlier in the herd for the first time and have a similar calving interval to B. indicus breeds. This is most likely the wrong conclusion, however, as it ignores other important considerations. For instance, European cattle are allocated to the best pastures on the farm, putting the Indian breeds at a disadvantage. These native animals are judged on the basis of their natural resistance to the environment as being capable of doing well on poor pastures. Moreover, few studies published on the reproductive performance of a particular farm provide enough information for account to be taken of the quality of the management system or nutritional practices, nor do they detail such important variables as the percentage of animals culled, stocking rates or breeding methods, that is, artificial insemination as opposed to natural mating. This is understandable when it is considered that most of these studies are retrospective, making it difficult to ascertain the conditions -of the animals years before the onset of the study.

Prospective studies require longer and more rigorous research procedures. It is precisely the application of the scientific method that makes the results from these studies more reliable. In situ studies within the production system will provide the best data as experimental farms rarely mimic conditions found in the real world, although producers are not usually willing to have researchers interfere with their animals and the running of their farms. Researchers generally lack credibility with producers who expect short-term gains, which are usually unrealistic given the circumstances, for their cooperation.

Nonetheless, in recent years considerable progress has been made in the understanding of local production systems and this new knowledge is being applied to research design. This means that in the future results should be better oriented towards finding viable solutions to local problems.

Dissemination and impact of research results

Communication among scientists

While the saying "publish or perish" reflects the main objective of those involved with science, researchers in developing countries need to find suitable vehicles to disseminate their findings. Again, this is a serious constraint for a researcher in a less-developed country, as most of the established journals from the industrialized world give priority to progress made in basic aspects of science or advances in technology of universal importance. The majority of periodicals edited in developing countries seldom have enough continuity or prestige to compete with mainstream journals and are rarely cited. Thus, a researcher working on local new science will have to take the decision of whether to compete for publishing space with established scientists or to publish in journals seldom cited and most probably read only by a handful of other scientists. Scientists in developing countries working on basic topics of interest to the industrialized world, such as cell morphology, biochemical reactions, etc., will have an easier time with reviewers when explaining the meaning and importance of their results than scientists whose main focus is on local issues, for example, studies on buffaloes, zebu cattle or tropical birds. The problem could be solved by developing countries publishing and editing scientific journals with international reputations. These are few in number at the present time, however, and, in the case of Mexico, are mainly concerned with the basic sciences, such as physics and astronomy, or with medicine.

In contrast to the industrialized world where commercial and market forces are important in periodical publishing, most journals from developing countries are edited by higher education or research institutes or by professional bodies. The condition of institutionalized sponsorship tends to make publication schedules more flexible, resulting very often in delays in the publication of scientists' articles. Therefore, scientists working on problems of local new science rely heavily on disseminating their findings in international forums, mainly in institutional seminars or courses, or by participating in workshops, seminars or conferences. "South-South" communication has been a common objective in the programmes of international organizations, and a variety of international workshops have been organized to promote this goal. Even though communication has improved, this has not resulted so far in the transfer of knowledge in the majority of cases.

Scientists from developing countries need to participate in well-attended forums in order to disseminate findings to larger audiences, such as the International Congress on Animal Reproduction held every four years. The congress programme is divided into three sections: plenary sessions, symposia and free communication. However, in the last 30 years, the congress has never had a speaker from a developing country in a plenary session and only one has participated in a symposium, the two events normally attended by larger audiences. In the section of free communication in the 1980 and 1984 congresses, Miranda et al. (1987) found that only 10 percent of the programme was filled by scientists from Latin America. Therefore, for developing country scientists to receive the necessary feedback to improve on their research endeavours, ways of ensuring their greater participation in international conferences are required.

If anything, a scientist needs to know if findings obtained through hard work have an impact on the scientific community or, even better, a practical application, but it is quite difficult to know to what extent this is happening. There is common agreement, however, that the number of citations to a scientific article is indicative of the impact that the study has had on research peers. Nevertheless, this indicator has several serious shortcomings when taken as a measure of quality. The nature of the research will affect the length of the experimental period and hence the time-scale for this work to be cited. For example, a scientist working on the onset of puberty in tropical cattle will take about three or four years to produce and publish results (Galina and Arthur, 1989a), and it would take a further three to four years for another scientist to publish results that build on the previous ones. Scientists expecting to have their articles cited, therefore, will have to wait a considerable time before this occurs, at which point they might have moved on to other research interests.

Communication with local professionals and livestock producers

The same principle applies to the practical application of results. Unfortunately, scientists whose research results could have an immediate impact at farm level must depend on -their own efforts to transfer the knowledge directly to farmers. This is because of scarce extension services in most developing countries. Communication then must occur directly between the scientist and the farmers or else it is non-existent. Sadly, the latter seems to be more commonly the case (Moreno and Hang, 1991). It is fundamentally important that extension services in developing countries are improved since the training that professionals involved in these activities receive as intermediaries between researchers and producers ensures that communication and feedback take place between these two sectors.

Until this happens, it is essential that scientists spend time with farmers to make sure that the research they wish to undertake is in accordance with local needs. Scientists will have to learn that expressing concepts in language "too scientific" for the target audience is a waste of everybody's time, however. They will have to learn to express complicated concepts in simple language and translate this into "farmer jargon". This is not an easy task as scientists are more used to presenting information to other scientists by describing objectives, material and methods and results. Farmers are unlikely to be familiar with this procedure and will have difficulty understanding the underlying message and its significance for their management practices when presented in this way. Most important, this approach will only serve to lose the audience's attention.

In order to learn how to communicate with producers, scientists will have to spend time working on adequate methods of delivering information to them. Unfortunately, this is time that a scientist could dedicate to research. The lack of extension services, therefore, has created the need for versatile scientists capable of planning and carrying out adequate experiments while learning to transmit the significance of their findings to farmers.

An alternative to direct communication with literate producers and farmers is for scientists to dedicate time to writing in farmers' magazines, which are plentiful in developing countries. countries This is a good method of disseminating applied scientific knowledge. However, researchers must use simple language easily grasped by the reader who is not used to interpreting a lot of raw data. This skill is an art in itself, and researchers need to understand that writing for a lay audience is very different from writing for colleagues. Because of time contraints, scientists will give priority to writing up results for scientific journals, which is their bread-and-butter activity. In general, scientists from developing countries have difficulty writing research articles, especially when they are required to write in English. Preparing contributions for publication in farmers' magazines is frequently quite low on the list of priorities for most researchers.

In developing countries, and especially those with high illiteracy rates, radio and television programmes have been used to educate farmers and livestock owners. These are usually produced by media professionals, however, with little involvement of local scientists. As far as it is known, these have yet to be seriously evaluated as ways of disseminating knowledge and evoking change in traditional animal production practices.

One of the main problems associated with a lack of communication between researchers and practitioners is that scientists in developing countries such as Mexico are not rewarded by the scientific establishment for their extension activities. Low salaries in higher education, in the face of strict government controls on salary increases, have had to be compensated for by government incentive schemes (Vessuri and Gonzalez, 1992). The more productive the scientists, the more money they are awarded through these schemes. In many cases, this income forms a substantial part of total earnings. However, scientific productivity is measured primarily by the number of articles published in the international scientific literature. Applied scientists are at a distinct disadvantage in this scheme of things. The situation is made worse by the inability of scientific committees to develop criteria by which applied research activities can be adequately and fairly evaluated.

Conclusions

It is the authors' opinion that until research efforts are consolidated in developing countries, the transfer of locally developed technology between regional scientists and the dissemination of this information to farmers will remain minimal. While the establishment of a research tradition in developing countries continues to be a long-term objective, perhaps it is unrealistic to expect results in the short term. Meanwhile technological advances will have to be directly transferred from the industrialized to the developing world on a trial-and-error basis. The transfer of information to farmers will not necessarily have the expected results when it is not being produced locally.

Furthermore, it is important that the research produced in developing countries is disseminated among scientists in the region so that they do not have to depend almost exclusively on North-South communication. There is a pressing need for South-South dialogue in order to compare notes and discuss methodological approaches. This is likely to be more meaningful than discussions with researchers from the scientific centre. For this reason, the concept of the good-quality regional journal has to be reinforced as a vehicle for communication among scientists in developing countries.

The cultural, economic and production objectives of the developing world are not compatible with those of the industrialized world. Developing its scarce research resources along similar lines to those of the large research activity of the developed world could prove erroneous. Sadly, it will take time to convince all parties involved in the planning, execution, administration and evaluation of the research process of the urgency of establishing a strong, local new science research basis in developing regions that is in accordance with the special circumstances and demands of the research activities and objectives of these countries.

Bibliography

De Meis, L. & Longo, P.H. 1990 The training of Brazilian biochemists in Brazil and in developed countries: costs and benefits. Biochem. Educ., 18: 182-188.

Faba Beaumont, G. 1993. Red nacional de colaboración en información y documentación en salud. Proc. 1st North-South Information Meeting, Ciudad de México, México, 16-18 Mar. 1993. Ciudad de México, México, Universidad Nacional Autónoma de México/Learned Information Ltd.

Fenton, M. 1986. Exodo de personal calificado de los países en desarrollo a los desarrollados. Perfiles educativos, número 31, (03): 18-38.

Fuentes, M.C., Galina, C.S. & Navarro-Fierro, R. 1988. Reliability of reproductive records for the study of reproductive efficiency in the tropics. Proc. 11th Int. Cong. Animal Reproduction and Artificial Insemination, Dublin, Ireland.

Gaillard, J. 1991. Scientists in the Third World. Lexington, KY, USA, University Press of Kentucky.

Galina, C.S. & Arthur, G.H. 1989a. Review of cattle reproduction in the tropics. Part 1: Puberty and age at first calving. Anim. Breeding Abstr., 57: 583-590.

Galina, C.S. & Arthur, G.H. 1989b. Review of cattle reproduction in the tropics. Part 2: Parturition and calving intervals. Anim. Breeding Abstr., 57: 679-686.

Galina, C.S. & Russell, J.M. 1987. Research and publishing trends in cattle reproduction in the tropics. Part 1: A global analysis. Anim. Breeding Abstr., 55: 743 749

Garfield, E. 1991. Third World research: mapping science in the Third World. Sci. Public Policy, 10: 112-127.

Miranda, A., Russell, J.M., Galina, C.S. & Navarro-Fierro, R. 1987. Research in animal reproduction: an analysis of the contribution made by Latin America. Theriogenology, 28: 121-127.

Moravcsik, M. 1975. Science development. the building of science in less developed countries. Bloomington, IN, USA, International Development Research Center, Indiana University.

Moravcsik, M. 1985. Relevance: an analysis illustrated on science education in the Third World. Interciencia, 10: 9-14.

Moreno, R. & Hang, G. 1991. Educación agrícola superior en América Latina. Boletín, Oficina Regional de la FAO pare América Latina y el Caribe, Santiago de Chile.

Orskov, E.R. 1993. Reality in rural development aid with emphasis on livestock. Aberdeen, Scotland, Rowett Research Services Ltd.

Preston, T.R. & Speedy, A.W. 1992. Breaking the information barrier: a computerized research journal produced by and for developing countries. Actes de la Conférence internationale sur les indicateurs de science dans les pays en développement, ORSTOM/CNRS, Paris, France, 15-19 Oct. 1990, p.539-546. Paris, French Institute of Scientific Research for Cooperative Development (ORSTOM).

Reig, O.A. 1989. Las razones de la recomendación de publicar en revistas internacionales especializadas en Argentina. Interciencia, 14: 92-95.

Universidad Nacional Autónoma de México. 1993. Agenda estadística 1993. Dirección General de Estadística y Sistemas de Información Institucionales., México, D.F., Mexico.

Velho, L. & Krige, J.1984. Publication and citation patterns of Brazilian agricultural scientists. Soc. Stud. Sci., 14: 45-62.

Vessuri, H.M.C. 1986. The universities, scientific research and the national interest in Latin America. Minerva, 24: 1-38.

Vessuri, H.M.C. & Gonzalez, E.1992. Incentive programs for researchers in Ibero America. Interciencia, 17: 322.


Previous Page Top of Page Next Page