Page précédente Table des matières Page suivante


I. Foresterie et nutrition


Liens entre la foresterie et la nutrition
Contributions au bien-être nutritionnel
Evaluation du bien-être nutritionnel

Liens entre la foresterie et la nutrition

Maints agents de développement ignorent souvent la relation existant entre foresterie et nutrition. Elle n'en est pas moins très importante. Les forêts et les arbres contribuent au bien-être nutritionnel de nombreuses populations et revêtent une importance particulière pour les populations pauvres, souvent tributaires des ressources naturelles pour satisfaire un grand nombre de besoins.

Les forêts et les arbres, on le sait, produisent une multitude de produits consommables. Bien que ces aliments ne constituent pas normalement des aliments de base, ils servent à compléter le régime alimentaire. Les feuilles et les fruits des plantes sauvages contiennent des vitamines essentielles. Les graines, les noix, les racines et les tubercules apportent des matières grasses et des hydrates de carbone. Les champignons, les gommes et les sèves donnent des protéines et des sels minéraux. La faune sauvage fournit souvent la plus grande partie de la viande consommée par les populations vivant à proximité des forêts. Les produits forestiers contribuent en outre à varier l'alimentation et peuvent, de ce fait, améliorer la quantité et la qualité de la ration alimentaire. Les aliments forestiers revêtent souvent une importance saisonnière considérable. Ceux qui sont disponibles pendant une période assez longue ou en période de disette, assurent aux populations rurales une source d'alimentation avant la récolte des produits agricoles et/ou quand les stocks sont épuisés. Enfin, les produits tels que racines, noix, miel et tiges fournissent l'énergie indispensable durant les famines ou les catastrophes naturelles.

Quelques propriétés nutritionnelles des forêts et des arbres

Les noix de coco produisent un excellent liquide de réhydratation par voie buccale qui est pratiquement stérile; un aliment à valeur énergétique élevée; de l'huile servant à cuisiner ou à fabriquer du savon; du feuillage pour les toitures; des coques et du bois comme combustible; de l'ombrage où peuvent pousser d'autres plantes vivrières et s'abriter les animaux.

Les plantains, les bananes et les "ensete" (fausses bananes éthiopiennes) représentent l'aliment de base à haute teneur en hydrates de carbone de quelque 30 à 50 millions de personnes dans le monde; c'est un important aliment d'appoint pour des millions d'autres.

Les mûriers sont la base de la sériciculture et fournissent, de ce fait, un revenu et des aliments à de nombreuses populations.

Les vergers produisent dans certains cas l'essentiel du carotène (vitamine A) et de la vitamine C consommés.

Les arbres situés à l'écart du champ ou du chemin, sont souvent utilisés pour se soulager, ce qui réduit la transmission de maladies liées à la malnutrition, comme c'est notamment le cas en Inde (Latham 1988).

La foresterie contribue également à la production vivrière en protégeant l'environnement. De nombreux arbres aux systèmes racinaires profonds extraient les éléments nutritifs du sol et les déposent sous forme de litière de feuilles. Cette couverture de feuilles enrichit le sol et aide à en conserver l'humidité. Des arbres fixateurs de l'azote atmosphérique améliorent la fertilité du terrain et leur ombrage abaisse la température superficielle du sol. Les arbres et les arbustes plantés et aménagés comme brise-vent contribuent à la lutte contre l'érosion, stabilisant de ce fait la qualité du sol et augmentant la production agricole. En outre, le fourrage récolté dans les forêts contribue à la production de viande et de produits laitiers.

Le bois de feu constitue un autre lien entre la foresterie et la nutrition. La pénurie de ce produit influence la nutrition familiale en agissant sur divers facteurs: cuisson des aliments, ébullition de l'eau et répartition du temps dont disposent les femmes. Si le bois de feu vient à manquer, les femmes se trouvent forcées de réduire les temps de cuisson, d'où une diminution inévitable des aliments consommés ou de la fréquence des repas et ce, au détriment du bien-être nutritionnel des membres de la famille. De plus, la pénurie de bois de feu risque d'augmenter l'incidence des maladies dues à la pollution de l'eau ou à une préparation impropre des repas. Enfin, la quantité de bois de feu disponible pour le ménage affecte le temps que les femmes consacrent à la récolte de combustible et, par là, le temps dont elles disposent pour la production et la préparation des aliments, pour les activités lucratives, pour la garde des enfants et pour les loisirs.

Les revenus générés par les activités forestières et les médicaments tirés des forêts et des arbres constituent également un lien entre foresterie et nutrition. La vente de bois de feu, d'aliments sauvages, de substances médicinales et de matières premières forestières, de même que l'emploi dans des activités forestières assurent des revenus monétaires à de nombreuses familles. En outre, les médicaments dérivés de produits forestiers, concourent à la bonne santé des humains et du bétail.

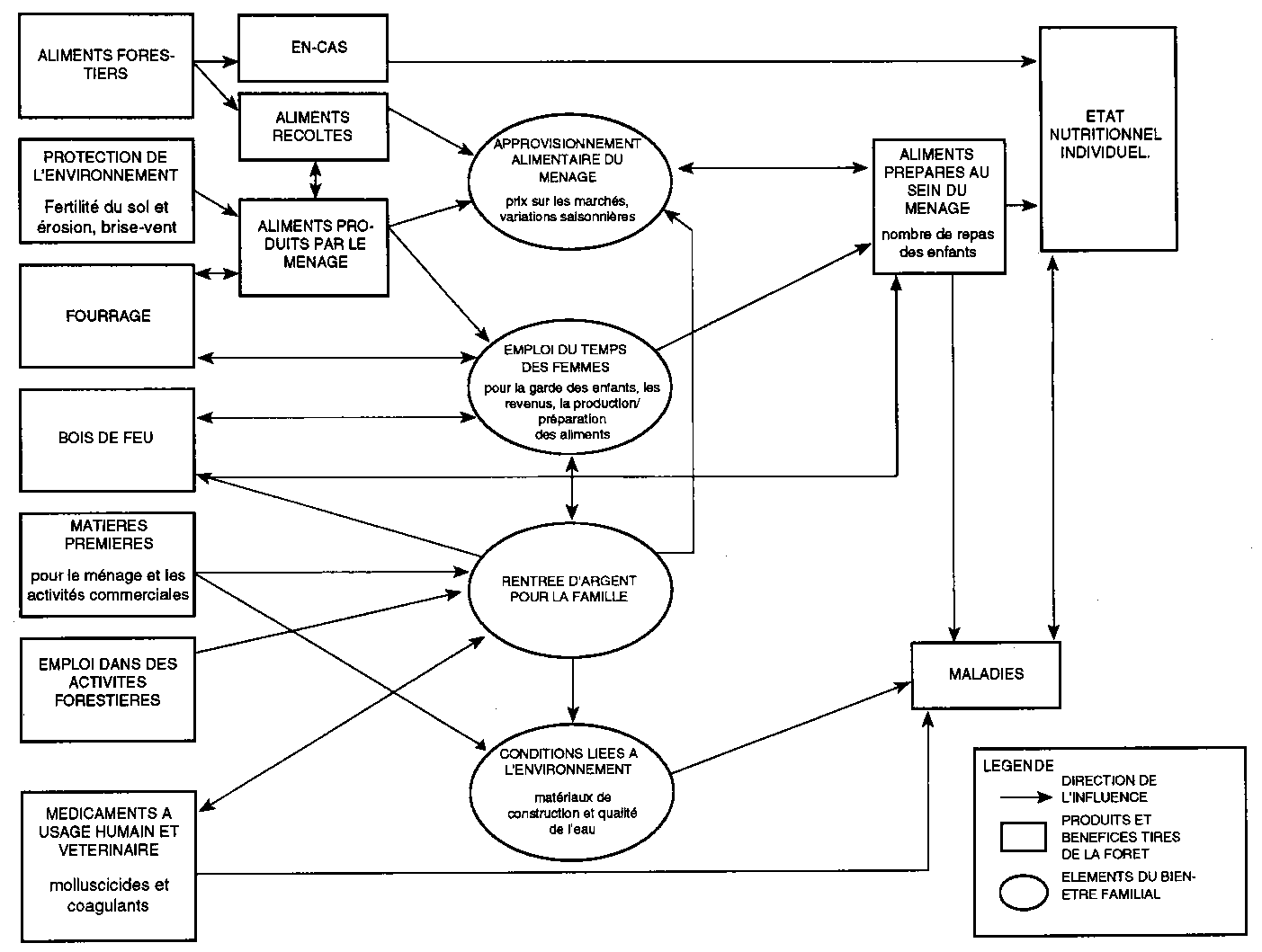
Les produits et les bénéfices tirés de la forêt, et le bien-être général de la famille et sa santé nutritionnelle sont intimement liés. Leur rapport est caractérisé par un réseau complexe de facteurs qui s'influencent réciproquement. Dans le diagramme de la figure 1 sont indiqués quelques-uns de ces facteurs interdépendants. Ce diagramme, un peu compliqué bien que non-exhaustif, se borne à mettre en évidence les différents facteurs dont l'interaction tisse les liens qui unissent la foresterie et la nutrition. Il identifie les produits et les bénéfices tirés des activités forestières, qui peuvent affecter le bien-être nutritionnel et être pris en compte dans les objectifs des projets forestiers.

FIGURE 1 PRODUITS ET BENEFICES FORESTIERS LIES A LA NUTRITION

Contributions au bien-être nutritionnel

Dans une grande partie du monde, les individus et les familles souffrent de problèmes liés à la sous-alimentation. Les causes de ces problèmes sont complexes et leurs effets conduisent souvent au "cercle vicieux de la malnutrition". Au plan individuel, ce sont l'alimentation et la maladie qui déterminent l'état nutritionnel. Mais celles-ci sont, à leur tour, influencées par un grand nombre de facteurs d'ordre social, politique et économique dont le plus pressant est la pauvreté.

La quantité et la qualité des aliments consommés par un individu sont déterminées essentiellement par le niveau et la variété des disponibilités alimentaires au sein de la famille. Ces disponibilités incluent les aliments produits, stockés, collectés, achetés ou encore ceux fournis au titre de l'aide alimentaire. De nombreux facteurs différents affectent la quantité et la qualité des aliments produits et achetés, à savoir les politiques commerciales (1), les systèmes de tenure (2), la disponibilité de main-d'œuvre, le temps dont disposent les femmes (3) et les revenus monétaires. Il ne faut pas sous-estimer l'importance des réserves alimentaires, compte tenu du caractère saisonnier de la production et de la récolte des produits vivriers. Les installations d'entreposage et les techniques de conservation des aliments jouent un rôle déterminant dans les disponibilités alimentaires du ménage.

1 Par exemple, adoption de cultures de rente et diversification des cultures.

2 Par exemple, présence de paysans sans terres, exiguïté des exploitations familiales et limitation d'accès aux terres communautaires.

3 Par exemple, le temps disponible pour la production et la préparation des aliments et la garde des enfants.

Diversification des cultures

Alors que la commercialisation représente un objectif nécessaire pour les petites exploitations agricoles, des modifications dans les politiques de diversification des cultures, telles que l'introduction de la monoculture, peuvent aboutir à un appauvrissement du régime alimentaire et, partant, à la malnutrition. Hassan et al. ont effectué une recherche sur l'étendue de la malnutrition dans deux villages du Bangladesh entre 1981 et 1982. Le premier village applique des méthodes agricoles traditionnelles, produit deux récoltes par an et est sujet à des inondations. En revanche, le deuxième village produit trois récoltes par an, ne subit aucune inondation mais possède un réseau d'irrigation, utilise des semences de variétés à haut rendement, et applique des engrais chimiques et des pesticides. Les chercheurs ont observé que dans ce second village, très avancé du point de vue agricole et spécialisé dans la production céréalière, la population souffre de carences en vitamines A et C bien plus élevées que dans le premier. Les chercheurs ont conclu que l'un des facteurs contribuant à l'incidence majeure des carences nutritionnelles dans ce village était la faible variété du régime alimentaire, imputable à une moindre diversification des cultures (Hassan et al., 1985).

Les maladies infectieuses contribuent également à la malnutrition par le biais de la synergie existant entre malnutrition et maladie. La malnutrition diminue la résistance aux infections et celles-ci augmentent les possibilités de carences nutritionnelles. Les maladies sont souvent le fait de conditions défavorables du milieu dues au manque d'hygiène et d'eau propre. Ces maladies restent non perçues en l'absence de structures sanitaires. En outre, les activités qui modifient l'environnement peuvent favoriser la propagation des maladies. L'eau, utilisée à des fins d'irrigation, hydroélectriques ou de transport, et les espaces naturels forestiers et de brousse sont souvent des habitats pour les animaux et les insectes propagateurs de maladies. Les moustiques, qui pullulent dans la brousse, ainsi que les escargots et les mouches, qui affectionnent les milieux aquatiques, portent des parasites vecteurs de maladies telles que le paludisme, la schistosomiase et l'onchocercose. Ces maladies, à leur tour, contribuent à la malnutrition en diminuant les capacités de l'organisme de consommer des aliments et d'en absorber les éléments nutritifs.

La figure 2 indique sous forme de diagramme les facteurs qui, seuls ou en association, concourent à la malnutrition. La figure montre que la foresterie peut exercer un impact sur les facteurs qui contribuent au bien-être des familles et affecter leur état nutritionnel. Dans ce cas également, le diagramme n'a qu'une fonction d'illustration et n'est pas exhaustif.

Vulnérabilité

On emploie souvent indistinctement les termes de vulnérabilité et de pauvreté. Cependant, ainsi que le souligne Chambers (1989), ces deux concepts sont très différents. Les pauvres sont caractérisés par l'insuffisance de leurs ressources, alors que les individus vulnérables sont sans défense, manquent de sécurité et sont exposés aux risques et aux chocs. Les membres d'une communauté considèrent souvent la sécurité comme un objectif prioritaire et les projets devront s'efforcer de prendre en compte la vulnérabilité au même titre que la pauvreté économique.

La vulnérabilité nutritionnelle est un aspect particulier de la vulnérabilité. Il existe des individus "à risque" au plan nutritionnel, notamment si leur famille est elle-même vulnérable. C'est ainsi qu'en raison de la rapidité de leur croissance, les enfants requièrent une alimentation fréquente à valeur énergétique élevée et riche en éléments nutritifs. En outre, du fait que les enfants jouent en groupe et se promènent souvent dans la nature, ils sont plus exposés aux maladies que les adultes. Les femmes enceintes et allaitantes sont également vulnérables nutritionnellement et ont besoin d'un surcroît d'alimentation pour favoriser la croissance du fœtus et la lactation. Par ailleurs, les ménages habitués à un régime alimentaire monotone à base de maïs ou de riz fortement dépoli, ou encore ceux qui vivent dans des zones où le sol est pauvre en iode, risquent eux aussi de souffrir de troubles nutritionnels. Enfin, les collectivités sont souvent confrontées à des pénuries alimentaires lorsque la production agricole est conditionnée par les variations saisonnières.

Carences nutritionnelles

Ce ne sont pas les carences en vitamines qui représentent les problèmes nutritionnels principaux. Le plus grave est l'insuffisance de l'apport calorique. Les quatre carences les plus importantes que connaît le monde aujourd'hui sont le manque de calories (protéines-énergie), de vitamine A, de fer et d'iode. La malnutrition protéino-énergétique est souvent le résultat d'une alimentation inadéquate ou d'une maladie et, chez les enfants, se manifeste normalement par une croissance réduite, une forte perte de poids et un manque d'énergie. Dans des cas plus graves, des enflures ou des modifications de la peau, des cheveux, du visage et des facultés intellectuelles indiquent la présence de cette malnutrition. Dans les cas extrêmes, elle peut conduire à la mort. Les carences en vitamine A se traduisent par des troubles de la vue (voire la cécité dans les cas les plus graves), sont souvent liées à la malnutrition protéino-énergétique et s'aggravent ou se déclarent lors de maladies infectieuses. La carence en fer peut porter à l'anémie d'origine nutritionnelle et provoquer fatigue, essoufflement, palpitations et, dans les cas extrêmes, la mort. Enfin, la carence en iode entraîne le goitre (hypertrophie de la glande thyroïde) et le crétinisme chez les enfants nés de mères souffrant de cette carence. Chez certaines collectivités, on constate des carences en niacine, thiamine, vitamine C, vitamine D et riboflavine. Il est rare qu'un seul élément nutritif soit absent. Ainsi, le manque de riboflavine, bien qu'il ne soit pas grave en soi, dénote normalement l'absence de toutes les vitamines du groupe B.

FIGURE 2 APPORTS AU BIEN-ETRE NUTRITIONNEL INDIVIDUEL

Evaluation du bien-être nutritionnel

Les nutritionnistes recourent à de nombreux types d'information pour évaluer le bien-être nutritionnel. Les statistiques de santé, celles de l'état civil, les données anthropométriques, les informations bromatologiques, les enquêtes alimentaires, les données agricoles et économiques, les informations socio-culturelles, les analyses cliniques et les tests de laboratoire contribuent tous à cette évaluation (4). Dans la plupart des projets forestiers, l'examen de ces données facilitera la planification du projet en soi. Les ministères, les instituts de nutrition, les universités locales, les centres de santé ou les dispensaires sont également susceptibles de fournir des informations. Une autre source de données essentielle est représentée par la collectivité elle-même. Les fonctionnaires locaux, les membres d'associations féminines, les sages-femmes traditionnelles et d'autres personnes encore connaissent la vie de la communauté et peuvent exprimer leur propre opinion sur l'état de ses besoins.

4 Souvent, les nutritionnistes comparent les mesures anthropométriques (hauteur et poids, par exemple) à des valeurs de référence pour déterminer l'état nutritionnel. Dans un projet forestier qui dispose des services d'un nutritionniste, c'est là une méthode utile pour obtenir des informations nutritionnelles générales et pour réaliser le suivi et l'évaluation du projet. Cependant, il n'est pas toujours possible, ni souhaitable, de demander aux forestiers de mesurer ou de peser des bébés pour apprécier le succès d'un projet. Le terme état nutritionnel étant souvent lié à l'emploi de mesures anthropométriques, on utilisera celui de bien-être nutritionnel dans tout le présent manuel.

Rôle des femmes dans la nutrition

Les femmes jouent un rôle vital dans le maintien du bien-être nutritionnel des membres de la famille et ce pour diverses raisons. Tout d'abord, les femmes remplissent une fonction primordiale vis-à-vis de la sécurité alimentaire du ménage. Leur rôle dans la production d'aliments est bien connu encore que souvent minimisé. En Afrique on estime que les femmes assurent 60 à 80 % de la force de travail dans les activités de production vivrière. En outre, il ressort de certaines études que les revenus obtenus par les femmes sont destinés bien plus souvent à l'achat d'aliments que les revenus des hommes.

Au sein du ménage, les femmes sont responsables de l'entreposage, de la transformation et de la préparation des aliments en plus de leurs fonctions d'éducatrices des enfants, de porteuses de bois de feu et d'eau, etc. Les tâches qui incombent aux femmes rurales sont énormes. Les multiples exigences qu'elles doivent satisfaire font qu'elles ne peuvent consacrer beaucoup de temps à une seule activité. Leur fonction de production vivrière a dû elle-même, dans certains cas, être modifiée afin de leur permettre de répondre à d'autres besoins. C'est ainsi qu'au Zimbabwe, les femmes rurales ont abandonné la production de cultures nutritives telles que le sorgho, le mil et les arachides, au profit du maïs dont la transformation requiert bien moins de temps (Tagwireyi 1987).

Le tableau 1 décrit les différents types d'information énumérés ci-dessus. Il indique les sources possibles et fournit des explications sur la manière dont les planificateurs des projets forestiers pourraient utiliser cette information.

TABLEAU 1 Evaluation du bien-être nutritionnel

TYPE D'INFORMATION

SOURCES POTENTIELLES

VALEUR DES INFORMATIONS FOURNIES

ROLE DANS LES ACTIVITES FORESTIERES

Informations sur la santé et la nutrition

Centres de santé, nutritionnistes et médecins

Permettent de déterminer la situation nutritionnelle et sanitaire de la zone


Statistiques de base

Ministères

Permettent de déterminer la situation nutritionnelle et sanitaire de la zone

Aident à établir les objectifs du projet

Informations d'ordre bromatologique: teneur en éléments nutritifs, disponibilité biologique, toxicité, transformation des aliments

Universités

Permettent de choisir les essences en fonction des besoins nutritionnels de la collectivité


Données anthropométriques

Instituts de nutrition, nutritionnistes

Permettent de déterminer la situation nutritionnelle de la zone

Permettent d'identifier les sujets vulnérables sur le plan nutritionnel

Examens cliniques

Personnel médical

Exigent un personnel médical professionnel et peuvent, de ce fait, être difficiles à réaliser par certains projets forestiers


Tests de laboratoire

Personnel médical

Exigent du personnel très qualifié et des hôpitaux bien équipés et peuvent, de ce fait, être difficiles à réaliser par les projets forestiers

Servent à rassembler des données de base à des fins de suivi et d'évaluation

Enquêtes alimentaires

Instituts de nutrition, nutritionnistes

Permettent de déterminer les habitudes alimentaires générales y compris les aliments forestiers


Données agricoles: production vivrière, bilans alimentaires

Nutritionnistes, agronomes, ministères, membres de la communauté

Permettent de déterminer les périodes de pénurie et les capacités d'entreposage des vivres. Permettent de déterminer les utilisations alimentaires des produits forestiers - y compris les en-cas - et d'identifier les groupes vulnérables.

Permettent de se faire une idée du niveau et des caractéristiques du savoir local existant.

Données économiques: pouvoir d'achat, prix et distribution des aliments

Economistes, ministères, membres de la communauté

Permettent de déterminer la répartition des revenus et les individus vulnérables au plan nutritionnel.


Données socioculturelles: modèles de consommation alimentaire, habitudes alimentaires et croyances

Membres de la collectivité, sociologues, universités, anthropologues.

Permettent de déterminer les pratiques d'alimentation des enfants, la consommation d'aliments clés, l'emploi de bois de feu, les tâches des femmes.

Interviennent dans le choix des indicateurs5

5 Seuls les quatre derniers types d'information constituent une base fiable pour la sélection des indicateurs.


Page précédente Début de page Page suivante