Previous Page Table of Contents Next Page


Chapter 2 - Problems


Growing water problems: the concept of vulnerability
Agriculture - Key to the problem
Checklist of critical issues
Reasons for policy review

This chapter begins by illustrating the scale of problems in the water sector worldwide, drawing on recent work on vulnerability. The problems of agriculture are specifically dealt with, since this sector, because of the scale of its water demands, is crucial to any solution. A general checklist is proposed to help in identifying the critical issues facing governments in this sector.

Some country case material is summarized to indicate circumstances in which various countries decided to undertake policy reviews.

Growing water problems: the concept of vulnerability

Competition among agriculture, industry and cities for limited water supplies is already constraining development efforts in many countries. As populations expand and economies grow, competition for limited supplies will intensify and so will conflicts among water users.

The extent to which a region or country is vulnerable to water depends on the quantity of water, temporal distribution, quality, and the extent of its use and requirements. While climate is the principal factor in water quantity and its inter-temporal distribution, population and economic development are the main influences on quality and demand.

Although water quality and its inter-temporal distribution are difficult factors to measure for the purposes of international comparisons, the supply and demand for water can be calibrated both between countries and over time, and conclusions drawn about the vulnerability of the region concerned. Care should, however, be taken in the interpretation of data when making comparisons between countries in different climatic zones and different agricultural practices - for instance, a temperate country relying on rain-fed agriculture compared to one using irrigation.

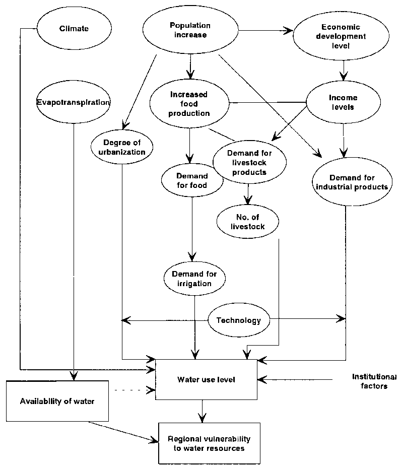
The main factors affecting the supply and demand for water are depicted in Figure 1 (Kulshreshtha, 1993).

Figure 1 - Inter-relationships among forces determining a region's vulnerability to water resources. Water quality effects are excluded.

When annual internal renewable water resources are less than 1000 m3 per caput, water availability is considered a severe constraint on socio-economic development and environmental protection. Table 1 lists the countries where per caput internal renewable water availability is expected to fall below 1000 m3 by the end of the century. Most countries facing chronic water scarcity problems are in North Africa, the Near East and sub-Saharan Africa. Countries with less than 2000 m3 per caput face a serious marginal water scarcity situation, with major problems occurring in drought years. By the end of the 1990s, water availability is expected to fall below 2000 m3 per caput in more than 40 countries (FAO, 1993a).

In many countries, while scarcity is less of a problem at a national level, serious water shortages are causing difficulties in specific regions and catchment areas. Notable examples include northern China, western and southern India, and parts of Mexico, the United States of America, the United Kingdom and Italy.

TABLE 1 - Water-scarce countries in 2000

COUNTRY1

WATER AVAILABILITY
m3 person

POPULATION
millions

Internal renewable water resources

Including river flows from other countries

Egypt

29

934

62.4

Saudi Arabia

103

103

21.3

Libya

108

108

6.5

United Arab Emirates

152

152

2.0

Jordan

153

240

4.6

Mauritania

154

2843

2.6

Yemen

155

155

16.2

Tunisia

384

445

9.8

Syria

430

2008

17.7

Kenya

436

436

34.0

Burundi

487

487

7.4

Algeria

570

576

33.1

Hungary

591

11326

10.1

Rwanda

604

604

10.4

Botswana

622

11187

1.6

Malawi

760

760

11.8

Oman

880

880

2.3

Sudan

905

3923

33.1

Morocco

943

943

31.8

Somalia

1086

1086

10.6

Notes: 1 A number of countries with smaller populations, including Barbados, Cape Verde, Djibouti, Malta, Qatar and Singapore, are also included in the water-scarce category.

Source: FAO calculations based on World Bank and other data.

Despite water shortages, misuse of water is widespread. Small communities and large cities, farmers and industries, developing countries and industrialized economies - all are mismanaging water resources. Surface water quality is deteriorating in key basins due to urban and industrial wastes. Groundwater is polluted from surface sources and irreversibly damaged by the intrusion of salt water. Overexploited aquifers are losing their capacity to hold water and land is subsiding. Cities are unable to provide adequate drinking-water and sanitation facilities. Waterlogging and salinization are diminishing the productivity of irrigated lands. Decreasing water flows due to catchment area degradation are reducing hydro-electric power generation, pollution assimilation and fish and wildlife habitats.

Agriculture - Key to the problem

At first glance, many of these water problems do not appear to be directly related to the agricultural sector. Yet, by far the largest demand for the world's water comes from agriculture. More than two-thirds (up to 90 percent by some estimates) of the water withdrawn from the earth's rivers, lakes and aquifers is used for irrigation. With the growth of competition, conflicts, shortages, waste, overuse and degradation of water resources, policy-makers look increasingly to agriculture as the system's safety valve.

Agriculture is not only the world's largest water user in terms of volume, it is also a relatively low-value, low-efficiency and highly subsidized water user. The facts are forcing governments and donors to re-think the economic, social and environmental implications of large, publicly funded and operated, irrigation projects. In the past, domestic spending for irrigation dominated agricultural budgets in countries throughout the world. For instance, since 1940, 80 percent of Mexico's public expenditures in agriculture have been for irrigation projects. In China, Pakistan and Indonesia, irrigation has absorbed over half of all agricultural investment, and about 30 percent of all public investment in India.

A significant portion of international development assistance has also been used to establish irrigation systems. Irrigation received nearly 30 percent of World Bank agricultural lending during the 1980s. Spending commitments for irrigation by all aid agencies exceeded $US 2 thousand million annually in the past decade.

Once established, irrigation projects become some of the most heavily subsidized economic activities in the world, both directly and indirectly (taking account of low energy costs for pumping). In the mid-1980s, it was estimated that average subsidies to irrigation in six Asian countries covered 90 percent of the total operating and maintenance costs (Repetto, 1986). Case-studies indicate that irrigation fees are, on average, less than 8 percent of the value of benefits derived from irrigation.

Despite these huge investments and subsidies, irrigation performance indicators are falling short of expectations for yield increases, area irrigated and technical efficiency in water use. As much as 60 percent of the water diverted or pumped for irrigation is wasted (FAO, 1990). Although some losses are inevitable, in too many cases this excess water seeps back into the ground, causing waterlogging and salinity. As much as one-quarter of all irrigated land in developing countries suffers from varying degrees of salinization. Moreover, stagnant water and poor irrigation drainage escalate the incidence of water-related diseases, resulting in human suffering and increased health costs.

At the same time, irrigated agriculture is expected to produce much more in the future while using less water than it uses today. At present, 2.4 thousand million people depend on irrigated agriculture for jobs, food and income (some 55 percent of all wheat and rice output is from irrigated land). Over the next 30 years, an estimated 80 percent of the additional food supplies required to feed the world will depend on irrigation (IIMI, 1992).

However, agriculture is often unable to compete economically for scarce water. Cities and industries can afford to pay more for water and earn a higher economic rate of return from a unit of water than does agriculture. For the first time in many countries, agriculture is being obliged to give up water for higher-value uses in cities and industries. Irrigators in some areas are now asked to pay for the water they receive, including the full cost of water delivery.

This water dilemma - to produce more in a sustainable way with less water - implies a need for demand-management mechanisms to re-allocate existing supplies, encourage more efficient use and promote more equitable access. Policy-makers need to establish a structure of incentives, regulations, permits, restrictions and penalties to help guide, influence and coordinate how people use water, while encouraging innovations in water-saving technologies.

In the past, supply-side approaches dominated water resource management practices. Water itself was physically managed through technical and engineering means that captured, stored, delivered and treated water. However, the era of meeting growing demand by developing new supplies is ending. In the present-day water economy, resource management is shifting away from the goal of capturing more water towards that of designing demand-and user-focused approaches that influence behaviour. FAO has identified the following as some of the leading emerging issues (FAO, 1993a):

· National water politics are shifting from projects to policies - this trend is likely to continue and even accelerate.

· Water may become a test bed for economic reform, liberalization and accountability.

· Given water's scarcity and its value to cities and industry, the water subsector will be less dominated by irrigation, and its multipurpose uses will be more widely acknowledged.

· Irrigation is a service with customers and users; it is not a production industry.

· At the level of the irrigation scheme, the process of water policy formulation, assessment and appraisal needs to include more open groups that are representative of political, technical, managerial and (most important) water user associations.

· These policy groups would be consulted before policy selection and then provide feedback and adjustment in the light of experience.

· The policy groups would identify options consistent with the national policy framework, as opposed to measures to protect and satisfy special irrigation interests.

· The goal is to identify a broader range of water policy options, to have less 'policy by crisis' management and more resilience in the face of outside pressures.

Complementary and beneficial factors in the attainment of overall resource use efficiency, in the rural context, include rain-fed agriculture and management of catchments and fisheries, both capture and aquaculture. In Box 1, some policy aspects are put forward, both of sustainable mountain development and of inland fisheries and aquaculture.

BOX 1: COMPLEMENTARY RURAL FACTORS - WATER POLICY CONSIDERATIONS FOR:
(1) MOUNTAIN DEVELOPMENT; AND (2) INLAND FISHERIES AND AQUACULTURE

1. MOUNTAIN DEVELOPMENT

Mountain countries produce 80% of the global water resources, while they represent only 10% of the population. Challenging the position that water is free but costs to serve, mountain populations are not compensated for protection of water resources used by downstream users and, as a result, water resources are degraded and not protected. Water needs to be managed not only in terms of scarcity but also as a diminishing resource, stressing the need for sustainability. Policy approaches could be royalties, such as in Colombia, where a part of the hydropower revenues are allocated to the upper catchments, and Lesotho, selling water as an economic good to South Africa. However, it is important to identify appropriate institutional arrangements to ensure that the funds are used for efficient catchment area and watershed management. In this context, more consideration needs to be given to existing customary rights.

(UN-CSD, 1995)

2. INLAND FISHERIES AND AQUACULTURE

· Sustainable exploitation of living aquatic resources adds to the value of water resources and inland fisheries.

· Extensive aquaculture is non-consumptive of water.

· Inland fisheries and aquaculture require good quality water in good quantity.

· Fish are good indicators of water quality status.

· Inland fisheries suffers from environmental degradation and there is a focus on rehabilitation of perennial and seasonal water bodies.

· When reviewing and implementing water resource use and pricing policies, social and economic benefits of existing and future inland fisheries need to be considered.

· Institutional cooperation between water development agencies and fishery administrations needs to be strengthened to address common interests.

Checklist of critical issues

In most cases, a water policy review will be undertaken in response to a single over-riding -and obvious - issue. Some typical issues are illustrated in the next section. However, even in these cases it will be important not to neglect other aspects of the water situation, which may be related to the prime issue, or may be growing in importance. In deciding what emphasis to give the water policy review, authorities may find it beneficial to use a general checklist, such as that in Box 2 below.

It is unproductive to attempt to offer guidance to national governments on how to assign relative weights to different issues. The absolute importance that different governments will place on the respective issues will vary and authorities will need to exercise their own judgments. In general, adverse 'scores' in any of the categories below could be the trigger for a review. Poor signals from most of the categories would indicate a serious state of affairs, underlining a need for urgent action.

BOX 2: CHECKLIST OF CRITICAL ISSUES IN THE WATER SECTOR

1. SUPPLY-DEMAND BALANCE

· What have been the recent trends in the balance between the supply and demand of water? What is the evidence for this, e.g., the per caput availability of water and its use, or the net water balance? What proportion of available supplies is already committed?

· How do projected trends in population, food self-sufficiency and economic growth affect the supply-demand balance in future?

· How does the balance appear region by region? Are certain localities particularly vulnerable? How feasible is it to supplement their supplies from elsewhere?

· How often in the past has there been an absolute shortage of water necessitating emergency measures, such as rationing, restrictions on use, etc.?

· What trends have been observed in the real price of water, especially where markets operate to allocate scarce supplies?

· What is the quality of data used in the assessment of the water situation?

2. STANDARD OF SERVICE

· Are existing farmers being seriously constrained by the quantity, quality or reliability of water?

· What proportion of the population is not or only inadequately served with safe drinking water?

· What proportion of the population lacks safe sanitation and wastewater disposal facilities?

· What are the average levels of water consumption per head for different segments of the population? How do these compare with other countries in similar climatic circumstances and levels of development?

· What is the frequency and incidence of water shortages, breakdowns in treatment facilities, suspension of normal services, or rationing episodes? Is such evidence of systemic crisis more common in certain areas (e.g., poorer neighbourhoods, dry regions) than others? In rural areas, what proportion of wells and pumps are in working order?

· What proportion of the population regularly obtain their water from private vendors? Is there any evidence on what they pay?

· Is the quality of water provided for domestic purposes adequate? What is the evidence on the incidence of water-related illness? Do households take their own precautions to ensure the safety of their drinking water?

· Do farmers and industrial firms receiving public supplies insure themselves by the development of their own stand-by or supplementary sources?

3. ECONOMIC IMPORTANCE OF THE WATER SECTOR

· How important are water-intensive sectors in the national economy? (Include not only! agriculture, heavy industry and processing, but also water-based tourism and recreation, and sectors Sensitive to environmental quality.)

· What is the significance of irrigated agriculture to national food security, GNP and exports?

· What is the net contribution per unit of water used, or per unit of pollution, of heavy industrial water users and polluters to the economy (e.g., using an objective measure such as value added at world prices)?

· Is the economic contribution of the above sectors significantly reduced if account is taker) of the environmental costs that they impose on other users, e.g., industrial pollution affecting fisheries, used irrigation water polluting rivers, etc.?

· Is water scarcity becoming a constraint on the expansion of any major sectors?

4. WATER QUALITY INDICATORS

· What is the level, and trend, in key water quality indicators at sensitive locations?

· Are water pollution standards being observed, or widely ignored?

· Is information available on the quality of groundwater (especially near potential polluting activities Such as intensive agriculture, livestock, solid-waste disposal sites, etc.)?

· Is there any indirect supporting evidence, such as the incidence of water-related diseases?

· What proportion of irrigated land is affected by salinization and waterlogging? How is this affecting yields?

· Are there international implications in the quality of water discharged?

5. FUTURE SUPPLY OPTIONS

· Are the water authorities obliged by law to provide water of a certain standard?

· Are future water supply options significantly more difficult, costly or environmentally damaging than recent and current projects?

· Do they entail difficult international negotiations, or risk breaching international agreements?

6. EFFICIENCY OF USE

· How efficiently is water used by the different sectors, according to relevant technical or international yardsticks?

· How does irrigated agriculture perform when assessed by:

* system efficiency, e.g., the proportion of water entering the system actually applied to crops (rather than lost through evaporation and leakage);

* agronomic norms, e.g., the amount of water applied per hectare of a particular crop, or crop output per cubic metre of water supplied; and

* economic measures, e.g., the average and marginal economic values per unit (m3) of water used.

· What proportion of wastewater is treated and recycled for further use, e.g., industrial wastewater, domestic sewage?

· In urban systems, what proportion of water entering the system is unaccounted for (UFW)?

· How prevalent are water-efficient consumer appliances (e.g., low-flush toilets)?

· In water-scarce communities, what proportion of consumption is accounted for by non-essential uses in relatively affluent areas (e.g., car washing, garden watering)?

· Could measures to improve the efficiency of water use in the various sectors be taken relatively easily and at low cost - compared to that of developing new supplies? In that case, what are the obstacles to taking such measures?

7. FINANCIAL PERFORMANCE OF SECTOR

· Does the water sector, or important parts of it, generate large and growing fiscal deficits?

· Does the sector, or important parts of it, fail to cover its recurrent costs of operation and maintenance?

· What are the prospects of the sector generating its own funds for future investment in replacement and expansion of facilities?

· What are the prospects of the water sector attracting external concessionary funds to finance planned and required development?

8. INTERNATIONAL SENSITIVITY AND COMMITMENTS

· Is there a significant international dimension to any of the decisions to be made about water?

· Is the country party to a relevant international treaty, e.g., over the sharing of the waters of a common river, the use of water from a dam, prior claims on a water body in the event of a shortage, the Ramsar Convention on Wetlands, etc.? Is there a need to prepare for future treaties of this kind?

· Might decisions about water affecting another country provoke a reaction, with substantial diplomatic, political or economic cost?

· Could the abstraction from, or pollution of, water in an international water body expose the country to legal suits from private citizens or public bodies elsewhere?

· Will current trends in water use, or future decisions about water, significantly increase the country's dependence on other countries, or on aid?

9. SYMPTOMS OF CONFLICT

· Is there evidence of growing competition for water between different regions, sectors, or uses?

· Are customary attitudes and practices breaking down, such as communal cleaning of irrigation canals?

· Is this competition being resolved in a relatively productive way (e.g., through the development of markets, price changes, acceptance of effective integrated planning, the growth of water-efficient behaviour), or is it leading to litigation, illegal actions, hardship, or civil unrest?

· Is the allocation of scarce water being done in ways which safeguard the legitimate interests of the poor and needy, serve public health, and ensure its most productive use?

· Is environmental stress increasing, e.g., desiccation of wetlands and aquifers, saline intrusion into groundwater, erosion of deltas and coastlines through upstream water abstraction, loss of water-based wildlife, damage to amenity and recreation, etc.?

10. STRUCTURAL AND INSTITUTIONAL CHANGE

· Is the government committed to legal and institutional changes affecting the water sector, e.g., as a result of election pledges, structural adjustment programmes, government decentralization, or the need to reduce budget deficits or public sector payrolls?

· What will be the implications for water of projected reforms in land tenure, water rights, etc.?

· Is privatization scheduled for the water sector? What form is it likely to take?

Reasons for policy review

Any of the above problems would be sufficient to trigger a major review of water policy. Box 3 illustrates factors that were important in starting the process in recent cases, and Chapter 6 discusses some of the modalities chosen by the countries in Box 3 to carry out their reviews, and their main policy outcomes.

BOX 3: WATER POLICY REVIEWS: RECENT CASES

BELIZE. The priority water issues in Belize were declining water quality and fragmentation of water resources management. A water sector review was initiated in a national meeting and furthered by the establishment of an inter-ministerial Pro-Tempore Water Commission to prepare draft national water resources policy and give recommendations for institutional and legal arrangements.

CHILE. There was a growing realization that the balance between supply and demand for water was becoming critical, and that water pollution was becoming very serious. The immediate trigger for the review was the Administration's concern about the disproportionate amounts of water tied up in private hands because of existing legislation, frustrating the Government's aim of managing the resource more rationally. Another leading issue was the impotence of legislation to address the disparity between the dry north and the water-rich south.

FRANCE. The background to the 1992 Water Act was a growing imbalance between available resources and a number of competing demands, aggravated by a series of dry years. There were also concerns about the deterioration in the quality of surface and underground water, and the challenge of meeting the quality standards laid down in EC directives.

INDONESIA. Rapid economic growth has caused increasing competition for water among industrial, urban and agricultural consumers. The growing scarcity of water in certain regions and the degradation of water quality were threatening to hamper future economic development, and the Government wished to take a long-term view on its water resources. Different institutions dealt with surface and underground water, and quality. There was little relationship between land use and the availability of water. Little control was exercised over serious non-point pollution from urban, industrial and agricultural users. The time of the review coincided with the Government de-centralization programme and formulation of the long-term, 25-year Development Plan.

LITHUANIA. This former Soviet bloc country was in transition. National water and land resources legislations were being reformed, which prompted a review of national water policy. The policy was related to water quality control, changing agricultural practices and land-use policy, with implications for de-centralization of water administrations and privatization of water works.

MEXICO. The underlying reason for the creation of a National Water Commission in 1989 was the emergence of serious imbalances between the supply and demand for water on a regional scale. There was a particular conflict between urban and agricultural consumption.

TURKEY. With the goal of sustainable and environmentally sound water resources development, the reasons for the national water sector policy review were concern about growing regional imbalance between water demand and availability, and the burden of providing water to cities and irrigation, with changing water uses and excessive investment programmes in the water sector. The main resulting documents and actions were the 1983 Law of Environment, the 1984 Law allowing the private sector to build and operate schemes, expanded in 1994 to cover the water supply subsector, and amendment in the legislation to facilitate transfer of O&M equipment to private users.

UNITED KINGDOM. One of the crucial events launching the United Kingdom on its course of full privatization for England and Wales was a dispute over the financial obligations of the statutory water authorities, specifically the terms on which Thames Water should repay a government loan. Soon afterwards the Government issued a White Paper on Privatization. Another background influence was the anticipated high cost of meeting EC water quality standards and of renovating the nation's old sewerage system.

YEMEN. The main symptoms of the problems that gave rise to the review were rapid depletion of groundwater and a consequent decrease in food production, and growing conflicts among various types of water user. Underlying these symptoms were problems of the tack of regulation of exploitation of a common property resource, the undermining of efficient customary and tribal systems of control, fragmentation of government responsibilities and institutions, which resulted in two parallel and incompatible draft water bills.


Previous Page Top of Page Next Page