Página precedente Indice Página siguiente


4. LA APLICACION PRACTICA DE LOS PUNTOS DE REFERENCIA EN LA ORDENACION PESQUERA


4.1 Incorporación de puntos de referencia en la ordenación
4.2 Requerimientos institucionales


4.1 Incorporación de puntos de referencia en la ordenación


4.1.1 PROs y PRLs como "Conjuntos de Reglas"
4.1.2 Actualización de los puntos de referencia y establecimiento del estado actual de la pesquería con relación a los puntos de referencia escogidos
4.1.3 Componentes de un sistema de ordenación "Puntos de Referencia-basado"
4.1.4 El papel de la asesoría científica en una ordenación basada en puntos de referencia
4.1.5 El uso de puntos de referencia con diferentes estrategias de ordenación


4.1.1 PROs y PRLs como "Conjuntos de Reglas"

Para la aplicación efectiva de puntos de referencia, particularmente de los Puntos de Referencia Límite, es fundamental una regla de decisión la cuál, según se define por la CTEP, "especifica cómo las acciones de ordenación previamente acordadas responderán a los estados de la naturaleza que han sido estimados o percibidos" (FAO/Gobierno de Suecia, 1995).

Hay dos enfoques sustancial mente diferentes en la aplicación de los PRLs. El primero es el más simple. La pesca está sin regular hasta que se alcanza el PRL, y entonces se detiene (Hall et al., 1988, Quinn et al., 1990). Cuando el ecosistema se recupera, entonces la pesca puede comenzar de nuevo. Esto también es referido como una pesca de pulsos. Una versión espacial es la rotación del esfuerzo de pesca a través de una serie de subáreas de pesca, las cuales pueden estar ya sea "abiertas" o "cerradas" a la pesca. El enfoque de pesca de pulsos tiene implicaciones significativas en los resultados económicos de las pesquerías, debido a que la producción puede ser errática, excepto en el caso de la rotación espacial. Adicionalmente, a menos que el cambio hacia la condición de "área abierta" sea activado solamente a niveles de biomasa significativamente más altos que la condición de "área cerrada", la pesquería rondará en la vecindad del PRL.

Alternativamente, el PRL puede ser utilizado como un "evento indeseado" cuyo riesgo de ocurrencia debería ser minimizado mediante el establecimiento de objetivos que están bien claros en relación al límite. Si hay una estimación de la variabilidad asociada a la variable de referencia utilizada para fijar el PRL, entonces el valor objetivo de la variable de referencia puede ser definido como el valor al cual hay una probabilidad aceptablemente pequeña de que el PRL será alcanzado. Utilizado de esta forma, el PRL, más que un medio para un control sobre la marcha, es un punto de control de emergencia, con una probabilidad baja (y conocida) de ser alcanzado. Un ejemplo de esta situación fue mostrado en la Figura 9, utilizando la Fmrs como el límite que debe ser evitado. La relación entre la F objetivo y la Fmrs límite, en el contexto más simple, es definido por la variabilidad en la estimación de F. Con este último enfoque no hay necesidad de un valor conservador arbitrario para la mortalidad por pesca objetivo, tal como 2/3 Fmrs, aunque, desde luego, el valor para la probabilidad límite (0.1, 0.02) puede ser elegido arbitrariamente.

Al establecer la regla de decisión o la ley de control para la implementación de un PRL, puede ser más efectivo reducir F a un nivel que sea inversamente proporcional al grado en que el PRO haya sido excedido.

Además de los PROs definidos de tal manera que se eviten los PRLs, pueden haber otros atributos deseables de la pesquería que puedan fijarse como objetivos dentro de las restricciones del PRL. De esta manera, cualquier pesquería bien ordenada utilizará una combinación de PROs y PRLs. En pesquerías bien estudiadas, con buenos datos históricos, es probable que habrá al menos un PRO modelo-basado y, posiblemente, varios PRLs, algunos modelo-basados y otros empíricos. Para pesquerías poco estudiadas, puede ser necesario adoptar PROs y PRLs, los cuales serán criterios simples basados en la experiencia derivada de otras pesquerías similares o de generalizaciones sobre muchas pesquerías, tales como los valores del porcentaje de desove por recluta (%DPR) sugeridos por Mace (1994) o Hall et al. (1988).

Los puntos de referencia que son de naturaleza cualitativa o semi-cuantitativa también pueden ser incorporados dentro de un "Conjunto de Reglas", las que determinan cómo la pesquería va a ser ordenada. Estos pueden especificar la respuesta de ordenación a (e.g) una alta tasa de descartes de las especies protegidas. De nuevo, si una o más de estas reglas son rotas, una respuesta de ordenación pre-negociada debería ser iniciada automáticamente. Un ejemplo podría ser la prohibición temporal de pesca para una flota dada en un área pre-especificada, cuando los límites de los descartes o de las capturas incidentales hayan sido sobrepasados. Otro ejemplo de una respuesta de este tipo podría ser cuando la proporción de peces inmaduros en las capturas exceda un porcentaje pre-fíjado.

Los PROs y los PRLs pueden ser incorporados dentro de un conjunto de criterios de ordenación (Tabla 5). El desarrollo de este conjunto de reglas será más efectivo si está basado en una secuencia de preguntas y acciones, tales como las que se muestran en la Figura 14. Si uno o más de los últimos criterios son infringidos, se activa una respuesta de ordenación prefijada. Un conjunto de criterios de este tipo ha sido, aparentemente, desarrollado para las pesquerías demersales del Mar Oriental de Bering/Golfo de Alaska e incluye: una biomasa umbral fijada en el 20 % de la biomasa de la población virgen; una mortalidad por pesca máxima fijada en el 30 % de la relación BPD/R; y una tasa de mortalidad por pesca máxima fijada en el 80 % del valor de M para las especies involucradas.

Para especies de corta vida, e.g. algunos recursos como calamares y anchovetas, para los cuales el tamaño de la población sólo puede ser conocido durante la estación de pesca, puede que tengan que invocarse secuencialmente un conjunto de reglas durante la misma estación de pesca (Caddy, 1994; Basson y Beddington, 1993; Butterworth et al., 1993). Para el calamar, el esfuerzo (numero de licencias) o la Captura Total Permisible (CTP) pueden ser fijadas al comienzo de la estación con el propósito de lograr un nivel de "escape proporcional para el desove", un porcentaje acordado para los sobrevivientes para el mismo número de reclutas no sujetos a la pesca, lo cual podría proporcionar un nivel seguro de escape absoluto, a condición de que el reclutamiento esté dentro del marco normal. El esfuerzo de pesca artesanal puede ser ajustado finamente más tarde en la estación de pesca, a través de una fecha variable de cierre de la pesquería, si las mediciones a tiempo real de las capturas acumuladas y/o las prospecciones de abundancia indican que, ya sea los cambios en los patrones de pesca o bien un reclutamiento muy bajo puedan resultar en un escape para el próximo desove que desove caiga por debajo del nivel de umbral prefijado.

4.1.2 Actualización de los puntos de referencia y establecimiento del estado actual de la pesquería con relación a los puntos de referencia escogidos

Los medios de verificación (MDV) y los indicadores objetivamente verificables (IOVs) para establecer el estado actual de la pesquería deben estar claramente especificados. Generalmente, los MDV estarán basados en los mismos modelos y métodos utilizados para derivar los puntos de referencia. La frecuencia con la que debe verificarse el estado de una pesquería dependerá del ciclo de vida de las especies. Para la mayoría de las poblaciones en las que el rango de edades de los peces en las capturas está entre 3-10, será apropiado una escala de tiempo anual. Para especies de vida larga, como las ballenas, donde la edad media de los individuos explotados pueden ser > 10 o incluso >20 años, sería necesario revisar solamente el estado de la población a intervalos de varios años. En contraste, para especies anuales o de vida corta, como los pequeños peces pelágicos o los calamares, puede requerirse de una evaluación en tiempo real de las poblaciones (Basson y Beddington, 1993; Butterworth et al., 1993).

Figura 14: Secuencia de preguntas sobre la ordenación pesquera con una prioridad en la sustentabilidad que confiere la más alta prioridad a la conservación del hábitat y del ecosistema, después coloca a la conservación del recurso y finaliza con aspectos relativos a la optimización de la captura.

La revisión o el mejoramiento de los puntos de referencia puede ser deseable o necesaria por varias razones:

- Los objetivos de la ordenación pueden cambiar (e.g. la necesidad de conservar los peces de arrecife para el turismo en lugar de hacerlo sólo para la pesca comercial, como se hacía con anterioridad).

- Puede ser necesario un enfoque precautorio más preciso, a juzgar por los resultados de la ordenación o de las tendencias en el tamaño de la población.

- Pueden haber avances conceptuales con relación a una ordenación apropiada de los recursos (e.g. la inclusión de los criterios de ecosistema o de medidas acerca de la condición del ecosistema).

- Pueden haber mejoras metodológicas relacionadas con los Puntos de Referencia existentes (e.g. estimadores de máxima verosimilitud de la relación S-R) las que cambian nuestra percepción del PR que está siendo utilizado; y

- Nuevos datos pueden llegar a estar disponibles para su incorporación (e.g. más datos puntuales para una relación S-R);

Los primeros tres requieren de una renegociación del "Conjunto de Reglas" para la ordenación. El cuarto requiere de una renegociación de los MDV y posiblemente de los IOV, el último es automático cada vez que los nuevos datos llegan a estar disponibles.

El énfasis creciente sobre otros usos del recurso, no relacionados a la captura, puede ser una razón para modificar los objetivos de ordenación de la pesca. La frecuencia de esto está incrementándose como resultado de los intereses de grupos e instituciones fuera del sector pesquero. Para recursos multi-usuarios, hay un peligro considerable de que existen cambios frecuentes en los objetivos, lo cual puede conducir a negociaciones que consumen tiempo y, en el caso de desacuerdo entre las partes involucradas, a un vacío en la ordenación y al peligro de sobrexplotación. Mientras tanto, si las negociaciones están detenidas, la ordenación debería hacer una provisión para aplicar un enfoque precautorio.

El conocer dónde se encuentra la población en relación a un Punto de Referencia requiere del monitoreo constante de las variables de referencia relevantes (IOVs) y también de una apreciación realista de la precisión con que estas variables pueden ser estimadas. El valor actual de la (s) variable (s) de referencia escogida (s), tal como la tasa de mortalidad por pesca, la biomasa de la población y la captura (Fig. 3) pueden ser referidas como Fact, Bact y Cact Estas estimaciones debieran estar acompañadas de menos un estimado aproximado de la magnitud probable y de la dirección del error en la estimación.

Los sistemas para la colecta y el almacenamiento de información pesquera de todos los participantes y las desarrolladas por las investigaciones y prospecciones pesqueras, son partes integrales para establecer si los objetivos de ordenación están siendo conseguidos y de evaluar la efectividad y el impacto de las medidas de ordenación. Como una condición para recibir una licencia de pesca comercial, los pescadores deberían estar obligados a proporcionar una información precisa sobre la localización, tipo y fecha de las capturas y esfuerzo pesquero. Esta información puede ser recolectada a través de un sistema de libros de bitácora, por encuestas en puerto realizadas por oficiales de pesca, por observadores a bordo, reportes por radio e inspección en el mar y posiblemente en el futuro, a través de un monitoreo vía satélite de la caja negra, de la posición de los barcos de pesca y de la operación de sus equipos mecánicos. Bajo un marco de ordenación precautorio, se necesitará estimar los probables errores, riesgos y reportes erróneos de las capturas.

4.1.3 Componentes de un sistema de ordenación "Puntos de Referencia-basado"

Las acciones de ordenación para una nueva pesquería deberían seguir, idealmente, la siguiente secuencia:

a. Pesca exploratoria e investigación;

b. Medidas para la colecta rutinaria de muestras y estadísticas pesqueras;

c. La evaluación del estado del recurso;

e. La formulación de objetivos de ordenación y de puntos de referencia;

f. La negociación acerca de la asignación de las capturas o del esfuerzo de pesca por países y flotas;

g. La estructuración de acuerdos (nacionales e internacionales) de ordenación y su aprobación por gobiernos o administraciones;

h. La traslación de la legislación nacional en regulaciones pesqueras para los recursos;

i. Medidas internacionales o nacionales coordinadas para el control y la vigilancia de todos los participantes;

j. El establecimiento de objetivos anuales para la pesquería;

k. El monitoreo de la población, de la pesquería y de la exigencia de aplicación de las regulaciones pesqueras.

Algunos puntos de la secuencia anterior (e.g. e, f y g) deberían estar bajo una revisión regular, pero las renegociaciones para revisarlos serán difíciles de lograr en una pesquería con muchos participantes. Otros (e.g. b, h e i) necesitarán ser revisados a intervalos de varios años, en la medida en que las condiciones cambian, y los puntos a, c, j y k necesitarán revisarse anualmente si se quiere que los beneficios del recurso sean óptimos, o se quieren minimizar las probabilidades de que los PRO seleccionados sean sobrepasados rápidamente, o de entrar en una zona peligrosa indicada por un PRL.

Raramente habrá una nueva pesquería que no afecte las actuales capturas marinas, dónde la secuencia anterior de a-k pueda ser aplicada sin la influencia de una pesquería existente o asociada. Los nuevos objetivos en una pesquería están casi siempre sobrepuestos o reemplazan a los viejos. De esta forma, el énfasis relativo sobre los elementos de la secuencia anterior puede variar dependiendo de lo que ya existe.

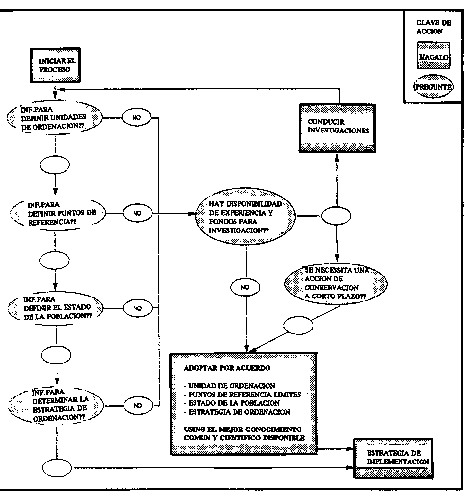
Independientemente de que secuencia de acción se considere como la más apropiada para la pesquería en cuestión, el proceso debería ser documentado de tal manera que facilite las informaciones y la revisión por todas las partes interesadas. Las macro-decisiones también debieran ser tratadas dentro de un marco, como se muestra en la Figura 15, el cual requiere que las decisiones de ordenación se tomen por acuerdo, incluso cuando haya una necesidad de adquirir más información para una ordenación a largo plazo.

Como se especifica en la Convención de 1982, las actividades anteriores necesitan ser llevadas a cabo en cooperación por todas las partes, con intercambio y agrupamiento de los datos como precondiciones para cualquier ordenación científica de una población compartida, transzonal o altamente migratoria.

LOS ESTADOS RIBEREÑOS "PROCURARAN, DIRECTAMENTE O POR CONDUCTO DE LAS ORGANIZACIONES SUBREGIONALES O REGIONALES APROPIADAS, ACORDAR LAS MEDIDAS NECESARIAS PARA COORDINAR Y ASEGURAR LA CONSERVACION - Y EL DESARROLLO DE LAS POBLACIONES (COMPARTIDAS)..."

Convención sobre el derecho del mar de 1982

4.1.4 El papel de la asesoría científica en una ordenación basada en puntos de referencia

Tradicionalmente, la evaluación y la ordenación de las poblaciones de peces ha sido un proceso de doble entrada: por una parte, los científicos presentan evaluaciones en forma de uno o más niveles de captura o mortalidad por pesca destinados a mantener o recuperar a las poblaciones y por otra parte los administradores (Comisionados o representantes del Ministerio de Pesquería de los países involucrados) toman las decisiones finales sobre el nivel de captura que será seguido. Mientras los científicos pesqueros están mejor calificados para proporcionar una asesoría cuantitativa sobre los riesgos asociados con cualquier estrategia de ordenación, de ellos no puede esperarse una asesoría sobre la aceptabilidad de un riesgo en particular (Hilborn et al., 1993); de manera similar, los administradores deberían tener un conocimiento claro de los riesgos de una acción particular de ordenación.

En algunos sistemas de ordenación de pesquerías los científicos han notado que si ellos adoptan el procedimiento estadísticamente correcto de proporcionar un rango de posibles valores para cualquier PRO, los administradores usualmente seleccionan un valor en el nivel más alto, y mas propenso al riesgo, del rango. Esta generalización y el alto grado de incertidumbre inherente al proceso de evaluación, a menudo ha conducido a que la asesoría científica sea presentada a los que adoptan las decisiones en forma de uno o varios valores explícitos, sin referencia a la incertidumbre en las estimaciones. Esta práctica de proporcionar estimaciones sin referencia a su incertidumbre significa que los científicos se han apropiado de la responsabilidad de los administradores de decidir sobre un aceptable nivel de riesgo. De esta manera, esto confiere a la ordenación un falso sentido de la precisión del proceso de evaluación y subestima los riesgos de disminución de las poblaciones debido a la incertidumbre en la asesoría. Probablemente también ha reducido el imperativo para los administradores y los que adoptan las decisiones de confrontar la incertidumbre y de tomar los pasos necesarios para dirigirse a la industria, a los participantes y a los pescadores.

El papel de los expertos en evaluación de poblaciones en el sistema de ordenación pesquera debiera ser el de proporcionar opciones basadas en la mejor información disponible, con las estimaciones correspondientes de la incertidumbre y, donde sea posible, del riesgo. Ellos deberían evitar la "segunda conjetura" en el proceso de ordenación o bien ajustar sus consejos para compensar las insuficiencias que hayan sido percibidas en la ordenación.

Figura 15: Secuencia de una macro-decisión para la ordenación pesquera que enfatiza la necesidad de acuerdo, incluso cuando la información deseable más completa no pueda estar disponible. La ausencia de información puede ser una condición a corto plazo, mientras que la colecta de datos y el análisis está en ejecución, o una condición a largo plazo debido a la carencia de fondos y experiencia. En cualquier caso la ordenación debe proseguir utilizando el mejor conocimiento disponible.

4.1.5 El uso de puntos de referencia con diferentes estrategias de ordenación

La selección de un sistema de control o de una estrategia de administración para la ordenación pesquera, dependerá notablemente del conjunto de puntos de referencia seleccionados. Sin embargo, usualmente existen varias maneras de regular la pesquería en dirección a un Punto de Referencia deseado (Beddington y Rettig, 1984). La naturaleza de acceso abierto de la mayoría de las pesquerías marinas ha sido la principal causa del agotamiento de las poblaciones, de la pérdida de biodiversidad y de la pérdida de ingresos económicos, que en su conjunto han impactado adversamente las comunidades pesqueras.

Las medidas de ordenación pueden ser consideradas tanto como, a) Controles de entrada, tales como las limitaciones en el tamaño y potencia de los barcos y artes de pesca, las restricciones sobre el crédito, las licencias limitadas o los esquemas de limitación del acceso, o b) Controles de salida, tales como las restricciones sobre las características de la captura (tamaño, composición por especies), la cantidad total de peces capturados anualmente por la flota (Capturas Totales Permisibles), por barcos individuales (Esquemas de Cuotas Individuales) o los controles mediante impuestos sobre los desembarques. En algunos sistemas de ordenación, las cuotas individuales por barco o por pescador pueden ser transferibles (CITs) mediante la creación de un mercado para derechos de acceso. Al igual que para los impuestos sobre los desembarques, este mercado de derechos puede ser utilizado por los administradores, o por el Estado, para extraer ingresos de la pesquería.

Se han propuesto tres estrategias diferentes de ordenación que utilizan explícita o implícitamente puntos de referencia objetivos: captura constante, esfuerzo constante y escape constante. Estas estrategias pueden ser combinadas con valores umbrales para reducir drásticamente la explotación cuando se considera que las poblaciones están en peligro de sobrexplotación (Fig. 16).

Las cuotas de captura pueden ser utilizadas para lograr un PRO y pueden ser variables o constantes. Para poblaciones con amplias fluctuaciones en la abundancia (como muchos recursos pelágicos), una cuota de captura constante, referida aquí como CMC, resultará en tasas de explotación constantemente variables (Sissenwine, 1978). A menos que ésta sea fijada a un nivel muy bajo, siempre existe una probabilidad significativa de sobrexplotación en años de baja abundancia (Fig. 17). Como se discutió anteriormente, si la información es escasa o incierta, entonces debe establecerse una cuota fija, muy baja, utilizando como criterio un PRO con referencia a una probabilidad pre-establecida de que la Fmrs sea excedida. Una alternativa podría ser asignar definitivamente esta CMC como una CITs, acordando asignaciones suplementarias y temporales solamente en años muy favorables.

La asignación de una CMC baja también podría ser útil en situaciones donde es esencial mantener un tamaño de la población moderadamente alto, como en el caso de poblaciones que también son importantes para la pesca deportiva, el turismo, los pescadores de subsistencia, o en el caso de poblaciones transzonales que proporcionan un medio de vida a comunidades rurales pobres. Aquí, la ordenación podría adoptar una cuota anual, baja y constante y un punto de ruptura dictado por uno o una serie de PRLs, los cuales miden cuando el tamaño de la población es crítico. En ese punto la pesquería debería ser interrumpida temporalmente hasta que se observen signos inequívocos de recuperación (Fig. 16). La ordenación mediante un punto de ruptura ha sido aplicada exitosamente a las poblaciones de arenque de la Costa Oeste de Canadá (que son altamente vulnerables a la sobrepesca o a agregaciones pre-desove) siguiendo una moratoria para la recuperación de la población poco después de un agotamiento por una pesquería en acceso abierto.

Las cuotas variables tienden a desfasarse uno o varios años detrás de las variaciones actuales del reclutamiento (y más todavía del tamaño de la población). Particularmente, cuando se está pescando una buena clase anual, una cuota que habría correspondido a una F0.1 o, incluso, con niveles más bajos que cuando el grueso de la clase anual estaba entrando a la pesquería, ahora se corresponde con una Fmrs o incluso con niveles más altos. Bajo estas circunstancias hay un rechazo marcado por parte de la industria para aceptar una caída brusca en los suministros. Hasta la fecha, en el Atlántico Norte, la ordenación ha estado principalmente basada en CTPs, (Capturas Totales Permisibles), pero hay evidencias crecientes de que la asesoría sobre los niveles deseables de captura han llegado a ser menos confiables debido a capturas no registradas y a descartes altos (FAO 1992 a). La CTP recomendada por los científicos, la CTP acordada finalmente, después de la toma de decisiones políticas y las capturas actuales reales, tienden a incrementarse secuencialmente (Angel et al., 1993).

Uno de los requerimientos obligatorios para la ordenación por cuotas bajo un acceso abierto, incluso a niveles de F aparentemente razonables tales como el de F0.1 es la necesidad de asegurar estimados precisos en el tiempo real, de la captura, de la composición por edades y del esfuerzo de pesca estandarizado. El hecho de que muchos sistemas de ordenación por cuotas, con objetivos conservadores, hayan fallado, incluso para recursos dentro de ZEEs, debería promover un re-examen de todas las facetas del procedimiento de ordenación. Esta revisión debería comenzar a partir de consideraciones sobre la validez estadística del esquema de muestreo, la posibilidad de reportes erróneos, los modelos apropiados de evaluación utilizados y debería involucrar un análisis de sensibilidad de los valores de los parámetros introducidos en los modelos. El grado en el cual las cuotas seleccionadas se corresponden con la tasa de mortalidad por pesca proyectada ha sido cuestionado para algunas de las pesquerías de países desarrollados. Incluso, más serio en sus efectos es el grado en el que las capturas subsecuentes pueden ser mantenidas dentro de las cuotas asignadas, o si será permitido que las consideraciones político-económicas "estiren" las cuotas propuestas por los científicos pesqueros.

Figura 16: Se muestra una relación idealizada entre la captura y el escape bajo variaciones amplias en la abundancia de la población para cuatro estrategias de ordenación:

1) una cuota anual constante con un umbral a una baja abundancia donde la pesca no se permite

2) ordenación bajo una tasa de explotación constante

3) otra vez un escenario con un control del esfuerzo constante con un umbral si se producen tamaños pequeños de la población debido a fluctuaciones naturales

4) Una estrategia de escape constante como se ha intentado para algunas poblaciones de salmonídeos y calamares.

Figura 17: Ilustración de la estrategia de ordenación pesquera mediante una captura constante para una población que fluctúa. La Captura debe dejar una biomasa desovante suficiente al nivel más bajo de biomasa de la población.

Un número de autores ha mostrado las ventajas de fijar el nivel de esfuerzo pesquero en oposición a cuotas fijas de captura (e.g. Hannesson, 1993) (Fig. 16). Beddington y May (1977) notaron que con una estrategia de ordenación con capturas constantes, las perturbaciones ambientales causarán desviaciones más serias de las condiciones de equilibrio que cuando se sigue una estrategia de esfuerzo constante. Esta también fue la conclusión de Reeves (1974) quien encontró, mediante una simulación, que bajo variaciones en el reclutamiento, un límite de esfuerzo produce tasas de capturas más altas que una cuota fija de captura, incluso si esta última corresponde al mismo Punto de Referencia definido en términos del esfuerzo pesquero.

Una estrategia de esfuerzo constante requiere que el esfuerzo de pesca sea controlado, usualmente mediante una entrada limitada, al nivel correspondiente al valor de la F objetivo. Las primeras críticas a este enfoque fueron que tanto los incrementos en capturabilidad debido al aprendizaje de los capitanes como a las mejoras tecnológicas de barcos y artes de pesca, condujeron a un incremento creciente en el poder de pesca de las flotas. Otra desventaja, observada anteriormente en la época optimista del control por cuotas, fue que mediante el control del esfuerzo, las capturas pueden variar más de año en año que con una ordenación por CTP, pero nosotros debiéramos notar que esto es aún mucho más deseable que el colapso de la población. Otras objeciones más válidas se relacionan con poblaciones pelágicas, como el arenque, donde la vulnerabilidad a la pesca aumenta a tamaños de población bajos, de manera que la pesquería puede entrar en un área inestable a bajos tamaños poblacionales a menos que se aplique algún PRL limitante, como para la estrategia de escape constante mencionada con anterioridad.

Las objeciones para un control del esfuerzo como procedimiento de ordenación necesita ser re-evaluada a la luz de los recientes fracasos en el control por cuotas. Las medidas de control del esfuerzo tienen la siguiente virtud, especialmente para poblaciones transzonales pobremente documentadas: ellas proporcionan una tasa de explotación más estable y no requieren de la enumeración en tiempo real de todas las capturas. De esta forma, hay menos necesidad de drásticas renegociaciones año a año de los objetivos de ordenación que en el caso del control por cuotas.

Generalmente, se ha demostrado que una política "escape constante-basada" o "biomasa desovante-basada" proporciona las capturas sostenibles más altas. Clásicamente, la ordenación del salmón se ha basado en intentar lograr un escape mínimo para el desove y muchas de estas pesquerías en la parte occidental de América del Norte se proponen objetivos de un escape fijo. Este tipo de enfoque de ordenación ha sido utilizado también para la ordenación de la pesquería de calamar en el Atlántico Sur, dentro de un control exclusivo de ordenación. Para la mayoría de los recursos de alta mar considerados aquí, tal enfoque de ordenación es compatible con los Puntos de Referencia sobre la biomasa de desove descritos anteriormente, pero es probable que requieran de un nivel muy alto de información de entrada, de monitoreo y de control en tiempo real.

4.2 Requerimientos institucionales


4.2.1 Verificaciones y balances desde fuera del sector pesquero


En muchas instancias, a pesar de la disponibilidad de puntos de referencia útiles y seguros, la ordenación ha fracasado en lograr la sustentabilidad debido a problemas con los ordenamientos institucionales para revisar y/o modificar las recomendaciones en el contexto de otras consideraciones. Aunque muchas de estas consideraciones institucionales no están bien cuantifícadas como el asesoramiento de las evaluaciones, a pesar de esto, éstas pueden ser establecidas formalmente y acomodadas a la hora de obtener los conjuntos finales de PROs y PRLs a partir de los cuales se implementará la ordenación.

"... LOS PROYECTOS DE DESARROLLO PESQUERO NECESITAN ENFATIZAR LOS FACTORES ORGANIZATIVOS MAS QUE LOS FACTORES TECNICOS A LA HORA DE PROMOVER UN DESARROLLO SOCIAL Y BIOLOGICAMENTE SUSTENTABLE"

Bailey y Jentoft, 1990

El mecanismo mediante el cual se logra el proceso descrito anteriormente, debe tener un marco institucional. Este debe incluir un medio de consulta con los beneficiarios y otras partes interesadas, y un foro para la toma de decisiones. Sin embargo, una vez que se ha adoptado un enfoque y se ha acordado un conjunto de reglas, la adopción de decisiones ad hoc a corto plazo debiera mantenerse al mínimo. Excepto en circunstancias extremas, no debería permitirse que las conveniencias de corto plazo interfieran con los objetivos de ordenación a largo plazo, los cuales han sido establecidos por consenso, dentro del marco de un plan de ordenación a mediano y largo plazo. La ordenación de rutina y la capacidad de vigilancia, a sí como el muestreo estadístico necesario para generar información objetiva actualizada sobre el estado de la población, debe operar prácticamente en forma autónoma de las presiones socioeconómicas. Como se enfatizó previamente, la respuesta a una infracción de un PRL también debe ser automática. Una vez que se ha logrado el consenso de la industria, la implementación de las medidas de ordenación acordadas debiera ser inmune, en el mayor grado posible, a la "interferencia" por los usuarios del recurso y sus representantes.

Una transición desde un "enfoque principalmente biológico" a uno "bioeconómico" es deseable, y se extenderá en los componentes del sistema pesquero, anteriormente considerados extrínsecos al proceso de asesoría técnica (e.g. fiscalización pesquera, asociaciones pesqueras, el sector privado, etc.) a la arena del análisis técnico (Anderson, 1987). En la sección 2 hicimos referencia a algunos enfoques analíticos para reconciliar las entradas desde varias fuentes. Esto, inevitablemente, cambia la perspectiva desde "...un equilibrio de libre-acceso y un punto de eficiencia estrechamente definido, a una comparación de un equilibrio regulado y un punto de referencia definido más ampliamente" (Anderson, 1987).

Una revisión de varios ejemplos de cómo fluye la información en la práctica, de cómo se estructura la recomendación y se adoptan las decisiones en los sistemas de ordenación pesquera, sugiere que ha existido un "Formato de Ordenación Estándar" para los cuerpos pesqueros, pero que la tendencia actual es a alejarse de ese formato (Apéndice III). En el Formato Estándar hay al menos dos cuerpos ordenados de manera jerárquica. Uno es un grupo de científicos de recursos que desarrollan asesoría técnica y la proporcionan, posiblemente a través de un órgano de revisión técnica, a una Autoridad o Cuerpo de Ordenación dominante (e.g. el Ministro o un grupo de servidores públicos principales) que procura su autoridad para actuar a partir del Estado, o los Estados, involucrados que han establecido el sistema de ordenación. Esta autoridad negocia con la industria pesquera y decide si y cómo las partes del recurso, recomendadas por el cuerpo técnico, debieran ser modificadas a la luz de los requerimientos actuales de los beneficiarios de la pesquería. Esta autoridad usualmente tiene el poder de cambiar la recomendación de los asesores científicos basándose en las condiciones percibidas, a menudo a corto plazo, dentro de las cuales el bienestar actual de los beneficiarios juega un papel principal.

LA INCAPACIDAD PARA CUMPLIR LOS OBJETIVOS DE CONSERVACION, EN PARTE DEBIDO A LOS COMPROMISOS DE CORTO PLAZO PARA APOYAR OBJETIVOS SOCIALES Y ECONOMICOS, HA SOCAVADO, EN EL LARGO PLAZO, LA SUSTENTABILIDAD DE LAS PESQUERIAS COMERCIALES Y DE LAS COMUNIDADES PESQUERAS

Angel et al., 1994

Con el Formato de Ordenación Estándar, el grupo de evaluación de recursos opera bajo los términos de referencia proporcionados por el cuerpo de ordenación dominante. Estos, si han sido formulados, son usualmente definidos en términos de uno, o de varios, objetivos alternativos para la explotación. Bajo este formato, a menudo se dejan al grupo de evaluación de recursos las decisiones tales como:

- El tipo y calidad de los datos que son relevantes o admisibles,
- Los modelos matemáticos a utilizar,
- El modo de ajustar los modelos y los límites estadísticos aceptables,
- La interpretación del estado actual de la población y su potencial futuro para reproducirse.

El grupo de evaluación puede ser requeridos para sugerir objetivos de ordenación y nuevos puntos de referencia objetivos para la aprobación por parte del cuerpo de ordenación dominante. Asuntos muy amplios, tales como las consideraciones ecológicas extrínsecas a las especies (usual mente una) que están siendo evaluadas, puede ser abordado por este grupo, pero hasta hace poco esto generalmente ha sido considerado fuera del proceso de asesoría a la ordenación. Este vacío de interés ha llegado a ser una preocupación cada vez mayor de la sociedad, fuera del sector pesquero.

El Cuerpo de Ordenación Dominante es designado por el o los Estados, y sus miembros a menudo tienen diferentes mezclas de competencia profesional del grupo de evaluación. Usualmente ellos son empleados del gobierno; a menudo servidores públicos, economistas y directores de institutos de recursos. Ellos reciben informaciones de los representantes de los pescadores y de la industria pesquera, a menudo a través de un proceso de consultas formales. Muy ocasionalmente, los intereses de quienes no explotan el recurso están representados, e.g. consumidores, académicos y conservacionistas. Dado que este grupo tiene la obligación de responder a presiones de los pescadores y de la industria pesquera, quienes inevitablemente tienen preocupaciones legítimas sobre los impactos socio-económicos negativos de las restricciones al esfuerzo sobre las comunidades pesqueras, está influenciado por el deseo de, al menos, mantener las asignaciones para pescar a los niveles actuales y, probablemente, se resisten a recortes en la tasa de explotación.

4.2.1 Verificaciones y balances desde fuera del sector pesquero

Un argumento que puede darse, que es consistente con las ideas presentadas en este trabajo, es que el Formato Estándar es apropiado a niveles bajos y moderados de pesca, pero es menos efectivo cuando tiene que enfrentarse a situaciones donde se requiere establecer límites formales para la explotación y se requiere justificar las restricciones o reducciones en el nivel de explotación .

Pueden requerirse de otros marcos para asegurar que las decisiones diarias tomadas por el cuerpo de ordenación al que se le ha dado autoridad, estén constreñidas por un "Plan o Procedimiento de Ordenación" o por una Convención Pesquera (ver por ejemplo la de la Convención sobre la Conservación de los Recursos Marinos Vivos de la Antártica). Estos documentos deberían proporcionar los criterios para acciones permisibles, pero usualmente carecen de un cuerpo independiente de revisión que establezca PRLs y asegure que estos no sean violados. Tal cuerpo de revisión hipotético se denomina aquí "Comité para Límites y Estándares" (CLE). El CLE no reemplazaría a la Autoridad para la Ordenación Pesquera Estándar (EOPE) ni a su grupo asesor para la evaluación de los recursos, pero proporcionaría un mecanismo de revisión, con expertos ajenos a las organizaciones gubernamentales responsables de las pesquerías, para asegurar que los límites totales para la productividad continua del recurso no sean sobrepasados (Tabla 6). Tal mecanismo ha sido recientemente instituido en el Atlántico Canadiense, donde la Comisión para la Conservación de los Recursos Pesqueros (CCRP) realiza esta función: un cuerpo con miembros que también son seleccionados fuera de los departamentos federales de pesca, los que reportan directamente al Ministro de Pesquerías.

Es útil destacar que otros mecanismos gubernamentales exitosos, con una estructura jerárquica para la adopción de decisiones, también realizan revisiones independientes similares y también funciones de apelación las que involucran un sistema de verificaciones y balances (a menudo referido como una función de "perro guardián"). El papel de la Corte Suprema en algunas democracias verifica la legitimidad de las acciones del gobierno contrastándolas con el sistema legal vigente o con la Constitución. En algunos países, se espera que el Banco Central ajuste las tasas de interés y controle el suministro de dinero, bastante independiente de las políticas gubernamentales inmediatas, para, entre otras funciones, controlar la inflación. Ambos mecanismos están respaldado por la más alta experiencia y operan "en el límite", sin llegar a estar involucrados con las operaciones de rutina de las Cortes, o el diario quehacer del gobierno o de la economía, respectivamente. Actualmente, la ordenación pesquera está llegando actualmente a ser vista como una actividad de alto riesgo. Es interesante que, posterior a pérdidas financieras masivas en los bancos comerciales que operan en el altamente riesgoso "mercado de futuros" (donde el inversionista intenta predecir los precios futuros de un artículo), para los bancos comerciales se recomiendan esas funciones de "perro guardián".

Es en este contexto en donde se ve la operación de este hipotético CLE: estableciendo los límites para una explotación segura, vigilando las medidas de ordenación a corto plazo y ofreciendo asesoría, cuando sea solicitada, sobre asuntos técnicos relacionados con la ordenación, pero no reemplazando el papel de la AOPE ni de su grupo asesor en evaluaciones en la ordenación de rutina (Tabla 7).

La división de responsabilidades entre el CLE y la AOPE se sugiere en la tabla 8. Los papeles técnicos y operacionales inherentes al "Modelo de Ordenación Estándar", son divididos entre los diferentes cuerpos: para el CLE, el objetivo es definir condiciones peligrosas para la población y proteger a éstas de los resultados producto de errores humanos y, para el AOPE, la función de desarrollar medidas prácticas de ordenación que no infrinjan los límites fijados por el CLE. Ambos grupos incluirían un rango amplio y diferente, aunque a veces sobrepuesto, de competencia técnica y cada uno puede tener sus propios grupos técnicos de trabajo o de asesores expertos.

Usual mente hay un rechazo considerable para establecer nuevas estructuras y comités, particularmente a nivel nacional y, especialmente, en países en desarrollo con recursos limitados. De esta manera, es importante examinar las vías que permitan acomodar la estructura anteriormente mencionada, dentro de las organizaciones ya existentes. La mayoría de los estados ribereños tienen una provisión legislativa para la AOPE. Un Departamento de Pesca usualmente sirve tanto como AOPE como de grupo técnico, mientras que un Comité Asesor de Pesca fuera del Departamento de Pesquería a menudo sirve para asesorar al Ministro basado en informaciones técnicas independientes de sus propios representantes o que provienen de instituciones no gubernamentales.

El énfasis reciente en el ambiente y en el desarrollo sustentable ha conducido a varios estados ribereños a considerar el establecimiento de cuerpos transdisciplinarios para una ordenación integrada de las zonas costeras (Towle et al., 1991). Este cuerpo, también podría funcionar como un Comité sobre Límites y Estándares, debido a que inevitablemente las pesquerías caerían dentro de su ámbito de competencia. Por lo tanto, también debería ser posible proveer de estas funciones al CLE propuesto, al planear las crecientes necesidades ambientales de desarrollo sustentable y de utilización de los recursos en el ambiente costero.


Página precedente Inicìo de página Página siguiente