Page précédente Table des matières Page suivante


Partie 2 - Dossier technique résultant du séminaire: Spécifications finales géométriques et cartographiques du projet AFRICOVER


1. Evaluation de l'état de la cartographie en Afrique
2. Spécifications de géométrie et de cartographie de base adoptées pour le projet AFRICOVER
3. Mise en place opérationnelle des spécifications AFRICOVER


1. Evaluation de l'état de la cartographie en Afrique


1.1 La qualité et le type de réseau géodésique
1.2 Points de référence géodésiques et altimétriques
1.3 Les référentiels géométriques utilisés
1.4 Les projections cartographique utilisées
1.5 Les échelles de restitution cartographique
1.6 Synthèse


L'examen des différentes cartes à moyenne échelle actuellement disponibles sur la totalité des pays du continent africain laisse apparaître une diversité de situations telle qu'il n'est pas possible d'appréhender l'examen de tous les pays à partir d'un seul paramètre. L'analyse de la situation existante a donc été faite à partir de la comparaison de chacun des constituants de la carte topographique. Ceux-ci concernent:

- La qualité et le type de réseau géodésique existant dans le pays.

- La qualité des points de référence géodésiques et altimétriques pris en considération pour le nivellement général dans le pays concerné.

- Le type de référentiel géométrique de base utilisé dans le pays.

- La projection cartographique de base utilisée pour les cartes topographiques en vigueur dans le pays considéré.

- Les échelles auxquelles les différentes séries de cartes topographiques ont été élaborées.

1.1 La qualité et le type de réseau géodésique


1.1.1 Les cartes reposant sur des réseaux de triangulation
1.1.2 Les cartes reposant sur de simples levés astronomiques
1.1.3 Les cartes reposant sur un réseau géodésique mixte
1.1.4 Situation dans les pays africains


Figure 1- Divers réseaux géodésiques en Afrique

Le continent africain connaît des situations variées où la qualité des réseaux géodésiques est très inégale. Les cartes des différents pays d'Afrique reposent généralement sur trois cas de figure géodésiques.

 

1.1.1 Les cartes reposant sur des réseaux de triangulation

Les cartes basées sur des réseaux de triangulation et de cheminement fournissent un canevas géométriquement correct en planimétrie et dans une moindre mesure en altimétrie. Ces réseaux peuvent être de plusieurs ordres, donc plus ou moins précis. Ils constituent une bonne trame géométrique dans la mesure où ils procurent une bonne cohérence interne de la mesure des distances. C'est le type de mesure géodésique classique le plus fiable que l'on peut rencontrer. Enfin, grâce à quelques mesures vérifiant la translation entre le réseau géodésique existant et le système international, il est possible de recaler l'ensemble des mesures géodésiques du pays ou de la région mesurée par rapport au système WGS84.

 

1.1.2 Les cartes reposant sur de simples levés astronomiques

Les cartes ainsi réalisées reposent sur des campagnes de prises de points isolés sur de grandes étendues de territoire. Ces points n'ont qu'une précision approximative et sont surtout rencontrés sur des endroits plus ou moins difficiles d'accès. Ces levés ne prennent pas en compte les points immédiatement à proximité, comme dans un réseau de triangulation classique. Un tel type de situation géodésique est présente surtout à des endroits où les campagnes géodésiques se sont avérées plus difficiles, soit par accessibilité, soit par la dimension des espaces à mesurer.

 

1.1.3 Les cartes reposant sur un réseau géodésique mixte

Ce troisième type est composé des deux modes de levé précédents partagés selon les cas sur des méridiens et des parallèles. Ces cartes sont principalement rencontrées sur des pays d'accessibilité variées, des pays de grande superficie pour lesquels il est difficile d'entreprendre une triangulation géodésique d'ensemble.

Notons également des différences sensibles de modes de levés topographiques, simplement effectués à la planchette dans certains cas ou par restitution photogrammétrique dans d'autres cas.

 

1.1.4 Situation dans les pays africains

De l'inventaire des ressources cartographiques présentes sur les pays du continent, il apparaît que 20% seulement des pays sont couverts par des cartes régulières basées sur des réseaux de triangulation, 30% sont couverts par des cartes semi-régulières et 50% ne dispose que de points astronomiques.

Les réseaux de triangulation réguliers se trouvent dans les pays d'Afrique australe et dans les pays du Maghreb. Les pays qui ont un réseau mixte comportant des zones avec triangulation et de plus larges secteurs seulement couverts par des points astronomiques concernent des pays de toutes les sous-régions (Ethiopie, Somalie, Kenya, Botswana, RCA, Ghana, Guinée). Enfin une majorité de pays d'Afrique ne sont pourvus que de réseaux géodésiques partiels ou simplement basés sur des campagnes de points astronomiques. Il s'agit essentiellement de l'Afrique centrale, de la zone sahélienne et du sud-ouest du continent.

En conclusion, on observera une non compatibilité entre les réseaux géodésiques existants sur le continent. La qualité des pays dotés de points astronomiques de campagne sera insuffisante pour une localisation précise des cartes des pays concernés.

1.2 Points de référence géodésiques et altimétriques

Les points de référence altimétriques généralement employés sur les systèmes géodésiques inventoriés en Afrique ne sont pas très nombreux. Ceux-ci reprennent le niveau moyen des mers à des endroits précis déterminés pour la base du nivellement général de certains pays. Outre quelques pays où l'on retrouve la correspondance entre les points fondamentaux et les points origine des réseaux de nivellement (Algérie, Tunisie, Maroc), des points de référence des niveaux moyens des mers sont enregistrés comme référentiels altimétriques dans la majorité des pays. Citons Dakar pour la majorité des pays du Sahel, les données fondamentales des datums pris comme système de référence (Pays d'Afrique australe, systèmes Arc successifs.) sont souvent regroupés sur le 12ème parallèle Nord (Système Adindan), ou sur le 30ème méridien Est pour les réseaux de triangulation des pays d'Afrique australe. Ces derniers ont souvent le point de Buffelsfontein comme point fondamental de référence.

Figure 2 - Quelques points de référence géodésique et altimétriques pour l'Afrique

1.3 Les référentiels géométriques utilisés

Figure 3 - Les référentiels utilisés

Les modèles géométriques de représentation décrivent au mieux la forme générale de la terre en fonction de deux critères: l'ellipsoïde qui est une modélisation mathématique approchant au mieux la forme du géoïde, et la projection géométrique que l'on opère sur cet Ellipsoïde, car on ne peut représenter une forme sphérique ou pseudo sphérique directement sur un plan cartésien. On utilise le plus souvent un modèle d'ellipsoïde en fonction de la zone terrestre pour laquelle celui-ci a été élaboré en cartographie classique (Everest utilisé dans le sous-continent Indien et en Asie du sud-est, Krassovsky utilisé en Russie et dans les pays de l'ancien bloc socialiste...). Ces modèles sont généralement reliés à l'histoire cartographique dans les différents pays. Le continent africain est largement cartographie sur le modèle de l'ellipsoïde de Clarke avec ses variantes élaborées depuis la fin du XIXème siècle et utilisées encore aujourd'hui. On retrouve ce type de référentiel en Afrique australe comme en Afrique centrale, dans la zone Sahélienne et le Maghreb. Le passage d'un référentiel à l'autre se fait par des algorithmes de calcul prenant en compte les axes majeurs et mineurs, les coefficients d'aplatissement des différents ellipsoïdes utilisés.

1.4 Les projections cartographique utilisées

Figure 4 - Les projections cartographiques utilisées en Afrique

Le type de projection est défini en fonction de la géométrie de la zone à représenter sur un plan cartésien (pays étalé en longitude, en latitude, représentation oblique...).

Les projections les plus souvent utilisées pour les couvertures nationales à moyenne échelle sont cylindriques (Transverse Mercator, UTM), celle de Gauss étant présente en Afrique australe et orientale. La projection conique de Lambert et celle de Bonne se retrouvent en Afrique septentrionale et quelques polyconiques sont présentes en Afrique centrale.

1.5 Les échelles de restitution cartographique

Les échelles de couverture les plus utilisées sont le 1:200000 plutôt en Afrique de l'Ouest et le 1:250000 plutôt concentrées sur l'Afrique australe et orientale. Les cartes d'échelles plus grandes peuvent être trouvées pour des pays de plus petite superficie en Afrique de l'Ouest, ainsi que sur des pays de superficie moyenne bénéficiant de couvertures à plusieurs échelles. Ce type de carte couvre également les îles de l'océan Atlantique et de l'océan Indien.

Figure 5 - Les échelles utilisées en Afrique au niveau national

1.6 Synthèse

Le groupe de travail a retenu cette évaluation de la situation cartographique des pays comme une base appropriée de départ pour la définition des spécifications techniques de la base de données AFRICOVER.

Figure 6 - Les cartes géométriquement fiables ne représentent que 20% du continent

Cette analyse présente une vue générale et donc non exhaustive de la situation cartographique sur la globalité de l'Afrique. Le fait principal à retenir est que la géométrie n'est exploitable pour un système international que sur 20% du continent. Les systèmes et leurs points fondamentaux (Datums) sont également variés et difficiles à corréler les uns par rapport aux autres (Adindan, Carthage...) de sorte à obtenir un équilibre du point de vue vertical. En effet, s'il est possible de pratiquer une translation des réseaux de triangulation fiables directement sur le système international WGS84, environ 4 cinquièmes du continent restent difficiles à cartographier sur un référentiel cohérent.

Cette cohérence géométrique est nécessaire:

- pour permettre un référentiel géométrique cohérent pour toutes les SIG, SIE en cours et à venir;

- pour la mise à jour des cartes topographiques, le plus souvent obsolètes, à l'aide des techniques modernes de GPS et de traitement numérique de l'information.

Les spécifications AFRICOVER qui ont été retenues pour mettre en oeuvre la cohérence géométrique sont exposées dans la section suivante.

2. Spécifications de géométrie et de cartographie de base adoptées pour le projet AFRICOVER


2.1 Spécifications de base
2.2 Spécification des modèles numériques de terrain (MNT)
2.3 Spécifications du fond topographique simplifié AFRICOVER
2.4 Recommandations générales sur la mise en place de la composante géométrique et cartographique


La définition des spécifications AFRICOVER faite par le groupe de travail a été basée sur les critères suivants:

- simplicité de mise en oeuvre;

- compatibilité avec les nonnes internationales en vigueur actuellement;

- spécifications garantissant une géométrie de référence unique, que ce soit pour la cartographie topographique ou thématique;

- référentiel permettant une conversion aisée vers les référentiels locaux.

2.1 Spécifications de base

Les spécifications suivantes ont été définitivement retenues par le groupe de travail.

Réseau géodésique normalisé et précis, dans le système international WGS84; ceci permettra de maîtriser les passages aux systèmes locaux fiables et disponibles par des lois connues. En outre, ce système s'appuie sur les récepteurs GPS du marché. Tout point de la carte développée dans ce système est comparable directement avec un point relevé par GPS. Cette option est essentielle pour toute campagne ultérieure, thématique ou non, car la prise de points GPS sur le terrain pourra être directement implantée sur une base numérique ayant un système de référence identique. Notons que le balisage géodésique ADOS calculées sur le modèle WGS72, est également une source de données géodésiques fiables.

L'ellipsoïde international IAG-GRS80, (Ground Référence System 80) ellipsoïde de référence créé pour la localisation des traces de satellites. Ce modèle apportera une précision et une cohérence qui vont de pair avec le réseau WGS84. Le GRS80 est l'ellipsoïde standard utilisé pour la projection UTM.

La projection Transverse Universelle de Mercator (UTM). Celle-ci autorisera la gestion de couvertures cartographiques aisément répertoriées sur de grandes étendues (fuseaux normalisés par tranches de 6 en 6 degrés de longitude) telle que recommandé par la Résolution de la 6ème conférence internationale de l'OACT sur la cartographie de l'Afrique, Addis-Abeba, 1986. Ce type de projection est actuellement le plus répandu dans le monde.

Tableaux synoptiques homogènes 1° x 1° (1:200000) ou 11/2° (1:250000) et 30'x30' (1:100000) découpés par degré de longitude et de latitude, avec une grille UTM de 15' en 15'. Ceci permettra de réaliser les cadres des étendues cartographiées, prenant en compte une marge supplémentaire d'un centimètre en cas d'erreur de positionnement. Il sera ainsi possible de repasser des systèmes cartographiques locaux au système de base retenu pour le projet AFRICOVER, les lois de transformation étant maîtrisées avec précision.

La précision planimétrique à moyenne échelle sera comprise entre 50 et 100 m. Cette précision correspond au minimum attendu en qualité et tolérances techniques compatibles avec la plupart des données satellitales du marché. La résolution du pixel de la plupart des satellites civils d'observation de la terre optiques et radar est comprise entre 5 et 40 m. La production de données géographiques sera ainsi réalisée à des coûts et des délais raisonnables. Cette précision de 50 à 100 m correspond au minimum à attendre sur des cartes au 1:200000 et au 1:250000 pour le report des éléments structurants (toponymie, infrastructures) et par la suite des polygones d'occupation du sol. A partir des données AFRICOVER, il sera possible d'éditer des cartes à moyenne échelle et de mettre à jour les cartes existantes.

La précision altimétrique

La précision altimétrique a été définie pour deux utilisations différentes:

- correction géométrique des images de satellite où un intervalle de 100 à 150 m a été retenu
- utilisation thématique où a été recommandée une précision de 50 à 100 m.

En fonction de ces deux critères, les spécifications de précision altimétrique bien que de natures différentes, sont toujours dépendantes du type de terrain en présence, et des sources de données disponibles.

Tableau 1 - Spécifications définitives AFRICOVER de référentiel cartographique

1 - Système de référence \

WGS84

2 - Ellipsoïde

GRS80

3 - Projection

UTM

4 - Découpage géographique

1:250000
1.5° x 1°

1:200000
1° x 1°

1:100000
0.5° x 0.5°

5 - Précision planimétrique

50-100 m

6 - Précision altimétrique

Application thématique: 50-100 m

Correction géométrique: 100-150 m

2.2 Spécification des modèles numériques de terrain (MNT)


2.2.1 La correction géométrique des images de satellite à l'aide du MNT (Modélisation. Orthorectification)
2.2.2 MNT à vocation thématique


L'utilisation de modèles numériques de terrain (MNT) garantira une fiabilité géométrique maximum de la base AFRICOVER. Les spécifications des MNT reposent sur deux composantes essentielles (raster ou vecteur):

- Le pas de MNT, à savoir la précision planimétrique du MNT en X, Y. Cette notion de pas est introduite par la numérisation des courbes de niveau sous forme de points côtés en X, Y, Z et leur interpolation en un MNT sous trois formes possibles:

* Triangles vectoriels irréguliers (TIN).

* Mailles vectorielles carrées.

* Pixels codés sur un ficher raster. On définit un pas à partir duquel les points X, Y, Z seront interpolés. Chaque pixel dont la coordonnée ligne / colonne est géoréférencée en X, Y donne une valeur Z codée sur 2 bits.

Le nombre de points interpolés augmente si la taille du pas de MNT diminue. La précision est accrue, mais les calculs et les coûts sont plus élevés.

La précision en Z du MNT, qui correspond à la moitié de l'équidistance des courbes de niveau à condition que le pas de MNT respecte une précision planimétrique cohérente avec la carte.

La caractéristique de base du MNT varie selon le type de relief rencontré. En cas de relief relativement plat, un MNT de grande précision sera souhaité pour des applications thématiques. Pour la correction d'images de satellite sur une zone de faible dénivelée (inférieure à 150 m), on pourra se contenter de la prise de quelques points sur l'image.

En cas de fort voire de très fort relief, on pourra augmenter l'équidistance des courbes de niveau c'est à dire, réduire la précision altimétrique du MNT, de sorte à obtenir un produit plus facilement utilisable.

 

2.2.1 La correction géométrique des images de satellite à l'aide du MNT (Modélisation. Orthorectification)

Deux étapes préalables sont généralement utilisées pour corriger géométriquement des images de satellite.

- Modélisation physique, selon les paramètres internes des satellite (tangage, roulis, lacet, orbitographie) et des propriétés de modèle géométrique (système géodésique de référence, ellipsoïde...). Rappelons que la modélisation peut être unique, c'est à dire sur une scène seule ou globale, c'est à dire comprendre plusieurs scènes - v. Spatiotriangulation.

- Rectification par prise de points d'appui sur une carte papier. La prise de ces points d'appui permet le calcul d'algorithmes réduisant l'erreur planimétrique résiduelle après modélisation.

- Orthorectification, intégrant les déformations dues au relief.

L'utilisation d'un MNT permet de réduire au mieux l'erreur planimétrique due aux effets du relief sur une image corrigée par une simple prise de points d'appui en X, Y. Cette erreur de positionnement croît d'autant plus vite que la dénivelée est importante d'un point à un autre de l'image.

Les images corrigées géométriquement par MNT (Niveau 3) sont interpolées de la manière suivante. On procède à la prise de points d'appui non plus sur une simple carte, mais sur le modèle numérique de terrain. Les composantes X, Y sont connues par le positionnement équivalent en X/Y/ligne/ colonne sur le MNT. Il est ainsi possible d'identifier un point connu sur la carte en X, Y, Z, et un pixel connu en ligne / colonne / valeur sur le MNT. L'opération consiste ensuite à calculer l'interpolation entre deux points homologues connus sur le MNT et sur l'image. Chaque pixel de l'image sera ainsi calculé en fonction de la valeur homologue X, Y, Z interpolée par une sélection de pixels voisins sur le MNT.

L'algorithme utilisé calculera la déformation complète de l'image en fonction du relief rencontré. En théorie, les images de satellite non corrigées du relief ont une erreur quadratique moyenne inférieure à 50 m pour des angles de prise de vue compris entre 0 et 8 degrés et pour des dénivelées inférieures à 500 m. Dans la pratique, on considère qu'une dénivelée de 150 m maximum entre deux points d'une même image est tolérable pour une image seulement corrigée en X, Y.

Sur des zones planes ou de faible relief (dénivelée sur une même image inférieure à 500 m, pentes entre 0 et 30°), une couverture GLOBE 1 à petite échelle ou des MNT calculés à partir de courbes de niveau numérisées sur les cartes fiables à 1:200000 - 1:250000 seront utilisés avec une précision relative (50 - 150 m). Ces produits suffiront à corriger les déformations éventuelles entraînées par le relief sur les images.

1 GLOBE est un modèle numérique de terrain produit à l'initiative de la NOAA, tiré des Données du DTED. Il est échantillonné à l'échelle du 1:1000000 et couvre l'ensemble du monde. Il est d'une précision de 1000 pieds aux meilleurs endroits; si la couverture globale est meilleure que le DCW dont il tire une partie des données, le problème du manque de densité sur certaines régions de l'Afrique demeure. Une nouvelle version a été récemment mise à disposition du public sous le nom de GTOP030 par l'USGS.

Par contre, sur des zones de forte pente (dénivelée supérieure à 500 m, pentes supérieures à 30°), des campagnes de prise de points GPS2 ou des repérages sur cartes existantes fiables, voire la corrélation automatique, seront utilisés. Dans ce cas, des MNT seront extraits des cartes existantes à moyenne échelle ou par corrélation automatique d'images visibles de type SPOT ou IRS1C, de JERS1 optique, éventuellement d'images radar appropriées.

2 Des GPS différentiels peuvent apporter une précision de localisation métrique. Les Datums locaux et le modèle de géoïde doivent être bien connus pour les transformations sur le WGS84.

En utilisation pour l'orthorectification d'images, une précision entre 100m et 150 m sera requise comme minimum en fonction du relief rencontré.

 

2.2.2 MNT à vocation thématique

De nombreuses applications SIG utilisent des MNT dans le domaine de l'environnement et de l'agriculture (modélisation de l'érosion, établissement de plan d'aménagement, etc.). Dans ce cas, le MNT sera saisi à la plus grande précision possible, son pas et sa précision étant compatibles avec la carte topographique de référence.

Pour exploiter des données thématiques, la réalisation de MNT sera effectuée avec une précision plus grande que les MNT utilisés pour la correction géométrique d'images. Sur des terrains de faible relief, les cartes existantes de qualité peuvent être utilisées avec une faible équidistance et un pas situé vers 100 m, une équidistance compatible avec la prise en compte du micro-relief nécessaire à de telles études. Sur les zones de relief moyen, des MNT peuvent être réalisés à partir des cartes existantes ou par corrélation automatique, toujours à condition de respecter un certain degré de précision. Enfin, sur les terrains de forte pente, des MNT réalisés par corrélation automatique de couples d'images d'une précision inférieure à 20 m seraient à prévoir, à moins de trouver des cartes topographiques permettant la constitution de tels MNT.

Pour des utilisations thématiques, une précision altimétrique entre 50 m et 100 m sera requise.

2.3 Spécifications du fond topographique simplifié AFRICOVER


2.3.1 Réseaux de transport
2.3.2 La toponymie
2.3.3 Le réseau hydrographique
2.3.4 Les limites administratives


La définition du fond topographique simplifié a fait l'objet d'une étude complète par le sous-groupe ?2 du séminaire.

Le fond topographique simplifié sera basé sur les cartes topographiques disponibles. Il servira de référence aussi bien nationale que continentale à la base de données géoréférencée sur l'occupation du sol. Les éléments de base à cartographier peuvent être résumés par 4 classes élémentaires d'objets:

- les réseaux de transport,
- la toponymie,
- le réseau hydrographique,
- les limites administratives.

2.3.1 Réseaux de transport

- Routes: les réseaux routiers internationaux et nationaux seront systématiquement relevés, tandis que les réseaux secondaires seront inscrits selon la surface du pays, la disponibilité et l'exactitude des informations disponibles sur le pays et les spécifications nationales.

- Voies ferrées: toutes les voies ferrées seront portées à la carte, en précisant l'état de l'infrastructure concernée (opérationnelle ou non).

- Infrastructures principales: les infrastructures de première importance seront également cartographiées quand cela est rendu nécessaire. Il s'agit des lignes à haute tension, des gazoducs et oléoducs internationaux et nationaux.

- Zones urbaines: toutes les capitales, les villes régionales et autres zones urbanisées seront portées à la carte, ainsi que les aéroports internationaux et locaux et les zones portuaires principales.

2.3.2 La toponymie

Pour les rivières, canaux et lacs seules les entités de première importance verront leur toponyme attaché à la base. Les entités de second ordre ne seront pas mentionnées. Pour les routes, les toponymes ne seront pas mentionnés. En effet, dans beaucoup de cas, les routes africaines ne portent pas de nom ni de numéro, et leur éventuel rapport, quand cela est possible, causerait un manque d'homogénéité dans la base de données. Pour les villes, les noms figureront dans la base de données, ainsi que ceux des aéroports internationaux et des zones portuaires de première importance.

2.3.3 Le réseau hydrographique

Les fleuves et rivières principaux seront reportés sur le fond, en accord avec les spécifications particulières que chaque pays devra fournir. Un fleuve ou une rivière peuvent être classés différemment d'un pays à l'autre. Par ailleurs, les indications de sources de documentation et de précision devront être fournies.

Les canaux et autres plans d'eau importants seront cartographiés.

2.3.4 Les limites administratives

Elles ont été considérées comme une information primordiale du fond topographique simplifié. On y fera figurer les frontières internationales, les limites administratives nationales de premier et de second ordre. Les frontières non reconnues officiellement seront signalées par un attribut particulier.

Tableau 2 - Spécifications définitives du fond topographique simplifié

Limites administratives

Classe d'objets


Primaire

Secondaire

Tertiaire

Autres objets

Internationales

Nationales

Provinciales

Frontière non reconnue officiellement

Réseau hydrographique

Fleuves, canaux principaux

Autres cours d'eau importants

Rivières

Lacs, plans d'eau importants

Routes

Réseau international 1re catégorie

Réseau national 1re catégorie

Réseau régional 2e catégorie

-

Rail

Réseau international 1re catégorie

Réseau national 1re catégorie

Réseau régional 2e catégorie

Voies de desserte locales, voies non opérationnelles

Energie

Lignes très haute tension internationales, Pipe-lines internationaux (gaz et hydrocarbures)

Lignes haute tension nationales, Pipe-lines nationaux importants (gaz et hydrocarbures)

-

-

Agglomérations urbaines

Capitale nationale Aéroports internationaux, zones portuaires de première importance

Capitale provinciale Aéroports régionaux

Autre ville importante, aéroports locaux

Autre zone anthropique importante

Toponymie

Noms des capitales nationales, Aéroports internationaux

Autres villes saisies dans la base de données, ports, autres aéroports

Régions administratives contenues dans la bases de données, aérodrome

Autre objet contenu dans la base de données

2.4 Recommandations générales sur la mise en place de la composante géométrique et cartographique

- A partir du commencement du projet, tous les travaux seront réalisés sous le système international WGS84, les données pouvant par la suite être transformées dans les systèmes locaux. Les données altimétriques seront plus précisément connues en utilisant le géoïde modélisé sur WGS84.

- Concernant le fond topographique simplifié de la base de données, chaque pays devra fournir les informations nécessaires à la saisie de la base, les sources de documentation et les dates de fabrication. Les attributs des objets seront saisis en accord avec les spécifications propres au pays concerné.

3. Mise en place opérationnelle des spécifications AFRICOVER


3.1 Préparation de la base cartographique selon les différentes situations rencontrées dans les pays
3.2 Préparation du fond topographique simplifié


3.1 Préparation de la base cartographique selon les différentes situations rencontrées dans les pays


3.1.1 Premier scénario: réseaux géodésiques et cartes de grande qualité (20% du continent)
3.1.2 Deuxième scénario: réseaux astronomiques ou réseaux astro/géodésiques


Deux scénarios ont été retenus pour la mise en place de la base de données AFRICOVER, selon les situations rencontrées dans les pays. Chacun d'entre eux est décrit selon les différents étapes nécessaires pour établir la base de données géoréférencée: définition des données, définition du réseau géodésique, collecte des données satellite, collecte des données cartographiques et du MNT, détermination des GCP, élaboration des images satellite et analyse.

 

3.1.1 Premier scénario: réseaux géodésiques et cartes de grande qualité (20% du continent)

3.1.1.1 Datum

(a) Transformation du Datum

Dans le cas où les paramètres de transformation entre le datum et le WGS84 sont disponibles au national (ADOS), ceux-ci seront utilisés pour transformer le datum local en système WGS84.

La transformation des coordonnées a été estimée pour une période d'environ un mois.

Le calcul des paramètres de transformation doit être fait pour chaque pays individuellement.

(b) Campagne GPS

Dans le cas où ces paramètres ne sont pas connus, ils seront identifiés à partir de relevés GPS faits sur des points existants du réseau géodésique. Si ce réseau géodésique s'avère insuffisamment distribué, alors de nouveaux points seront déterminés en utilisant des GPS pour la géodésie ayant une précision absolue de 25 cm.

- Afin de calculer le temps nécessaire pour établir le réseau GPS dans les pays qui pourraient en avoir besoin, il a été décidé de considérer trois dimensions de pays, comme indiqué ci-dessous.

Dimension du pays

Petit

Moyen

Grand

Surface (km2)

< 30000

30000-1000000

>1000000

No. de points requis

5

10

20

Temps requis

2 ½ mois

3 ½ mois

4 ½ mois

No. d'équipes

1

2

4

No. de récepteurs

2

3

5

Pour chaque point GPS, trois jours d'observation sont requis. Il est également indiqué de:

· Faire un inventaire des actuels récepteurs de GPS dans les pays impliqués, de manière à aboutir à une juste estimation des pays qui peuvent avoir besoin d'assistance.

· Louer des récepteurs géodésiques pour limiter les dépenses, en considération du coût élevé des récepteurs.

· Disposer d'une équipe de trois personnes.

3.1.1.2 Réseaux Géodésiques

L'actuel réseau géodésique sera transformé dans le système WGS84.

3.1.1.3 Collecte de Données Satellite

- La couverture maximale de nuages et d'ombre doit être inférieure à 10%

(a) Besoin en Format des Données

Les traitements suivants sont recommandés, quant aux données satellite:

- Niveau Spot 1 A
- LANDSAT - correction systématique
- IRS-C - Equivalent à SPOT
- Tous les paramètres d'éphéméride et d'attitude doivent être disponibles
- RADAR: les différentes options seront considérées.

(b) Dates des Images Satellite

- Une attention toute particulière sera prêtée aux dates de collecte des images, de manière à permettre une parfaite discrimination des classes d'occupation du sol pour l'interprétation visuelle.

- Comme il peut être difficile de couvrir entièrement le pays en un an, il est 'conseillé de prendre toutes les images de différentes années à la même période de l'année.

(c) Influence du Relief

- L'effet du relief doit être corrigé avec un MNT approprié. A ce propos, la visée Nadir est conseillée autant que possible, étant donné que celle-ci minimise la correction géométrique. De plus, la visée oblique dans les régions à relief modéré et élevé rendrait indispensable l'utilisation du MNT qui est coûteux.

(d) Bandes Spectrales

- L'imagerie optique (visible, NIR et éventuellement MIR) est préférable à l'imagerie radar. Cependant, dans les régions équatoriales, à cause de la couverture nuageuse permanente, l'imagerie radar pourrait être la seule source de données possible.

(e) Considérations Opérationnelles

- Il a été établi que la collecte de données satellite commencera en même temps que la préparation des données et du réseau géodésique.

- La dépense prévue pour l'achat des données satellite devrait se situer entre EU$0.2 et EU$0.7 par km2

3.1.1.4 Collecte de Données Cartographiques et Génération du MNT

Des cartes topographiques déjà existantes, à différentes échelles, sur un support film stable, seront mises à disposition par les autorités nationales pour le projet. En cas de besoin, des photographies aériennes pourront aussi être fournies.

Les MNT sont nécessaires pour corriger la géométrie des images satellite; il sera conseillé:

(i) Pour les régions à relief bas et modéré, d'utiliser le Modèle NOAA GLOBE (précision altimétrique de 150m) qui devrait suffire dans la plupart des cas.

(ii) D'utiliser, pour les zones à plus haut relief, un MNT avec des courbes de niveau allant de 80 à 100 m. Un tel MNT devra être dérivé des cartes topographiques disponibles.

Dans tous les cas, les MNT devront être convertis dans le système WGS84.

Le tableau ci-dessous indique les temps nécessaires pour générer des MNT pour trois types de relief différents.

Relief

Temps requis pour la génération des MNT

Bas à moyen

(Utilisation du Produit Globe) 1 semaine

Elevé

Deux semaines/feuille cartographique

3.1.1.5 Détermination des Points de Contrôle (GCP)

Des GCP d'une précision de 10m RMS en X, Y, et de moins de 50 m RMS en Z, sont nécessaires pour rectifier les images satellite par rapport aux cartes. En principe, les GCP pourront être obtenus à partir des cartes topographiques disponibles. Avant d'extraire les GCP, la qualité des cartes topographiques sera estimée avec quelques relevés GPS. Si l'écart entre les points extraits des cartes et les GPS est supérieur à 10 m, alors les GCP seront définis exclusivement à partir de relevés GPS sur la zone couverte par les cartes ayant une précision insuffisante.

- Le temps requis pour récolter les GCP a été évalué pour deux cas, comme indiqué dans le tableau ci-dessous:


Dimension du Pays

Petit

Moyen

Grand

No. de GCP pour la triangulation spatiale

15

20-30

50-100

Temps requis pour la triangulation spatiale

1 semaine

2-3 semaines

1-2 mois

No. de GCP pour un cas normal (1)

15

300

>1000

Temps requis pour un cas normal (1)

1 semaine

3 mois

9 mois

3.1.1.6 Traitement d'Images

(a) Amélioration radiométrique

En suivant la phase de pré-traitement faite par le fournisseur des données de satellite, un agrandissement radiométrique sera appliqué par l'équipe du projet, de manière à permettre la discrimination la plus efficace de l'occupation du sol. Des techniques de l'amélioration de contraste et de filtrage seront utilisées et définies de plein accord avec l'équipe de photo-interprètes.

(b) Corrections géométriques

Les corrections géométriques doivent être faites avec précision, en tenant compte des déformations dues à l'attitude satellite et à la morphologie du terrain. Ceci doit être fait selon les étapes suivantes:

(1) Des corrections géométriques seront effectuées, en utilisant un modèle paramétrique qui inclut des paramètres orbitaux et des paramètres d'attitude, de manière à enregistrer l'image selon le réseau GCP.

(2) Des corrections géométriques pour corriger l'effet relief seront effectuées, en utilisant un MNT conformément aux spécifications ci-dessus mentionnées.

(3) Des techniques de rééchantillonage seront appliquées aux images corrigées, en utilisant la "Convolution Cubique Minimale" avec une résolution correspondant à la résolution spatiale originale des données satellite utilisées.

Lorsque plusieurs données satellite différentes sont utilisées en même temps, des reprises d'échantillon seront faites en utilisant un pixel commun de taille entre 10 et 30 m.

(4) Validation de Qualité Géométrique de l'Orthoimage

La qualité géométrique de l'Orthoimage résultante devrait être estimée en comparant, pour quelques points, les coordonnées données par l'Orthoimage et les coordonnées extraites de la carte, converties en WGS84.

(5) Mosaïquage

Le mosaïquage sera appliqué en utilisant des techniques standard pour normaliser la radiométrie entre les scènes, tout en préservant le contraste des images qui sont nécessaires à l'interprétation visuelle.

(c) Triangulation Spatiale

Des techniques de triangulation sont fortement recommandées lorsque possible (ex: plusieurs images satellite sans nuages prises le même jour, au même endroit). Cette technique offre de nombreux avantages qui réduisent considérablement le coût et le temps nécessaire à l'élaboration des données, qui sont:

- Une diminution du nombre de GCPs pour la correction géométrique. Ceux-ci peuvent être diminués, par exemple, de 1000 à 30 points pour une grande quantité de scènes. C'est là une économie appréciable, puisque l'extraction de GCPs et leur traitement sont particulièrement difficiles et longs: ceci implique l'emplacement de GCPs corrects sur les images, la détermination de leurs coordonnées d'après des cartes WGS84 ou à partir de points GPS, et l'élaboration de points pour les corrections géométriques des images.

- Le traitement des données d'attitude paramétriques pour la correction géométrique est bien plus simple, étant donné que toutes les images de la même trace auront des paramètres communs.

- Le mosaïquage est nettement réduit, du fait qu'il concerne des scènes adjacentes.

3.1.1.7 Interprétation de l'Image Satellite

Celle-ci sera effectuée sur les orthoimages, en utilisant, de préférence, des techniques numériques pour assister l'interprétation visuelle, pour préparer la base de données topographique simplifiée et celle de l'occupation du sol - d'après les systèmes de classification définis dans ce but. (voir rapport du "groupes de travail l", sur la classification de l'occupation du sol).

Si la qualité des cartes topographiques est satisfaisante, celles-ci seront utilisées pour extraire les éléments de la couche topographique simplifiée, qui seront visualisées sur l'orthoimage pour la mise à jour (par interprétation visuelle).

Autrement, la couche topographique devra être extraite directement de l'orthoimage par photo-interprétation. Dans ce cas, il est recommandé d'utiliser des données satellite très haute résolution (10 m de résolution ou moins), dans des zones particulières à population dense ou présentant un réseau d'infrastructure dense. L'utilisation d'images Stéréo augmentera l'interprétabilité des images.

La durée pour le pré-traitement (amélioration d'image, correction géométrique, mosaïquage), l'interprétation et la génération de bases de données sont fournies ci-dessous:


Dimension du Pays

Petit

Moyen

Grand

Pré-traitement

1 ½ mois

3 mois

4/2 mois

Interprétation et génération de base de données

2 semaines

2-3 mois

6 mois

3.1.2 Deuxième scénario: réseaux astronomiques ou réseaux astro/géodésiques

3.1.2.1 Datum et Réseau Géodésique

Dans ce cas, il est nécessaire d'évaluer la précision du réseau astrogéodésique existant en évaluant aussi bien le datum vertical que le datum horizontal. Cette évaluation se fait en calculant la position des points sélectionnés (5 à 20, selon la dimension des pays), et en utilisant des récepteurs GPS géodésiques à fréquence double (précision de 30 cm). Ces points doivent être bien répartis et séparés les uns des autres par une distance d'aumoins 100-200 km.

Pour chaque point, une comparaison sera faite entre les coordonnées des anciennes données et celles mesurées dans le système WGS84. Si la différence est inférieure à 10 m, l'ancien système est alors acceptable et il devra être transformé en WGS84. Autrement, les points qui présenteraient une erreur de plus de 10 m, devront être à nouveau calculés dans le datum original selon les méthodes classiques -(triangulation/trilatération, etc.). Une fois que l'ancien datum est corrigé, il sera transformé en WGS84. Ce travail sera accompli pour chaque pays.

Au cas où d'autres points de contrôle géodésiques seraient requis pour densifier le réseau, ceux-ci doivent être générés par des points GPS de 5 à 10 m de précision.

(a) Campagne GPS

Dans ce cas, il a été nécessaire de considérer des zones plus vastes qui comprendraient deux ou plus de deux pays, puisque c'est là une solution plus économique.

Superficie

< 100000 km²

100000 - 1000000 km2

1000000 km2

No. de Points requis

5-6

20

30

Le coût et le temps requis pour déterminer les points GPS sous-mentionnés seront les mêmes que ceux décrits dans le scénario 1.

(b) Réseau Géodésique

Le nombre de points GCP requis iront de 5 points pour les petits pays à 20 pour les pays de dimension plus importante. Le coût et le temps nécessaire pour les générer seront également les mêmes que dans le premier scénario.

3.1.2.2 Collecte de Données Satellite et Cartographiques

(a) Acquisition des données satellite

Les mêmes spécifications sont appliquées que pour les pays ayant des réseaux à triangulation de bonne qualité et des cartes de bonne qualité (premier scénario).

(b) Collecte de Données Cartographiques et de MNT

Une estimation de la qualité des cartes topographiques sera faite, en comparant la position d'un nombre sélectionné de points GCP par la carte ainsi que ceux qui ont été observés par les GPS, en utilisant les mêmes paramètres de transformation calculés ci-dessus.

Si sur une quantité significative de points la différence dépasse la valeur de 10m, les cartes topographiques ne peuvent être utilisées pour générer les MNT ou pour dériver les couches topographiques. Les MNT devront alors être générés à partir de mesures stéréo de données satellite - Russes, SPOT, Radarsat -, avec les mêmes spécifications que celles des MNT décrites pour le premier scénario.

Si les différences sont inférieures à 5-10 m, les cartes topographiques seront la source de génération du MNT, lorsque cela est nécessaire (ex: zones à haut relief).

Mis à part les MNT. toutes les autres sections telles que la Collecte de Données Satellite et Cartographiques, le traitement de formatage de données, l'extraction de points GCP et le traitement d'Images sont les mêmes qui figurent dans le premier scénario.

3.1.2.3 Détermination des Points GCP

Celle-ci dépendra des résultats de l'évaluation de la précision des cartes topographiques comme décrit dans le paragraphe précédent - Si la qualité de la carte est satisfaisante (toutes les cartes contrôlées présentent une précision inférieure à 10m), les GCP seront directement extraits des cartes. Autrement, ils seront déterminés par les relevés GPS.

Une autre alternative pour la détermination des GCP est de définir les points de contrôle d'après des photographies satellite haute résolution TK350. En effet, les images TK350 peuvent être mises en place de manière très précise dans le système de navigation du satellite qui a des GPS à bord, et permettant de positionner l'imagerie sur le système de référence russe. Toutefois, certains exercices pilote seront indispensables pour contrôler les possibilités de cette imagerie et la convertibilité du système russe en WGS84.

3.1.2.4 Traitement d'Image

On appliquera les mêmes spécifications que celles qui ont été formulées pour le premier scénario. Si la qualité de la carte n'est pas satisfaisante, les GCP collectés par l'intermédiaire de relevés de terrain impliqueront un travail qui sera long et coûteux. Dans ce cas, la triangulation spatiale est recommandée.

Figure 7 - Fréquence de ciel complètement dégagé en hiver et reliefs

3.2 Préparation du fond topographique simplifié


3.2.1 Phase pilote
3.2.2 Phase opérationnelle


3.2.1 Phase pilote

II a été suggéré de réaliser une phase pilote pour tester les méthodes de préparation du fonds topographique simplifié selon les différentes conditions rencontrées dans les pays aussi bien du point de vue de la qualité des cartes existantes, de la disponibilité des données satellite, que du type de paysage rencontré.

Ce projet pilote pourra être mis en place en début d'exécution d'une composante nationale ou régionale du projet ou, si possible, être réalisée de manière séparée au niveau continental sur un ensemble de pays témoins.

Ce projet se proposera d'estimer la précision obtenue pour chaque catégories de la légende de la BD topographique simplifiée, selon les principaux milieux et en fonction de la résolution spatiale des images utilisées. De plus, il recommandera une présentation standard de la feuille représentant les éléments topographiques simplifiés.

Les milieux environnementaux qui, selon le groupe de travail, pourraient être testés concernent:

- les zone désertiques ou semi-arides;
- les zones tropicales peu peuplées;
- les zones tropicales densément peuplées;
- les zones équatoriales;
- les zones de haut relief.

Bien que l'échelle de base soit le 1:200000 ou 1:250000, il a été aussi proposé que soit étudié le 1:100000 ou 1:50000 sur des zones restreintes.

Du point de vue des données satellite, il a été proposé que soient analysées les données suivantes:

- SAR (ERS, RADARSAT, JERS),
- IRS1C, stéréo éventuellement,
- Photographies aériennes à haute altitude si disponibles,
- LANDSAT TM,
- SPOT XS, PA, stéréo éventuellement.
- JERS optique VNIR, stéréo,
- Photographies satellite scannées TK350. KVR1000.

Finalement les activités de mise en place des projets pilote pourraient être résumés de la façon suivante:

Tableau 3 - Plan de travail et budget des projets pilotes - Fond topographique simplifié

Tâche

Durée

Coût (EUS)

Sélection/inventaire des cartes topographiques papier et planches - mères

3 semaines

---

Interprétation des images de satellite, et photographies aériennes (commun avec les travaux de classification et occupation du sol)

2-3 mois

1500.00

Expertise, consultance

---

2500.00

Numérisation, édition

1 mois

1500.00

Surimpression sur images satellite, identification et analyse des différences de représentation.

0,5 à 1,5 mois

2000.00

Mise à jour de la couverture topo par digitalisation interactive

0,5 mois

1000.00

Vérification terrain, complètements, vérification de positionnement

2 semaines

500.00

Préparation et description des produits finaux (digital et analogique)

2 semaines

2000.00

Analyse des résultats, préparation et publication de rapports.

1,5 mois

3000.00

TOTAL

6-8 mois

14000.00

3.2.2 Phase opérationnelle

La mise en place opérationnelle du fonds topographique simplifié sera fait selon les étapes suivantes:

i) Inventaire et acquisition des cartes topographiques et éventuellement réédition des planches mères originale quand leur qualité le permet.

ii) Acquisition des images satellite et réalisation des prétraitements radiométriques et géométriques selon les étapes décrites dans le schéma en fin de ce chapitre. Ces traitements seront bien entendu fait à partir du référentiel géométrique préparé selon les méthodes discutées précédemment.

iii) Numérisation des éléments du fonds topographiques. Deux cas se présenteront:

(a) Soit les cartes topographiques sont de qualité géométrique suffisante alors la numérisation sera faite directement à partir de ces cartes. La mise à jour des éléments topographiques sera faite par photo-interprétation sur écran en superposant le résultat de la numérisation décrite précédemment, avec les images satellite. Des compléments de terrain pourront être envisagés si nécessaire (par ex: construction d'une route principale très récente).

(b) Soit la qualité géométrique des cartes est trop faible et la numérisation des éléments sera faite directement sur les images satellite corrigées géométriquement par GPS. Les éléments non repérables sur les images seront complétés dans la mesure du possible à partir des éléments visibles sur les cartes topographiques reportés visuellement sur base numérisée à partir des images. Des complètement de terrain pourront aussi être envisagés si nécessaire (par ex: route importante, récente et peu contrastée sur l'image satellite).

iv) Préparation de la sortie des produits finaux corrigés et mis à jour.

v) Publication des résultats (rapports, cartes). Les résultats définitifs et validés seront communiqués aux équipes nationales responsables de la mise en place des couvertures thématiques.

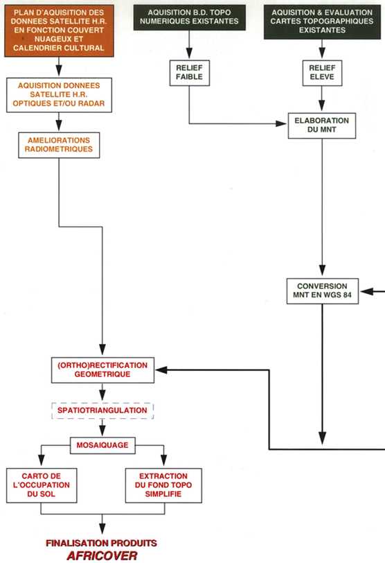
Figure

CHAÎNE DE TRAITEMENT CARTOGRAPHIQUE ET GEOMETRIQUE AFRICOVER


Page précédente Début de page Page suivante