Previous Page Table of Contents Next Page


17. Agreement on the action plan for the environmentally sound management of the Common Zambezi River system signed at Harare, 28 May 1987


Annex I. To the agreement on the action plan for the environmentally sound management of the Common Zambezi River system
Annex II. To the agreement on the action plan for the environmentally sound management of the common Zambezi river system


The Governments of the Republic of Botswana, the People's Republic of Mozambique, the United Republic of Tanzania, the Republic of Zambia, and the Republic of Zimbabwe, being Parties to this Agreement and referred below as the Parties,

Having in mind the recommendations of the United Nations Conference on the Human Environment, the Mar del Plata Action Plan on Water Development and Administration, and the Resolution 1/1 of the first session of the African Ministerial Conference on the Environment,

Aiming to develop regional co-operation in the spirit of the Lagos Plan of Action and the Southern African Development Co-ordination Conference (SADCC), on environmentally sound water resources management of the common Zambezi river system and to strengthen their regional co-operation for sustainable development,

Appreciating the efforts of the United Nations Environment Programme (UNEP) and other United Nations Organizations to promote this co-operation,

HAVE AGREED AS FOLLOWS:

Article 1 - Action Plan

1. The Parties hereby adopt the Action Plan for the Environmentally Sound Management of the Common Zambezi River System, hereinafter referred to as "the Zambezi Action Plan", contained in Annex I to this Agreement.

2. The Parties respectfully request that the Zambezi Action Plan should be endorsed by the Council of Ministers of the Southern African Development Co-ordination Conference, as a concerted action programme of the Southern African Development Co-ordination Conference.

3. The region covered by the Zambezi Action Plan encompasses the territories within or related to the Zambezi river basin of the following countries: Angola, Botswana, Malawi, Mozambique, United Republic of Tanzania, Zambia, Zimbabwe and the illegally occupied territory of Namibia.

4. The Zambezi Action Plan will be implemented through various projects developed according to the relevant guidelines contained therein. The projects for the initial implementation of the Zambezi Action Plan are identified in the appendix I to the Zambezi Action Plan.

5. The Parties will, individually and/or jointly as a regional activity of the Southern African Development Co-ordination Conference, take all appropriate measures for the expeditious and effective implementation of the Zambezi Action Plan.

Article 2 - Institutional and Financial Arrangements

1. Two options are open to the Council of Ministers of SADCC to implement the Zambezi Action Plan:

(a) through the normal institutional and financial arrangements of SADCC, or

(b) by establishing an Intergovernmental Monitoring and Co-ordinating Committee, a Co-ordinating Unit and a Trust Fund along the lines suggested in Annex II to this Agreement.

Article 3 - National Focal Points

1. In order to achieve efficient and well co-ordinated co-operation, national focal points should be established (or an existing structure should be designated) at a high level in each of the participating Governments to harmonize, on the national level, all matters concerning the Action Plan.

2. The role of national focal points should be:

(a) To act as the official channel of communication for national organizations participating in the Action Plan;

(b) To co-ordinate, as appropriate, the participation of national institutions and agencies in the Action Plan;

(c) To consult with all relevant organizations in their national Governments on the activities and progress achieved in implementing the Action Plan.

Article 4 - Implementation of the Plan

1. The Parties confirm the urgent need for immediate implementation of the Zambezi Action Plan as adopted.

2. The Parties request the Executive Secretary of SADCC and Executive Director of UNEP to start immediate consultations regarding the implementation of the Zambezi Action Plan and the raising of external finances to ensure that implementation of the Plan starts before the end of 1987.

Article 5 - Final Clauses

1. This Agreement shall enter into force on the date of signature thereof.

2. Any party may withdraw from the Agreement by giving six months written notification to the other Parties and to the depository.

3. Any amendment to this Agreement mutually agreed upon by the Parties shall be effected in writing.

4. The original of this Agreement, the English text of which is authentic, shall be deposited with the Executive Secretary of the Southern African Development Co-ordination Conference.

5. The Agreement shall remain open for accession by the People's Republic of Angola, Malawi and Namibia, represented by the United Nations Council for Namibia and shall enter into force for Angola, Malawi and Namibia on the date of the deposit of their instruments of accession.

...

Annex I. To the agreement on the action plan for the environmentally sound management of the Common Zambezi River system

ACTION PLAN

FOR THE ENVIRONMENTALLY SOUND MANAGEMENT OF THE COMMON ZAMBEZI RIVER SYSTEM

THE ZAMBEZI ACTION PLAN (ZACPLAN)

Introduction

1. In 1972, following the adoption of the Action Plan for the Human Environment by the United Nations Conference on the Human Environment, which had met in Stockholm in June that year, the United Nations General Assembly decided to establish the United Nations Environment Programme (UNEP) to "serve as a focal point for environmental action and coordination within the United Nations system" (General Assembly resolution 2997 (XXVII) of 15 December 1972). The organizations of the United Nations system were invited "to adopt the measures that may be required to undertake concerted and co-ordinated programmes with regard to international environmental problems", and other intergovernmental and nongovernmental organizations that have an interest in the field of the environment were also invited "to lend their full support and collaboration to the United Nations with a view to achieving the largest possible degree of co-operation and co-ordination".

2. In accordance with the Action Plan for the Human Environment, the Mar del Plata Action Plan on Water Development and Administration, the recommendations of the Montevideo Programme for the Development and Periodic Review of Environmental Law and UNEP Governing Council decision 11/7, part five, UNEP, in co-operation with other United Nations agencies, has launched a comprehensive new programme on the environmentally sound management of inland water (EMINWA) to assist Governments in the integration of environmental concerns into the management of water resources.

3. One of the main sub-programmes of EMINWA is the African inland water programme, which lends high priority to water management and the reduction of the effect of droughts in Africa. Following requests from the Governments of the Zambezi river basin countries to develop regional co-operation and to promote sustainable development, it has been decided that the first element of the implementation of this programme should concentrate on the common Zambezi river system.

4. Thus, UNEP has assisted the Governments of the Zambezi river basin countries, in cooperation with other organizations of the United Nations system and donor agencies, in developing and launching an Action Plan for the Environmental Management of the Common Zambezi River System (ZACPLAN) as the first step in its comprehensive EMINWA programme.

5. The framework of ZACPLAN has also been included in the Cairo Programme for African Co-operation adopted by the African Ministerial Conference on the Environment, at its first session, which was held in Cairo in December 1985.

6. In light of the EMINWA programme, a Working Group of Experts on the Zambezi River System was established in 1985. It included experts from Botswana, Malawi, Mozambique, Tanzania, Zambia, Zimbabwe and the United Nations Council for Namibia. Representatives from Angola were invited to participate but were unable to do so. Representatives of the Southern African Development Co-ordination Conference, the United Nations Department of Technical Co-operation for Development, the United Nations Environment Programme, the United Nations Economic Commission for Africa, the World Bank, the United Nations Development Programme, the Food and Agriculture Organization of the United Nations, the United Nations Educational, Scientific and Cultural Organization, the World Health Organization, the World Meteorological Organization, the World Food Programme, the International Union for Conservation of Nature and Natural Resources and the International Lake Environment Committee also took part in the work.

7. The first meeting of the Working Group was held in Nairobi in April 1985 and was followed by two other meetings, in Lusaka, Zambia, in March 1986, and in Gaborone, Botswana, in January 1987.

8. The Working Group suggested that the Zambezi Programme should be implemented in the following stages:

(a) The preparation of a diagnostic study on the present state of ecology and the environmental management of the common Zambezi river system in order to define specific environmental problems and their impacts and to outline management goals, policies and activities. The diagnostic study was based on country reports prepared by the experts;

(b) The preparation of a draft Action Plan for the Environmental Management of the Common Zambezi River System (ZACPLAN);

(c) The adoption of ZACPLAN, including the establishment of the legal and institutional machinery for its implementation;

(d) Implementation of ZACPLAN, including regular reviews of progress and evaluation.

9. The diagnostic study on the present state of the ecology and the environmental management of the common Zambezi river system, which was prepared by the Working Group of Experts in 1985-1987 is a background document to this Action Plan.

I. Background and objectives

10. The Zambezi river system lies within the territories of the following countries and constitutes, for some of them, the main water resource: Angola, Botswana, Malawi, Mozambique, Tanzania, Zambia, Zimbabwe and the illegally occupied territory of Namibia.

11. The total population within the river basin is about 20 million. The Zambezi River with its tributaries drains an area of about 1, 300, 000 km2. The length of the river is in the order of 3, 000 km from its source in the Central African Plateau to the Indian Ocean.

12. The present co-operation in the field of water among the basin States is mainly related to economic development through the Southern African Development Co-ordination Conference (SADCC), hydropower production based on existing intergovernmental agreements, and transport and communications.

13. In view of the present utilization of the river system it is possible and highly desirable to deal with the water resources and environmental management problems of the river system in a co-ordinated manner to avoid possible future conflicts.

14. The diagnostic study identified the following main problems relating to the environmentally sound management of the river basin which should be dealt with through selected activities as part of the Zambezi Action Plan.

- Inadequate monitoring and exchanges of information with regard to climatic data, water quantity and quality, including pollution control;

- Soil erosion and inadequate soil and water conservation and flood plain management;

- Deforestation due to population growth and pressure on land;

- Lack of adequate drinking water supply and proper sanitation facilities;

- Insufficient community participation, especially on the part women as "end users" of water, in planning, construction and maintenance of water supply and sanitation systems;

- Inadequate health education for the public especially for women;

- Inadequate land-use and river basin planning in general;

- Inadequate human resources development;

- Inadequate co-ordination and consultation both at national and at river basin level;

- Degradation of the natural resources base;

- Degradation of flora and fauna;

- Inadequate information on environmental impacts of water resources and related development projects, e.g. hydropower irrigation, etc.,

- Inadequate dissemination of information to the public.

- Inadequate protection of wetlands.

15. The objective of ZACPLAN is to overcome the problems listed above and thus to promote the development, and implementation of environmentally sound water resources management in the whole river system. It will contribute to the incorporation by the river basin States of environmental considerations in water resources management while increasing long-term sustainable development in the river basin.

16. The objective will be met by the implementation of the following Action Plan.

II. Suggested actions

A. General

17. One of the major constraints on the effective use of natural resources in the development process in the Zambezi river basin is the paucity of information about environment and resources. The lack of information impedes the decision-making of river basin countries and is particularly critical in that it relates to such fundamental issues as:

(a) Potential of resources which may be utilized in the future,

(b) Fragility of ecosystems in the basin,

(c) Degradation and/or limit of utilization of resources in terms of the maintenance of sustained yields.

To form a common basis for action, existing information networks and data bases should be improved.

18. Assessment of the water resources management and related environmental processes within the Zambezi river basin is incomplete. There is therefore a need for continuing systematic assessment of the main factors influencing environmental quality, because sound action requires an understanding of the intricate links between development and the environment. Consequently, the environmental assessment component, which includes the systematic description and examination of environmental topics or problems to evaluate their present and future implications for man and the environment, will underlie and facilitate decision-making and the selection of the environmental elements of the Action Plan.

19. The planned and requested measures cover a wide range of activities and are long term in scale. They will, however, be implemented in short stages each with a detailed and specific workplan.

B. Main elements of the Action Plan

20. The following main areas are considered to be elements of the comprehensive Action Plan:

(a) Environmental assessment;
(b) Environmental management;
(c) Environmental legislation;
(d) Supporting measures.

21. The activities in the river basin should include solid and reliable environmental assessment. The collection and, as necessary, the development of comparable data and information on the basin region is one of the first tasks. The information falling into this category should relate to:

(a) Water resources assessment;

(b) Socio-economic development that may adversely affect the environment, including the identification of favourable opportunities for river basin development in general;

(c) Institutions, experts and facilities available in the region for the implementation of the Action Plan;

(d) Living and non-living resources, their status and trends in their exploitation;

(e) Sources and levels of pollutants in the various components of the river basin environment;

(f) The effects of pollutants on human health, ecosystems and amenities;

(g) The identification of human activities that could be affected by environmental degradation;

(h) The identification of ecosystems that could be endangered by environmental degradation.

22. After appropriate evaluation, this information should provide a general assessment of the state of the environment and should serve as the basis for environmentally sound management and development decisions. It is therefore evident that the actual dissemination to the States concerned of the information gathered under the environmental assessment activity is of paramount importance, if effective environmental management and development is to be sustained. Proper management of the resource base is the key to sustainable environmentally sound development.

23. A large number of present and planned activities in a region may have impacts on the quality of the environment. In addition, certain activities, when planned in concert, may provide favourable opportunities for minimizing negative environmental effects and conflicts in use and may possibly produce beneficial effects.

24. According to the "integrated river basin planning" concept, the various socio-economic activities are viewed in the light of their relation to the environment and to other uses of water resources in the river basin.

25. Environmental legislation (national legislation, and international agreements) can provide a firm commitment from States to maintain the environmental quality of the region shared by those States, and may include the harmonization of national legislation and the encouragement of the adoption of a regional agreement or agreements.

26. These main elements (as set out in paragraph 20 above) will be supported through various measures by the Governments within the river basin. They will enable them to participate in environmental activities and, in due course, they can assume their responsibility in full. The support by the Government may include, among other things, assistance in the form of education and training; equipment for the environmental assessment; experts to help national institutions participating in ZACPLAN to improve their capability; harmonization of methodology to ensure the compatibility of the results; and establishment of the specialized regional activity centres.

27. At the request of Governments, inter-agency expert missions may be organized. They undertake specific tasks, which relate to environmental problems of regional significance, in co-operation with national experts and/or institutions.

C. Environmental assessment

28. Sound action requires an understanding of the intricate links between development and the environment. Therefore there exists a need for continuing systematic assessment of the main factors influencing water management and water-related environmental quality. The tasks that should be performed include:

(a) Assessment of national and subregional capabilities to investigate and manage environmental processes, including scientific and administrative institutions (for example, those listed in Desertification Control in Africa, Actions and Directory of Institutions, volumes I and II, Desertification Control Programme Activity Centre, UNEP, 1985), manpower, research facilities and equipment, together with the identification of institutions with the potential to serve as regional activity centres in particular disciplines, and as regional or subregional activity centres co-ordinating specific inter-State projects;

(b) The gradual development and operation of a basin-wide unified monitoring system for water and water-related environment, covering water quantity and quality, pollution, siltation, water consumption, water supply and sanitation, hydroelectric power plants, major irrigation schemes, human health, forestry, soil conservation, desertification, and wildlife conservation;

(c) Assessment of the effects of the major water projects on the environment;

(d) Provision of equipment needed for the assessment of environmental quality;

(e) Compilation of an inventory of the sources and amount of pollutants reaching the river and coastal waters from land-based sources;

(f) Analysis of data on competing demands for resource utilization including development of proper data storage, retrieval and management systems;

(g) Co-operation with the Global Environmental Monitoring System (GEMS), the World Climate Programme and the Eastern African regional seas programme;

(h) Survey and assessment of present and planned socio-economic activities including development projects, that have an impact on the quality of environment of the river basin and its coastal and marine environment;

(i) Encouragement of collaboration among institutions, scientists and technicians from the region;

(j) Strengthening of capabilities in water management science and for monitoring and assessing the state of the river, coastal and marine environment and the condition of living resources, including the training of scientists and technicians from the river basin States in methods and techniques related to the assessment and evaluation of river and related marine pollution;

(k) Development of integrated information programmes taking into account existing information systems, the target audience and the promotion of community participation. Co-operation with INFOTERRA, which has national focal points in Botswana, Malawi, Tanzania, Zambia and Zimbabwe should be promoted;

(l) Assessment of water borne and other water related diseases and their effects in human health.

D. Environmental management

29. The key to sustainable, environmentally sound development is proper management of the resource base. Such management should take into account the assimilative capacity of the environment, the development goals as defined by national authorities and the economic feasibility of their implementation. The following activities may be undertaken to strengthen the ability of Governments to adopt appropriate environmental management practices for water and natural resources:

(a) Strengthening or expansion of the relevant ongoing development activities that demonstrate sound environmental management practices;

(b) Improvement of drinking water supply, sanitation and human health through strengthening of sector institutions, drinking water supply and sanitation programmes;

(c) Development of water quality control programmes based on a uniform water monitoring system;

(d) Encouraging "end users" of water, women in particular, who are actually in charge of making use of water in daily life, to participate in planning, construction and maintenance of water distribution, purification and sanitation systems;

(e) Co-operation in preparedness for pollution emergencies and water-related natural hazards, and measures to prevent them and/or mitigate their consequences;

(f) Environmentally sound development of water resources to meet the demand for water for industries, mines, irrigation, hydropower, navigation, drinking water supply, etc.;

(g) Co-operation in the application of existing international measures to reduce and control the degradation and wasteful use of the natural resource base, to combat the vast problem of desertification, and to co-ordinate efforts concerning the problems of land-use practices in relation to flood and drought control and management and pollution control;

(h) Formulation of regionally and locally applicable programmes including guidelines and standards for the management and control of domestic, agricultural and industrial waste water, including the development of principles governing the treatment and discharge of such wastes;

(I) Integration of environmental management components in decision-making on water and water-related projects;

(j) Harmonization of policies on the management of wildlife, genetic resources, natural habitats and landscapes.

(k) Co-operation in the establishment and management of protected rivers, lakes (natural and man-made), coastal areas of the river basin and its related marine habitats, such as wetlands, nurseries, breeding grounds and mangroves, including the training of technical personnel and managers in the conservation of wildlife and habitats;

(l) Co-operation in devising land-use practices, watershed management, soil conservation and development patterns appropriate for conditions in the river basin and its related marine regions, including improvement of national capabilities to assess the environmental impact of development;

(m) Co-operation in the preparation of measures to conserve wood resources, and to increase its supply on a sustainable basis which may reduce the rate of deforestation. In this context, improvement of biomass fuel processing and combustion techniques should be investigated;

(n) Co-operation in the assessment and utilization of fisheries to achieve the highest rational utilization on a sustainable basis;

(o) Development of a river basin planning process based, inter alia, on sound environmental management practices;

(p) Studies of the environmental, social and cultural effects of tourism, and elaboration of environmentally sound strategies for tourism development;

(q) Implementation of intensive human resources development programmes to support the above measures and provision of environmental education and training in order to develop the knowledge of human resources in all basin countries.

E. Environmental legislation

30. National laws and regulations pertaining to the protection and development of the river basin and its coastal and marine environment should be developed, reviewed, and, when necessary, expanded, updated or strengthened. The enforcement of national laws and regulations relating to the river basin and its coastal and marine resources should be improved, for example, with respect to deforestation, soil and water conservation, rural and urban health and development planning, mining and industrial activities, prevention of pollution of the riverine and marine environment and protection of the species living there.

31. National laws and regulations on the protection and development of river basin resources should as far as possible be harmonized whenever regional uniformity is required to meet the objectives of such legislation.

32. An up-to-date compilation of national legislation of the basin States related to the protection of the river, coastal and marine environment should be maintained.

33. A regional convention for the protection, management and development of river basin resources and the coastal and marine environment relevant to the basin should be developed and adopted. It should be supplemented by protocols prescribing agreed measures, procedures and standards to prevent, reduce and control pollution from all sources and to promote stated environmental management objectives.

34. National legislation should be developed, adopted and implemented to integrate environmental considerations in the planning, development, construction, operation and rehabilitation of water projects and should include environmental impact assessment procedures. The implementation of the legislation adopted should be supported by the appropriate machinery. Such legislation and machinery should also be adopted with regard to water supply and sanitation.

35. Technical assistance and advice on the drafting of national legislation for the effective implementation of the regional convention and its protocols and other relevant international agreements should be provided by appropriate international organizations upon request.

F. SUPPORTING MEASURES

36. To support the activities of the regional co-operation programme, intensive training programmes should be formulated for personnel from the river basin and other SADCC States. These programmes should be carried out through existing national, regional or international institutions ready to offer their facilities. In this connection, reference is made to the UNEP environmental training policy, which is designed to promote the implementation of sustainable development, the International Training Network for Water and Waste Management, initiated by the World Bank, and the WHO Health Education Network, the last two of which might be organized through the University of Zimbabwe in Harare, or similar institutions. Emphasis will be put on strengthening existing national environmental training institutions. Some of these institutions may be designated centres of excellence for environmental training for their respective region or subregion. For the coming years, priority assistance will be given to create operational regional networks of environmental training institutions.

37. In the context of the International Drinking Water Supply and Sanitation Decade (IDWSSD), a Sector Development Team (SDT) has been established with located in Nairobi, Kenya. The Team is a UNDP/World Bank project covering eastern and southern Africa with its primary function to assist related Governments in institutional development, investment planning and project identification and preparation with the emphasis on low cost solutions. In this capacity the Team would be in a position to assist the Zambezi river basin countries in the development of the water supply and sanitation sector within the framework of the Action Plan.

38. The promotion of public awareness of ZACPLAN will be an important component in the development of the information programme both within the participating countries and in countries supporting the Plan. Initially, the following activities will be undertaken to provide basic data on which an integrated information programme can be developed:

(a) A survey and analysis of existing information systems in the countries concerned including their present forms, usability and management and how they can be strengthened;

(b) An analysis to identify target audiences of relevance to the development and adoption of ZACPLAN;

(c) An analysis on the role that information can play in the development and maintenance of support for the project in donor countries.

39. Education in the principles of protection and development of the natural and human resources of the river basin and the relevant coastal and marine resources should be provided as part of the ordinary educational curricula at primary, secondary and university levels, through the training of special instructors or specialized training of general educators, and through seminars and courses offered to the general public. Written and audio-visual materials may be prepared to train general educators. It would be prepared jointly by a water resources expert involved in the project and a curriculum developer, and be aimed at teachers of engineering, environmental studies, integrated science, geography and biology. Activities would also include training of experts in basin countries to enhance their knowledge on environmentally sound management of water systems. A handbook and other relevant materials for those experts who are actually in charge of planning and management of the use of water resources will be considered for publication.

III. Implementation in the period of 1987-1989

40. High priority should be given to the appointment of national focal points.

41. The Governments should be fully informed about the progress in order to be ready to make decisions on the plan and to evaluate the consequences that may follow.

42. The Governments should make policy decisions concerning all substantive matters, financial or otherwise, related to the implementation of the Zambezi Action Plan and in particular, should:

(a) Review the progress achieved in implementing the Action Plan;
(b) Evaluate the results achieved;
(c) Adopt a workplan for implementing the Action Plan in the subsequent period;
(d) Provide the policy guidance for the procedures to be followed in the implementation of the Action Plan;
(e) Approve the budgetary resources required to support the work plan and their allocation;
(f) Agree upon the means for financing activities under the Action Plan, including firm pledges for contributions to be made by the Governments.

43. The Zambezi Action Plan should be implemented also as a follow-up of the Cairo Conference, especially of the work of the Committee on River and Lake Basins.

44. The following specific short-term goals should be reached by the end of 1989 as phase I of the implementation of the Action Plan:

(a) To provide an up-to-date compilation of all projects in the Zambezi basin which relate to ZACPLAN and to commence a basin-wide information exchange on these projects;

(b) To compile an inventory of existing national and international legislation on and to give assistance on drafting national laws for environmentally sound water resources management and to provide a draft regional convention on the subject;

(c) To assess and strengthen the capabilities of scientific resources to implement ZACPLAN;

(d) To commence the development of a basin-wide unified monitoring system of water resources and related environment with a review of the existing systems, the preparation of the development plan of this monitoring system, and the installation of a few basic data acquisition stations;

(e) To develop national, sub-basin plans for environmentally sound water resources management in each basin country to form the basis of a subsequent basin-wide development plan;

(f) To provide assistance to develop rural community promotion campaigns in each basin country to promote sustainable development locally.

45. To meet the goals of the Action Plan and the specific short-term goals listed in paragraph 44, the programme categories and activities as Zambezi Action Plan projects (ZACPRO) are listed and briefly described in Appendix I. Of them, eight projects in category I should meet the short-term goals and have definite outputs by 1989 as a result of their complete or Phase I implementation. The proposed sources of funding of those eight projects are indicated in Appendix II. Implementation of the other 11 projects, which fall into Category II, should be commenced in the period 1987-1989, if financial resources become available. The relative contributions to the common cost of ZACPLAN are indicated in Appendix III. 46. The projects to implement the goals should be formulated on the basis of the following guidelines:

(a) They should be subregional in character affecting at least two basin countries;

(b) They should be closely related to inter-governmental co-operation on the management of water resources, i.e. monitoring, networks, pollution control and legislation;

(c) They should have training, demonstration and information components at different levels;

(d) They should improve environmental health conditions and combat water related and water-borne diseases;

(e) They should promote a sustainable basis for socio-economic development, with an emphasis on food and energy production.

These guidelines should also be considered in selecting further projects during the later stages of implementation of the Action Plan.

47. The workplan and financial plan for each period should be prepared and agreed upon at least six months before the previous period expires.

48. Proposed sources of funding for implementation of the Zambezi Action Plan for the period 1987-1989 are shown in Appendix II. The first eight projects have been considered in this table. The sources of funding are estimated to cover these category I projects.

49. When adopting the Action Plan, the Governments will be invited to consider a timetable of events suitable for the orderly review of the progress made in the implementation as well as for the approval of administrative programme and budget matters. The timetable is shown in Appendix IV.

Appendix I. Programme categories for the Zambezi action plan

Projects related to ZACPLAN should constitute the basis of the programme and be implemented in phases based on the selection guidelines outlined in part III of the Action Plan. The Zambezi Action Plan projects (ZACPRO) for the period of 1987-1989 are as follows. (See paragraph 45 of the Action Plan for categorization of projects into category I and II):

A. Category I projects

(The complete or phase I implementation of projects in this category should meet the short-term goals indicated in paragraph 44 of the Action Plan and have definite outputs by 1989)

ZACPRO 1

Up-to-date compilation of all completed, ongoing and planned development projects which can be related to the ZACPLAN, and the evaluation of major key projects which have been implemented in order to gain experience, to avoid overlapping with other development programmes, to do proper and detailed planning including co-operation with donors and United Nations agencies to avoid mistakes for future project implementation and to start a basin wide exchange of information.

ZACPRO 2

Up-to-date compilation of national and international laws of the river basin countries related to the utilization and the protection of water and the environment. In order of priority requirements develop and adopt regional convention on the environmentally sound management of the common Zambezi river system and additional protocols to promote the further development and implementation of the ZACPLAN.

Technical assistance and advice on the drafting of national legislation for the effective implementation of regional conventions and their protocols.

ZACPRO 3

Survey of national capabilities and means to respond to environmental problems including scientific and administrative institutions, manpower requirements, research facilities and equipment and the need for human resources development.

ZACPRO 4

Development or strengthening of relevant national research institutes, laboratories and institutions in order to enable them to develop water-related environmental research and training policies and priorities in collaboration with INFOTERRA and to carry out the analysis and research.

ZACPRO 5

Development of a basin-wide unified monitoring system related to water quality and quantity.

5.1 Within the eight riparian countries and with particular emphasis on the Zambezi basin itself, review of existing and planned data collection, transmission and storage systems and data currently stored. This would be concerned with data relevant to the needs of the overall projects such as physiographical, meteorological, hydrological, land-cover and land-use data. The hydrological data should relate to both surface and ground water, to sediment loads and water pollution and to water quality in general including chemical and biological parameters.

5.2 On the basis of project 5.1 and a thorough analysis of the data needs of ZACPLAN, preparation of proposals for the strengthening of relevant data collection and storage activities and their regional co-ordination. These should be prepared and costed at three levels: a minimum proposal, an optimum proposal and an intermediate proposal. It is anticipated that these proposals will include the following activities:

(a) Assessment of the need for physiographic, land-use and land-cover data and their updating. Presentation of specific proposals for acquiring additional data (possibly using satellite data or aerial surveys) and storing and processing them;

(b) Assessment of the need for long-term and medium-term meteorological, hydrological and related time-series data. Evaluation of available data and presentation of specific proposals for overcoming deficiencies by using data from other sources or by augmenting existing networks of stations;

(c) Assessment of the need for real-time data for the continuous monitoring of the water environment of the Zambezi river basin, including data on precipitation, streamflow and lake and ground-water levels, water quality, floods, flood-plain and soil moisture. Evaluation of present facilities for the provision of such data and presentation of specific proposals for overcoming deficiencies in the short and long term, possibly by using meteorburst or satellite-based transmission systems, including the training of the personnel that will be needed;

(d) Consideration in all the above of the need for a uniform or at least compatible system of data collection and storage, compatible not only with project 5, but also with the data collected and used by other ZACPLAN projects. Identification of national data centres and a potential regional data centre and preparation of specific proposals as to how these might be strengthened with computing facilities and trained staff to meet the needs of ZACPLAN.

5.3 Commencement of the implementation of the minimum proposals arising from projects 5.2 to the extent possible within the first phase of ZACPLAN. This will involve:

(a) The promotion of a fuller utilization of existing mechanisms for the exchange of water-related environmental data information between the countries at regional and sub-regional level with inputs from INFOTERRA and other similar systems which has national focal points in and/or information on the Zambezi basin countries;

(b) A minimum augmentation of the present station networks and data transmission facilities, possibly an additional five to ten stations using satellite transmission;

(c) With reference to ZACPRO 3 and 4, strengthening of manpower and facilities at some national data centres and at a regional data centre, by the provision of hardware and specific tried and tested software and training people to use the hardwares and softwares;

5.4 Development and implementation of Phase I of the regional hydro-electric hydrological assistance project of SADCC in co-operation with the implementation of activities in 5.1 5.2 and 5.3 of ZACPRO 5.

ZACPRO 6

Development of an integrated water management plan for the Zambezi basin based on sub-basin plans prepared as a first phase. The project includes, inter alia:

(a) Assessment and utilization of water resources for sustainable development;

(b) Flood control, flood plain and watershed management including drainage and control of other water related natural hazards;

(c) Conservation and improvement of the productive capacity of water related ecosystems;

(d) Development of safe drinking water supply and sanitation conditions including water pollution and accidental pollution control, waste-water reuse.

ZACPRO 7

The design and implementation of promotion campaigns to persuade communities, schools and individuals to provide for themselves:

(a) Sufficient drinking water of acceptable quality;
(b) Good sanitary facilities;
(c) Soil conservation measures;
(d) Forest protection and fuelwood plantation.

The campaigns will be a follow-up action of the African

Ministerial Conference on the Environment which at its first session called for pilot and promotion projects in three villages in each country. It includes the implementation of environmentally sound watershed management projects in several villages in the Zambezi river basin.

These projects should be based on a revision of past experience in some of the river basin States which may have carried out such campaigns. Special emphasis should be laid on proper operation and maintenance procedures and training of personnel at all levels.

In order to implement the campaigns the following actions must be taken:

(a) Preparation of written and audio-visual materials in English and Portuguese for secondary school teachers to enable them to teach their pupils about the Zambezi Action Plan and the concepts behind it, in collaboration with the Environmental Training Branch of UNEP;

(b) Training of a small number of personnel to ensure the successful implementation of the first phase of the ZACPLAN with emphasis on participation of women as "end users" of water in the integration of water systems, especially drinking water supply, purification and sanitation facilities.

ZACPRO 8

Development of unified water engineering planning and design criteria and manuals for major elements of non-piped and piped drinking water supply and sanitation schemes including appropriate treatment when required.

B. Category II Projects

(Implementation of projects in this category should be commenced in the period 1987-1989, if financial resources become available)

ZACPRO 9

Basin-wide harmonization of existing and planned methodologies on environmentally sound water resources management and their application in the decision-making on selected drinking water supply, sanitation, irrigation and hydroelectric power projects.

ZACPRO 10

Development and strengthening of the capability of the States of the region to prepare environmental impact analysis of major development projects and plans in order to incorporate the environmental dimension in the planning and implementation of socio-economic development programmes.

ZACPRO 11

Promotion of increased technical and financial support for environmentally sound management practices within ongoing national, regional and internationally supported economic development activities, so that they will have a demonstration effect.

ZACPRO 12

The energy projects listed below should be implemented in close co-operation with the SADCC Energy Sector, including the countries which are directly involved.

12.1 Assessment of major sources of conventional and non-conventional energy and their potential uses within and outside the river basin States.

12.2 Assessment of the potential for energy conservation measures in the fossil fuel and hydropower systems for energy production and use and formulation of guidelines and recommendations on measures to achieve optimal efficiency in the exploitation of these resources.

12.3 The feasibility of linking the major hydroelectric power plants including marketing analysis.

12.4 Environmental impact assessment (EIA) analysis for existing and potential energy schemes which are likely to be developed or to be selected for further studies.

12.5 Implementation of field demonstration projects on improved fuelwood utilization and application of other renewable sources of energy, including measures to ensure adequate replication throughout the river basin.

ZACPRO 13

Adoption of watershed management guidelines based on the assessment of the effects of modification on the relationships between forest cover, water and land utilization with a view to introducing environmental planning concepts in the management of catchment areas. Soil erosion and siltation studies should be carried out before and after implementation in order to evaluate the projects.

ZACPRO 14

Prevention and control of water related and water-borne diseases in Zambezi basin. The health projects listed below should be implemented in close co-operation with the World Health Organization and local health institutions.

14.1 Evaluation of information on the prevalence of water-related and water-borne diseases in the Zambezi river basin.

14.2 Guidelines on health protection measures in the planning, design, construction and operational phases of water projects in the Zambezi river basin.

14.3 Guidelines on prevention and control of water-related and water-borne diseases in the Zambezi river basin.

14.4 Seminar on prevention of water-related and water-borne diseases in the Zambezi river basin and promotion of training of technical personnel involved in water projects as a follow-up to this seminar.

14.5 Promotion of community awareness of prevention and control of water related and water-borne diseases in the Zambezi river basin utilizing mass media and community level education.

14.6 Pilot project on the control of water-related and water-borne diseases in the Zambezi river basin.

ZACPRO 15

Limnological studies of Lake Malawi/Nyasa, Lake Kariba,

Lake Cahora Bassa and Lake Chilwa. Special attention should be given to fisheries, creation of fish farms, and management offish genetic resources.

ZACPRO 16

Development and application of ecologically sound elements into vector control programmes in the Zambezi river basin. Priority should be given to tsetse and mosquito control operations.

16.1 Survey of ongoing operations for tsetse control, development and testing of a model integrated tsetse control package and promotion of its field application at the regional level (pilot demonstration project).

16.2 Promotion of environmental training as a corollary to tsetse control with insecticides (within the context of FAO training and applied research for Glossina control in the dry savannah zone, FAO Training Centre, Lusaka).

16.3 Survey of ongoing operations for mosquito control by pesticides and their impact on the environment.

16.4 Development of programmes for mosquito control and training programmes for staff to implement such control programmes.

ZACPRO 17

Studies of inter-basin transfer of water including water demands for sustainable development outside the river basin and the impact on the Zambezi river system.

ZACPRO 18

The establishment and implementation of living resource conservation programmes within the river basin and in accordance with the national and world conservation strategies.

ZACPRO 19

Research on aquatic plants and on the eradication and prevention of the spread of harmful flora such as Salvinia.

Appendix II. Proposed sources of funding for the implementation of phase I of the Zambezi action plan

Proposed sources of funding for the implementation of phase I of the Zambezi action plan (in thousands of United States dollars)

1987

1988

1989

TOTAL

Regular contributions from participating countries

-

500

500

1,000

Earmarked contributions to specific projects from participating countries

-

1,900

1,900

3,800

Donor countries and organizations

1,100

1,700

1,700

4,500

The Environment Fund of UNEP

200

400

600

1,200

Organizations of the United Nations system and other international organizations

300

500

700

1,500

TOTAL

1,600

5,000

5,400

12,000

Appendix III. Relative contributions to the common cost of Zacplan

The total contribution to the common cost of ZACPLAN will be equally shared by all participating countries as follows:

COUNTRIES

%

Angola

12.5

Botswana

12.5

Malawi

12.5

Mozambique

12.5

Namibia

12.5

Tanzania

12 5

Zambia

12.5

Zimbabwe

12.5

Total

100

Appendix IV. Workplan and timetable (1987-1989)

1. JUNE 1987

2nd Session of the African Ministerial Conference on Environment to support the Zambezi Action Plan.

2. JUNE 1987

Fourteenth Session of the UNEP Governing Council to support the Zambezi Action Plan.

3. JULY 1987

Council of Ministers and Summit of SADCC to approve the Zambezi Action Plan.

4. SEPTEMBER OCTOBER 1987

Meeting of SADCC Ministers of Food, Agriculture and Natural Resources to review progress in implementation of the Zambezi Action Plan.

5. LATE 1988

Review progress in implementation of the Zambezi Action Plan, and adopt workplan and budget for 1990-1991 period.

6. JUNE 1989

Regular session of the UNEP Governing Council to take note of the progress of Zambezi Action Plan and to make necessary decisions in relation to the financial support of the Zambezi Action Plan.

7. LATE 1989

Review progress in implementation of the Zambezi Action Plan and to revise workplan for 1990-1991, if necessary.

Annex II. To the agreement on the action plan for the environmentally sound management of the common Zambezi river system

INSTITUTIONAL AND FINANCIAL ARRANGEMENTS

1. As a possible option in the implementation of the Zambezi Action Plan, the Working Group of Experts on the Zambezi River System prepared some suggestions on institutional and financial arrangements for the Zambezi Action Plan which are presented in this Annex for information.

I. Institutional arrangements

2. In the implementation of ZACPLAN, the national capabilities available in the river basin and the capabilities of the regional programmes, should be used to the greatest possible extent.

3. The agreed programme should be implemented through projects executed primarily through existing national institutions, which should be strengthened where necessary, so that they may participate actively and effectively in the various projects. For some of the projects, the assistance of experts from outside the river basin States may be required.

4. The Zambezi Intergovernmental Monitoring and Co-ordinating Committee (ZIMCC) of the Zambezi Action Plan should be established to co-ordinate and provide operational and policy guidance for the implementation of the Zambezi Action Plan, to follow-up the progress of its implementation, and to evaluate its results.

5. The Committee shall be composed of representatives of Angola, Botswana, Malawi, Mozambique, United Republic of Tanzania, Zambia, Zimbabwe, the United Nations Council for Namibia and the Secretariat of the Southern African Development Co-ordination Conference. Those States participating in the implementation of the Zambezi Action Plan, and those international, intergovernmental and regional organizations involved in the subject matter of each meeting shall attend as observers.

6. The Committee shall meet at least once a year. The first meeting shall be convened by the General Committee of the Conference of the Plenipotentiaries on the Environmental Management of the Common Zambezi River System at the earliest possible date, but not later than the second half of 1987, to decide its detailed organizational structure and agree upon and adopt by consensus its rules procedure, as well as to review the projects proposed for the implementation of the Zambezi Action Plan in the light of documents received from national focal points and funding agencies and to decide on the immediate steps to be taken by SADCC and UNEP for their implementation within available financial resources.

7. To ensure the harmonious, co-ordinated and integrated evolution of each of the components of ZACPLAN, within the overall co-ordination and responsibility of SADCC and with the assistance of UNEP, a small Zambezi River Basin Co-ordination Unit should initially be established. The Unit should benefit as fully as possible from technical co-operation with existing international, regional and national organizations and co-ordinating bodies.

8. The Zambezi River Basin Co-ordinating Unit as a SADCC Unit shall be established using the resources of the Zambezi River Basin Trust Fund, established according to Section II. The Unit shall be located in __________.

9. The Zambezi River Basin Co-ordinating Unit shall be responsible for the administration of the implementation and co-ordination of the Zambezi Action Plan under the guidance of the Zambezi Intergovernmental Monitoring and Co-ordinating Committee, and shall perform any other functions assigned to it by the Committee.

10. The Zambezi River Basin Co-ordinating Unit shall, in consultation with the Governments of the region and their intergovernmental bodies, and in close co-operation with the relevant United Nations bodies and non-governmental and other relevant international organizations, make adequate arrangements to achieve the objectives of the Zambezi Action Plan.

11. The Zambezi River Basin Co-ordinating Unit is expected to have 3-4 members. In general terms, it should:

(a) Formulate project documents for specific activities agreed upon as part of the action plan;

(b) Negotiate and co-ordinate the execution of the projects through national, international, regional and subregional organizations;

(c) Collect, collate and analyse results achieved through the project activities and disseminate related information;

(d) Organize expert and intergovernmental meetings to be held in connection with the regional programme, including the periodical preparation of progress and other reports and documents for the meetings;

(e) Keep the national focal points regularly informed of the progress achieved in carrying out the work, the results achieved and problems encountered.

12. The Zambezi River Basin Co-ordinating Unit should serve as a co-ordinating centre providing information, identifying experts and institutions for the solution of specific problems, facilitating information exchange and co-operation among those experts and institutions, and promoting activities identified by the Governments. The Zambezi River Basin Co-ordinating Unit should not be expected to conduct field research and execute projects, since such activities are to be undertaken primarily by the national institutions with the co-operation and assistance of international and regional organizations, as appropriate.

13. A national focal point should be designated by each Government (co-ordinating all the relevant departments dealing with natural and human resources development within the river basin) to facilitate the work of, and co-ordinate with, the Zambezi River Basin Co-ordination Unit, and to co-ordinate the activities of interdisciplinary programmes at the national level.

14. National institutions (such as ministries, research centres, laboratories, government services, universities, etc.) should provide the institutional basis for carrying out the technical work of the Action Plan. They should be the principal executing or implementing agencies of the project activities. National institutions that will participate in the activities should be selected and designated by the national focal points, taking into account the specific characteristics of the national administration and organizational structure of each State. In order to allow for complete and effective participation in agreed activities, technical and managerial assistance (such as equipment and training) should be provided through the Action Plan to strengthen the capabilities of national institutions to participate in the programme.

15. Experience has shown that a higher degree of efficiency and mobilization of national institutions can be achieved by the establishment in each of the participating States of a national committee for the regional programme composed of representatives of the most important national institutions. Such a committee, chaired by the national focal point for the regional programmes, can play a crucial role in mobilizing support for the activities of the Action Plan. When the establishment of such a committee is proposed, it is clearly the responsibility of each Government to review its national administrative structure and to decide whether the Committee could play a useful role in promoting and strengthening its national participation in implementation of the Action Plan.

16. Participation in the Action Plan of international organizations, in particular those belonging to the United Nations system, can greatly assist its implementation, and, therefore, their financial, technical and managerial support for specific projects should be solicited. The Zambezi River Basin Co-ordinating Unit should assume responsibility for co-ordinating such support.

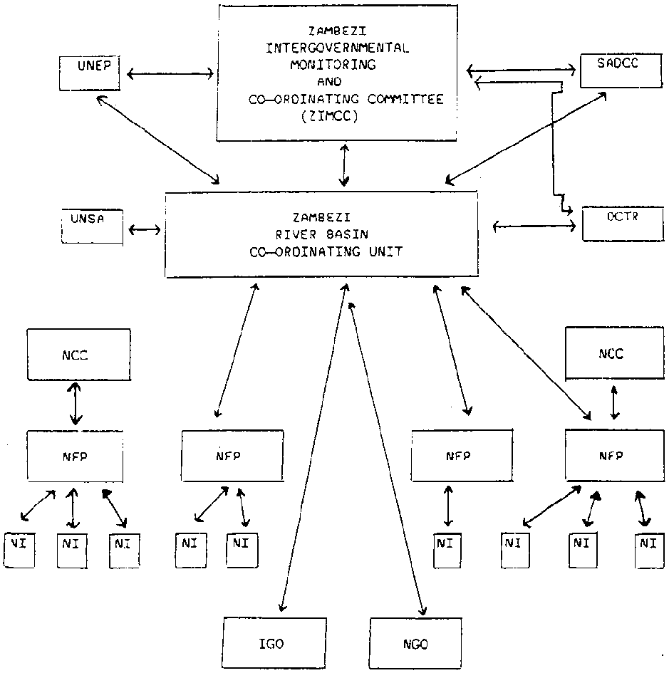
17. The suggested communication links on policy and technical matters between the various participants in the proposed institutional arrangements are indicated schematically in Appendix I.

II. Financial arrangements

18. The costs required to implement the Action Plan can be broadly divided into two categories - common costs and project costs.

19. The common costs include the expenses related to the co-ordination of the activities agreed to within the framework of the adopted Action Plan, including the costs of the establishment and operation of the Zambezi River Basin Co-ordinating Unit. They also include the costs servicing the meetings and of the financial management of projects carried out under the action plan. The main items under common costs include:

(a) Salaries and benefits of professional and supporting staff, including consultants;

(b) Travel of secretariat personnel;

(c) Meetings (interpreters, translators, travel of participants, meeting premises, other costs related to servicing of the meeting);

(d) Equipment (purchase and maintenance);

(e) Rental and maintenance of secretariat premises;

(f) Reporting costs (preparation, translation, printing and dissemination of documents);

(g) Telecommunication costs (telex, telegrams, postage and freight).

20. The project costs are specific for each project and depend on its nature. They may involve some or all of the items listed above, as well as additional items such as:

(a) Training/fellowship;
(b) Sub-contracts (for the execution of a specialized activity).

21. Financial support for the implementation of the Action Plan could come from several sources:

(a) Regular contributions from participating countries and SADCC;

(b) Earmarked contributions to specific projects from participating countries;

(c) Donor countries and organizations;

(d) The Environment Fund of UNEP;

(e) Organizations of the United Nations system;

(f) Regional and international organizations which are not part of United Nations system (e.g. OAU, ILEC, IUCN);

(g) Any other source of funding agreed to by participating countries.

22. Of the above, the regular contributions from participating countries should be in cash only, while the remainder should preferably be in cash but could include payments in kind (staff time, experts, training, facilities, services, equipment, etc.).

23. Support will be provided by the Environment Fund and the United Nations system on the assumption that these contributions will progressively decrease as the Governments themselves assume full responsibility for the implementation of ZACPLAN.

24. The ultimate aim would be to make the proposed regional programme self-supporting, not only by developing institutional capabilities to perform the required tasks, but also by supporting the provision of training, equipment and other forms of assistance from within the region.

25. Zambezi River Basin Trust Fund shall be established to promote financial support for the implementation of the Action Plan. The terms of reference for management of the Zambezi River Basin Trust Fund are shown in Appendix II.

26. The Zambezi River Basin Trust Fund shall be established for two calendar years beginning 1 January 1988 but may be extended beyond that period by the Parties.

27. The Trust Fund shall be financed from contributions made by the Parties and such other contributions as may be negotiated by the Parties when appropriate.

Appendix I. Communications links

COMMUNICATIONS LINKS

NFP:

NATIONAL FOCAL POINT

NI:

NATIONAL INSTITUTION

UNSA:

UNITED NATIONS SPECIALIZED AGENCY (OR BODY)

NCC:

NATIONAL CO-ORDINATING COMMITTEE

NGO:

NON-GOVERNMENTAL ORGANIZATION

IGO:

INTER-GOVERNMENTAL ORGANIZATION

UNEP:

UNITED NATIONS ENVIRONMENT PROGRAMME

DCTR:

DONOR COUNTRY

Appendix II. Terms of reference for the management of the Zambezi river basin trust fund

1. The Zambezi River Basin Trust Fund, hereinafter referred to as the "Trust Fund", is established for an initial period of two years to provide financial support for the implementation of the Action Plan for the Environmental Management of the Common Zambezi River System adopted by the Intergovernmental Meeting of the Zambezi countries.

2. The Trust Fund shall be initially established for two calendar years beginning 1 January 1988 and ending 31 December 1989.

3. The administration of the Trust Fund shall be entrusted to the Secretary-General of the United Nations and, should he deem it necessary, to the Executive Director of UNEP.

4. The establishment and management of the Trust Fund shall be governed by the Financial Regulations and Rules of the United Nations, the Staff Regulations and Rules of the United Nations, and other administrative policies or procedures promulgated by the Secretary-General. It is understood that these Rules provide that the United Nations shall make a deduction equal to 13 per cent of all expenditures financed from the Trust Fund to finance the administrative support costs of the Trust Fund.

5. In the event that the participating States wish the Trust Fund to be extended beyond 31 December 1989, the Executive Director of the United Nations Environment Programme shall be so advised in writing at the least six months before that date. It is understood that such extension of the Trust Fund shall be decided at the discretion of the Secretary-General of the United Nations.

6. For 1988 and 1989, the Trust Fund shall be financed from agreed contributions made in accordance with the Agreement on the Action Plan for the Environmental Management of the Common Zambezi River System.

7. All contributions to the Trust Fund shall be paid in any fully convertible currencies. Contributions shall be paid in annual instalments, payable on first day of January each year. Contributions shall be paid into the account designated by UNEP.

8. Contributions received into the Trust Fund that are not immediately required to finance activities shall be invested at the discretion of the United Nations, and any income shall be credited to the Trust Fund.

9. The Trust Fund shall be subject to audit by the United Nations Internal Audit Service.


Previous Page Top of Page Next Page