1.1 Definición
1.2 Requisitos de un modelo funcional
1.3 Tipos de modelos
1.4 Simbología en modelos escritos
1.5 Modelos cualitativos
1.6 Modelos cuantitativos
1.7 Solución de los ejercicios
El uso de modelos, a veces llamado "modelación", es un instrumento muy común en el estudio de sistemas de toda índole. En nuestras consideraciones sobre los sistemas de producción pecuaria los modelos son especialmente importantes porque ellos nos ayudan a comprender el funcionamiento de los sistemas. El empleo de modelos facilita el estudio de los sistemas, aún cuando éstos puedan contener muchos componentes y mostrar numerosas interacciones como puede ocurrir si se trata de conjuntos bastante complejos y de gran tamaño. El trabajo de modelación constituye una actividad técnica como cualquiera otra, y dicha labor puede ser sencilla o compleja según el tipo de problema específico que deba analizarse.
Un modelo es un bosquejo que representa un conjunto real con cierto grado de precisión y en la forma más completa posible, pero sin pretender aportar una réplica de lo que existe en la realidad. Los modelos son muy útiles para describir, explicar o comprender mejor la realidad, cuando es imposible trabajar directamente en la realidad en sí.
Por ejemplo, si quisiera explicar lo que es un hipopótamo, se le podría presentar en un dibujo, mejor aún sería una fotografía y todavía mejor, un modelo en tres dimensiones en una escala determinada. Para ciertos fines esto sería mucho más fácil que trasladarse al Africa para ver un hipopótamo en su ambiente natural.
Un modelo funcional es un instrumento que sirve a su propósito en forma adecuada y que deja satisfecho al utilizador. Un buen modelo funcional toma en cuenta todos los factores esenciales e ignora por completo los detalles superfinos. Por eso, es de suma importancia disponer de un propósito muy claro y preciso antes de comenzar a elaborar el modelo.
Los requisitos primordiales para construir cualquier modelo son:
- Un propósito claramente definido.
- Identificar las consideraciones esenciales (incluir en el modelo).
- Desechar consideraciones superfluas (estas son fuente de confusión).
- El modelo debe representar la realidad en forma simplificada.
Hay diversos tipos de modelos en uso y difieren entre ellos según el propósito que se persiga. La diversidad va desde el más básico modelo físico como ser una estatua o maqueta, hasta modelos muy complicados que sólo pueden utilizarse empleando ordenadoras muy poderosas.
El modelo más común en análisis de sistemas agropecuarios probablemente sea la representación gráfica de un conjunto, en el cual el modelo lo representa un dibujo. Para crear este tipo de modelo es suficiente tener unas hojas de papel, un lápiz, un borrador de goma, una calculadora sencilla, y una persona con conocimientos técnicos, interés, energía y mucha imaginación.
Un modelo gráfico bien hecho, según los requisitos mencionados recién, tiene varias ventajas las que permiten obviar la lectura de numerosas páginas de explicación escrita y muchas horas de charlas.
Las ventajas de un modelo gráfico son:
- Todos los rasgos esenciales están expuestos. La estructura y el contenido del modelo son percibidos con claridad y precisión. El propósito del modelo se percibe netamente.- Es una representación física que no se altera fácilmente. El modelo no requiere se memorizado y puede replicarse fácilmente cuando es necesario utilizarlo. Es una manera muy fácil y rápida de transferir a otras personas -a través del tiempo y del espacio - ideas y conceptos.
- La representación elaborada no puede ser modificada; el concepto representado tiene que ser constante. Si las condiciones cambian quizás será preciso construir un nuevo modelo, pero eso no invalida el modelo original.
Existen diferentes convenciones de uso común en la construcción de modelos gráficos. Como guía podemos definir las siguientes expresiones que se ilustran en la Figura 1.1.
Figura 1.1 - Simbología de uso común en modelos gráficos.
La Figura 1.2 muestra el uso de símbolos necesarios para crear modelos sencillos y poder determinar así los factores que afectan el número de machos nacidos en un hato de vacas.
Figura 1.2 - Ejemplo de expresiones utilizadas en modelos gráficos; modelo para determinar los terneros machos recién nacidos.

Los modelos cualitativos determinan, de manera general, las relaciones entre diferentes factores o componentes del sistema. Estos modelos no pretenden cuantificar dichas relaciones sino solamente facilitar el entendimiento de cómo funciona el proceso específico que nos interesa. Al construir modelos gráficos, es aconsejable comenzar en forma sencilla para luego ampliar el modelo y poder incluir todos los factores esenciales. Es así como finalmente se puede describir el proceso específico que nos interesa con todo el detalle necesario para cumplir el propósito del análisis. La modelación es una actividad creativa, interesante y de mucha utilidad. A continuación presentamos tres tipos de modelos cualitativos que se utilizan en el análisis de sistemas de producción animal.
1.5.1 Procesos biológicos
Los sistemas pecuarios involucran diferentes procesos biológicos, que podemos identificarlos tanto a nivel celular (ej. secreción de leche en la glándula mamaria), como en aspectos de manejo de un hato completo de animales (ej. productividad del hato). Debido a las interacciones entre componentes del sistema, generalmente es preciso comenzar el estudio analizando los diversos procesos biológicos por separado, antes de poder intentar comprender el funcionamiento del todo el sistema en su conjunto.
Por ejemplo, si queremos determinar los factores que afectan el número de terneros machos que nacen en el año en un hato de carne, como ampliación de las ideas dadas en la Figura 1.2, se podría indicar los siguientes factores: número de vacas preñadas, número anual de vacas que paren una cría viva, y la relación hembra/macho en los terneros nacidos. Para tratar de explicar por escrito cómo estos factores influyen conjuntamente en la determinación del número de machos nacidos; se requeriría redactar un texto bastante largo, complicado de leer y que fácilmente podría ser mal interpretado. Es por ello que resulta preferible el desarrollar un modelo cualitativo como el descrito en la Figura 1.3.
Figura 1.3 Modelo para determinar el número de terneros machos nacidos vivos en un hato en 1994 (expansión de la Figura 1.2).
La Figura 1.3 podría ser ampliada aún más para incluir todos los factores que afectan el porcentaje de concepción y el porcentaje de nacimientos vivos.
Ejercicio: Dibujar un modelo cualitativo para la determinación del número de cochinillos destetados anualmente por cerda, en una explotación intensiva.
1.5.2 Flujo de ganado
El modelo ilustrado en la Figura 1.3 hace referencia solamente a una pequeña parte del sistema. Imaginemos ahora que quisiéramos explicar el funcionamiento de todo un hato de carne, para que esto nos permita entender los flujos (movimientos) de animales entre las diferentes categorías o clases de ganado. Al describirlo en palabras sería preciso escribir varias páginas, pero utilizando un modelo cualitativo esto resulta mucho más sencillo y claro; en este caso la representación gráfica se denomina diagrama de flujo (Figura 1.4).
Figura 1.4 Diagrama de flujo de ganado en el hato de carne de la Escuela Centroamericana de Ganadería, Costa Rica (1984).
Aunque la Figura 1.4 es una simplificación de la realidad, esta representación nos da no obstante, una buena idea de cómo funciona el sistema. Los puntos críticos o procesos biológicos que regulan los flujos de animales se identifican claramente en la Figura 1.4 (ej. parición, empadre, destete, selección de vacas viejas, selección de hembras de reemplazo, sacrificio, venta). Cada uno de estos componentes pueden ser extraídos del modelo completo para entender mejor como funcionan los elementos que lo componen.
Ejercicio:
Controle si Ud. comprende bien el contenido de esta representación; para ello trate de modificar la Figura 1.4 preparando un gráfico que permita:
a) Ilustrar un hato que vende novillos a 4 años de edad.
b) Ilustrar un hato que vende todas las crías al destete y compra hembras de reemplazo.
1.5.3 Modelos empleados en procesos metodológicos.
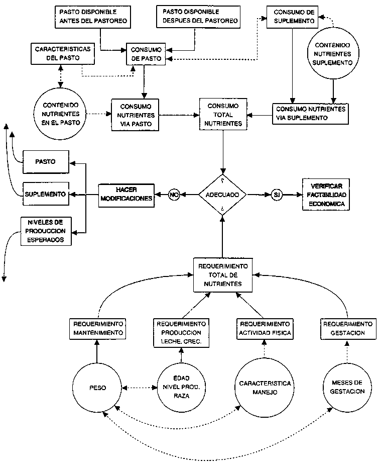
Como último ejemplo de un modelo cualitativo, consideremos el caso al emplearlos trabajando con una metodología, proceso que no incluye artículos físicos, sino que maneja conceptos y símbolos que los representan. Tomemos el ejemplo del problema de balancear la alimentación de un grupo de animales determinado (Figura 1.5). Existen muchas metodologías y "sistemas" para calcular raciones, no obstante los fundamentos son similares. Es importante notar cómo un representación gráfica nos ayuda a comprender mejor el proceso que empleamos. La Figura 1.5 hace resaltar una excesiva simplificación de la realidad en la representación propuesta, ya que en ella no aparecen indicadas las interacciones entre el peso vivo, la condición fisiológica del animal y su consumo voluntario de materia seca diaria. Sin embargo debido a la gran importancia de estas interacciones en los resultados prácticos, es imperativo incluirlas. La Figura 1.5 ilustra esta flaqueza y exige un nuevo examen de la metodología propuesta.
Las interacciones entre el consumo de pasto y del suplemento (Figura 1.5), ilustran el efecto de sustitución que puede ocurrir en algunas circunstancias. Por ejemplo, el único efecto de ofrecer suplementación alimenticia al ganado es reducir la ingestión de pasto. Como la suplementación no permite compensar con un incremento de la carga animal, ella no tendrá un gran beneficio y sería antieconómica. La construcción de modelos cualitativos de este tipo es de gran utilidad ya que permite examinar posibles interacciones entre componentes del sistema y decidir si son lo suficientemente importantes como para ser tomadas en cuenta.
Después de desarrollar un modelo cualitativo que represente adecuadamente la realidad, podemos proceder a incluir números y expresiones matemáticas para convertirlo en un modelo cuantitativo. Este paso ayuda a refinar el modelo conceptual al intentar de introducir valores numéricos a todos los factores incluidos en el modelo. Cuando falta la información numérica, se puede recurrir a tres acciones como paliativo a estas restricciones:
i) Modificar el modelo cualitativo conforme para incluir sólo los datos disponibles.ii) Introducir valores supuesto, basándose en la experiencia personal y en referencias bibliográficas.
iii) Determinar los valores numéricos requeridos, por medio de un estudio específico de la situación en cuestión.
1.6.1 Terneros nacidos
Tomemos el ejemplo del modelo cualitativo para determinar el número de machos nacidos vivos (Figura 1.3) formulando las relaciones algebraicas siguientes:
|
Número de vacas expuestas al toro en 1993 |
= V |
|
Proporción que conciben |
= C |
|
Proporción de nacimientos vivos |
= N |
|
Proporción de machos nacidos |
= M |
|
Número de machos nacidos vivos |
= MNV |
Entonces: MNV = V * C * N * M
Esta fórmula sirve para cualquier valor de las variables V, C, N y M y es un verdadero modelo matemático.
Supongamos que 154 vacas hayan sido expuestas al toro en 1993, y de ellas, 70% resultaron preñadas. Esto nos da un total de 108 vacas preñadas (154 * 0,7 = 108). Si un 10% de aquellas pierden sus crías por absorción del feto, aborto o nacimiento muerto, significa que las restantes en el 90%, o sea 97 vacas (108 * 0,9 = 97) produjeron una cría viva. Si dentro de éstas 97 crías que nacieron existe una relación de 45% de machos y 55% de hembras, entonces el número de machos nacidos vivos es de 44 (97 * 0,45 = 44).
El cálculo es el siguiente:
|
154 |
* |
0,70 |
* |
0,90 |
* |
0,45 |
= |
44 |
|
(V) |
|
(C) |
|
(N) |
|
(M) |
|
(MNV) |
Ejercicios:
a) Desarrollar una fórmula (modelo matemático) para determinar la carga animal de una finca en Unidades Animales (UA) por ha utilizando las siguientes variables:
|
Superficie de pastos |
= H |
|
Número de vacas |
= V |
|
Numero de toros |
= T |
|
Número de ganado menor |
= G |
Los valores de equivalencia en términos de Unidad Animal (UA) para las diferentes categorías animales son los siguientes:
|
Vacas |
1,00 UA |
|
Toros |
1,20 UA |
|
Ganado menor |
0,40 UA |
b) Utilice la fórmula desarrollada en la parte (a) para calcular la carga animal de la siguiente finca:
|
Superficie de pasto |
= 140 ha |
|
Número de vacas |
= 107 |
|
Número de toros |
= 6 |
|
Número de ganado menor |
= 93 |
1.6.2 Flujo de ganado en un hato
Para poder cuantificar un diagrama de flujo como lo expuesto en la Figura 1.4, se requiere disponer de información sobre el caso específico. En el ejemplo siguiente vamos a determinar la cantidad de terreno y la producción anual de un hato de carne estable empleando la información relativa a las características presentadas en el Cuadro 1.1.
Cuadro 1.1 - Características de un hato de carne requeridas para elaborar un modelo cuantitativo a partir de un modelo cualitativo.
|
100 vacas y novillas a cubrir cada año. 0-1 años = 0,3 UA |
Los valores equivalentes expresados en unidades UA citadas anteriormente sólo sirven para este ejemplo específico ya que fueron determinadas según el peso vivo estimado en las diferentes categorías de ganado, tomando en cuenta las características del sistema. En sistemas más intensivos con tasa de crecimiento rápido, un novillo de 18 meses podría equivaler a 1,0 UA con un PV de 450 kg. Estas equivalencia no se deben tomar como Coeficientes Universales; hay que hacer hincapié sobre su empleo, explicando el por qué de su uso y el cómo de su cálculo. El uso del concepto de Unidades Animales es un ejemplo clásico que causa confusión cuando no se especifica correctamente el sistema particular al cual se refiere.
Tomando los datos del Cuadro 1.1 es posible construir el modelo cuantitativo. Básicamente esto requiere introducir los valores numéricos al modelo cualitativo ilustrado anteriormente (Figura 1.4) para producir la Figura 1.6.
Figura 1.6 Modelo cuantitativo de un hato de carne usando los datos del Cuadro 1.1.
Vuestra comprensión del contenido expresado en la Figura 1.6 puede verificarse respondiendo las siguientes preguntas:
a) ¿De donde vienen los 30 terneros machos y los 30 terneros hembras? (100 vacas * 60% parición = 60 terneros, se presume igual número de hembras que de machos).b) ¿Como sabemos que mueren 5 vacas durante el año? (La mortalidad en todas las clases de ganado se presume ser de 5% de allí que, 100 * 5% = 5).
c) ¿Con cuantas novillas de 3 años de edad cuenta el ganadero anualmente para escoger sus reemplazos?
(Cuenta con 25,7. De las 30 terneras nacidas, 1,5 mueren antes de cumplir un año de edad (tasa de mortalidad general presumida a 5%) lo que deja 28,5 de un año de edad. Antes de cumplir 2 años, mueren 1,5 unidades más, lo que deja 27 al término de 2 años. Luego durante su tercer año de vida mueren 1,3 unidades más, o sea: 30 - 1,5 - 1,5 - 1,3 = 25,7).d) ¿Cuantas novillas excedentes se vende cada año? (Se vende 10,7 novillas excedentes. De las 25,7 disponibles, se requieren 15 para reemplazos, entonces: 25,7 - 15 = 10,7).
e) ¿Como se determinan los 15 reemplazos requeridos? (100 vacas * 15% de reemplazo = 15 novillas).
f) ¿Cuantas vacas viejas se vende como descarte cada año? (Se vende 10 vacas viejas. Esto se calcula como sigue: con un 15% de reemplazo, 15 vacas salen del hato cada año. Sin embargo, 5 de estas salidas son causadas por mortalidad (100 * 5% == 5), entonces 15 - 5 = 10 es el número de vacas disponibles para la venta).
Nota: No se consideran el flujo de los toros reproductores; se presume que su compra y venta (reemplazo) son iguales en términos de producción de PV.
Ahora que las bases del modelo cuantificado (Figura 1.6) han sido restablecidas en forma adecuada es posible proceder con las dos preguntas originales.
- ¿Cuál es la producción anual del hato?
- ¿Cuanto terreno ocupa el hato?
El hato produce un total de 18.708 kg PV anual (Cuadro 1.2), lo cual equivale a 93,73 kg/UA/año.
Cuadro 1.2 - Cálculo de UA equivalentes totales y producción anual del hato representado en la Figura 1.6
|
Ganado Presente |
Número |
UA Equivalente |
UA Total |
|
Vacas |
100,0 |
1,0 |
100,0 |
|
Toros |
4,0 |
1,3 |
5,2 |
|
Terneros |
57,0 |
0,3 |
17,1 |
|
Novillos 1-2 años |
27,0 |
0,5 |
13,5 |
|
Novillos 2-3 años |
25,7 |
0,6 |
15,4 |
|
Novillos 3-4 años |
24,4 |
0,8 |
19,5 |
|
Novillas 1-2 años |
27,0 |
0,5 |
13,5 |
|
Novillas 2-3 años |
25,7 |
0,6 |
15,4 |
|
Total Cabezas |
287,2 |
|
Total 199,6 |
|
Producción del hato por año | |||
|
Venta Animales |
Número |
Peso Vivo, PV (kg) |
PV Vendido |
|
Novillos |
24,4 |
450 |
10.998 |
|
Novillas excedentes |
10,7 |
300 |
3.210 |
|
Vacas viejas |
10,0 |
450 |
4.500 |
|
Total |
|
|
18.708 |
El Cuadro 1.2 indica que el hato está compuesto en promedio por 287,2 cabezas, y esto equivale a 199,6 UA a través del año. Obviamente esto es una gran simplificación porque los nacimientos, muertes y cambios de clase de ganado generalmente no se distribuyen uniformemente a lo largo del año.
Para determinar cuanto terreno ocupa el hato, es necesario saber la carga animal que permite este nivel de producción. Con una carga animal de 1 UA/ha el hato requiere 199,6 ha. En este caso específico (Cuadro 1.1), con una carga animal de 1,5 UA/ha el hato requiere 133,07 ha (199,6/1,5 = 133,07).
Basado en estos últimos datos se puede indicar que la producción anual de este rebaño es de:
- 18.708,00 kg de peso vivo por año, que equivale a:
· 93,72 kg/UA/año o bien,
· 140,60 kg/ha/año.
El uso de modelos cuantitativos de este tipo es sumamente útil para investigar las relaciones entre diferentes parámetros de producción y el impacto comparativo de ellos sobre el comportamiento biológico del sistema. Por ejemplo, se pueden introducir diferentes valores de mortalidad, fertilidad, crecimiento, carga animal, etc. para determinar las probables consecuencias de estas modificaciones que se está considerando introducir. Es perfectamente factible hacer este tipo de simulación con calculadora y lápiz, sin embargo, hoy en día es preferible utilizar, de manera rápida y exacta, un programa informático para comparar los efectos de las diversas combinaciones de parámetros.
Ejercicio: Teniendo en cuenta que el hato descrito en el Cuadro 1.1 y 1.2 y en la Figura 1.6, de todos los parámetros indicados modifique solamente el porcentaje de parición aumentándolo a 90%, y calcule los siguientes datos:
a) Número de novillos vendidos por años.
b) Número de novillas excedentes vendidas por año.
c) Número de vacas viejas vendidas por año.
d) Peso vivo total producido por año.
e) Peso vivo producido por Unidad Animal, por año.
f) El terreno necesario para mantener el hato al usar valores de carga animal de 1,0 UA/ha y 1,5 UA/ha.
1.5.1 El dibujo debe incluir el número anual de partos por cerda y los factores que afectan este parámetro (ej. período parto a destete, servicios por concepción, nutrición, manejo de machos, etc.), así como el número de cochinillos nacidos vivos en cada parto y la mortalidad entre parto y destete.
1.5.2
a) Al incorporar dos nuevos grupos de novillos, los de 2 a 3 años y los de 3 a 4 años, ¿dónde pasan el verano estos grupos?b) Considerar los efectos de:
- eliminar todos los animales post-destete a través del proceso de venta;
- incluir un nuevo proceso llamado "compra" para incorporar las hembras de reemplazo.
1.6.1 Tomando en cuenta las categorías vacas (V), toros (T) y ganado menor (G)
a) Carga Animal = [(V * 1,0)+ (T * 1,2)+ (G * 0,4)]/H.
b) Carga Animal =1,08 UA/ha.
1.6.2
|
a) |
36,7 novillos vendidos. |
|
b) |
23,6 novillas excedentes. |
|
c) |
10,0 vacas viejas. |
|
d) |
28,095,0 kg PV producto total. |
|
e) |
113,6 kg PV/UA/año. |
|
f) |
247,2 ha en carga animal de 1 UA/ha; |
|
|
164,8 ha en carga de 1,5 UA/ha. |
Para resolver este problema (y otras modificaciones que se quisieran investigar) es aconsejable preparar cuadros similares al Cuadro 1.2 de la siguiente manera:
Cuadro 1.3 - Cálculo de valores equivalentes en UA totales y producción anual del hato representado en la Figura 1.6, modificado a 90% parición.
|
Ganado Presente |
Número |
UA Equivalente |
UA Total |
|
Vacas |
100,0 |
1,0 |
100,0 |
|
Toros |
4,0 |
1,3 |
5,2 |
|
Terneros |
85,5 |
0,3 |
25,6 |
|
Novillos 1-2 años |
40,6 |
0,5 |
20,3 |
|
Novillos 2-3 años |
38,6 |
0,6 |
23,2 |
|
Novillos 3-4 años |
36,7 |
0,8 |
29,4 |
|
Novillas 1-2 años |
40,6 |
0,5 |
20,3 |
|
Novillas 2-3 años |
38,6 |
0,6 |
23,2 |
|
Total Cabezas |
384,6 |
|
247,2 |
Producción del hato por año
|
Venta Animales |
Número |
Peso Vivo, PV (kg) |
PV Vendido |
|
Novillos |
36,7 |
450 |
16.515 |
|
Novillas excedentes |
23,6 |
300 |
7.080 |
|
Vacas viejas |
10,0 |
450 |
4.500 |
|
Total |
|
|
28.095 |