Page précédente Table des matières Page suivante


Chapitre 13 - Résultats comparatifs des différents systèmes de carbonisation


13.1 Indices de performance des équipements de carbonisation
13.2 Influence des caractéristiques du bois sur les méthodes de carbonisation


A travers le monde la conversion du bois en charbon de bois se fait par une étonnante diversité de systèmes. Pour tout projet de production de charbon de bois, il importe de choisir la méthode de carbonisation optimale. Un examen attentif révèle les raisons pour lesquelles un si grand nombre de méthodes peuvent coexister, différentes dans le détail, mais reposant toutes sur le même principe fondamental.

La plus grande partie du charbon de bois est produite par de petits charbonniers locaux, pour leurs propres besoins ou pour une commercialisation à petite échelle. Il y a relativement peu de commerce international de charbon de bois, et il n'existe guère de concurrence entre les producteurs de différentes régions. Ce fait tend à isoler les producteurs de charbon de bois des divers pays, et favorise le maintien de différences régionales marquées.

La raison qui motive la carbonisation du bois est encore un autre facteur. Il y a d'une part les gens qui font du charbon de bois pour l'industrie, et recherchent un maximum d'efficacité et de rentabilité, et à l'autre bout de l'échelle ceux qui carbonisent le bois simplement parce qu'ils n'ont pas d'autre méthode pour fractionner le bois en grumes afin de pouvoir l'utiliser comme combustible pour la cuisine. Les uns et les autres ont des orientations totalement différentes. Le premier groupe a accès au financement et à la technologie, tandis que les seconds peuvent ne pas même posséder une hache ou une scie convenable, et doivent choisir une méthode qui exige un minimum d'investissement en argent. Si cela entraîne un gaspillage de ressources ou d'énergie humaine, il semble ne pas y avoir pour eux d'autre choix.

La tradition, qui incarne la sagesse des sociétés rurales, joue un rôle important. Utiliser la méthode bien établie, dont on sait qu'elle fonctionne avec succès dans une localité, est le choix logique pour ceux qui ne peuvent se permettre de prendre de risque en raison de leur situation économique précaire. Là où les facteurs sociaux sont prédominants, il est généralement très difficile d'introduire de nouvelles techniques de carbonisation, à moins de modifier les facteurs sociaux. On assiste souvent à des tentatives visant à modifier les techniques de carbonisation en apportant une aide matérielle telle que scies à chaîne, nouveaux fours, etc. Lorsqu'ils ne disposent plus de cet équipement, la nécessité économique oblige les producteurs à revenir à leur méthode traditionnelle, avec tous les défauts techniques évidents qu'elle comporte. C'est pourquoi les méthodes de carbonisation ne peuvent pas être évaluées uniquement en fonction de critères techniques: les facteurs sociaux sont tout aussi importants.

Mais, à long terme' il importe d'avoir une bonne technologie pour pouvoir améliorer les conditions sociales. C'est pourquoi, si les facteurs sociaux le permettent, il faut employer des méthodes qui donnent des rendements plus élevés de charbon de bois de meilleure qualité, et à plus bas prix. Ces considérations techniques font l'objet du présent chapitre, qui se propose de comparer les différentes méthodes de carbonisation du bois.

13.1 Indices de performance des équipements de carbonisation

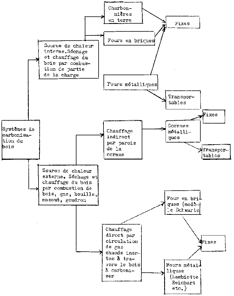
La figure 13 présente une classification des méthodes de carbonisation, établie sur la base de la référence 29, qui présente un utile tableau d'ensemble de la gamme de méthodes existantes.

La première différence importante se situe entre des systèmes dans lesquels le bois est chauffé par des moyens extérieurs, utilisant le bois, le mazout, le gaz, etc., et des systèmes qui permettent une combustion partielle de la charge de bois à l'intérieur du four ou de la charbonnière, et utilisent la chaleur produite pour sécher et carboniser le reste.

Fig. 13 Classification des systèmes de carbonisation

Cette dernière méthode devrait être la plus efficace, étant donné que la chaleur est produite là où elle est nécessaire, à partir de bois de feu peu coûteux. En pratique, il est difficile de contrôler la combustion, et une certaine quantité de bois est brûlée en trop, ce qui diminue le rendement.

Le chauffage indirect, c'est-à-dire externe, permet un contrôle plus précis, mais la transmission de la chaleur à la charge est malaisée et peu efficace, et les cornues métalliques sont presque indispensables dans ce cas. Les sous-produits peuvent être récupérés exempts de contamination par les produits de la combustion. Une méthode hybride consiste à chauffer la charge de bois en la faisant traverser par un courant de gaz chauds, obtenus par combustion de bois, de mazout ou de gaz. Un contrôle précis est nécessaire pour s'assurer que les gaz chauds ne contiennent pas d'oxygène, sinon une partie du bois sera brûlée au lieu d'être simplement carbonisée. Le transfert de chaleur des gaz chauds au bois est très efficace, et lorsqu'on fait recirculer les gaz avec un contrôle approprié, il est possible de condenser et recueillir les sous-produits et récupérer le gaz de bois combustible.

Les systèmes faisant appel à une production interne de chaleur peuvent encore être subdivisés selon leur mode de construction. Il y en a trois possibles: la terre, qui est la moins coûteuse, les briques ou la maçonnerie, d'un coût intermédiaire, et la tôle d'acier qui est la plus chère. Les fours métalliques se divisent à leur tour en fours transportables et en fours fixes.

Les fours métalliques présentent deux avantages: ils peuvent être déplacés aisément, ce qui peut être très utile, et ils se refroidissent rapidement' ce qui permet un cycle de carbonisation plus court. La mobilité, toutefois, n'est pas toujours une bonne chose, car elle rend l'organisation et la surveillance des opérations plus difficile, et d'autre part les fours en briques peuvent être refroidis assez rapidement en utilisant de la boue argileuse liquide ou - avec prudence - de l'eau en injection dans le four. La durée du cycle sera encore de six à huit jours, au lieu de deux jours pour les fours métalliques, mais le plus grand volume et le coût moindre des fours en briques les rendent préférables sauf dans le cas où la mobilité est indispensable.

Les charbonnières en meule ou en fosse, même lorsqu'elle sont conduites avec efficacité, brûlent et se refroidissent lentement, et leur charbon est plus ou moins mélangé de terre. Cependant, là où les disponibilités financières sont limitées ou nulles, elles présentent de réels avantages.

Les fours à source de chaleur externe se subdivisent en deux: ceux qui sont chauffés par des gaz chauds passant à travers la charge, et ceux dans lesquels la chaleur est transmise à travers les parois. La plupart de ces derniers sont métalliques, mais il y a une exception' le four Schwartz, encore utilisé aujourd'hui, qui est en briques, et dans lequel la charge est chauffée par un courant de gaz chauds provenant d'un foyer construit sur le côté du four et brûlant du bois de basse qualité et de l'écorce. Théoriquement excellent du fait qu'il permet de brûler des combustibles de faible valeur, ce four est en pratique désavantagé par comparaison avec les fours en briques à combustion interne du fait du coût élevé de sa construction comportant des éléments en acier et en fonte, et de la difficulté de contrôler le feu avec précision et de fermer hermétiquement le four pour le refroidissement, d'où entrées d'air et pertes de charbon.

Les cornues en métal, chauffées à travers les parois, ne sont plus très employées aujourd'hui en raison de leur coût élevé et de leur faible rendement intrinsèque, mais on a vu apparaître récemment des cornues expérimentales transportables et semi-transportables (14), telles que la cornue Constantine et la cornue jamaïcaine, faite avec des fûts de carburant. Les fours-cornues chauffés par circulation de gaz chauds sont efficaces, produisent un charbon d'excellente qualité, et permettent la récupération des sous-produits. Cependant leur coût initial élevé leur enlève de l'intérêt, sauf là où les coûts de main-d'oeuvre des systèmes traditionnels sont encore plus élevés. Ils sont surtout employés à l'heure actuelle pour fabriquer du charbon de bois de haute qualité à usage métallurgique et chimique. Leur emploi dans l'industrie du charbon de bois a pu paraître intéressant autrefois, mais les progrès récents dans la fabrication de fer de haute pureté sans charbon de bois, et les changements dans l'industrie mondiale de l'acier basée sur la houille le rend problématique aujourd'hui, tant que l'on n'en aura pas mis au point des versions moins coûteuses. Il semble peu probable qu'ils puissent jouer un grand rôle dans la production de charbon de bois à usage domestique dans les pays en développement.

Ayant ainsi classifié les divers types de fours et charbonnières, on peut les comparer entre eux au moyen de différents indices calculés (29), tels que production par unité de volume intérieur, surface unitaire occupée, unité de capital investi, etc. Ces calculs seront surtout utiles pour comparer des fours de même catégorie, une fois que le type général d'installation aura été choisi en fonction de grands critères sociaux et techniques. En pratique, en ce qui concerne les pays en développement, le choix se limite aux charbonnières en fosse ou en meule, aux fours en briques et aux fours métalliques, tous à chauffage interne. Lorsque les ressources financières sont un facteur limitant et que le bois est disponible, les charbonnières en terre sont préférables. Lorsqu'on dispose de capital et qu'il faut un effort sérieux pour produire avec un bon rendement un charbon de qualité, les fours en briques auront sans doute la préférence. Les fours métalliques, enfin, pourront avoir leur place là, où la mobilité a une telle importance qu'elle prend le pas sur les coûts élevés d'investissement et d'entretien,

13.2 Influence des caractéristiques du bois sur les méthodes de carbonisation


13.2.1 Essence
13.2.2 Teneur en humidité
13.2.3 Dimensions des bois


Les caractéristiques de la matière première ont une incidence importante sur le choix et sur les performances de l'équipement de carbonisation. Les trois facteurs les plus importants sont: l'essence, la teneur en humidité, et les dimensions des bois.

13.2.1 Essence

En règle générale toutes les essences de bois peuvent être carbonisées pour produire un charbon utilisable. La teneur en cendres des différents bois peut varier, mais cette variation est généralement peu importante. L'écorce, en revanche, a une teneur en cendres excessive, et donne un charbon trop friable pour la plupart des usages. C'est pourquoi, chaque fois que possible, l'écorce ne doit pas être utilisée, ou bien sa proportion dans la charge de bois doit être réduite au minimum.

Les bois résineux donnent en règle générale un charbon plus tendre et plus friable que les feuillus, mais quand ils sont disponibles en quantité à un prix convenable, ils constituent une bonne matière première pour produire tous les types de charbon de bois.

Lorsqu'on peut choisir son approvisionnement en bois, par exemple lorsqu'on crée des plantations forestières pour l'assurer, il vaut la peine de choisir l'essence et de conduire les peuplements de manière à obtenir un charbon de propriétés optimales. Les eucalyptus donnent un charbon dense, de bonne qualité, et sont les essences de reboisement les plus appréciées dans ce but. Des essences peu connues et n'ayant pas encore fait leurs preuves doivent faire l'objet d'essais préalables sérieux.

Ce qui compte en définitive, c'est la masse de charbon de bois marchand produite par unité de masse de matière ligneuse. Le volume de bois produit à l'hectare ne donne qu'une indication approchée de la masse de matière ligneuse produite. Un fort accroissement en volume peut correspondre à une faible densité, et par conséquent à un faible rendement en charbon par unité de volume de bois. Un bois plus dense, par ailleurs, fournit généralement un charbon plus dense, moins friable. C'est pourquoi il est intéressant de rechercher les essences de reboisement et les modes de traitement qui procurent un rendement maximum de bois en poids. D'actives recherches sont menées dans ce domaine, et on ne dispose pas encore de réponses précises, mais les eucalyptus restent le genre botanique le plus en faveur.

13.2.2 Teneur en humidité

L'humidité contenue dans la charge de bois doit être évaporée en brûlant une quantité supplémentaire de bois, ce qui abaisse le rendement global. La durée du cycle complet de carbonisation se trouve également augmentée, d'où accroissement des coûts. Le volume du bois vert, par ailleurs, est supérieur à celui du bois sec, et le coefficient de remplissage diminue par conséquent lorsqu'on emploie du bois vert. Le bois sache à l'air en épargnant les coûts de chauffage; le coût du séchage à l'air est surtout un coût financier, auquel s'ajoutent les pertes dues à l'altération par les champignons et aux attaques d'insectes. Il faut trouver le compromis optimal dans le temps de séchage, afin d'avoir une perte d'humidité maxima au début lorsqu'elle est rapide; les frais financiers sont moindres et les pertes dues aux insectes et aux champignons sont encore peu importantes. Un temps de séchage de trois mois est en gros l'optimum, mais celui-ci varie selon le climat et le type de bois. Un séchage efficace est difficile à réaliser en zone tropicale humide.

13.2.3 Dimensions des bois

La vitesse de carbonisation est en relation étroite avec la taille des bois. Les gros morceaux se carbonisent lentement, du fait que la transmission de chaleur à l'intérieur du bois est relativement lente. La sciure de bois, par exemple, peut être carbonisé très rapidement, mais le charbon pulvérulent obtenu n'a qu'une valeur marchande faible. D'une autre côté, les troncs de gros diamètre d'essences denses peuvent éclater à la carbonisation, en donnant un charbon plus friable. Des études ont montré qu'on obtenait un charbon de propriétés optimales pour la sidérurgie avec des bois de 2,5 à 8 cm de section transversale, La longueur dans le sens du fil a peu d'influence (26).

Avec des bois provenant de peuplements artificiels, il est possible d'avoir des morceaux de dimensions uniformes, tandis qu'en forêt naturelle on aura des bois de tailles très varices. Le tronçonnage et le fendage coûtent cher en main-d'oeuvre, en carburant et en capital, et doivent être évités dans la mesure du possible. Pour carboniser des troncs de gros diamètre et des charges de bois de tailles mélangées, un cycle lent est préférable. La carbonisation en fosse est l'optimum. Parmi les fours en maçonnerie ceux de plus grande taille, à cycle lent, sont les meilleurs. C'est une méthode éprouvée de carbonisation pour les bois denses de gros diamètre (de l'ordre de 50 cm) provenant de forêts naturelles. On peut éviter les difficultés de carbonisation en plaçant les plus gros morceaux au centre de la charge. Les fours métalliques qui perdent beaucoup de chaleur à travers les parois et se refroidissent rapidement sont peu efficaces pour carboniser des bois de large section.

Le coût du débitage des bois est important, et il s'accroît avec la hausse des coûts de carburant et de main-d'oeuvre et des frais financiers, et cela favorise l'emploi de charbonnières en fosse ou en meule et de fours en briques. Il est par ailleurs en général plus facile et plus rapide de charger avec des bois de grandes dimensions, surtout si leur longueur est en accord avec la taille du four ou de la charbonnière. Il est recommandable d'étudier attentivement la relation entre croissance, récolte, séchage et charge de carbonisation pour déterminer les dimensions optimales des bois, tant en longueur qu'en diamètre, de façon à réduire au minimum les frais de manipulation et de carbonisation, et obtenir un charbon de propriétés optimales pour l'usage auquel il est destiné.

Les ruraux pauvres qui ne peuvent se payer des scies et des haches convertissent souvent les bois de gros diamètre en charbon, qu'ils peuvent ensuite fragmenter pour l'utiliser dans les foyers de cuisine. Si l'on compare l'efficacité relative de la conversion de bois en charbon de bois, et de la combustion du bois et du charbon dans un foyer de cuisine, cette pratique ne manque pas de justifications. En outre, le charbon est sec, et peut se conserver indéfiniment sans se détériorer. Les calculs montrent que la carbonisation des bois de gros diamètre et la combustion du charbon obtenu représentent un rendement thermique environ double de celui de la combustion directe du bois dans un foyer ouvert. Ce qui plus est, sans haches, scies et coins, les bois de gros diamètre sont inutilisés, et risquent fort de pourrir avant de pouvoir être brûlés


Page précédente Début de page Page suivante