Page précédente Table des matières Page suivante


Chapitre 2 - Introduction aux filières agro-alimentaires


La nature multidisciplinaire des filières agro-alimentaires
Interdépendance des composantes d'une filière agro-alimentaire
Participants dans la filière agro-alimentaire
Causes des pertes alimentaires
Services d'appui
Sécurité alimentaire: Une autre dimension


A l'état primitif, les êtres humains se déplaçaient de lieu en lieu en cherchant la nourriture qui satisfaisait à leurs besoins fondamentaux; ils ont fini par apprendre à cultiver le sol et à pratiquer l'élevage. Depuis lors, les hommes et les femmes ont voué beaucoup de temps et d'intelligence à développer des techniques et des instruments afin d'augmenter la production des aliments en quantités suffisantes pour éviter les pénuries.

Avec le temps, diverses formes d'organisation sociale se sont évoluées, modifiant les rapports directs entre l'homme, la terre et les aliments. Dans toutes les cultures, la nécessité de s'assurer une alimentation adéquate a contribué à la structure de la société et aux rôles respectifs des hommes et des femmes dans la production et la distribution des aliments aux consommateurs. Les systèmes inéquitables d'alimentation ont fait naître des révolutions sociales. Dans toute société, la disponibilité et les coûts de l'alimentation sont des variables qui se relient étroitement aux décisions politiques.

Au cours du vingtième siècle, les pays industrialisés ont réussi à établir des systèmes de production et de distribution alimentaires qui sont suffisants pour subvenir aux besoins de la majorité de leurs peuples. Tout cela est possible grâce à des décisions politiques basées sur des critères techniques et économiques qui ont abouti à des actions systématiques et continues visant l'amélioration de la production et la distribution de la nourriture.

Malheureusement, ces nations développées ne représentent qu'une minorité des peuples du monde. Dans les pays du monde qui sont en voie de développement, les conditions sont bien différentes:

· La performance globale du secteur agricole dans bien des pays en voie de développement a détérioré au cours des années 80.

· L'agriculture technique, dans le domaine de la production aussi bien que celle de la commercialisation, a beaucoup de retard sur celle des pays développés.

· Plus de 50% de la nourriture consommée dans le monde entier se produit toujours en utilisant une main-d'oeuvre principalement humaine.

· Une migration intensive depuis la ferme jusqu'à la ville rend encore plus grave une situation socio-économique qui est déjà critique dans les grandes villes.

· A l'heure actuelle, il n'y a pas de progrès sensible dans la réduction du niveau de pauvreté dans la plupart des pays en voie de développement.

· Les gouvernements ne se sont pas empressés à encourager le développement rural ni à élaborer des programmes sociaux pour subvenir aux besoins fondamentaux des économiquement faibles.

L'une des conséquences de cette situation est une pression croissante visant l'amélioration des filières alimentaires inefficaces.

Dans le contexte des stratégies nationales pour le développement économique, ceux qui forment les politiques ont en général accordé une haute priorité à l'approvisionnement de leurs citoyens en vivres de base. Au cours de la première moitié du siècle, le problème des denrées alimentaires était estimé en termes des quantités nécessaires pour satisfaire la demande nationale. D'une manière assez directe, on essayait de résoudre le problème en augmentant la production nationale, en construisant des installations pour le stockage, et, en dernier ressort, en important certains produits pour combler les déficits éventuels.

Pendant la décennie des années 60, lorsque la production alimentaire augmentaient pour répondre à la demande dans les agglomérations urbaines, il est devenu évident que certaines modifications s'avéraient nécessaires dans la structure et le fonctionnement du commerce. Afin que la disponibilité physique des aliments se traduise avec efficacité en denrées opportunes, il faut que l'infrastructure et les services voués à la commercialisation se développent au moins à la même allure que la production national plus les importations. Dans ce contexte, les planificateurs ont commencé à concentrer leur attention sur la commercialisation aussi bien que la production dans les filières agro-alimentaires.

La nature multidisciplinaire des filières agro-alimentaires

Le point de départ de toute filière agro-alimentaire est la décision de quel produit sera produit, et en quelles quantités. Le point d'arrivée est le moment où le produit se consomme. Entre ces deux points, beaucoup de disciplines, y compris l'économique, la sociologie, la politique, la santé, l'ingénierie, l'agronomie, l'entomologie, la pathologie, la planification, les sciences alimentaires, et d'autres encore, doivent collaborer pour contribuer à la compréhension et au fonctionnement de la filière. L'agriculture et les filières agro-alimentaires sont influencées par la plupart des disciplines académiques, davantage, bien entendu, par certaines que par d'autres. On ne saurait comprendre à fond le fonctionnement et la structure des filières agricoles qu'en les analysant du point de vue de bon nombre de disciplines. C'est pour cette raison que la méthodologie d'évaluation des filières agro-économiques qui est présentée dans ce manuel souligne la nécessité de faire appel à des experts qui représentent plusieurs disciplines si l'on veut assurer que la compréhension des problèmes soit la plus complète possible.

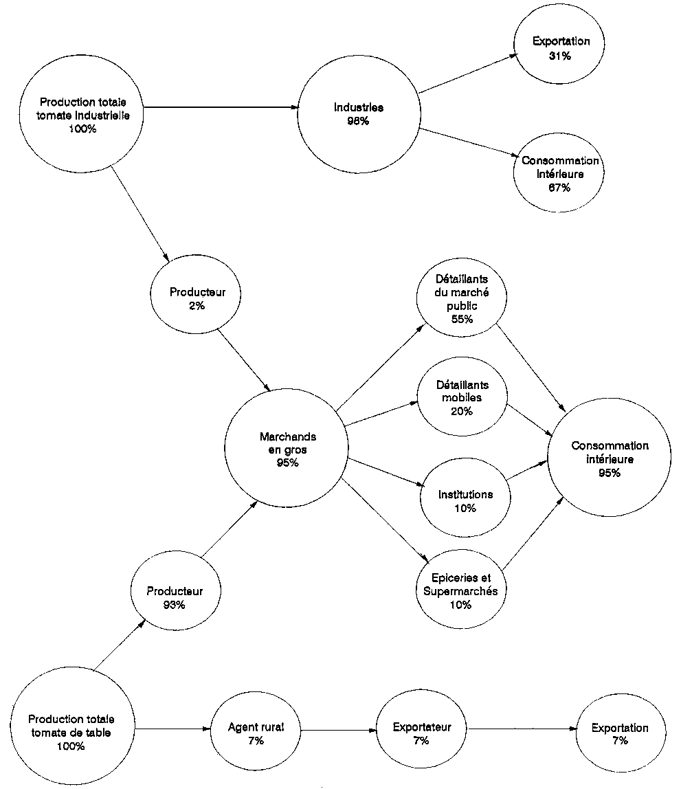
Au cours des derniers trente ans, les domaines des sciences sociales, de la technologie alimentaire et de l'économique ont contribué des méthodes et des instruments d'une grande utilité pour l'analyse des filières alimentaires. Etant donné les points de vue et les objectifs différents de chacune de ces disciplines, l'on ne devrait pas s'étonner de ce que leurs techniques de recherche et leurs méthodes de présentation des données varient quelque peu entre elles. Par exemple, en présentant un organigramme d'une filière de commercialisation d'un produit donné, l'expert dans les sciences sociales aura tendance à mettre en relief l'élément humain (Figure 2.1 A), tandis que le technologiste alimentaire soulignera l'aspect technique (Figure 2.1 B), et l'économiste signalera le côté institutionnel (Figure 2.1 C). Aucune des trois méthodes n'est nécessairement plus juste que les autres; chacune n'est qu'un moyen de faciliter la compréhension d'un système complexe vu d'un point de vue particulier.

Les trois méthodes différentes, lorsqu'on s'en sert individuellement, ont tendance à produire une vision partielle d'une filière agro-alimentaire. Quand les trois disciplines se combinent pour étudier un produit particulier, elles finissent par donner une compréhension plus approfondie du system.

Figure 2.1A: Le mouvement du haricot depuis le producteur jusqu'au consommateur en Haïti

Source: Murray et Alvarez, 1973, p. 19.

Figure 2.1B: Etapes dans la filière post-récolte avec pourcentages de pertes à chaque étape

Source: Amezquita et La Gra, 1979, p. 18.

Figure 2.1C: Filières de commercialisation de la tomate dé table et de la tomate de qualité industrielle en République Dominicaine

Source: Secretaria de Estado de Agricultura, 1977, p. 155.

Les chercheurs, quelles que soient leurs disciplines, sont sujets le plus souvent à des contraintes financières et temporelles, et ils doivent faire le choix entre deux possibilités: ou bien être très précis en étudiant très peu de choses (l'approche de l'étude de cas), ou bien se faire un une grande vue d'ensemble sur le sujet sous étude.

Les chercheurs dans toutes les disciplines ont tendance à poser les mêmes questions fondamentales:

Qui? Quoi? Comment? Quand? Où? Pourquoi? et Combien?

Cependant, les interprétations des réponses à ces questions tendent à varier selon la discipline. Par exemple, en analysant pourquoi les agriculteurs n'appliquent pas les nouvelles techniques culturales, les agronomes et les économistes peuvent signaler le manque de compétences du fermier, ou le manque de bons intrants, tandis que l'expert en sciences sociales l'attribuera peut-être à la tendance de l'agriculture à minimiser les risques.

Les solutions varient beaucoup selon l'explication qui est considérée la cause du problème. Par exemple, dans le premier cas, la solution demanderait peut-être la création de programmes de formation ou l'établissement de débouchés pour l'approvisionnement en intrants agricoles; dans le deuxième cas, on mettrait peut-être l'accent sur la réduction des risques en améliorant la fiabilité du marché.

On pourrait continuer à citer des exemples pour démontrer comment il est possible de faire de mauvaises décisions même quand ces décisions sont basées sur des informations techniques de toute justesse. A partir de leurs propres expériences, les lecteurs peuvent probablement se rappeler des décisions basées sur une analyse partielle qui ont créé ce qu'on appelle des "éléphants blancs" - c'est-à-dire des projets qui ont été abandonnés complètement ou en partie par la suite à cause de leur inefficacité. Souvent, ces erreurs sont imputables à la prise des décisions sans analyse adéquate au préalable de la situation ou du problème. En d'autres cas, la cause peut se relier à quelque préjugé propre à Une discipline donnée, à Un manque de participation de la part d'une discipline clef, ou à la politique au niveau local.

Malgré le fait que presque partout dans le monde les professionnels et ceux qui sont chargés de faire des décisions sont d'accord sur le besoin de coopérer étroitement, la coordination efficace continue à être ce qu'il y a de plus exceptionnel. Cette constatation est peut-être attribuable à un manque de temps, ou bien c'est peut-être le résultat des éternelles jalousies qui existent entre les institutions, ou de la concurrence entre les professionnels. Toujours est-il qu'il y a coordination lorsque chaque participant a quelque chose à gagner en coopérant. Quand on se sert de la méthodologie des filières pour l'analyse des problèmes, on peut montrer aux participants que l'échange interdisciplinaire et la coordination produiront de meilleurs résultats, apportant ainsi des bénéfices non seulement à la nation mais aussi à ceux qui sont associés à un projet qui réussit.

Interdépendance des composantes d'une filière agro-alimentaire

Dans la Figure 2.2, la filière se présente visuellement sous la forme d'un cercle qui s'étend depuis la planification de la production (prise de décisions) à travers la production, la récolte, et la distribution aux consommateurs, préparant ainsi le cycle suivant de planification, de production, etc. Les composantes qu'on voit dans la Figure 2.2 sont applicables, en général, à toutes les cultures alimentaires, aussi bien qu'à l'élevage et à la pisciculture. Toutes ces étapes sont interdépendantes puisque les décisions et les actions effectuées à un point donné auront un impact sur la quantité et la qualité du produit à des points ultérieurs.

Pour tout produit il existe une période d'analyse des information et de planification; un stade de préparation avant la production (pré-production); une période de production; le moment de la récolte; d'habitude, plusieurs moments où lion a besoin de transport; des stades où l'assemblage, le conditionnement ou le triage ont lieu; une période, ou plusieurs périodes, de stockage à court ou à long terme; et une étape ou le produit se distribue enfin aux consommateurs. Le seul stade dans la Figure 2.2 qui ne serait pas pertinent pour certains produits serait la transformation.

La complexité d'une filière est susceptible de variation selon des facteurs tels que le niveau de développement du pays, la géographie, la culture, la saison de l'année, les conditions météorologiques, le réseau routier, la technologie disponible, l'infrastructure, la disponibilité de main-d'oeuvre, la distance entre les marchés et les fermes, la demande sur le marché, et ainsi de suite. Une approche systématique à l'évaluation de toutes les composantes d'une filière se présentera au Chapitre 3.

Participants dans la filière agro-alimentaire

La Figure 2.2 signale non seulement les points clef dans une filière, mais aussi les diverses catégories de participants qu'on rencontre à différents points dans la plupart des filières. Ces participants comprennent des individus tels que les fermiers, les camionneurs et les intermédiaires commerciaux, aussi bien que des institutions telles que les ministères d'agriculture, les organisations agricoles, et les conseils de commercialisation. Les participants varient selon le produit, le pays et les circonstances particulières.

Figure 2.2: Participants à la filière agro-alimentaire

Tandis que tous les participants font des décisions gui sont susceptibles d'influencer la qualité et la quantité d'un produit donné dans une filière, fil y a une différence fondamentale entre les deux groupes. Les décisions prise par les participants du secteur privé sont déterminées normalement par le désir de l'individu de s'assurer des bénéfices économiques. Les décisions prises par les participants du secteur public sont influencées par de nombreux mobiles non-économiques. C'est la principale explication du niveau relativement élevé d'efficacité économique qu'on constate dans la manutention des produits alimentaires par le secteur privé, d'une part, et, d'autre part, les niveaux relativement bas d'efficacité qui existent quand les institutions du secteur public sont impliquées directement dans la production, la manutention post-récolte, et la commercialisation des produits périssables.

En analysant une filière donnée, il est très important d'obtenir une claire compréhension des divers participants dans la filière, ainsi que de leur rôles et motivations. Par exemple, les décisions de faire construire de l'infrastructure, prise par des politiciens pour satisfaire aux électeurs d'une circonscription locale, sont susceptibles d'augmenter les coûts d'opération et les pertes post-récolte - e.g., une chambre froide peut être construite ou dans une zone où la production est insuffisante, ou être mal située par rapport au marché. En principe, l'augmentation des coûts (et la réduction d'efficacité économique) peuvent se justifier à cause des bénéfices sociaux ou d'autres, mais en pratique, ce n'est souvent pas le cas.

Une décision prise par des participants du secteur privé pour se faire des bénéfices peut également contribuer aux inefficacités de la filière entière. Par exemple, des décisions prises par des producteurs ou des intermédiaires afin de minimiser les coûts des matériaux de conditionnement sont susceptibles de maximiser leurs revenus individuels, mais elles sont également capables d'augmenter les pertes post-récolte à d'autres points plus en aval dans la filière alimentaire. En principe, dans un système idéal de commerce libre, les coûts de ces pertes incomberaient à ceux qui avaient pris les décisions, sous la forme de prix réduits occasionnés par le mauvais conditionnement du produit; cependant, en pratique, ce n'est pas du tout le cas dans bon nombre de systèmes traditionnels de commercialisation.

Causes des pertes alimentaires

Quelques-unes des causes des pertes pré- et post-récolte à divers points dans la filière sont indiquées dans la Figure 2.3. Bien que les causes possibles des pertes alimentaires soient quasi-infinies, il y en a qu'on voit beaucoup plus souvent que d'autres.

Un manque d'informations ou de mauvaises décisions au stade de la planification peuvent causer des pertes alimentaires. Par exemple, une politique agricole qui stimule excessivement la production donnera lieu à des surplus, ce qui est susceptible à son tour d'entraîner de plus grandes pertes alimentaires et économiques parmi les divers participants dans le secteur production/commercialisation. En d'autres cas, les pertes alimentaires peuvent être le résultat des conditions climatiques, de la condition de l'infrastructure, du niveau de technologie, des techniques culturales, du prix des intrants agricoles, des prix sur le marché, des motivations personnelles, et encore plus. Dans la plupart des cas, à l'exception des conditions climatiques et des désastres naturels (temps, catastrophes) les causes des pertes pré- et post-récolte se relient directement ou indirectement aux décisions prises par un ou plusieurs participants dans la filière alimentaire.

Figure 2.3: Causes des pertes pré- et post-récolte à divers points dans la filière agro-alimentaire

Il est important de signaler comment les mauvaises décisions où les problèmes qui se manifestent aux premiers stades dans une filière sont susceptibles d'influencer la disponibilité, la qualité et les coûts du produit à un stade ultérieur. Voici quelques exemples: Le ministère d'agriculture peut introduire une variété spécifique qui s'avère par la suite invendable au marché; des semences de mauvaise qualité peuvent avoir comme résultat des bas niveaux de productivité et/ou un produit de mauvaise qualité; les mauvaises techniques culturales peuvent produire ces mêmes effets, tout comme les mauvaises techniques de récolte; les dégâts physiques au cours de la récolte, du transport, ou du conditionnement influenceront la qualité du produit plus loin dans la filière, entraînant comme résultat des pertes physiques et financières; non seulement les dégâts au cours du stockage vont à l'encontre des objectifs visés par le stockage (amélioration de la durée et de la disponibilité du produit), mais aussi ils entraîneront de plus grandes pertes économiques sous la forme de coûts de stockage.

Services d'appui

Afin de venir à bout des contraintes qui existent à l'intérieur des filières alimentaires, le secteur public et le secteur privé doivent tous les deux fournir des services efficaces au bénéfice des agriculteurs, des organisations agricoles, des intermédiaires, et des autres participants clef qui font fonctionner la filière. Il y a un rapport direct entre l'efficacité de toute filière alimentaire et l'efficacité des services d'appui dont bénéficient les divers participants. Quelques-uns des services importants qui sont nécessaires à chaque point dans la filière sont identifiés dans la Figure 2.4. Tandis que des services tels que l'information, l'appui technique et le crédit s'imposent à pratiquement toutes les étapes, d'autres s'avèrent spécifiques à des points particuliers dans la filière, e.g., le transport, les standards et le contrôle de qualité.

Ainsi, les Figures 2.2, 2.3, et 2.4 démontent non seulement l'interdépendance des diverses composantes d'une filière alimentaire, elles font preuve aussi de l'utilité d'une approche multidisciplinaire, et de préférence multi-institutionnelle, dans l'identification et l'analyse des problèmes et des solutions alternatives.

Figure 2.4: Services d'appui pour empêcher les pertes physiques et économiques à divers points dans la filière agro-alimentaire

Sécurité alimentaire: Une autre dimension

L'augmentation de la production et de la commercialisation des aliments, aussi bien que l'amélioration des systèmes de distribution dans les pays du tiers monde ont rendu les denrées de base plus disponibles aux consommateurs nantis de sommes suffisantes pour se les payer.

Toujours est-il que, malgré ces progrès, les problèmes de la famine et de l'insuffisance alimentaire, loin d'être réduits au cours des derniers vingt-cinq ans, se sont intensifiés dans bien des régions du monde. Ce phénomène est attribuable, fondamentalement, aux bas niveaux de revenus gagnés par de forts pourcentages des peuples dans de nombreux pays en voie de développement. Leurs revenus sont si minimes qu'ils ne peuvent même pas se payer les denrées nécessaires pour vivre à un niveau minimum de bonne santé, et ceci même quand il y a des aliments disponible dans les marchés.

La faim et l'insuffisance alimentaire dont souffrent la majorité des pauvres constituent un problème chronique en Amérique Latine, aux îles de la Caraïbe, en Afrique et en Asie. Etant donné cette réalité dure, il est de toute importance que la lutte contre la faim et l'insuffisance vise le but de garantir à tout le monde l'accès réel aux denrées de base. Avec cet objectif en vue, il faut accorder à la capacité économique d'acheter la nourriture une importance qui soit égale à celle de garantir aux consommateurs la disponibilité des aliments en des quantités adéquates dans les marchés du monde.

Selon ce concept de sécurité alimentaire, toute analyse d'une filière alimentaire devrait prendre en considération non seulement l'efficacité de la production et de la distribution, mais aussi la capacité réelle des divers éléments de la société d'acquérir et d'utiliser les denrées de base comme il faut. Ainsi, en plus de l'évaluation déjà assez répandue des coûts et bénéfices économiques, faut-il accorder plus d'attention aux coûts et bénéfices sociaux des politiques, des actions, et des projets alternatifs.

A l'heure actuelle, presque tous les pays en voie de développement ne disposent pas d'informations systématiques qui permettraient à ceux qui font les décisions de répartir leurs ressources convenablement entre les producteurs, ou dans les systèmes de production et de commercialisation, pour que tout le monde ait accès aux denrées de base. La sécurité alimentaire pour tous les niveaux de la société est un but qu'on ne saurait contempler que dans un contexte multidisciplinaire. La Méthodologie d'Évaluation des Filières Agro-Alimentaires présentée dans le présent document permettra la génération d'informations au sujet de diverses filières, et de les organiser par la suite sous une forme qui sera d'une grande utilité aux planificateurs dans leurs efforts de parvenir à la sécurité alimentaire nationale.


Page précédente Début de page Page suivante