Analyse des problèmes
Le brain-storming et les problèmes
Liste de référence des problèmes
Arbre de problèmes schématique
Analyse des objectifs
Analyse des stratégies alternatives et identification des projets
L'analyse des participants
Résumé de l'identification des projets
Critères pour l'établissement des priorités
Profils de projet
Observations générales sur l'emploi du présent manuel et des profils de projet
Une fois que la Méthodologie d'Évaluation aura facilité la compréhension de la filière et de ses problèmes, il deviendra plus facile d'identifier des solutions possibles. L'équipe Interdisciplinaire aura identifié et décrit les caractéristiques principales des participants et de leurs activités tout le long de la filière. Au fur et à mesure que cette équipe obtiendra des informations sur les caractéristiques de la pré-production, la production, la récolte, la période post-récolte et la commercialisation, chaque membre commencera à former ses propres opinions au sujet de ce qui marche bien et de ce qui ne marche pas à l'intérieur de la filière. Les membres de l'équipe pourront relier les problèmes et leurs causes à certains participants - e.g., agriculteurs, intermédiaires, compagnies, organisations, institutions, et d'autres. Ces informations, quand elles seront organisées et analysées comme il faut, meneront à l'élaboration de solutions, exprimées sous la forme de projets.
Le but de ce chapitre est la présentation de quelques instruments qui pourront faciliter l'identification et l'organisation des problèmes et leurs causes aussi bien que l'élaboration des solutions.

On rencontre des problèmes à tous les points dans une filière agro-alimentaire, et il y en a de toutes les tailles. Dans la ferme, il y a des petits problèmes - e.g., élagage maladroit ou mauvaise techniques de récolte - qui peuvent devenir de très grands problèmes au niveau du marché, quand le produit ne se vend pas à cause de la mauvaise qualité. Celui qui observerait un fermier qui n'arrive pas à vendre ses produits au marché serait peut-être tenté de croire que le problème provient du marché. En fait, quand on ne réussit pas à commercialiser un produit, le plus souvent c'est une indication de problèmes dans la filière. A moins de connaître le problème de base et ses causes, il n'est pas possible de trouver des solutions efficaces.
En analysant tout problème qui influence une filière agro-alimentaire, il faut chercher ses causes dans chaque élément de la filière.
L'analyse des problèmes a été définie [Deutsche Gesellschaft für Technische Zusammenarbeit (GTZ), 1983] comme une série de techniques qui comprend:
· l'analyse des circonstances qui entourent un problème donné,· l'identification des principaux problèmes, ainsi que le problème central posé par la situation, et
· la représentation visuelle des rapports de cause et d'effet sous la forme d'un arbre de problèmes.
Donc, le point de départ de l'analyse des problèmes devrait être l'identification du plus grand nombre possible de problèmes apparentés, ainsi que de leurs causes respectives.
Il est bien évident que, dans toute analyse d'une filière agro-alimentaire, les problèmes varient selon le type de participant. Les producteurs, par exemple, auront surtout des problèmes qui se rapportent à la terre, à la main-d'oeuvre, aux informations, aux ressources financières, aux techniques culturales, à la gestion, aux marchés, et ainsi de suite. Les problèmes des producteurs sont susceptibles de couvrir toute la gamme de la filière, depuis la planification jusqu'à la commercialisation.
Les problèmes éprouvés par les intermédiaires et les commerçants commencent au niveau de la ferme, bien que les causes des problèmes se relient souvent à des facteurs pré-récolte. Les catégories de problèmes qui influencent les intermédiaires seront probablement ceux qui sont liés aux fonds d'exploitation, aux communications avec les fournisseurs, à la régularité de l'approvisionnement, à la qualité des produits, à l'infrastructure, aux matériaux de conditionnement, et au transport.
Les institutions du secteur public sont en proie à des contraintes internes causées par la politique locale, le manque de personnel, des ressources insuffisantes, des politiques publiques contradictoires, des dirigeants indifférents, et encore d'autres Le fait que les groupements de producteurs et les autres organisations du secteur privé ne réalisent pas leurs buts est peut-être attribuable à la mauvaise gestion et l'administration inefficace, ou bien à des problèmes de personnel, de fonds de roulement, d'infrastructure, de matériel, etc.
Plus l'analyse de la filière est approfondie, plus le nombre de problèmes et de causes sera grand. Le but de la description détaillée d'une filière est l'établissement d'une source d'informations qui serviront de base pour l'identification des problèmes. Si chaque membre de l'équipe interdisciplinaire est expérimenté et compétent dans son domaine d'expertise, et si la description de la filière est assez détaillée, les conditions seront favorables pour ce qui s'appelle le brain-storming, c'est-à-dire, une séance vouée à l'échange des idées sur les problèmes.
L'échange des idées au cours d'une séance de brain-storming sera plus facile si les participants se réunissent avec un animateur et un rapporteur dans un milieu informel où l'on est bien à l'aise. Pendant que l'animateur mène la discussion, le rapporteur dresse une liste de tous les problèmes suggérés par les participants. A ce stade de la séance, on met les problèmes sur la liste tels qu'on les identifie, sans ordre apparent.
Tous les membres de l'équipe interdisciplinaire doivent participer aux séances de brain-storming après que chacun d'entre eux aura eu l'occasion de passer en revue les informations disponibles sur la filière. L'animateur doit s'assurer que les problèmes présentés ne sont ni des opinions personnelles, ni des problèmes anticipés ou éventuels, mais plutôt des problèmes actuels.
Au cours de la séance, les membres de l'équipe interdisciplinaire suggéreront des problèmes et des causes de problèmes qui influencent de façon négative une filière donnée. Pendant ce processus, une suggestion a tendance à donner naissance à d'autres suggestions, ce qui crée une espèce de croisement d'idées. Une fois que les membres de l'équipe auront épuisé leurs suggestions, le rapporteur préparera la liste de tous les problèmes. Cette liste sera distribué à chaque participant pour la révision et la modification, de sorte qu'une liste finale sera élaborée.
Une fois la séance de brain-storming terminée, l'équipe interdisciplinaire voudra peut-être passer en revue la liste de référence des Problèmes Eventuels qui se trouve à l'Annexe 11. Puisque cette liste est plutôt longue, il faudra plusieurs heures ou même plusieurs jours pour l'analyser point par point. Afin de ne pas perdre le temps inutilement, chaque membre d'équipe devrait la passer en revue rapidement pour se rafraîchir la mémoire et dans le but d'identifier des problèmes importants ou les causes de ces problèmes qu'ils auront pu oublier au cours de la séance de brainstorming.
On peut également se servir de cette liste de référence en tant que format pour faire un résumé des problèmes, à l'exemple de celui qu'on voit au Tableau 5.1, ou bien pour servir de guide en organisant les problèmes identifiés au cours de la séance de brainstorming suivant les éléments particuliers de la filière du produit en question. En groupant les problèmes selon leurs points respectifs dans la filière, l'équipe les met dans un contexte qui contribue à la compréhension des rapports de cause à effet.
Les problèmes prioritaires identifiés au Tableau 5.1 ont été obtenus de la façon suivante: D'abord, une équipe interdisciplinaire composée de spécialistes dans le domaine de la production et là commercialisation des fruits a assisté à une séance de brainstorming afin d'identifier les problèmes influençant la production et la commercialisation de la papaye (paw paw) à la Barbade. Ils en ont tiré une très longue liste de problèmes qui ont été mis en ordre Par la suite suivant le modèle, de la liste de référence qui se trouve à l'annexe 11. Ensuite, cette même équipe de spécialistes a passé en revue la liste complète de problèmes afin d'identifier ceux qui, avaient la plus, haute priorité. Enfin, on a dressé une, autre, liste sous la forme représentée au Tableau 5.1. Le point dans la filière où le problème se manifeste et la nature du, problème sont, présentés à la première colonne du Tableau 5.1. Des détails plus spécifiques au sujet du problème, figurent dans la dernière colonne à droite. Dans ce cas-ci, d'autres détails devraient s'y ajouter, pour montrer comment le problème influence la qualité, la quantité le prix ou la disponibilité du produit. Faute de place, on a simplifié le, Tableau 5.1 en laissant tomber certains détails.
Tableau 5.1: Problèmes prioritaires de la production de la papaye (paw paw)
|
POINT DANS LA FILIERE OU LE PROBLEME A LIEU |
INDICATION DE PROBLEMES PRIORITAIRES |
RESUME DES PROBLEMES QUI INFLUENCENT LA QUALITE, LA QUANTITE, LE PRIX OU LA DISPONIBILITE DU PRODUIT | |
|
POLITIQUES AGRICOLES: | |||
|
|
- crédit |
X |
pas de prêts pour les fruits |
|
|
- planification |
|
favorise les cultures non-alimentaires, e.g., le coton |
|
ASPECTS INSTITUTIONNELS: | |||
|
- personnel (MOA et BMC) |
X |
insuffisant pour fournir les services nécessaire | |
|
ENVIRONNEMENT |
|
| |
|
|
- sol |
X |
sols lourds dans la zone du projet |
|
PRE-PRODUCTION: | |||
|
|
- systèmes d'irrigation |
X |
pas disponibles au site de production |
|
|
- points d'emballage |
X |
aucun disponible |
|
|
- matériaux de semis |
X |
susceptibles à une maladie de la fane |
|
CARACTERISTIQUES DE LA CULTURE | |||
|
|
- uniformité de taille |
X |
large gamme de tailles de fruits |
|
PRODUCTION: | |||
|
|
- intrants agricoles |
X |
bons intrants pas disponibles |
|
|
- connaissances techniques |
X |
bonnes techniques inconnues |
|
|
- eau |
X |
pluviosité mal distribuée |
|
|
- main-d'oeuvre |
X |
coûteuse, peu disponible, mauvais rendements |
|
RECOLTE: |
X |
outils inadéquats, techniques inconnues | |
|
MANUTENTION POST-RECOLTE: | |||
|
|
- dans la ferme |
X |
techniques inconnues de manutention/emballage |
|
|
- point d'emballage |
X |
installation pas disponible |
|
TRANSFORMATION: | |||
|
|
- matière première |
X |
offre nationale peu élevée |
|
|
- infrastructure |
X |
pas d'installation pour la mise en boîtes/congelation |
|
MARCHES/COMMERCIALISATION: | |||
|
|
- demande |
X |
potentiel commercial inconnu |
|
|
- offre |
X |
prix trop élevés |
|
|
- transport aérien coûteux |
|
|
|
CONSOMMATION: | |||
|
|
- au niveau local |
X |
concurrence avec fruits importés |
|
|
- à l'étranger |
X |
manque d'informations sur les marchés |
* Note: Les données figurant dans ce tableau ont été préparées en utilisant la liste de contrôle de l'Annexe 11. Seuls les problèmes de priorité indiqués par un "X" sont résumés ici.
Le diagramme qui s'appelle l'arbre de problèmes est tout simplement une manière de visualiser les rapports de cause et d'effet qui existent à l'égard d'une situation particulière qui pose un problème. Dans ce diagramme, les causes, se présentent à des niveaux inférieurs et les effets figurent aux niveaux supérieurs. Le problème central relie les deux niveaux. De là, l'analogie de l'arbre: le tronc représente le problème central, les racines en sont les causes, et les branches en représentent les effets. Plus les causes sont spécifiques, plus elles sont susceptibles de paraître aux niveaux les plus bas du diagramme; cependant, l'endroit où un problème se situe dans le diagramme de l'arbre n'est pas nécessairement une indication de son niveau d'importance.
Il n'y a pas une seule façon de formuler l'arbre de problèmes. Normalement, des individus ou des groupes différents organiseront la même liste de problèmes et de causes de manière tout à fait différente en créant le diagramme, ce qui est attribuable aux divers niveaux d'expérience et de compétence de chaque individu, ainsi qu'au temps disponible pour l'analyse. Cependant, après un stade de discussion approfondie, et étant donné assez de temps, des équipes interdisciplinaires différentes peuvent produire des résultats bien similaires. En général, plus le niveau de connaissances des participants est élevé, et plus le temps consacré à l'analyse est long, plus il est vraisemblable que les résultats seront similaires.
Comme on a déjà constaté, la clef de la solution efficace des problèmes est la bonne identification du problème. Le diagramme de l'arbre facilite l'organisation des problèmes en créant un ordre logique qui aboutira à des conclusions logiques et à l'identification de solutions rentables.
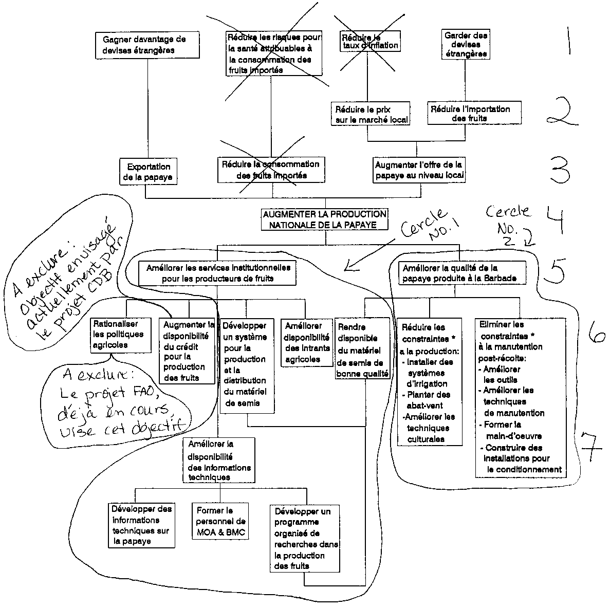
La Figure 5.1 présente des informations provenant du Tableau 5.1 sous la forme d'un arbre de problèmes. Dans ce cas-ci, le problème central prend la forme "Niveau bas de production nationale de la pagaye." Les causes de ce problème central, telles qu'elles sont indiquées à la Figure 5.1, sont attribuables, d'un côté, aux "mauvais services institutionnels offerts aux producteurs de pagaye", et, d'un autre côté, à la "mauvaise qualité de la papaye." Les causes de chacun de ces problèmes respectifs s'identifient aux niveaux inférieurs de l'arbre de problèmes. Les problèmes qui n'avaient pas été identifiés au Tableau 5.1, mais qui ont été identifiées pendant la discussion au cours de la préparation de l'arbre de problèmes, sont marqués d'un astérisque (*).
Trois effets du problème central ont été identifiés à la Figure 5.1. Ce sont: (1) le manque d'exportation de la papaye, ce qui perd l'occasion de gagner des devises étrangères; (2) des niveaux élevés de consommation de fruits importés, ce qui peut comporter des risques sanitaires si l'on importe des produits contaminés par des résidus chimiques; (3) l'offre basse de la papaye, ce qui peut entraîner des prix élevés et l'inflation à l'intérieur du pays, ainsi que l'importation de fruits provenant de zones tempérées, ce qui comporte, à son tour, des pertes de devises étrangères. De ces effets, l'offre basse de fruits au niveau national, les prix élevés sur le marché local, et les importations de fruits tempérés avaient été identifiés au Tableau 5.1. Les autres effets, marqués d'un astérisque, ont été identifiés au cours des discussions des membres d'équipe en préparant l'arbre de problèmes.
Si l'on veut, il est possible de détailler les causes et les effets jusqu'au point où plusieurs pages seraient nécessaires pour montrer l'arbre de problèmes. En général, plus l'analyse est détaillée, plus la compréhension de la filière sera complète, et plus la probabilité de trouver des solutions efficace sera haute.
L'analyse des problèmes pourra prendre fin lorsque l'équipe interdisciplinaire aura décidé que les informations essentielles figurent dans le réseau de causalité et que le diagramme montre les rapports de cause et d'effet qui caractérisent la situation problématique soumise à l'analyse.
L'analyse des objectifs est le processus selon lequel les problèmes se transforment en objectifs ou buts que les activités peuvent viser. Ce processus comprend également l'analyse des objectifs afin de déterminer s'ils sont praticables et susceptibles d'être réalisés.
Pour mener à bien l'analyse des objectifs, il y a cinq étapes fondamentales:
1. Toutes les constatations négatives qui composent l'arbre de problèmes se formulent de nouveau sous une forme positive.2. On passe en revue tous les "objectifs" afin d'assurer qu'ils sont souhaitables, réalistes et susceptibles de réalisation en une période de temps qui soit acceptable.
3. Les objectifs qui ne remplissent pas les conditions mentionnées ci-dessus (2) doivent se modifier: ceux qui ne sont pas souhaitables ou susceptibles de réalisation s'éliminent.
4. Tous les nouveaux objectifs qui sont souhaitables ou nécessaires pour suppléer aux autres doivent s'ajouter au diagramme.
5. Les rapports "moyens-fins" qui en résultent doivent être examinés soigneusement pour garantir la validité, la logique et l'intégrité du diagramme. Il faut faire toutes les modifications nécessaires.
Lorsque le problème n'est pas susceptible de transformation en constatations positives (objectifs), cela peut indiquer que la constatation du problème n'est pas claire. En ce cas-là, il faut reconsidérer le problème et le reformuler.
Au stade de l'analyse finale de chaque objectif, il faut se demander si la réalisation des objectifs des niveaux inférieurs suffira pour atteindre les objectifs du niveau juste en dessus; c'est-à-dire, si le rapport cause-effet se transformera en un rapport moyens-fin.
A titre d'exemple, quand les suggestions ci-dessus ont été appliquées à l'arbre de problèmes présenté à la Figure 5.1, le résultat en a été l'arbre d'objectifs qu'on voit à la Figure 5.2. Trois décisions ont été prises au cours de l'élaboration de l'arbre d'objectifs (Figure 5.2):
1. Il n'y a pas d'objectif pour l'amélioration du problème de production constitué par les "sols lourds". On n'a pas abordé ce problème parce qu'il n'était pas susceptible de résolution à court terme.2. Il n'y a pas d'objectif pour l'établissement d'une industrie de transformation de la papaye. On n'a pas établi cet objectif parce que le secteur privé ne s'y intéressait pas à cette époque.
3. On a décidé qu'il fallait développer et faire publier des informations technologiques à utiliser dans des programmes de formation des producteurs: ainsi a-t-on ajouté cet objectif à l'arbre.
A force de commencer en bas de l'arbre d'objectifs et de monter en haut' on se rend compte que la réalisation des objectifs qui se trouvent aux niveaux inférieurs entraînera la réalisation des objectifs du niveau juste en dessus. Chaque objectif semble réaliste et réalisable dans le contexte réel de la culture locale et de l'environnement. Par conséquent, on peut conclure que les objectifs formant cet arbre sont susceptibles d'être réalisés et de servir de base pour des projets de développement.
En continuant à examiner l'exemple fourni par la papaye à la Barbade, on verra à la Figure 5.3 des notes qui serviront à rendre plus facile l'analyse de la situation. Dans la marge de droite, on a mis des numéros de un (rang supérieur) à sept (rang inférieur) correspondant à chacun des rangs d'objectifs. Les objectifs d'en haut sont d'ordre assez général, tandis que ceux d'en bas sont plus spécifiques. Si l'arbre de problèmes avait été développé au maximum, les rangs d'en bas auraient été encore plus spécifiques. Au fur et à mesure que les objectifs deviennent de plus en plus spécifiques, on peut les qualifier de résultats anticipés ou de sorties. Par exemple, au rang sept, les résultats anticipés peuvent comprendre: des informations techniques sur la papaye, des cadres bien formés, un programme de recherches organisées, un système d'irrigation, des abat-vent, des pratiques culturales améliorées, des outils améliorés, des techniques améliorées de manutention post-récolte, des ouvriers qualifiés, et un poste d'emballage. Quant au rang numéro six, un résultat anticipé serait peut-être un meilleur système dé production et de distribution des semences ou des plants.
Quelques-uns des objectifs des rangs numéro un et trois n'ont pas l'air d'être tout à fait à leur place lorsqu'on les compare aux autres. C'est-à-dire qu'ils s'occupent de l'inflation, des risques sanitaires et de la consommation des fruits importés; puisqu'il n'est pas tout à fait nécessaire d'en tenir compte quand on considère des actions visant l'amélioration de la production et de la commercialisation des fruits, on peut les éliminer sans influencer la stratégie à développer. En fait, on les a barrés dans la Figure 5.3. En analysant les objectifs qui restent, il devient évident que ceux qui figurent aux rangs un à quatre sont étroitement apparentés, i.e., ils s'occupent de la substitution des produits importés ou du développement des exportations, qui influencent tous les deux l'apport des devises étrangères.
Si lion voulait essayer de définir un seul Objectif Général qui englobe tous ces objectifs (rangs 1 à 4), ce serait sans doute le suivant:
"Augmenter l'offre au niveau national et les exportations des fruits de bonne qualité."
Au cinquième niveau d'objectifs (Figure 5.3), il y a une dichotomie évidente selon laquelle une branche (voir cercle #1) spécifie les objectifs à réaliser au sein des institutions du secteur public, e.g., le Ministère de l'Agriculture, et l'autre branche (voir cercle #2) spécifie des objectifs qui se réalisent le mieux en collaborant directement avec le secteur privé (les producteurs, les intermédiaires, etc.). Puisque les groupes visés sont différents dans chaque cas, et puisque l'objectif institutionnel s'occupe des fruits en général tandis que l'autre ne s'occupe que de la papaye, il serait prudent de les considérer comme deux projets différents compris dans une stratégie globale.
Quand les individus, les groupes, les institutions et les organisations volent qu'ils ont quelque chose à gagner en participant à un projet, ils sont beaucoup plus enclins à jouer des rôles actifs et à collaborer pour faire réussir le projet. Les problèmes ne sont pas isolés; ils sont liés étroitement à des individus, à des groupes, à des institutions, et à des organisations et, d'habitude, à plus d'une seule personne ou d'un seul groupe. Cela rend la situation encore plus complexe, parce qu'un problème qui a un impact négatif sur une personne donnée ou un groupe peut porter des bénéfices à d'autres. Donc, toute tentative d'enlever un obstacle particulier peut se heurter à une résistance. A titre d'exemples:
· Il est possible que des lois au sujet des importations qui s'avèrent désavantageuses pour les producteurs aient été mises en place grâce à la pression exercée par les commerçants. Puisque les commerçants (les importateurs, les grossistes, les exportateurs) ont beaucoup plus d'influence que les producteurs dans les domaines de la politique et de l'économie, les lois sont difficiles à modifier.· L'organisation d'une coopérative commerciale pourrait entraver les activités de certains intermédiaires, qui pourrait à leur tour abuser de leur puissance
économique et de leur influence politique pour affaiblir la coopérative.· Un conseil de commercialisation étatique peut encourir de grandes pertes d'argent et de produits tout en créant des bénéfices pour ses employés et en garantissant des prix bas aux consommateurs. Toute tentative d'améliorer l'efficacité de l'opération se heurtera à beaucoup de résistance.
· Il est possible que deux institutions, ou même plusieurs, répètent inutilement les mêmes efforts dans le domaine des recherches ou de la formation, mais que la fierté et l'esprit compétitif professionnels les empêchent de collaborer.
En même temps qu'elle s'occupera de la description des systèmes et de l'identification des problèmes, l'équipe interdisciplinaire devra analyser les divers participants et leurs caractéristiques, e.g., niveau socio-économique, intérêts, ressources, motivation, attitudes, forts et faibles, ainsi que leurs tendances à appuyer ou à s'opposer à des actions visant l'enlèvement des obstacles. Les questions importantes à poser sont: Quels sont les groupes visés? Lesquels vont appuyer l'action? Lesquels vont profiter de l'action (partisans éventuels)? Lesquels vont réagir de façon négative (adversaires éventuels)? Il faut également faire un effort pour savoir comment les individus ou les groupes seront influencés.
Au cours de l'exécution de l'analyse des participants, l'équipe interdisciplinaire doit rassembler les informations nécessaires pour remplir le Formulaire 5.1. Les étapes de ce processus sont indiquées ci-dessous:
1. Dressez une liste de tous les types de participants (individus, intermédiaires, groupes, compagnies, organisations, institutions, projets et d'autres) identifiés au cours de l'analyse de la filière. Ce sont tous des groupes visés susceptibles d'appui ou d'opposition. (Note: à ce point-ci, le lecteur doit se référer aux Formulaires 4.1 et 4.5 où les divers participants aux systèmes de production et de post-récolte ont été identifiés).2. Révisez la liste afin de déterminer s'il s'agit d'une unité homogène ou si le groupe est susceptible d'être subdivisé - e.g., les institutions gouvernementales peuvent se diviser en Ministère de l'Agriculture, Unité de Planification, et Conseil de Commercialisation. Les intermédiaires peuvent se catégoriser comme grossistes, détaillistes et exportateurs.
3. Caractérisez et analysez chaque participant, en tenant compte des caractéristiques sociales, de la structure de l'organisation, du niveau socio-économique, des intérêts, de la motivation, des attitudes, des forts et faibles, et du rôle que le participant pourrait jouer éventuellement.
4. Identifiez les conséquences éventuelles, d'ordre positif et négatif, de l'introduction de changements dans la filière, ainsi que l'impact potentiel sur les divers participants.
5. Remplissez le Formulaire 5.1, en indiquant si les participants représentent des groupes qui sont visés par les changements, s'ils sont susceptibles d'appuyer ou de s'opposer aux changements, ou s'ils font partie d'un autre groupe qui sera influencé par des modifications de la filière. Décrivez comment ils seront influencés, en soulignant l'impact économique ou social.
6. Lorsqu'il s'agit de projets en cours, identifiez ceux qui complètent le projet proposé, qui font concurrence avec le projet, ou qui risquent de répéter inutilement ses efforts.
7. Développez des stratégies de comportement envers les individus et les groupes importants et/ou les projets en cours.
Les projets qui apportent des bénéfices à de grands nombres de participants seront plus susceptibles d'être appuyés au stade de l'exécution. Les projets qui ont un impact négatifs sur certains participants capables d'exercer une forte pression sur le plan économique et/ou politique sont plus aptes à subir des retards au cours de l'exécution.
A partir des résultats de l'analyse des participants, l'équipe interdisciplinaire, conjointement avec les planificateurs, devraient essayer de se mettre d'accord sur la question suivante: les intérêts et les points de vue de quels participants devraient recevoir la priorité au cours de l'analyse des problèmes et de l'élaboration du projet?
Formulaire 5.1: Impact anticipé des tentatives de modification d'une filière agro-alimentaire
|
PARTICIPANTS A LA FILIERE* |
INFLUENCES |
|
|
Effets Positifs |
Effets Négatifs |
|
|
Groupes visée: |
|
|
|
Groupes d'appui: |
|
|
|
Groupes opposées |
|
|
|
D'autres groupes influencés |
|
|
|
Projets en cours influencés |
|
|
* Note: Voir les Formulaires 4.1 et 4.5 pour l'identification des participants.
Si l'on en revient à l'exemple de la papaye à la Barbade, l'analyse des participants a démontré que la FAO venait de lancer un programme d'appui technique pour aider le Ministère de l'Agriculture à rationaliser ses politiques agricoles. De plus, des interviews menés auprès de certains spécialistes ont déterminé que la Banque de Développement Caraïbe (CDB) venait d'autoriser un prêt à la Banque de Développement de la Barbade afin de fournir du crédit à des producteurs de fruits. Par conséquent, parce qu'on estimait que les problèmes dans ces deux domaines étaient déjà en train d'être résolus, on a pu les exclure ces deux cercles qui entouraient les idées pour des projets possibles (Figure 5.3). Toujours est-il que les actions de la part de la FAO et de la CDB continuent à faire partie intégrale de la stratégie globale visant l'amélioration de la production fruitière à la Barbade.
Si l'on considère que les deux cercles désignent des domaines de projets possibles, il s'ensuit que les objectifs du niveau cinq de la Figure 5.3 peuvent être considérés comme les objectifs spécifiques de chaque projet, à savoir:
· l'amélioration des services fournis aux producteurs de fruits par les institutions, et
· l'amélioration de la qualité de la papaye produite à la Barbade.
Jusqu'à ce point-ci de l'analyse, on a pu identifier un objectif général, deux objectifs spécifiques (dont un pour chaque projet) et divers résultats anticipés ou sorties. De plus, il est vraisemblable qu'en faisant un pas de plus, on pourra identifier un certain nombre d'activités spécifiques qui s'imposeront si l'on veut obtenir les résultats anticipés. Ces résultats comprendraient sans doute des éléments tels que la formation, la planification et la construction d'installations physiques, l'aménagement d'abat-vent, le diagnostic des besoins spécifiques des agriculteurs en matériaux de semis, et la conception et la mise à l'essai de nouveaux outils.
En résumé, l'analyse des Figure 5.1 à 5.3 a donné les résultats suivants:
· On a identifié un rapport de cause à effet qui existe entre les problèmes constatés au niveau de la ferme, de la manutention post-récolte, des institutions du secteur public, et au niveau national à l'égard de la balance des paiements.· Il est donc raisonnable de supposer que la résolution des problèmes situés aux niveaux inférieurs de l'arbre de problèmes puisse avoir un impact positif sur l'économie globale du pays.
· L'arbre de problèmes a facilité l'identification des objectifs et des résultats voulus, ce qui devrait, à son tour, mener à la formulation, de projets consacrés à la résolution des problèmes identifiés.
· Après avoir identifié les participants, les actions déjà en cours, et les rapports de cause et d'effet, les conditions sont telles qu'on est prêt à identifier les projets prioritaires.
Etant donné ces informations, une stratégie visant le développement de l'industrie de la papaye à la Barbade peut se résumer de la manière suivante:
Exécuter une série d'actions impliquant le secteur public aussi bien que le privé afin d'éliminer les contraintes qui entravent la production agricole et la manutention post-récolte, de manière à augmenter considérablement la disponibilité de la papaye de bonne qualité destinée aux marchés intérieurs et extérieurs. Les efforts devraient viser surtout l'amélioration des services fournis par les institutions aux producteurs de fruits en général, y compris l'amélioration des matériaux de semis de la papaye, ainsi que l'amélioration de l'infrastructure et des ressources humaines dans certaines zones de production. Un réseau de recherches permanentes et d'informations sers établi au sein du Ministère de l'Agriculture.
Cette stratégie a abouti à l'identification des cinq actions ou projets présentés au Tableau 5.2.
Parce qu'il se peut qu'il n'y ait pas suffisamment de ressources pour mettre en exécution tous les problèmes à la fois, certains projets devront avoir la préséance sur les autres. Dans le cas de la Barbade, par exemple, le développement des matériaux de semis de bonne qualité représente sans aucun doute la plus haute priorité, tandis que des actions telles que l'institutionalisation d'un système d'approvisionnement en intrants agricoles, quoique d'une grande importance, a une priorité moins élevée.
Les critères à considérer en déterminant les priorités devraient comprendre la faisabilité technique, les coûts et bénéfices, l'impact social, et l'appui politique du projet ou de l'action. On peut y ajouter des critères importants à l'égard du niveau local suivant les circonstances. Afin de quantifier l'importance relative des différents projets, l'équipe interdisciplinaire chargée de l'analyse peut attribuer des valeurs numériques à chaque critère arbitrairement, une valeur de un, par exemple, à la basse priorité, et une valeur de cinq à la haute priorité. L'application de cette méthodologie au cas de la papaye à la Barbade se présente au Tableau 5.2.
Tableau 5.2: Prioritisation d'activité et de projets sélectionnés pour le développement de l'industrie de la papaye (paw paw) à la Barbade
|
CRITERES* |
ACTIONS ET PROJETS |
||||
|
Matériaux de semis de bonne qualité |
Approvisionnement en intrants agricoles |
Système d'irrigation |
Outils pour la récolte |
Point d'emballage |
|
|
1. Faisabilité technique |
5 |
5 |
5 |
5 |
5 |
|
2. Bénéfices/Coûts |
5 |
3 |
5 |
4 |
4 |
|
3. Impact social |
5 |
2 |
1 |
1 |
4 |
|
4. Faisabilité politique |
5 |
5 |
5 |
5 |
5 |
|
Total |
20 |
15 |
16 |
15 |
18 |
|
5. Conforme aux objectifs de la nation |
oui |
oui |
oui |
oui |
oui |
|
6. Conforme aux objectifs de l'institution chargée de l'exécution |
oui |
oui |
non |
oui |
non |
|
7. Priorité d'ordre |
5 |
3 |
3 |
2 |
3 |
* 1. Si la technologie existe déjà, la priorité est de 5; plus il y a de recherches adoptives nécessaires, moins la priorité est haute.2. Plus le rapport de bénéfices contre coûts est élevé, plus la priorité est haute; 5 est la plus haute.
3. Plus l'impact social est important, plus la priorité est haute; 5 est la plus haute.
4. Moins il y a d'opposition politique, plus la Priorité est haute; 5 est la plus haute.
5. "Oui" si l'action est conforme aux objectifs nationaux; "Non" si elle ne l'est pas.
6. "Oui" si l'action est conforme aux objectifs des institutions chargées de l'exécution; "Non" si elle ne l'est pas.
7. Plus le chiffre est élevé (5 = le plus haut), plus l'ordre de l'action est prioritaire et plus l'action représente une condition nécessaire avant que d'autres actions soient réalisables. Les chiffres moins élevés indiquent qu'on peut remettre l'action à plus tard, jusqu'après la réalisation d'autres actions.
En interprétant le Tableau 5.2, on peut conclure que toutes les cinq actions sont susceptibles de réalisation du point de vue technique, et qu'aucune des cinq ne rencontre d'opposition sur le plan politique. Le rapport bénéfices/coûts est le plus élevé pour la génération de matériaux de semis de bonne qualité et l'installation de l'irrigation sans l'une ou l'autre, la production efficace de la papaye ne pourrait pas avoir lieu. L'impact social est le plus élevé pour la génération des matériaux de semis de bonne qualité de la papaye; son développement va stimuler beaucoup d'agriculteurs à initier la production de la papaye et à fournira des emplois à de nombreuses personnes.
Cependant, après avoir fait le total des points, il faudrait poser au moins trois questions de plus:
· Est-ce que le projet se conforme aux objectifs nationaux?· Est-ce que le projet se conforme aux objectifs de l'organisation chargée de l'exécution du projet?
· Quand est-ce que l'action devrait s'initier par rapport aux autres actions?
Les réponses de ces trois questions, pour le cas de la papaye à la Barbade, se présentent dans la deuxième moitié du Tableau 5.2. Toutes les cinq actions se conforment aux objectifs nationaux. Puisque des producteurs du secteur privé seront les propriétaires du système d'irrigation et de l'installation d'emballage, la construction de ces deux éléments ne se conforme pas aux objectifs de l'institution chargée de leur exécution (Ministère de L'Agriculture); ce qui indique qu'il y aura besoin d'au moins deux sources différentes d'exécution - d'une part, le Ministère de l'Agriculture, et, d'autre part, un producteur ou un groupe de producteurs.
Quant à l'ordre des actions, la première est de la plus haute priorité, suivie des actions numéros deux, trois et cinq. La raison de cet ordre est que la génération des matériaux de semis de bonne qualité est une condition préalablement nécessaire aux autres, i.e., il n'y a pas besoin d'intrants agricoles, de système d'irrigation, d'outils pour le cueillette, ni de point d'emballage, si le problème des matériaux de semis de mauvaise qualité n'est pas susceptible de résolution. Les intrants agricoles et l'irrigation Seront nécessaires avant qu'on n'achète les outils de récolte ou qu'on ne construise l'installation pour l'emballage; toujours est-il que la construction du point d'emballage doit s'initier suffisament au préalable pour qu'il soit prêt avant la récolte.
A ce point-ci, il est utile de poser encore une question:
· Quelles décisions importantes faut-il prendre sur le plan politique ou bureaucratique avant que l'exécution n'ait lieu?
Il faut poser cette question pour chaque projet identifié. Parfois, l'organisme chargé de l'exécution ne peut pas exécuter certaines actions sans l'autorisation d'un autre organisme ou d'une autre institution. A titre d'exemples:
· La permission au préalable de l'unité responsable des Ressources en Eau peut être nécessaire avant qu'on ne puisse installer un système d'irrigation.· Il faudra peut-être effectuer des changements de politiques avant qu'une nouvelle stratégie de commercialisation ne puisse s'appliquer.
· Il est possible qu'une modification de la structure d'une institution nécessite l'approbation du gouvernement.
Si l'on peut identifier ces entravements éventuels au stade de la conception du projets, il sera possible de développer des stratégies pour les empêcher de devenir des obstacles au cours de l'exécution du projet.
D'autres questions utiles sont:
· Quelles sont les priorités du gouvernement à l'égard des politiques de développement?· Y a-t-il suffisamment de main-d'oeuvre disponible pour exécuter le projet?
· Est-ce que ce projet complètera des actions similaires entreprises par d'autres donateurs ou groupes d'appui, ou est-ce qu'il risque de faire concurrence avec eux?
· Y a-t-il d'autres conditions aux niveaux local, régional ou national qui pourraient influencer l'exécution du projet?
Malgré le fait qu'il y a beaucoup de définitions des projets de développement, ce qu'il y a de plus important, c'est la compréhension des caractéristiques du projet. Les caractéristiques les plus saillantes d'un projet de développement sont les suivantes:
1. Les projets ont une dimension physique qui établit des limites aux ressources disponibles.2. Les projets ont uns dimension temporelle. Puisqu'ils commencent et ils se terminent à des moments spécifiques, il est possible de les distinguer des activités permanentes des institutions.
3. Les projets se conforment à Une unité bien définie (un groupe d'actions) qu'on peut évaluer pour en déterminer ses réussites.
4. Les projets ont des objectifs bien définis qui ont tendance à être innovateurs plutôt qu'à perpétuer une situation qui continue.
Donc, un projet est une série d'activités apparentées qui ont un but/objectif en commun à réaliser au cours d'une période de temps définie au moyen d'une quantité de ressources qui est déterminée au préalable (buts + ressources + activités + temps).
Si l'on accepte cette définition d'un projet, on peut préparer un profil de projet:
1. en définissant ses buts, ses objectifs et ses résultats anticipés;
2. en décrivant les principales activités du projet;
3. en indiquant les ressources nécessaires; et
4. en établissant un calendrier stipulant le début et la fin du projet.
Celui qui est capable d'analyser une filière et d'identifier ses problèmes prioritaires et ses besoins est également capable d'identifier l'idée d'un projet et de l'exprimer sous la forme d'un profil de projet.
La clef de l'identification et de L'élaboration d'un projet est de savoir quels sont les problèmes prioritaires. Puisque les problèmes prioritaires se sont déjà bien organisés au moyen de l'arbre de problèmes (Figure 5.1), se sont transformés en objectifs au moyen de l'arbre d'objectifs (Figure 5.2), et sont passés ensuite par l'analyse des strategies alternatives (Figure 5.3), la composition d'un profil de projet sera une tâche plutôt facile. C'est-à-dire que l'analyse de la filière a déjà identifié toutes les informations de base nécessaires pour préparer un profil de projet, ou même plusieurs.
Tandis que certains individus et certaines organisations se servent de formats différents pour L'élaboration des profils de projet, au fond, ils renferment tous plus ou moins les mêmes sortes d'information. En se référant à la définition d'un projet qu'on trouve ci-dessus, il faut rassembler tout au moins les informations suivantes pour faire un profil de projet:
1. Titre (qui indique la caractéristique la plus importante du projet).2. Définition des problèmes/justification (dérivée de l'arbre de problèmes).
3. Buts ou objectifs généraux (dérivés de l'analyse de l'arbre d'objectifs et des stratégies alternatives).
4. Objectifs spécifiques (dérivés de l'analyse de l'arbre d'objectifs et des stratégies alternatives).
5. Résultats anticipés (identifiés aux niveaux inférieurs de l'arbre d'objectifs).
6. Activités à exécuter dans le cadre du projet qui produiront les résultats anticipés. (II s'agit de la suite logique des résultats anticipés; ce qu'il faut faire pour réaliser les résultats anticipés).
7. Durée anticipée du projet (déterminée par le temps nécessaire pour terminer toutes les activités du projet dans l'ordre qui convient).
8. Estimation des coûts (dérivée de l'analyse des intrants nécessaires pour exécuter les activités).
9. Organisation ou agent d'exécution (déterminée au moyen d'une évaluation des compétences de L'organisation, des sources de financement, et de la situation politique au niveau local).
Les profils de projet sont des descriptions brèves de projets possibles. Comme on a vu, on peut les composer en utilisant de nombreux formats différents. L'Annexe 12 offre l'exemple de deux profils de projet qui ont été développés basés sur la Figure 5.3 et suivant la méthode présentée dans ce manuel (Chapitre 5).
Le but du présent manuel est de fournir une méthodologie pour l'étude d'un produit particulier depuis la planification de la production jusqu'à la distribution finale et la consommation, et d'identifier les problèmes prioritaires qui se manifestent le long de la filière, aussi bien que le moyen de les résoudre. Le lecteur attentif dispose maintenant des informations et des outils nécessaires pour l'identification des problèmes et la préparation des profils de projet. Cependant, les enfants ne se nourrissent pas de profils de projet, et ils ne servent ni à garantir la bonne santé ni à acheter les livres. A quoi servent donc les profils de projet?
La réponse, bien entendu, est de les utiliser dans des circonstances et des conditions qui aboutiront au financement. On peut se servir de ce financement par la suite pour exécuter des activités prioritaires qui finiront par rendre plus efficaces les filières agro-alimentaires. Avec de la chance, ces résultats apporteront des bénéfices économiques ou sociaux à ceux qui doivent profiter du projet.
Dans tous les pays, il y a de nombreuses organisations au niveaux local, national, multinational, et international, aussi bien que des organisations bilatérales ou du secteur privé, qui sont impliquées dans des activités de développement agricole. Certaines organisations n'existent que pour faire des prêts; d'autres n'offrent que des bourses ou de l'appui technique. Encore d'autres peuvent offrir des prêts, des bourses, et de l'appui technique. Tandis que certaines organisations ne fonctionnent que par l'intermédiaire des gouvernements, d'autres offrent de l'aide Uniquement à travers le secteur privé. Certaines organisations vouées au développement fournissent de l'assistance financière et technique en basant leur décisions sur des profils de pas beaucoup plus de deux pages. D'autres sont susceptibles de demander plusieurs volumes de documentation supplémentaire avant de distribuer la moindre somme d'argent.
Quelles que soient les circonstances, le profil de projet joue un rôle clef lorsqu'on demande de l'aide à des organisations de développement. Les profils de projet qui proviennent de l'application de la méthodologie du présent manuel représentent les principaux résultats d'une évaluation complète, quoique rapide, d'une filière agro-alimentaire. Les individus responsables de l'application de cette méthodologie doivent être certains que ceux qui sont chargés de faire les décisions, lorsqu'on leur présente un profil de projet, sont conscients de l'effort énorme qu'on a fait pour identifier les problèmes prioritaires et pour élaborer par la suite des solutions appropriées et les exprimer sous la forme d'un projet. A cet égard, la soumission d'un document au sujet de l'exécution systématique de la Méthodologie d'Évaluation des Filières Agro-Alimentaires est quelquefois utile; toujours est-il que ceux qui prennent les décisions sont souvent trop occupés pour entrer dans les détails d'un grand document. Cependant, dans la mesure du possible, il faut qu'ils sachent comment le profil de projet a été développé et qu'ils se rendent compte de la validité de ses recommandations.
Tant mieux si l'on soumet le profil de projet à un donateur potentiel qui aime le projet et qui offre de le financer. Cependant, le plus souvent, les profils de projet ne sont pas financés tout de suite puisque, normalement, ils ne fournissent pas assez d'informations au donateur potentiel pour qu'il puissent déterminer la rentabilité et les niveaux de risques du projet. Néanmoins, c'est le profil de projet qui stimule les donateurs à demander d'autres renseignements (ce qui est positif) ou à vous dire qu'ils ne s'y intéressent pas (ce qui évite des pertes de temps). Donc, les profils constituent un outil très important pour le développement agricole.
Les bons profils peuvent aboutir directement à l'aide ou, Si d'autres informations s'avèrent nécessaires, ils sont susceptibles de devenir la première étape dans le cycle des projets suivi par les banques de développement. Ce cycle comprend: la formulation et l'évaluation du projet; l'estimation et la négociation; le financement et l'exécution du projet; le suivi et l'évaluation. Apprendre à préparer des bonnes propositions pour les projets est une façon de contribuer à Un bon cycle de développement des projets agricoles. La première étape dans ce processus est la maîtrise de l'élaboration d'un bon profil de projet.
De nombreux donateurs exigent l'emploi du Cadre Logique (Rosenberg et Posner, 1979) pour la soumission des propositions de projet. L'application de la Méthodologie d'Évaluation des Filières Agro-Alimentaires et des profils de projet qui en résultent fournira la plupart des informations nécessaires pour remplir le cadre logique. Des renseignements sur l'emploi des informations rassemblées en utilisant la Méthodologie d'Évaluation des Filières Agro-Alimentaires au cours du développement du Cadre Logique se trouvent à l'Annexe 13.