Página precedente Indice Página siguiente


Capitulo 2 - Introducción a los sistemas alimenticios


Naturaleza multidisciplinaria del sistema de alimentos
Interdependencia de los componentes de un sistema alimenticio
Participantes en cadenas agro-alimenticias
Causas de pérdidas de alimentos
Servicios de apoyo
Seguridad alimenticia: otra dimensión

Nuestros antepasados se trasladaban de sitio en sitio buscando alimentos para satisfacer sus necesidades básicas, hasta que aprendieron a cultivar el suelo y a criar animales. Desde entonces, hombres y mujeres han dedicado mucho de su tiempo e inteligencia a desarrollar técnicas e instrumentos para incrementar la producción de alimentos en cantidades suficientes para superar los períodos de escasez.

Distintas formas de organización social han evolucionado a través del tiempo, modificando las relaciones directas entre hombre, tierra y alimentos. Dentro de cada cultura, la necesidad de asegurar un suministro adecuado de alimentos, ha contribuído a moldear la estructura de la sociedad y los papeles que hombres y mujeres juegan al producir alimentos y distribuirlos a los consumidores. Sistemas injustos de alimentos han causado revoluciones sociales. En toda sociedad, la disponibilidad y los costos de los alimentos son variables y están estrechamente vinculados a las decisiones políticas.

Durante el siglo XX, los países industrializados fueron capaces de establecer sistemas de producción y distribución de alimentos que satisfacieran las necesidades de sus poblaciones. Esto fue posible porque las decisiones políticas basadas en criterios técnicos y económicos llevaron a acciones sistemáticas y continuas para mejorar la producción y distribución de alimentos.

Desafortunadamente, las naciones desarrolladas son una minoría de la población mundial. En los países en desarrollo, las condiciones son muy diferentes:

· El desempeño global del sector agrícola en muchos países en desarrollo se deterioró durante la década de los ochenta.

· La agricultura técnica, tanto en producción como en mercadeo, está bastante rezagada en relación con la de los países desarrollados.

· Más del 50 porcentaje de los alimentos consumidos en el mundo son todavía producidos usando mano de obra humana, no mecanizada.

· La intensa migración rural-urbana agrava la situación socioeconómica ya crítica en las grandes ciudades.

· No se está logrando ningún progreso significativo para reducir el nivel de pobreza en la mayoría de los países en desarrollo.

· Los gobiernos han sido lentos en promover el desarrollo rural o en diseñar programas sociales para asegurar las necesidades básicas de los grupos de bajos ingresos.

Una de las consecuencias de esta situación es la continua presión acrecentada por una mayor eficiencia en los sistemas en alimentos.

Dentro de las estrategias nacionales para el desarrollo económico, quienes hacen las políticas generalmente han dado alta prioridad al suministro de alimentos básicos a sus ciudadanos. Durante la primera mitad de este siglo, el problema del suministro de alimentos fue estimado en términos de cantidades requeridas para satisfacer la demanda nacional. La solución se planteó de una manera bastante directa, para incrementar la producción nacional, construir instalaciones de almacenaje y, como última medida, realizar importaciones para cubrir cualquier déficit.

Durante la década de los sesenta, al aumentar la producción de alimentos para satisfacer la demanda creciente de las áreas urbanas, se hizo evidente que también eran necesarias modificaciones en la estructura y funcionamiento del mercadeo. Para que la disponibilidad física de alimentos se traduzca efectivamente en una oferta oportuna, las instalaciones y servicios de mercadeo tienen que crecer al menos al mismo ritmo que la producción nacional más las importaciones. Dentro de este contexto, los planificadores empezaron a concentrar sus esfuerzos tanto en la producción como el mercadeo en el sistema de alimentos.

Naturaleza multidisciplinaria del sistema de alimentos

Cualquier cadena agro-alimenticia comienza con las decisiones de qué producir y en qué cantidades. Continua hasta el punto donde el producto es consumido. Entre estos dos puntos, muchas disciplinas, incluyendo economía, sociología, política, salud, ingeniería agronomía, entomología, patología, planificación, ciencias de alimentos, y otras, interactúan para contribuir a la comprensión y funcionamiento del sistema. En mayor o menor medida, la agricultura y sus sistemas agro-alimenticios son afectados por la mayoría de las disciplinas académicas reconocidas. El funcionamiento y la estructura de los sistemas agropecuarios pueden ser comprendidos a cabalidad sólo si uno emplea tiempo para analizarlos desde muchos puntos de vista. Por lo tanto, la metodología de evaluación presentada en este manual enfatiza la necesidad de incluir expertos de varias disciplinas para asegurar una comprensión tan completa como sea posible.

Durante los pasados 30 años, los campos de las ciencias sociales, la tecnología de alimentos y la economía han aportado valiosos métodos e instrumentos para analizar los sistemas de alimentos. Dadas las diferentes tendencias y objetivos de cada disciplina en particular, uno no debe sorprenderse de que sus respectivas técnicas de investigación y métodos de presentación de datos varíen. Por ejemplo, cuando se presenta el diagrama de flujo de un canal de mercadeo de un producto en particular, el científico social enfatizará el elemento humano (Figura 2.1 A), los tecnólogos de alimentos el aspecto técnico (Figura 2.1 B), y el economista el lado institucional y cuantitativo (Figura 2.1 C). Ninguno de estos métodos es necesariamente más correcto que los otros; cada uno es simplemente un medio para facilitar la comprensión de un sistema complejo desde una perspectiva específica.

Los tres métodos, cuando se toman individualmente, tienden a producir una visión parcial de un sistema de alimentos. Cuando se combinan las tres disciplinas para el estudio de un producto específico, éstas proveen una comprensión más completa del sistema.

Los investigadores, de cualquier disciplina, tienen normalmente limitaciones financieras y de tiempo y deben escoger entre ser muy exactos acerca de muy poco (el método de estudio de casos), o tomar una visión amplia del asunto de interés.

Los investigadores en todas las disciplinas tienden a plantear las mismas preguntas básicas:

¿Quién? ¿Qué? ¿Cómo? ¿Cuándo? ¿Dónde? ¿Por qué? y ¿Cuánto

Sin embargo, las interpretaciones de las respuestas a estas preguntas tienden a variar con cada disciplina. Por ejemplo, al analizar por qué los agricultores no aplican prácticas culturales apropiadas, los agrónomos y economistas pueden enfatizar la falta de conocimientos del agricultor o la falta de insumos agrícolas apropiados, mientras que el científico social puede señalar la tendencia de los agricultores a reducir al mínimo el riesgo.

Figura 2.1A: El movimiento de frijoles (porotos) del productor al consumidor en Haití

Fuente: Murray y Alvarez, 1973, p. 19.

Figura 2.1B: Pasos en el sistema del post-cosecha y porcentaje de pérdidas a cada paso

Fuente: Amézquita y La Gra, 1979, p. 18.

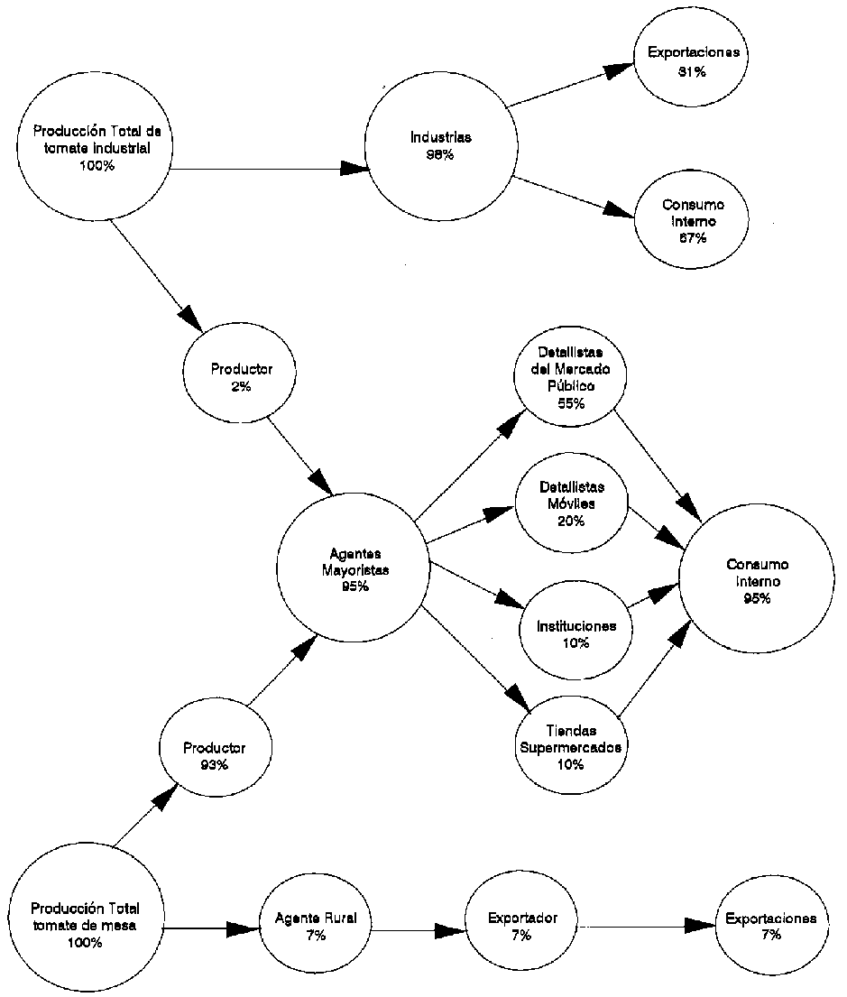
Figura 2.1C: Canales de mercadeo para tomates para ensalada e industriales en la República Dominica

Fuente: Secretaría de Estado de Agricultura, 1977, p. 155.

Las soluciones varían grandemente dependiendo de cuál explicación se considera la causa del problema. Por ejemplo, en el primer caso, la solución podría requerir programas de capacitación o el establecimiento de almacenes para la venta de insumos agropecuarios; en el segundo caso, se podría dar énfasis a reducir riesgos por medio del mejoramiento de la seguridad del mercado.

Se podrían citar otros ejemplos para mostrar cómo se pueden tomar decisiones equivocadas inclusive cuando dichas decisiones están basadas en información técnica correcta. A partir de sus propias experiencias, los lectores pueden probablemente recordar decisiones basadas en análisis parciales las cuales condujeron a lo que se ha llamado "elefantes blancos" - proyectos que han sido parcial o totalmente abandonados debido a su inefectividad. Con frecuencia los errores se deben a toma de decisiones sin un adecuado análisis de la situación y del problema. En otros casos, la causa se puede relacionar con sesgos profesionales, muy poca participación de las disciplinas claves o las políticas locales.

Mientras que casi todos los profesionales y quienes toman decisiones en cualquier lugar están de acuerdo sobre la necesidad de una más estrecha cooperación, la coordinación efectiva es más la excepción que la regla. Esto puede deberse simplemente a una falta de tiempo o puede ser un resultado de los eternos celos inter-institucionales y la competencia entre profesionales. La coordinación ocurre, sin embargo, sólo cuando cada participante tiene algo qué ganar por su cooperación. Utilizando un método de sistemas para el análisis de problemas, se puede mostrar a los participantes que el intercambio interdisciplinario y la coordinación producirán mejores resultados, beneficiando as' a la nación y a todos aquellos asociados con un proyecto exitoso.

Interdependencia de los componentes de un sistema alimenticio

En la Figura 2.2, la cadena agro-alimenticia se ve como un circulo que va desde la planificación de la producción (toma de decisiones), la producción, la cosecha y llega hasta la distribución a los consumidores, preparando de esta forma el terreno para el siguiente ciclo de planificación, producción, etc. Los componentes representados en la Figura 2.2 son aplicables, en general, a todos los productos agrícolas as. como a la ganadería y a la pesca. Todos estos pasos son interdependientes dado que las decisiones y acciones en un punto afectarán la cantidad, la calidad y el precio del producto en los puntos subsiguientes.

Para todos los productos existe un penado de análisis de información y planificación; una etapa de preparación para la producción (pre-producción); un periodo de producción; un tiempo de cosecha; generalmente varios fletes; etapas donde ocurren el montaje, empaque o selección; uno o varios penados de almacenamiento a corto o largo plazo; y un penado donde el producto es distribuido a los consumidores finales. El único paso en la Figura 2.2 que puede ser irrelevante para algunos productos es el de procesamiento.

La complejidad de la cadena agro-alimenticia variará dependiendo de aspectos tales como el nivel de desarrollo del país, la localización geográfica, el cultivo, época del año, clima, condiciones de las carreteras, tecnología disponible, infraestructura, oferta de mano de obra, distancia a los mercados, demanda del mercado, y otros. Un método sistemático para evaluar todos los componentes de una cadena agro-alimenticia se presenta en el Capítulo 3.

Figura 2.2: Participantes en cadenas agro-alimenticias

Participantes en cadenas agro-alimenticias

Además de identificar los puntos claves de un sistema, la Figura 2.2 también identifica los diferentes tipos de participantes que funcionan en los distintos puntos de una mayoría de cadenas agro-alimenticias. Estos incluyen individuos tales como agricultores, camioneros e intermediarios del mercado, por un lado; e instituciones tales como ministerios de agricultura, organizaciones agropecuarias y agencias oficiales de mercadeo, por otro. Los tipos de participantes varían con el cultivo, el país y las circunstancias particulares.

Mientras que todos los participantes toman decisiones que pueden afectar la cantidad, la calidad y el precio de un producto particular en un sistema de alimentos, hay una diferencia básica entre los dos grupos. Las decisiones tomadas por participantes del sector privado están normalmente determinadas por el deseo de esas personas de asegurar ganancias económicas. Las decisiones tomadas por participantes del sector público están guiadas por una serie de motivos no económicos. Esta es la principal explicación para los relativamente altos niveles de eficiencia económica en el manejo de alimentos que hace el sector privado y los relativamente bajos niveles de eficiencia cuando instituciones del sector público están directamente involucradas en producción, manejo de post-cosecha y mercadeo de productos perecederos.

Al analizar una cadena en particular, es muy importante obtener una clara comprensión de los diversos participantes en el sistema, sus respectivos papeles y motivación. Por ejemplo, las decisiones tomadas por políticos para construir infraestructura en beneficio de un distrito electoral pueden incrementar los costos de operación y las pérdidas de post-cosecha de alimentos-v. gr. una instalación de almacenamiento refrigerado puede estar localizada en un área con producción insuficiente o en una localidad difícil con relación al mercado. Idealmente, los costos más elevados (inferior eficiencia económica) pueden justificarse por retribuciones sociales o de otra índole, pero en muchas ocasiones no es éste el caso.

Una decisión del sector privado, motivada por ganancias, puede también contribuir a ineficiencias en el sistema total. Por ejemplo, decisiones hechas por agricultores o intermediarios para reducir inversiones en materiales de empaque pueden maximizar sus ganancias individuales pero resultar en mayores pérdidas de post-cosecha en puntos posteriores del sistema de alimentos. En un sistema ideal de libre mercado, los costos de estas pérdidas se devolverían a quienes toman decisiones, en forma de precios más bajos por sus productos mal empacados; sin embargo, en muchos sistemas tradicionales de mercadeo esto no ocurre.

Figura 2.3: Causas de pérdidas de pre- y post-cosecha en distintos puntos de una cadena agro-alimenticia

Causas de pérdidas de alimentos

Algunas de las causas de pérdidas de pre- y post-cosecha en diferentes puntos de una cadena agro-alimenticia se indican en la Figura 2.3. Aunque las posibles causas de pérdidas de alimentos son infinitas en número, algunas son más comunes que otras.

La falta de información o las malas decisiones de planificación pueden conducir a pérdidas de alimentos. Por ejemplo, una política agrícola que sobre estimula la producción causará saturación del mercado. Esto puede llevar a mayores pérdidas económicas y de alimentos para varios participantes en el sistema de producción/mercadeo. En otros casos, las pérdidas de alimentos pueden ser el resultado de condiciones climáticas, instalaciones físicas, nivel de tecnología, prácticas culturales, precios de insumos agrícolas, precios del mercado, motivación personal, o muchas más. En la mayoría de los casos, con la excepción de las condiciones climáticas y eventos de fuerza mayor (intemperie, catástrofes), las causas de pérdidas de pre-y post-cosecha están directa o indirectamente relacionadas a decisiones hechas por uno o más de los distintos participantes en el sistema de alimentos.

Es importante hacer hincapié en cómo decisiones equivocadas o problemas que ocurren en una etapa temprana en la cadena pueden afectar la disponibilidad de alimentos, su calidad y costo en un período posterior. Algunos ejemplos: un ministerio de agricultura puede introducir un cultivo específico que más tarde no resulta comerciable; un material de siembra de mala calidad puede dar como resultado bajos niveles de productividad y/o productos de baja calidad; las prácticas culturales ineficientes pueden tener los mismos efectos, así como las prácticas dañinas de cosecha; el daño físico durante la cosecha, el transporte o el empacado afectarán la calidad del producto en etapas posteriores, ocasionando pérdidas tanto físicas como financieras; el daño fisiológico durante el almacenaje no solo frustrará el propósito del almacenamiento (extender la vida y disponibilidad del producto) sino que también acarreará mayores pérdidas económicas debidas a los costos de almacenamiento.

Servicios de apoyo

Para superar limitaciones dentro del sistema de alimentos, tanto el sector público como el privado deben proveer servicios efectivos que beneficien a los agricultores, organizaciones agropecuarias, intermediarios y otros participantes claves quienes hacen trabajar el sistema. La eficiencia de cualquier cadena agro-alimenticia está en relación directa con la eficiencia de los servicios de soporte recibidos por los diversos participantes. Algunos servicios importantes que son requeridos en cada punto de un sistema se identifican en la Figura 2.4. En tanto que servicios tales como información, asistencia técnica y crédito son necesarios en casi cada paso, otros pueden ser específicos a puntos particulares en el sistema, v. gr. transporte, normas y control de calidad.

Las Figuras 2.2, 2.3 y 2.4 muestran no solo la interdependencia de los diversos componentes de una cadena agro-alimenticia sino que también demuestran la utilidad de un método multidisciplinario, y preferiblemente multi-institucional, en la identificación y análisis de problemas y soluciones alternativas.

Figura 2.4: Servicios de apoyo para superar pérdidas físicas y económicas en distintos puntos de una cadena agro-alimenticia

Seguridad alimenticia: otra dimensión

El aumento en la producción y mercadeo de alimentos básicos y las mejoras en los sistemas de distribución en los países del Tercer Mundo han incrementado la disponibilidad física de alimentos para los consumidores solventes.

A pesar de estos adelantos, el problema del hambre y la desnutrición, lejos de reducirse durante los pasados 25 años, ha crecido en muchas áreas geográficas. Esto se debe fundamentalmente a los bajos niveles de ingresos de altos porcentajes de la población en muchos países en desarrollo. Los ingresos son a menudo tan bajos que los alimentos requeridos para vivir a niveles mínimos de salud no pueden ser adquiridos, inclusive cuando la comida está disponible en las plazas de mercado.

El hambre y la desnutrición sufridas por la mayoría de las poblaciones de bajos ingresos constituyen un problema crónico en Latinoamérica, el Caribe, Africa y Asia. En vista de esta cruda realidad, es importante que la lucha contra el hambre y la desnutrición se concentre en garantizar acceso real a alimentos básicos para todos los individuos. Con este objetivo, se debe dar la misma importancia a la habilidad económica para comprar alimentos que la otorgada a una adecuada oferta física disponible en los mercados de consumidores.

Bajo este concepto de seguridad alimenticia, cualquier análisis de cadenas agro-alimenticias debe considerar no sólo la eficiencia en la producción y la distribución sino también la capacidad real de los diferentes segmentos de la población para adquirir y hacer un uso adecuado de los alimentos básicos. En consecuencia, además de la común evaluación de costos económicos y beneficios, se debe dar más atención a los costos y beneficios sociales de políticas, acciones y proyectos alternativos.

En estos tiempos, casi todos los países en desarrollo carecen de información sistemática, la cual permitiría a quienes toman decisiones adjudicar recursos a cultivos, sistemas de producción y mercadeo, para asegurar que todos tengan acceso a los alimentos básicos. La seguridad alimenticia para todos los segmentos de la población es una meta que sólo puede ser considerada en un escenario multidisciplinario. La metodología presentada en este documento generará información sobre sistemas seleccionados de productos y la organizará en una forma tal que pueda ser fácilmente utilizada por los planificadores en sus esfuerzos para alcanzar la seguridad alimenticia nacional.


Página precedente Inicìo de página Página siguiente