Previous Page Table of Contents Next Page


4. The highlands programme in the context of FSR


4.1 The FSR approach
4.2 Research experiences and outlook


4.1 The FSR approach


4.1.1 Diagnostic stage
4.1.2 Design and testing stage
4.1.3 Adoption of the research approach and its results by a national agency


The basic objective of the Highlands Programme's research is to study ways of improving the overall productivity of mixed smallholder farms by increasing the technical and economic efficiency of livestock enterprises. Particular emphasis is given to enhancing the complementarily of the livestock and crop components. The research experience and its results in Ethiopia will, in many cases, have direct relevance to other highland smallholder situations in sub-Saharan Africa, where the same urgent need exists to increase agricultural production.

Past experience has shown, both in Africa and elsewhere, that enhancing the complementarity and reducing the competitive aspects of crop and livestock enterprises in the smallholder setting will substantially increase the overall efficiency of resource use on the farm. In many situations crop and livestock enterprises are already linked, but at the same time many opportunities remain for substantially increasing returns to land, labour and capital.

Crop and livestock enterprises interact in the smallholder mixed farm setting as follows:

- use of animal power for transport and crop production. Crops produce straws, stubbles and residues which in turn are utilized by livestock. These feedstuffs are otherwise of little use;

- use of animal manure to improve soil fertility;

- reduction in overall production risk by combining crop and livestock enterprises;

- improvement of crop productivity through the inclusion of improved legume-based pastures or forage crops in the crop rotation to increase yields per unit area and/or allow a higher fraction of arable land to be sown annually to food crops;

- consumption of milk and meat by smallholders, adding significantly to human nutrition;

- sale of livestock products such as milk, improving farm cash flows and stabilizing farm incomes;

- use of livestock as a "near-cash" capital stock, which is important in areas where no institutional credit facilities exist. Livestock can be sold at any time, thereby providing valuable support to subsistence farmers, whose crop inputs must often be purchased at planting time many months after the previous harvest;

- use of hides and skins for storage and transport of crop products.

Research must contribute to more efficient exploitation of these linkages. Past research and development efforts have often stressed technical innovations without fully understanding the impact of such interventions on the overall farm resource allocation. For this reason, the Highlands Programme has adopted the Farming Systems Research (FSR) approach, in which all the key components of the production and marketing system are considered together - implying a balanced emphasis on both crops and livestock in the mixed farming system. On-farm testing, whereby improved technologies are evaluated on a whole-farm basis, is an essential part of this approach.

FSR is an important activity in most of the research centres sponsored by the Consultative Group on International Agricultural Research (CGIAR). However, it has been conducted mainly by the crop research institutes, and is accordingly more advanced for crop than for livestock subsystems.

Gilbert et al (1980) note specifically that the livestock subsystem has received little attention in the context of FSR, at least from a theoretical standpoint. Critical reviews of experiences with FSR in the international centres can be found in CGIAR (1978) and Gilbert et al (1980).

ILCA's basic methodological approach has been summarized elsewhere (ILCA, 1980). The remainder of this section summarizes the principal features of the approach to FSR taken by the Highlands Programme. This approach is considered generally applicable to the many different mixed farming systems in sub-Saharan Africa in which crop and livestock production are closely linked.

The approach is presented in the context of FSR conducted in a target area representative of a relatively large, homogenous agricultural production zone. It is assumed that this area has not previously been the target of specific research, but has been identified by the national government as a priority development area. Agricultural production in the area is assumed to be dominated by subsistence-oriented mixed crop/livestock smallholdings.

4.1.1 Diagnostic stage

In the diagnostic stage of FSR, the environmental, technical, economic and sociological contexts within which the farming system operates are determined and assessed. The literature review and systematic collection and analysis of existing data done at this time are usually supplemented with a separate, problem-oriented baseline survey of the target area. The latter provides a basic understanding of the farming system and the availability, allocation and productivity of the resources available at the farm level. If conducted in a "normal" year, the results of the survey may serve as a reference point for the later comparison of selected production parameters. Combinations of single interviews with individual farmers and panel or group discussions are typically used to acquire the data. Group interviews are particularly useful for obtaining information on the overall role of livestock in the farming system, the agricultural calendar, crop and grazing management practices, prevalent plant and animal diseases, crop yields, livestock productivity, consumption patterns, sociological and religious factors as they influence farm production, and general agricultural problems in the area.

The results of the diagnostic phase permit an initial assessment of the agricultural development potential of the area and the feasibility of different development avenues in relation to the existing economic and political framework. Component research priorities can be defined at this stage, although they may be revised later as the research proceeds. The diagnostic phase should also include an appraisal of future prospects for the area if there are no development interventions, the so-called "zero option".

Finally, it is during the diagnostic phase that the area is divided into different recommendation domains, each of which will require the formulation and testing of different production recommendations. Stratification into a manageable number of recommendation domains is based on the spatial and production characteristics of the cropping and animal production system. In many areas, for example, it may be both convenient and appropriate to define these domains on the basis of the principal soil types present. More complex definitions may include soil type, intensity of land use, market access, etc.

4.1.2 Design and testing stage

A principal research site may then be selected within the study area. Ideally, it should be representative of a large part of the target area, so that results from station research are directly applicable and location specificity is minimized.

Once the station has been established component research can be initiated, in which new sets of farming practices are evaluated. Component research should be tailored to the needs of the area, but typically includes topics such as the screening of crops for their response to seeding and fertilizer rates, the evaluation of techniques to improve animal health, and the productivity responses of livestock to improved nutrition. If appropriate, some of the station research may complement parallel component research at another site or sites so as to test the robustness of results in different production environments. This research is basically biotechnical, but is conducted with an awareness of price relationships and the intention, if the results are favourable, of making the technologies available to farmers. In other words, new technologies must be both profitable and practicable at the farm level.

Concurrently with station development and the setting up of component research, routine data collections subsequent to the baseline survey are initiated in the traditional farming areas beyond the research station boundary. These data collections complement and supplement the baseline survey, and allow for the in-depth study of topics where seasonality is important (such as labour data, cash flows, or time allocation of the various family members), or topics not addressed satisfactorily in the initial survey. They also permit an improved understanding and specification of the dynamics of the agricultural system not obtainable from the analysis of cross-sectional data. Specifically, these data collections will reveal the seasonal profile of livestock feed resources available (by quality and quantity) from both individually farmed and communally held areas. This information will allow the marginal value of improved feed supplies in the different seasons to be estimated, which in turn helps focus forage research and facilitates prior appraisal of likely opportunities and problems associated with the introduction of new or modified livestock enterprises.

A limited number of innovative enterprise combinations may then be tested in a whole-farm context at the station. As these synthetic systems will often involve additional production risks vis-à-vis traditional enterprise combinations, and as practical (or even unexpected) difficulties will usually be encountered in their operation, these research farms should be operated under the close supervision of research staff. In this way management problems and resource conflicts can be resolved before farmers are encouraged to adopt the new systems. However, such conditions remove many of the production risks faced by practicing farmers. Hence it will often prove difficult to transfer results from research farms to the real world setting. In principle, research farms demonstrate the upper limits of the potential for improved agricultural productivity at the farm level, and to this extent they can be used to set production targets for farmers when the latter come to test the new technologies by themselves.

Data collections on research farms will be at least as intensive as those made on outside farms in the traditional system. The outside farms serve as a control group against which the productivity gains or losses achieved on the research farms are measured.

Whether or not new component technologies are tested on research farms at the station, it is proper to gain further experience with them under farmer-managed trials before they are promoted in the farming community at large. A wide range of component technologies can be tested in farmer-managed trials, including a crossbred cow enterprise based on home-produced forage crops, animal health packages, alternative calf rearing systems, new or modified uses of draught animal power and improved dry-season feeding strategies (such as new ways of using crop byproducts) to supplement working oxen or cows in milk. These examples show how innovations can range from simple changes to existing enterprises through to packages of changes creating completely new enterprises. Such a wide spectrum of livestock production alternatives is applicable in almost all smallholder mixed farming situations. It mirrors on-farm tests in the crop production sector, which may include new varieties of traditional crops, new crops, new crop protection methods, fertilizer response trials, new crop rotations, etc.

An important design element of FSR with livestock is the splitting of outside farmers into two groups, one of which voluntarily adopts one or a combination of the new technologies to be appraised, while the other continues unaltered and functions as a control group. The test farmers, i.e. those adopting the new technologies, accept these at their own expense and risk, and are responsible for their own management decisions. To this extent they can accept or reject any of the component technologies on offer1. Test farmers may be introduced as early as the second year of the research programme, and even at a new location if robust technologies are already available from relevant work elsewhere. However, major new technologies will usually only be available for on-farm testing after component research on the station has verified their relevance to local circumstances. For this reason, firm schedules for on-farm testing can seldom be established.

1 Financial credits for development may be made available to farmers from the usual sources and on the usual conditions. In situations where appropriate credit institutions do not exist credit may have to be provided from the research project. However, this is undesirable, as it can lead to the formation of an elite group of farmers who become unrepresentatively dependent on the research programme and its staff.

It will usually be an advantage to have several different technologies available for on-farm testing, so that farmers can select those they consider to be most suited to their needs. The FSR approach used by ILCA explicitly recognizes that farmers themselves are the only final arbitors of the usefulness of a particular change to their farming system. Giving them a choice of technologies can accelerate the process of technology appraisal by farmers, allowing earlier feedback to researchers on the acceptability and productivity characteristics of the technologies on offer.

Because the farmers themselves choose what to do, statistical rigour must often be sacrificed to some degree in on-farm testing. In this regard, livestock enterprises are intrinsically more difficult to appraise than crop enterprises, since they exhibit more variability than the latter. Furthermore, as in the case of dairy production, outputs (milk) can occur continuously and at variable rates over the year, in contrast with the usual single-harvest situation for most crop enterprises. To the extent that the most important aspect of on-farm testing is the acceptability of the new technology to farmers, statistical rigour as regards sample size and homogeneity is not an absolute requirement.

The above approach allows new technologies to be evaluated from several standpoints; firstly, through comparison of the performance of the test farmers before and after adoption; secondly, through contemporary comparison (within any year or other relevant time period) of the performance of the test farmers with those of the control group; and thirdly through direct comparison of the performances of both the test farmers and the control group with that of the research farms under researcher management. Some of these research farms may continue to be used to evaluate the improvement packages adopted by test farmers. Meanwhile, others may be used to evaluate further new systems or improved technologies.

The several stages of the FSR approach are iterative. It is therefore routine to review and revise ongoing research regularly. Major reviews of all research should be made at least yearly.

The data collected from outside farmers and the results from test farmers, research farms and component research should be combined and synthesised into farm-level planning models to allow testing of alternative enterprise combinations, as well as the gains, problems and opportunities presented by technology changes. Models can be used at an early stage in the research to foster a common understanding of the functioning of the target system. Simple enterprise models will often suffice, with more complex models being developed as required and as permitted by available data. In the longer term, the essential role of such models is to provide improved advice in the determination of research priorities, and to enable field results obtained in one production system to be used to greatest advantage in other similar systems.

Particular attention in the evaluation of mixed farming systems will be given to the competition for farm resources between the crop and the livestock enterprise over the year. It is also important to focus on the input - output relationship between enterprises. The evaluation of improved mixed farming systems must also take into account the multiple objectives of farmers. Certain activities have an intermediate role in farm production (such as draught animal power), while others generate end products that can be either sold, or consumed at home.

This combination of systems research, component research and modelling is efficient. It provides a basis for the development and transfer of improved technologies to the farmer population in the target area.

4.1.3 Adoption of the research approach and its results by a national agency

National agricultural research agencies in Africa often have very limited funds and professional staff available to carry out their task. Any new research approach must take these constraints into account if it is to have practical impact. The approach to FSR presented here can be implemented by national agencies and is seen as an efficient way of identifying and testing opportunities to produce productivity gains at the smallholder level. Implicit in the selection of the FSR approach is the idea that smallholders should be the main target group of African agricultural research - a conviction borne out by their primary importance to food production in Africa.

The FSR approach also implies the decentralization of national research activities and responsibilities. In the short run there may be institutional impediments to the implementation of the approach because manpower shortages have resulted in a centralized structure in most African research agencies. Centralization leads to operational inflexibility, with severe practical disadvantages for the overall efficiency of FSR type operations.

The approach to FSR suggested here has important implications for experimental design and data collection and analysis, especially as regards on-farm testing. For these reasons it is essential that statistical and analytical considerations be addressed during the planning of the FSR programme. For example, the minimal control possible over test farmers' activities, and indeed their selection, implies the need to have large numbers of test farmers in order to derive statistically rigorous results. However, in most instances this will prove impractical for logistical and cost reasons, and researchers will have to depend to a great extent on their familiarity with the target area to gauge the comparative merit of the research they are undertaking. Thus it is essential for the researchers to interact regularly with extension agents assigned to the area, so that both groups are kept fully aware of all aspects of the farming system and of the new technologies under test. This interaction encourages extension of the technologies throughout the community with a minimum of difficulty once they have been found suitable on the basis of the results of the on-farm tests. Regular formal and informal meetings with farmers are also essential, so that farmers are made aware of the work in progress and, equally importantly, researchers can be given candid appraisals of their work by farmers.

Other important issues in the conduct of FSR include the role and organization of control groups, the phasing of research activities, team composition and organization, the role and relevance of principal and secondary research sites, the transferability of FSR results, and training in the FSR approach. There are no clear-cut guidelines for these topics, and local circumstances will to a large extent dictate what choices and actions are made and taken. Regular interaction with other FSR workers addressing similar problems will prove advantageous. This will be especially important if several FSR groups are active in different areas of any one country.

4.2 Research experiences and outlook

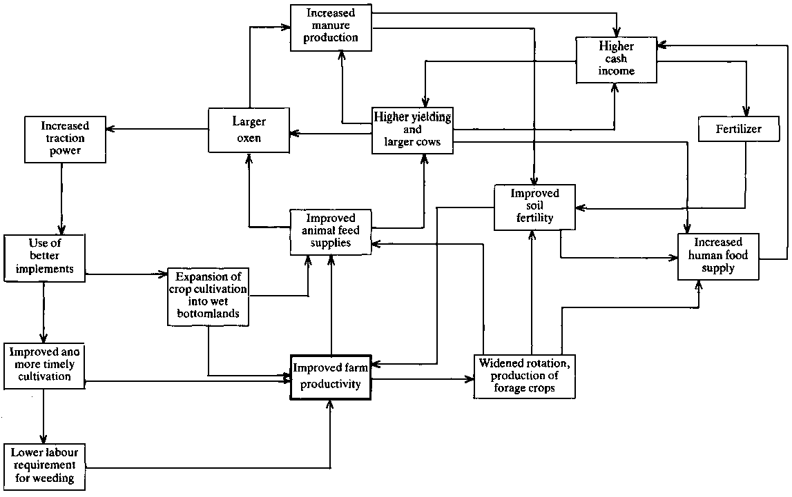
The central tasks of ILCA's Highlands Programme are to provide methods and results which would, if applied on a wider scale, improve the productivity of mixed smallholder farms in the Ethiopian and African highlands. For this reason it is important to illustrate the linkages between the research and the real system under study, so that the relevance of the research can be assessed. These linkages are summarized in Figure 4.1.

Several important issues have arisen during ILCA's research which have influenced the selection and implementation of particular research topics. This situation is hardly exceptional - all FSR projects will be subject to such influences - but these issues merit note here because many of them will have their counterparts in other situations.

Several cattle breeds and crossbreeds are appropriate for use in improved highland production systems in Africa. Many countries have depended primarily on the Friesian breed to develop higher-yielding dairy cattle populations. This has been the case in Ethiopia. However, other breeds such as the Jersey have higher butterfat yields per unit of metabolic body weight than Friesians and are well adapted to tropical conditions. Furthermore, crosses with breeds such as the Jersey could play a productive role in areas with poor road and market access, where whole milk production and marketing is at a disadvantage compared with the production of cheese or butter.

As noted earlier, only Friesian x Boran cross-breds were available in sufficient numbers for ILCA's research, and even the supply of these was not adequate to ensure the desired level of statistical rigour. Also, ILCA had intended to make regular use of the Ethiopian AI service. This proved unworkable in practice, and the programme was obliged to acquire sires for use by natural service. Thus animal resources available limited the scope of the programme and have highlighted the need for Ethiopia to expand the supply of different animal types, at least to permit appraisal of alternative breed crosses so as to be certain that development plans are based upon the best potential results.

ILCA's research has confirmed that the crossbred cow enterprise would be a profitable addition to the enterprise mix for many Ethiopian farmers. If this enterprise is to be adopted on a large scale it will require a substantial increase in the supply of suitable crossbred cows. As in many other situations where dairy development has been promoted, the most suitable means of providing these cows has not been adequately researched. The problem in Ethiopia is especially difficult because of the poor road network, the difficulties of providing an effective AI service, and the small herd sizes of farmers.

Limited supplies of suitable forage seeds also impeded the research. ILCA's results have identified a number of forage species, including legumes for use in mixtures, which are currently available in quantities sufficient only for research purposes. Any wider-scale policy of encouraging smallholders to grow forages will need to be supported by adequate seed supplies. Forage seed production in Ethiopia is in its infancy, and only recently has the government addressed the issue from either a research or a large-scale production standpoint.

While the introduction of new cattle breeds and the expansion of the supply of forage seeds are both key development issues to be addressed by government, there were also site-specific issues which arose during the research. The price paid per litre by the DDE to milk producers did not increase during the period 1977 to 1980². Over this same period the farm gate price of cereals more than doubled. This adverse change in the milk/cereal price ratio made it more difficult the improved forage/dairy cow enterprise to compete with cereals for arable land. Although participating farmers did grow forages as recommended in the package, they tended to grow them as a substitute for pulses rather than for cereals. This producer-level response was rational, but cannot be sustained in the longer term because of the likely depletion of soil fertility caused by removal of the major part of the legume component of the rotation. The producer response might have been as recommended if the relative prices of milk and cereals which prevailed at the start of the research had continued throughout the period.

² As yet it has still not increased in 1982.

Figure 4.1. Linkages among the principal components being researched by the ILCA Highlands Programme.

Fertilizer prices also doubled over the same 4-year period. Both this increased fertilizer price and changes in the milk/cereal price ratio have mitigated against acceptance of the improved forage/dairy cow enterprise in the Ada Wereda situation. Despite these market forces, the participating farmers have maintained their interest in the enterprise.

The research at Debre Berhan station in Baso and Worena Wereda has not yet reached the stage at which "new" packages have been tested adequately for them to be regarded as acceptable for use by farmers. Frost is an important agricultural hazard in the Debre Berhan area: as the success of a package depends directly on the success of its component parts, this hazard must be circumvented by identifying suitable cereal varieties able to mature before frost damage can occur.

Some changes in current operations are anticipated following the planned review of progress to date³. The research farms at Debre Zeit, which are unreplicated and quite different from one another, will probably be phased out. The land currently allocated to these farms will be used to strengthen the component research and forage seed production trials.

³ During 1982.

The implementation of FSR at Debre Zeit would have been more effective if a larger group of participating farmers had been involved, and if they had been more distant from the research facility, so as to minimize the easy dependence on ILCA which proximity encouraged. The possibilities for expanding the number of participating or test farmers are now being explored. The problem of proximity is being tackled by reducing ILCA's day-to-day involvement in the activities of these farmers. ILCA's involvement will in future be limited to the observation and recording of selected farm activities. These data will allow continued comparative studies of the performance of participating and outside farmers, including low-intensity studies with the same control group of outside farmers as has been cooperating with ILCA since 1977.

The cooperative farm established with ILCA assistance, and other cooperatives in the area, will also continue to be observed. Special emphasis will be placed on the role of dairy production in cooperatives, as such cooperatives are receiving strong encouragement from the government as part of its overall development programme.

The systems-level research at Debre Berhan to date comprises only research farms on station and studies in the traditional system with a control group of outside farmers. Until the technical and economic performance characteristics of the packages being tested on the research farms have been evaluated, it is considered inappropriate to establish participating farmers there. Two more years of study of the research farms are probably necessary. Participating farmers can be identified during this time but will not be brought into the research before the 1982 crop year.

Component research on forages will continue at both stations, with an increased emphasis on low-input systems4. This emphasis will be consistent with results to date at Debre Zeit, which have indicated that forages have a positive contribution to make towards improving farm productivity, but that farmers tend to allocate their resources in favour of cereal crops. Competition for labour at cultivation time, for example, means that less attention is given to seedbed preparation for forages than for cereals. This factor is illustrated in Table 4.1.

4 Low-input systems use a minimum of fertilizer and labour for seedbed preparation. Improved cultivation methods will additionally reduce the labour requirement for weeding. In this way the traction research is directly linked to "easy-care" systems.

Table 4.1. Labour inputs for different activities by participating farmers for forages and cereals at Debre Zeit, 1980 (hours/ha).

Activity

Foragesa

Cerealsb

Soil preparation and planting

89

171

Weeding

24

115

Harvesting and transport

134

194

a An oats and vetch mixture.
b Wheat and teff grown as separate crops.

One conclusion which can be drawn from the experience to date is that it will take many years for farmers to accept new enterprise alternatives which use land now normally allocated to subsistence crops. Studies on the risk attributes of forage crops are planned, with the intention of developing more guidelines on the likely acceptability of changes to traditional systems. Different forage crop species will continue to be evaluated, but the work will be consolidated and will concentrate on the more promising species. While the Ethiopian Government agency concerned with seed production recognizes the need to expand production of suitable forage seeds, its priority mandate is to work with human crops. Arguments for strengthening the forage component of its operations will depend on the continued demonstration of successful dairy enterprises, backed up by research results which clearly prove the superiority of the latter over other production alternatives for at least an important fraction of farmers in the highlands.

The collection and evaluation of indigenous legumes, particularly Trifolium species, is an important programme activity. The resources allocated to this work will increase. The Ethiopian highlands have not been systematically explored for legumes, and the identification of outstanding legume material is expected to be of direct benefit elsewhere in the African highlands as well as to temperate pasture zones in other parts of the world.

Studies on various aspects of the animal draught power component of highland farming systems are already well advanced at both research stations. Substantial data will have been acquired by the end of the 1982 crop year on the comparative efficiencies of oxen of local breeds and Friesian crossbred oxen. A multilocation study involving four sites and three institutions in Ethiopia is planned to begin in 1983, covering the three main soil types and the main breeds and breed crosses of oxen now available in Ethiopia5.

5 The experimental sites will be Debre Zeit and Debre Berhan (ILCA), Asella (ARDU) AND Holetta (IAR).

A byproduct of this research will be better information on the extent to which animal draught power is a determinant of farm production. Additionally, the research will help elaborate the options available to smallholders accustomed to using draught power but who will in the future be increasingly unable to keep the numbers of stock held in the past because of the feed shortages caused by reduced farm sizes and competition between crops and livestock for land. Draught animal power is a topic of paramount importance in many smallholder situations in sub-Saharan Africa.

Brief mention only has been made of farm energy studies. This aspect of the work will continue, as it is recognized that the domestic energy needs of low-income smallholders must be satisfied in the long term from local sources. Through its conversion to biogas, animal manure is one means6 of providing energy for basic household cooking and lighting. Furthermore, the sludge produced after digestion in the converter is a valuable organic fertilizer. ILCA's research in this area will concentrate on the development of practicable and capital-efficient ways of converting manure to gas and then distributing the gas to households and the residue to the fields.

6 Nurseries have been established on the ILCA stations to evaluate different species of fodder trees and shrubs as fuelwood and feed resources.

Assisting national research institutes is an important and expanding role of ILCA's Highlands Programme. ILCA has already assisted national agencies on topics as diverse as the analysis of animal production and farm management data, the design of animal-drawn implements, and the provision of laboratory analysis.

Finally, the Highlands Programme is planning an increased involvement in training in FSR with special emphasis on livestock enterprises. Such training is seen as an efficient means of providing national research agencies with the skills to conduct their own systems research - a goal of considerable importance if, as ILCA believes, it is relevant studies on whole systems rather than on isolated components that will identify and facilitate the greatest possible production gains to be achieved in the livestock sector of the African economy.


Previous Page Top of Page Next Page