Previous Page Table of Contents Next Page


1. Goals and irrigation organizational structures


1.1 Associations, institutions and organizations
1.2 Goals, objectives and targets
1.3 The organizational hierarchy of goals
1.4 Main types of organizational structures
1.5 Segregated organizational structures
1.6 Integrated organizational structures

The theory of goals has become a useful tool in water resources planning. Some of the ideas developed are used here to visualize interrelationships that can occur within the organizational framework of an irrigation scheme. Some terminological distinctions appear necessary before initiating the exercise.

1.1 Associations, institutions and organizations

When individuals establish agreements among themselves to achieve a common goal, an association is born. One or several groups of individuals is then vested with the responsibility for implementing the agreements. These groups are the executive bodies of the founded association.

While the term "association" is linked to the desire of a group of individuals to act in common, the term institution originates generally from the desire of the government to achieve a certain goal. In many instances the government delegates authority to a group of individuals with the responsibility of achieving this goal. The way in which this group of individuals organize themselves to pursue the goal constitutes the new institution.

Though the above illustrates some distinctions between the terms "institution" and "association", the difference is far from clear. Some authors, such as Hutchins (1952), use the term "institution" for any kind of social organization. However, in the present paper the term "institution" is used mainly in relation to government concerns, and "association" in connection with farmers' groups.

The term organization is perhaps the most complex of all and is used with a variety of meanings. It is used here in a generic sense as the design of any kind of social arrangements between individuals - regardless of whether they are farmers or government officials - to achieve a goal or set of goals. Therefore the term is used recurrently in this text to define any kind of association, institution or possible combination of these.

1.2 Goals, objectives and targets

Goals are defined as positive attributes or characteristics which individuals or groups of individuals strive to achieve. The term is therefore used for attributes of a very general nature which are beyond precise definition as, for example, promotion of social welfare, maintenance of security, environmental enhancement. They are human aspirations held by individuals or societies sufficiently broad and multifaceted to ensure unanimity as to their appropriateness but perhaps there is disagreement as to how they are explicitly defined.

The achievement of a goal implies the realization of other goals, which in turn can only be achieved by surmounting others of lower rank. Thus, in a structural sense, goals can be arranged in an order of hierarchy where a higher position conveys a greater generality. Some authors differentiate between "ultimate aims" and "goals" by saying that ultimate aims are goals of greater universality. The distinction appears rather arbitrary and the term goal is preferred in the text.

In a strict sense, an objective is a goal of lower rank in the hierarchy of goals. This is why both terms are frequently used interchangeably in water resources literature. However, objectives, contrary to goals, connote a more specific relationship to a particular policy, programme or project, such as building a dam, appropriate use of water, etc.

Targets are quantified objectives. The establishment of targets implies a formal commitment to reach a clearly specified objective and should be preferred, where possible, to objectives. In establishing a target it is not only important to know what is to be reached but also the starting point.

1.3 The organizational hierarchy of goals

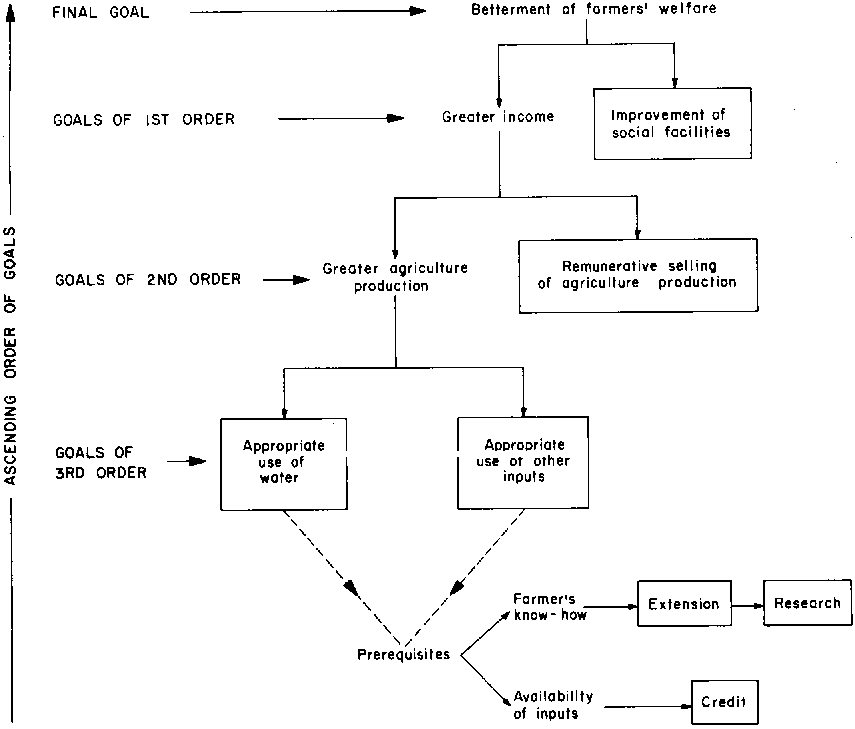
Statements such as "betterment of farmers' welfare" are indisputable goals but are operationally meaningless. Thus there is a need to translate this human aspiration into more tangible objectives, which in turn can be converted into measurable targets.

The division of the goal "betterment of farmers' welfare" into other subgoals is subject to many considerations of a socio-political nature. For the purpose of the model developed here the traditional idea that farmers' welfare has its origin in the following two subgoals has been adopted:

- a higher income level
- improvement of social facilities (education, sanitation, recreation, housing, etc.).

For the purpose of the present chapter the way in which the main goal has been subdivided is not so important as the fact that it has to be subdivided into more explicit objectives. In fact one of the tasks of the planner would be to identify the relative importance of these goals in increasing farmers' welfare. For instance, the improvement of housing facilities may be highly relevant in continental climates where the climate is rigorous, but this is certainly not the case where a tropical climate imposes less heavy requirements on the housing facilities.

In theory, the higher income level derives from an increase in agricultural production sold at remunerative and relatively constant prices.

Greater production is only possible when water, other inputs and resources are available at the correct time and are all used in an appropriate way.

In summary, the improvement of the farmers' welfare can be subdivided into goals of minor order indicated in Figure 1. The most important consequence of the diagram is that the objectives at different levels are hierarchically dependent and no single objective at a superior level can be fully reached without achieving those at the immediately lower level. An example well known to farmers is that the higher income necessitates an increase in production but greater production is not always a guarantee of greater income.

The figure illustrates that there are four main goals, which are classified from the low to high level:

- appropriate use of water
- appropriate use of other agricultural inputs
- remunerative selling of agricultural produce
- improvement of social facilities

for which it may be necessary to provide some kind of institutional support if the final goal is to be achieved. One can reasonably assume that the remaining goals, such as greater agricultural production, greater income and betterment of the farmers' welfare will be automatically reached if the others are achieved.

Fig. 1 The organizational hierarchy of irrigation schemes

Indeed, the achievement of these four goals implies the existence of certain prerequisities such as 'know-how' by the farmers and the availability of capital. Should these prerequisites not exist, the corresponding institutional support will have to be provided in terms of extension, research and credit.

1.4 Main types of organizational structures

The foregoing ranking of goals indicates that there are two main approaches to achieve a given goal:

A. The Segregated Approach: This approach assumes that the final goal selected - betterment of the farmers' welfare, the increase of production or any other - can be reached by the interaction of individual organizations having as main objectives some of those illustrated in Figure 1, i.e. appropriate use of water, appropriate use of other agricultural inputs, remunerative selling, etc. Thus the organizational structure of the project is made up of a number of organizations acting independently but in a coordinated manner. This is called a "Segregated Organizational Structure".

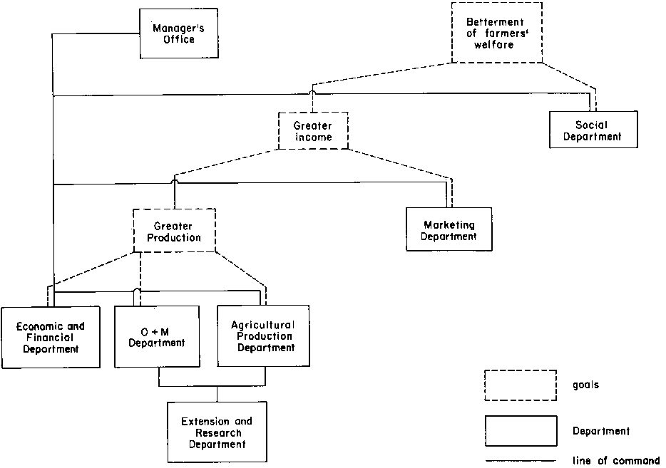
B. The Integrated Approach: On the contrary, this approach assumes that the final goal can only be achieved by an organization having different departments or sections whose tasks are the achievement of the independent objectives formerly mentioned. This is called an "Integrated Organizational Structure".

In fact, these two approaches represent two different philosophies. The segregated approach implies the existence of dynamic social groups capable of developing their own organizations according to their needs and the organization develops from the bottom to the top. The second approach recognizes that, in the absence of such groups, it is necessary to have a centralized management providing for the needs of the individuals, and the organization develops from the top to the bottom.

1.5 Segregated organizational structures

As stated earlier, a segregated organizational structure is made up of a number of units acting independently, but in a coordinated manner, to achieve the final goal of the betterment of the farmers' welfare. In other words, there is one organization that provides for the appropriate use of water, another, or several, for the appropriate use of other inputs, and others for the remunerative selling of the produce, etc. Figure 2 illustrates a typical segregated organizational structure. Although this appears a highly desirable approach since it allows the development of each organization according to the specific needs, experience shows that all too frequently the establishment of the organizations related to inputs other than water never materializes. The reason for this is that water is needed by every farmer and the corresponding organization is established in one way or another as soon as water becomes available; however, the need for the other organizations (marketing, cooperatives, etc.) is felt in so many different ways by the individual farmers that the sheer diversity results in the fact that they are not established. This, indeed, handicaps the achievement of the final goal. In order to get a segregated organizational structure working properly, it is necessary to motivate and promote the formation of the organizations that provide the other needed supporting services, and this often has to be done by the government.

The characteristics of the organizations needed to achieve an appropriate use of water will be described later in the text. Other organizations, such as cooperatives for different purposes: marketing, machinery, production, savings, social organizations, etc., will not be dealt with since they go beyond the scope of this publication and have already been described and studied by many other authors.

Fig. 2 Typical segregated organizational structure

Fig. 3 Typical integrated organizational structure

1.6 Integrated organizational structures

Integrated organizational structures are those where the final goal is achieved through the interaction of several departments or organizational units, each one aiming at lower goals, all connected through a clear line of command (Figure 3). These organizational structures are frequently referred to as "project authorities" or "project organizations", since they deal with most of the socio-economic issues of an irrigation project in an integral manner.

An organization aiming at covering all the many aspects of irrigated crop production, marketing and socio-economic factors must have a very complex structure to cover all the different situations. Therefore the first, and perhaps, most important, condition for the establishment of these organizations is a certain degree of homogeneity in the socio-economic conditions of the farmers. This is the main reason why this type of organization is mostly found in settlement projects, state farms, state cooperatives, and suchlike. Otherwise the complexity of the administration is such that the chances for failure are too high to be taken.

Integrated organizational structures are useful to overcome difficulties in coordination at national level. For instance, it is frequently mentioned in project evaluations that the credit system through normal banking' institutions only reaches a minority of the irrigators, due to lack of sufficient coordination between the banking institutions and the irrigation projects. To remedy this, in some settlement projects, the organization provides the farmer with all the necessary inputs on a credit basis and at the end of the harvest all the credited inputs are subtracted from the total income and the rest returned to the farmers. Such measures are indeed a guarantee that all irrigators enjoy equal opportunities, as far as credit is concerned. The same can be said about other necessary services such as extension, applied research, etc. However, because the establishment of integrated organizational structures may duplicate the functions undertaken by existing institutions, special care should be taken to analyse the potential risks of overlapping of any functions and activities.

Integrated organizational structures may be a good way to solve problems of coordination at the national level, but in order to be able to do so they must be well-organized and equipped with competent technical staff and sufficient financial means to undertake their many responsibilities successfully. This implies firstly that there must be a central/national institution capable of procuring the technical and financial support necessary at the project level and, secondly, that the government must be willing to delegate a considerable amount of authority and autonomy to the individual project authorities. Otherwise there will be permanent conflict between the project authority and the departments of the national institutions dealing with credit, research, extension, etc.


Previous Page Top of Page Next Page