Previous Page Table of Contents Next Page


3. Main types of irrigation organizations


3.1 Integrated management organizations
3.2 Specialized water management organizations
3.3 Multipurpose water management organizations


This chapter aims to familiarize the reader with the most characteristic types of irrigation organizations. According to the principles delineated in Chapters 1 and 2, an attempt is made here to categorize the irrigation organizations. The criteria used are only one way of categorizing most of the existing irrigation organizations, while other authors use different criteria. The main criterion chosen to classify the organizations is whether the organizational structure covers all the development activities (water management, agricultural extension, applied research, supply of inputs, credit, marketing and basic infrastructure and social services), or a few of these activities, or only those related to water management. Within each of these categories a further distinction is made depending on the degree to which management is controlled by the farmers and/or the government. Figure 4 shows in summary form the main types of irrigation organizations, i.e.

- Integrated management organizations
- Specialized water management organizations
- Multipurpose water management organizations.

No attempt is made to cover all the organizational possibilities but to illustrate the salient features of the most characteristic ones. For greater details on the described organizations or information on other organizational possibilities, the references should be consulted.

3.1 Integrated management organizations


3.1.1 State farms
3.1.2 Irrigation settlement projects
3.1.3 Irrigation cooperatives


These organizations are characterized by an integrated organizational structure where all development activities are undertaken by specialized units which are all connected by a clear line of command and finally responsible to a single person (project manager) or committee.

As pointed out in Figure 4, there are several types of integrated management organizations depending on the degree of intervention of the government and the farmers in the management of the scheme. Where the organization is run by the farmer it usually adopts the shape of a Service Cooperative. Where the government officials fully control the organization there are two possibilities depending on the size of the production units:

- State Farms (large production units)
- Irrigation Settlement Projects (small production units)

Another distinctive feature of these cooperatives is that most of the farmers involved are relatively wealthy. This is almost a precondition because of the high cost of irrigation infrastructure. Although part of the needed funds can be obtained through loans, it is obvious that such credit must be backed by the strong payment capacity of the farmers.

The organization of an irrigation cooperative depends greatly on the kind of contributions made and the services needed by the members. The organizational structure is similar to that of the Irrigation Association which is described later in the text. The rules and regulations governing the activities of the cooperative are established within the framework of the national laws for cooperatives.

Fig. 4 Main types of irrigation organizations

A very distinctive feature of a cooperative is that it is established by the free will of its members and is only binding on them, while many irrigation organizations are established by a majority of the members and can be binding on the minority, who sometimes may not be members of the association.

3.1.1 State farms

State Farms are often established where the land is nationalized or where land reform processes have taken place.

The purpose of establishing a State Farm can be to maximize agricultural production or to gain experience on newly reclaimed lands for its later transfer to farmers as settlement projects. The first type is the most commonly found.

Much disappointment exists all over the world with the performance of State Farms. Since all the production inputs can be provided at their optimum level one would expect that State Farms would be able to achieve the highest production levels. However, it is often found that the production levels are higher in private farms and their operating costs are similar to those of the State Farms. There are even cases where State Farms operate at higher cost than settlement schemes.

The management of a large State Farm, with all the numerous and complex activities that it involves, is extremely difficult under the limitations usually imposed on public institutions. Late release of government funds for operating the farm, unavailability of inputs at the time needed, lack of involvement by the government officials in the potential benefits, and large bureaucracies, are some of the many reasons which often hamper the management of State Farms.

In order to maximize the productivity, there is a noticeable tendency to use highly capital intensive technology for the water distribution systems and machinery for the agricultural practices. This in turn means that the management of these farms must be highly technically qualified. Unfortunately such personnel are not abundant in developing countries and they are more attracted by positions in the main offices than by those in the field. Insufficient properly trained personnel is often a serious limitation for the development and operation of State Farms.

The organizational structure of State Farms is characterized by a number of units covering the main development and production activities and directly dependent on the Manager or Executive Director. An example is shown in Figure 5.

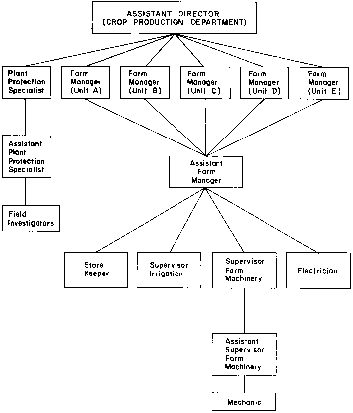
The question of whether the farms should be subdivided into several independent production units or grouped into a large central unit is often discussed. A convenient solution is to provide most of the services under a central unit with the exception of those related to the main agricultural inputs (water, fertilizer and machinery) which are normally integrated in farm production units. An organizational example for a Crop Production Department under such an approach is given in Figure 6.

The manpower and farm machinery requirements of the State Farms are determined by criteria of maximum efficiency. However, in practice the previously mentioned management problems lower the performance standards to values often below those encountered in less centralized organizations.

Fig. 5 Organizational chart of a State Farm (Kufra Production Project, Libya)

Fig. 6 Organization of a Crop Production Department in Production Units (State Farm)

3.1.2 Irrigation settlement projects

The most complex of the Integrated Management Organizations are the irrigation settlement projects, described here in more detail. Irrigation settlement projects aim at improving the economic and social welfare of landless people or poor farmers by providing them with irrigated land and agricultural production means.

The greatest difficulty in managing an irrigation settlement project successfully arises from the fact that most of the settlers have a low educational level, practically no financial resources and, occasionally, even no experience in agriculture. To upgrade them from their subsistence level to farmers living on commercial agriculture is a huge task, and one should not be surprised at the effort and time needed to achieve this.

The key to the success of a settlement project is that government officials must initially be responsible for and perform many of the tasks, only giving the farmers simple and straightforward tasks which they can carry out with their own means. As time goes by, it may be possible to transfer more and more of the tasks and responsibility to the farmer.

The question arises as to how to integrate or coordinate such a wide variety of services needed for agricultural production, and often under different ministries. The formation of a coordinating committee in charge of bringing together the responsibilities of the different institutions is, in theory, the easiest way. However, such an arrangement seldom works in developed countries and much less in developing countries where financial and organizational problems are greater. Therefore, the solution of a single integrated organization providing most of the social and technical services is normally preferred.

The choice of the alternative depends on the existence or absence of a national institution specifically designed to support and financially back-up the integrated organizations at the project level. Where such national institutions exist, an integrated structure generally functions better than a segregated one. In this connection, it should be noted that an integrated organization is most needed during the initial stages of a settlement project. Once settlers become more independent, because of the higher standards, many management responsibilities can be transferred to them or cancelled. This learning period lasts for many years - frequently 15 or 20 years - but can hardly be avoided.

For obvious reasons of complexity of the tasks to be undertaken and financial requirements these projects are managed by government officials and therefore can be considered as public institutions during the initial stage.

i. The structure

The organizational structure of settlement projects generally has the following main units:

a. The Manager's Office: This is the highest executive body of the scheme and frequently consists of the Manager himself and some advisory members. He is directly dependent on the national institution responsible for the management of all irrigation schemes in the country.

b. The executive units, which are generally:

- operation

- finance

- maintenance

- marketing

- training

- production

- administration

- social assistance

Figure 7 illustrates an organizational structure of this nature (the Mwea Irrigation Settlement Scheme).

ii. The development of a settlement project by stages

Settlement projects generally go through several identifiable phases, where the project organization has to adjust to the main tasks to be performed: (a) planning; (b) implementation; (c) transitional stage; and (d) full development.

However, the above phases only apply to settlement projects where the farmer may become the owner of the land at the end of the process. For those settlement projects where farmers are permanent tenants, there is little difference between phases (c) and (d).

a. The planning stage of a settlement project does not differ much from that of other irrigation projects, with the exception that some additional problems have to be considered and studied, such as (1) size and type of farm; (2) settlement villages with all their infrastructure; (3) communications; (4) workshop for maintenance of equipment; (5) stores; (6) regulations for the future land tenure; (7) organization. Most of them are treated in depth in the specialized literature. No particular organization is needed at this stage, since the planning of these projects is normally done by the government institutions and/or consulting firms.

b. The implementation stage is the period between the beginning of the construction work and its end. During this period the organization of the project is rather variable. Activities normally start with some of the implementation tasks, such as land development works, construction of on-farm structures, establishment of experimental plots, etc., moving gradually towards those tasks more intimately related to the management of the scheme.

This procedure is found appropriate since it allows the project authority to gain knowledge about the physical characteristics of the area and to anticipate some of the problems that may arise later.

Of particular importance during this stage is the selection of settlers, since the future success will depend largely on the farmers selected. The importance and magnitude of the services needed will also depend on the farmers selected. To evaluate their capabilities questionnaires can be utilized. In addition to an initial careful scrutiny, settlers can be subjected to probationary periods of up to 5 years. This practice has been widely adopted in Spain and has been found to be useful. It not only allows the management to evaluate the farmer thoroughly, but also the farmer himself may realize his capabilities of becoming a small "entrepreneur".

Settlement projects are frequently established in newly developed areas where uncertainty exists about their potential and the appropriate techniques. In such circumstances, a state farm is often established during this stage of implementation. After some years of operation, when the land potential has been fully developed, the state farm is converted into a settlement project. In this case, to avoid losing the experience of the staff working on the state farm, part of that staff should be retained in the management of the settlement project.

c. The transitional stage is the period between the completion of the public works and the full development stage. It often involves a long period of farmer training, but the nature of the training varies in accordance with the government's ultimate objectives with regard to the form of the project at the fully implemented stage. In certain projects, particularly those set up for the specific purpose of producing high-value cash or export crops, the government may aim to maintain an "integrated management system" for a long period. In that case, the emphasis of farmer training may be largely on improved agricultural techniques. Elsewhere the objective is likely to involve the devolution of increasing responsibility and freedom of choice to the farmers; and where the government's intention is to set up IAs, the transitional stage will be as much concerned with training farmers to organize themselves to undertake the major water management functions as with training them in agricultural practices. '

In integrated management schemes, government retains control over a wide range of activities. In the Mwea scheme in Kenya, for example, the official project management has control over all the following areas, besides the initial selection of farmers and the enforcement of irrigation rules:

- land tenure (land is owned by the State; farmers' tenancies are renewable annually and subject to termination if their performance is deemed unsatisfactory);

- choice of crop (monocrop rice, which is sold through a single marketing channel controlled by the project management);

- timing of cultivation operations (official management organizes mechanized land preparation according to pre-planned schedules; irrigations to each field are organized by project staff, not by farmers).

In the first 10-15 years of its operation the Mwea scheme, which is an extreme example of a highly supervised project, has been very successful in terms of increased production and higher farmer incomes. However, experience elsewhere has tended to show that on projects where the mechanisms for centralized control are particularly powerful in the initial stages, there is a danger that their institutions fail to adapt to circumstances changing during a period of time, with consequent social and economic stagnation. Insecurity of land tenure becomes a particularly inhibiting factor, since farmers have no long-term interest in investing in their own land. A system common on many post land-reform projects, whereby farmers are allowed to purchase their land over a 20 or 30-year period, provides for a similar degree of management control in the initial stages but has the great advantage of allowing farmers to assume increasing responsibility for decisions at the farm and local group levels.

Such a policy is followed in Spain, where new settlers are probationary tenants during the first 5 years of the transitional stage but are subsequently allowed access to a permanent title to their land if they satisfy the government authorities with regard to their standards of farming and irrigation. The period of preparing farmers for the full development phase, when they are supposed to take over the management of the scheme as an IA, can often take between 10 and 20 years.

d. The full development stage is the stage at which the potential of the area has been fully developed in technical as well as socio-economic terms. Where the purpose is to establish independent IAs, a gradual transfer of responsibility can be achieved either by geographical sectors - those more advanced and better organized will start and be followed over a period of time by subsequent ones - or by delegating functions over a period of time. Usually the geographical transfer gives better results.

Where government wishes to retain overall control of the management of the scheme but is not concerned with operating an integrated management system, the original organizational structure of the scheme will have to be modified. Many of the activities that were initially important may no longer need to be carried out by the project itself and can be left to other organizations, e.g. research, credit and possibly extension.

Fig. 7 Mwea Irrigation Settlement Organization Chart, 1972 (Chambers and Moris 1973)

3.1.3 Irrigation cooperatives

Many types of cooperatives exist but here reference is made to a particular type in which a group of farmers associate to develop a common irrigation system for their properties, and jointly farm the land. Such a type of cooperative occurs mostly among progressive farmers and is generally found in developed countries. It is often financially attractive to farmers because they enjoy the advantages (tax exemptions or reductions) applicable to any other cooperative.

3.2 Specialized water management organizations


3.2.1 Irrigation associations
3.2.2 Public irrigation schemes
3.2.3 Establishment of specialized water management organizations
3.2.4 Irrigation schemes with mixed control


A specialized water management organization can be broadly defined as a social organization aiming at an appropriate use of water for irrigation purposes among the farmers of a community. The term "appropriate" is used here to designate a timely and equitable distribution of the water. It is normally part of a segregated organizational structure as defined in Chapter 1.

The functions of specialized water management organizations are: the operation of the irrigation and drainage systems, the maintenance of the systems, and the assessment and collection of water charges. They are supported by certain general management services (finance, personnel, planning and monitoring).

Mention should also be made of the fact that some of the water management organizations are entitled to the use of water for purposes other than agriculture. This is the case in the USA irrigation districts, and those of Hungary. These purposes may include any of the following: hydropower generation, navigation, water supplies for towns, villages and industries. The question whether or not an irrigation scheme should limit its functions to the agricultural uses of water is somewhat controversial but, provided that irrigation remains the main use, there is no harm in undertaking some of the above mentioned functions. On the one hand, this helps the government administration to simplify its bureaucracy and, on the other, benefits the irrigation scheme with some extra income. Of course, such a system can only be established in conformity with the existing laws and institutions.

The degree of intervention by the government and the farmers in undertaking the functions described above indicates the main types of specialized water management organizations, which are:

i. Organizations mainly controlled by the farmers: There are many relevant examples of this type: the Irrigation Districts (USA), the Water Districts (USA), the Comunidades de Regantes (Spain), the Subak Irrigation Association (Indonesia), the Irrigation Associations of Afghanistan, the Asociaciones de Canalistas (Chile), etc. They are termed here as Associations of Irrigation Water Users or, more briefly, Irrigation Associations (IA).

ii. Organizations mainly controlled by government officials: These are also very numerous and are found in many countries (Spain, Turkey, Bolivia, Iraq, most of Ecuador and Kenya). They are denominated here as Public Irrigation Schemes (PIS).

iii. Organizations with mixed control by farmers and government officials: Schemes where the main irrigation system is managed by government officials while the tertiary canals are controlled by farmers' associations, are increasing in several Asian countries. They are designated as "Irrigation Schemes with Mixed Control".

Although countries tend to adopt policies favouring either (i) or (ii), it is not infrequent to find both types in the same country.

3.2.1 Irrigation associations

The most distinctive characteristic of Irrigation Associations (IA) is that they are organizations of the people, for the benefit of the people. However, even though government participation is excluded by their very nature, most of these associations would never have existed without the promotion and encouragement of governments.

i. The structure

From the organizational point of view an IA is made up of the following executive bodies:

a. The General Assembly composed of all the farmers of the association. It is the highest authority. Its main function is to select their representatives (Board of Directors) and to approve or disapprove the management plans.

b. The Board of Directors: This is the highest executive body. Its main function is to supervise and direct the execution of the work approved by the assembly and to prepare management plans annually.

c. The Manager's Office: Is directly responsible for the execution of the mandate giver by the Board of Directors and for day-to-day work.

d. The Executing Units: Are responsible for specific functions, such as operation, maintenance and administration.

e. The Irrigation Juries: Some of these associations - especially the traditional ones - have their own juries to punish faults against the set rules and regulations. The jury is generally selected from distinguished members of the Board.

Figure 8 illustrates the organization of an Irrigation Association in Spain, which corresponds largely with the above description.

Fig. 8 Organization of a "Comunidad de Regantes" (Spain)

ii. Coordination with the supporting agricultural services

The very existence of a water management organization implies that a segregated organizational structure has been selected and that therefore the other necessary services are provided by other institutions. All too frequently this assumption is arrived at too quickly since the mere presence of extension, credit and other services in the project area does not mean that they are available to farmers in sufficient quantity to satisfy their specific needs. This is particularly important in the case of irrigation extension services which are a prerequisite to proper use of water and other agricultural inputs.

To ensure coordination with the agricultural services and to engage them actively in the affairs of the irrigation scheme, it is good practice to include representatives of such institutions on the Board of Directors of the association as special members. Alternatively, representatives of the IAs should be invited to the decision-making meetings of the concerned institutions at regional level or, where justified, at national level. In any case, it is important to assure the possibility of a dialogue between the institutions providing the services and the representatives of the farmers receiving them.

iii. Main characteristics

Annex I gives a detailed description of the main features of these associations. This includes their origins, main types (modern and traditional), legal character, water use rights of the association and its members, operation of their main functional bodies and financial responsibilities. Reference is made here only to their most outstanding characteristics:

a. Irrigation Associations (IAs) secure farmers' participation in decision-making for the irrigation schemes. The democratic process of selecting farmers' representatives guarantees such participation. In a world where the people's desire for participation in public affairs is expanding quickly, securing such participation is most relevant.

b. In this connection it may be opportune to raise the issue of the non-political nature of these associations. Their development has sometimes been handicapped because of the belief that these associations may become political and so be a powerful instrument of political leaders. Although in theory such a risk exists, practice has demonstrated that it rarely happens.

c. IAs appear to be more effective administratively than Public Irrigation Schemes. Farmers are personally interested in their own organization and this sometimes permits them to do the same job cheaper and faster. Thus IAs reduce the need for a heavy public bureaucracy to run the irrigation schemes. The civil servants utilized in the development of an irrigation scheme can be moved to a new scheme when the first is completed, instead of remaining as permanent employees of the developed scheme.

d. The recovery of water fees is more effectively carried out through IAs than through Public Irrigation Schemes. Experience shows that payment of water fees is higher among farmers of IAs than in those run by government officials.

e. Rules and regulations are respected better since the punishment of faults in IAs is effective and quick. Most of the IAs have their own irrigation juries or regulations that are highly respected by members, so making any punishment effective.

f. The relations between those distributing the water (water masters and water guards) and the farmers receiving it are much more friendly and cooperative than when the same job is undertaken by personnel of the administration. In the latter case, the water masters and ditchriders are seen as representatives of the government and not as part of the farmers' group.

g. The IAs provide an excellent communication channel between the administration and the farmers. When they do not exist, communication tends to be one-sided from the top to the bottom.

h. The Board of Directors and often the appointed Manager himself are farmers of the irrigation scheme and continuation in their jobs will depend largely on their performance. This is indeed an important incentive to carry out their jobs in the best possible way.

In spite of the fact that IAs are a highly desirable way of managing an irrigation scheme, they also have some limitations:

(1) The water distribution system utilized frequently leads to considerable operational water losses. Most of the IAs operate on the basis of a 'semi-demand' system, i.e. the farmer requests water and within a period of 3 to 7 days his request is granted. Although this system is perhaps the most desirable one from a social point of view, it is less efficient than the rotational system. This can be easily understood when one considers that to grant the request of a few farmers sometimes the whole canal irrigation network has to be kept in operation, with the corresponding water losses.

(2) Sometimes old water rights are an obstacle to efficient water distribution. In the course of their history many old irrigation associations have developed particular water rights which are incompatible with an efficient operation of the network. Such systems usually grant a fixed amount of water to the landowner and such a right can be sold or bought from others. This leads to all kinds of transactions - many of which bring social unrest - and subsequently to the need for constructing small but long ditches to bring the water to the buyer's land. Operational losses are bound to be high in this kind of water distribution system and consequently infiltration losses will be considerable owing to the complexity of the distribution.

(3) There is little capability for undertaking responsibilities outside the operation and maintenance field. Most of the people running an IA are from the farmers' community and are unlikely to have technical and managerial skills, thus tending to limit their sphere of competence to problems that they themselves can easily handle. So the involvement of IAs in farmers' training activities or water research investigations, monitoring of water quality problems, marketing and agricultural processing activities, etc. becomes problematic. However, it is possible for the IA to become more involved in activities other than those purely related to operation and maintenance problems by having qualified personnel. The Irrigation and Water Districts of the USA prove that under proper technical guidance and with sufficient financial resources, IAs can be very dynamic organizations with a wide sphere of competence.

(4) Long periods of considerable effort are required to get an IA established and working properly, even in countries like Spain where such institutions have centuries of tradition. The farmers"' irrigation experience, educational level, the tradition of such associations in the region, the absence or presence of farmers' leaders are all factors that may influence the time required for the proper functioning of such organizations. In favourable conditions the IA can be operational a few years (5 or less) after completion of the irrigation works, while in less favourable conditions long periods of 15-20 years may be required.

iv. Size of the Association

The question of the optimum size of the Association is important in determining its potential capability to undertake the related functions efficiently. Indeed, up to a certain size of irrigation scheme (about 5000 ha), the size of the Association is predetermined by the physical size of the scheme. In larger schemes, the possibility of subdividing them into irrigation sections, each having its own IA, or having a large association for the whole scheme, is frequently debated.

Large IAs have the advantages of greater economic potential and negotiating power. However, the larger the IA the more difficult becomes communication between the individual farmers and the executive body. In countries where the means of communication (mainly telephone) is effective and widespread in the rural areas, the formation of large IAs may be desirable (this is the case in the Irrigation and Water Districts of the USA), otherwise a federation of smaller associations may be preferable.

On the other hand, small IAs facilitate communications; but the administrative costs are greater and therefore place more of a burden on the farmers.

From these discussions it appears that the optimum size for an irrigation association is neither too large nor too small: a size corresponding to 10000 ha (2000 - 4000 farmers) is perhaps a desirable target. This should be matched with the criterion that each IA should operate within the command area of hydraulically independent canals, as far as possible.

3.2.2 Public irrigation schemes

Public Irrigation Schemes (PIS) are mainly controlled by government officials, in contrast with the Irrigation Associations which are predominantly controlled by the farmers. In some countries these organizations are of a permanent nature while in others they are established to prepare the way for transferring responsibilities to the farmers.

These institutions are, in general, closely connected with the organization used during the construction stage of the irrigation project. Frequently, most of the executive and administrative personnel employed during the construction period remain to run the irrigation scheme after completion of the works. The risk involved is that too little attention may be paid to agricultural problems. These management questions are discussed in greater detail in the next chapter.

i. The structure

The main executing bodies of the Public Irrigation Schemes are:

a. The Manager's Office: The Manager is in charge of the implementation of the plan previously approved by the central office which may be the Ministry of Agriculture, the Ministry of Irrigation or the Ministry of Public Works. An able manager is crucial to securing successful scheme administration. Sometimes the manager is supervised by a regional committee comprising representatives of several ministries. This is the case when emphasis is placed on regional development. He is also sometimes assisted by a group of advisers.

b- The Executive Bodies: Are the operational, maintenance and administrative units.

The organization is characterized by a clear line of command that goes from the national level to the lowest units. Figure 9 illustrates the organization of a typical Public Irrigation Scheme.

Fig. 9 Typical organization of a Public Irrigation Scheme

The case in which a PIS takes on further responsibilities will be discussed later under the so-called Multipurpose Public Irrigation Schemes. However, even in cases where a PIS does not take on direct responsibility for the provision of such additional services, it can play an important role in ensuring that such services are effectively provided for the scheme. For this purpose a supervisory board could be established where representatives of the institutions responsible for providing the services are members of the Board together with the farmers' representatives. Figure 10 illustrates an organization of this type used in Malaysia.

ii. Main characteristics

The main distinctive features of these organizations are:

a. They offer good possibilities to rationalize water distribution. They are not bound by obsolete water rights and can enforce the type of water distribution considered most efficient. However, it has to be recognized that such possibilities are frequently disregarded and water distribution is not much better than with IAs.

b. Due to the presence of technical personnel in these institutions, a considerable amount of technical data is kept which is extremely useful to plan the future O&M1 of the scheme properly.

c. When sophisticated techniques are used for the distribution of water, such as dynamic regulation of canals, distribution on demand, etc., the use of these institutions is almost inevitable since the management of such systems is beyond the capacity of farmers' organizations.

d. The complex operation and maintenance of very large canals, especially those having multipurpose use, may also be justified since this may be the only way to coordinate conflicting interests.

e. Little time is required to get the institution established.

f. Where farmers have little or no experience in irrigation, the PIS may be the only way of running the irrigation scheme during the initial stages, until the farmers learn enough about the scheme to handle it themselves. However, there is the risk that these institutions can tend to be self-perpetuating unless otherwise specified by law.

g. To function properly, a PIS needs strong institutional support at the national level. In other words, these organizations should be part of an autonomous or national institution dealing with the management of irrigation schemes.

h. The manager of the irrigation scheme and some of the professionals in charge of the different units are generally public officials, who often stay for a few years in the project and are then transferred to other projects. This lack of continuity of staff does not provide incentives to improve their performance in their jobs.

i. The project staff are not accountable to the farmers - who are the most interested in the efficient running of the system - but to the central administration. In very large bureaucracies efficient financial control is often not possible, especially where it is considered that part of the funds comes from two sources: the water fees paid by the farmers and the government subventions. Under these circumstances misuse of funds often occurs.

1 O&M means Operation and Maintenance in this text.

Fig. 10 Organizational structure to ensure coordination between O&M matters and agricultural services

3.2.3 Establishment of specialized water management organizations

The establishment of Public Irrigation Schemes (PIS) is relatively simple since it only requires some qualified personnel, equipment and financing, elements which are all generally present during the construction of the irrigation system, and therefore it is not normally difficult to guarantee continuity during the subsequent operational phase.

The question is much more complicated when the intention is to transfer the management of the scheme to the farmers, in particular when trying to establish IAs. However, the effort is worth it. Most researchers agree that the role of an IA can be instrumental in increasing irrigated agricultural production in many countries, and any expenditure made in this direction gains high returns.

The main problem in establishing IAs lies in the difficulty of explaining to the future members of the association what an association is, and then in convincing them of the convenience of its establishment. Furthermore, there is also the problem of training a small group (the executive board) in operation and maintenance matters in such a way that they will be able to undertake these functions properly.

There are two main approaches that can be followed by countries to overcome these problems, referred to as:

- the model approach
- the training approach.

i. The model approach: The idea behind this approach is that farmers learn mainly by seeing. In the initial year of operation of the irrigation scheme, a PIS is set up which then serves as a model to show how the system should be managed. During these early years, a proposal is made that an IA should be established. When the IA is prepared to take on the responsibilities, the corresponding functions are transferred. This is usually a long process and experience in Spain, where such associations have a long tradition, shows that an average of 10-15 years is needed before the IA is properly established.1

1 This average includes large variations. Where farmers had long experience in irrigation it could be shortened to 1-2 years, while in settlement projects in newly developed areas periods of 20 years were not infrequent.

This approach has the great advantage of permitting an almost immediate utilization of the water distribution system since the establishment of a PIS is a relatively simple matter. It also has the advantage of allowing for a certain degree of "on-the-job" training. On the other hand, it has the great risk that once a PIS becomes settled, it may tend to perpetuate itself, thus delaying the transfer to the IA.

In spite of this latter risk, which can be avoided by appropriate laws, this approach has been found practical and is the one most commonly followed.

ii. The training approach: Where farmers already have some notion about irrigation practices and a good attitude towards cooperation exists, the training approach can be tried out. Under these conditions it is possible to give to farmers, and especially to their leaders, some short training that permits early establishment of the IA. The Philippines is adopting this approach through its Farm System Development Corporation1 (FSDC) and the programme is quite successful. However, this approach requires strong support from the government - the FSDC was established by Presidential Decree in 1975 - and well-qualified and specially trained groups of people capable of undertaking the training of the farmers' leaders.

1 In the space of 3 years more than 400 Irrigation Service Associations (involving 22000 farmers) have been established which cultivate some 48000 hectares of irrigated land.

3.2.4 Irrigation schemes with mixed control

This designation is applied to irrigation schemes where part of the physical system is handled by government officials and the rest by the farmers. This management system is becoming increasingly popular in many countries of the Far East and Asia where water distribution problems in the watercourses have always been acute. The distribution of water in the watercourses has often been a no-man's land due to the lack of definition of responsibilities for their operation. Furthermore, it is practically impossible for the few government officials to handle the distribution of water when large numbers of farmers2 are involved. This has led to some innovative actions where the government is promoting the formation of irrigation associations for each Watercourse or tertiary canal, while the rest of the irrigation network is still managed by government officials. This management alternative appears promising and its effect on some pilot projects has resulted in dramatic increases in crop production due to a more equal water distribution. Nevertheless, most of these experiences are not yet consolidated and their evolution should be monitored in order to learn more about their potential.

2 The farm units are often very small (0.5-1.0 ha) and therefore the numbers of farmers served by a watercourse can be quite large (500-1000).

The establishment of the irrigation associations based on the watercourse is for all practical purposes similar to small irrigation systems, therefore much of what has been said in Chapters 2 and 3 on this issue applies. Chapter 7 also illustrates some of the approaches that have been followed in establishing such associations.

Regarding the main system managed by government officials, all that has been said for PIS applies. The crucial point remains the relationship between the associations and the officials managing the main system. It is most likely that most of these associations will evolve into a federation that will have a strong voice in all the management affairs of the scheme.

3.3 Multipurpose water management organizations

A multipurpose water management organization is characterized by having responsibilities directly related to water management and some others which may include irrigation extension, research, water quality management, marketing, etc. These responsibilities should be the result of a careful examination of what is needed in the project that cannot be effectively provided by existing institutions.

In many cases a fully integrated management organization would be unnecessarily complex and would lead to duplication of existing institutions, while the use of specialized water management organizations would not provide sufficient services. In this case the multipurpose water management organization represents a suitable solution since it uses the nucleus of a water management organization and adds only those activities that are most needed and are not done by any other existing institution.

This kind of organization is unusual among irrigation associations because there are several obstacles to establishing one. First of all, the water laws of many countries state categorically that the functions of any irrigation association must be limited to aspects related to the management of irrigation water, leaving no room for the addition of any other activity. Secondly, farmers' associations have to live from the contributions of their members, and it is unlikely that they will dedicate any effort to activities which do not appear financially attractive such as irrigation extension and/or applied research. Thirdly, most of the irrigation associations have traditions established long ago and are somewhat reluctant to undertake any additional responsibility.

Therefore, multipurpose organizations basically take the structure of a PIS where the relevant new activities are added. They have been designated here as Multi-purpose Public Irrigation Schemes (MPIS). Typical added functions are: irrigation assistance to farmers, applied irrigation research, irrigation improvement service, water quality management, etc. Sometimes a MPIS may also take responsibility for the establishment of some physical infrastructure aimed at improving marketing (stores, processing plants, markets), provision of inputs (fertilizer, seeds, etc.) or credit facilities, depending on the specific needs of the project area. While the establishment of the first group of functions (formative and training nature) is strongly favoured in many instances, the second group must be restricted to very specific situations, and only if they cannot be undertaken in the near future by any existing institution.

Of particular importance is the assistance to farmers in matters related to irrigation practices. In many circumstances, the establishment of an irrigation assistance service within the project organizational structure can be fully justified and effective. The functions and responsibilities of irrigation assistance are discussed in detail in Chapter 7.

Another important responsibility which is often added in irrigation schemes established on newly developed land relates to applied research. In such circumstances, it is most convenient to gain experience rapidly in the management of soils and new crops. For this purpose, applied research farms are established by the MPIS, which can also be very useful for demonstrations of good agricultural practices to the farmers. If such farms are properly managed, the income from the agricultural produce often covers all the research expenses and therefore it is not a financial burden in the management of the scheme.

Most of the characteristics described for PIS also apply to this multipurpose type, although the latter has the great advantage of providing some supporting services (irrigation assistance, research, etc.), which are nearly indispensable in the early stages of development of an irrigation scheme. It is felt that the provision of these services - in one way or the other - is the key to achieve proper water management at the farm level.


Previous Page Top of Page Next Page