Page précédente Table des matières Page suivante


CHAPITRE 1. NATURE ET PRINCIPES DE L'EVALUATION DES TERRES


1.1 Généralités
1.2 Buts de l'évaluation des terres
1.3 Evaluation des terres et planification de leur utilisation
1.4 Principes
1.5 Niveau des études et méthodes
1.6 Nature du cadre

1.1 Généralités

Les décisions en matière d'utilisation des terres ont toujours été intimement liées à l'évolution de la société. Autrefois, les modifications dans cette utilisation se produisaient souvent de manière progressive, par suite de maintes décisions prises isolément, mais dans le monde encombré et complexe d'aujourd'hui, elles découlent fréquemment de la planification de l'aménagement du territoire que pratiquent tous les pays, aussi bien développés qu'en développement. Dans certains cas, elle a pour but de trouver de nouveaux types d'utilisation productive des ressources de l'environnement, mais le plus souvent, elle s'impose en raison de l'évolution des besoins et des pressions entraînant l'utilisation concurrentielle d'une même terre.

Cette planification a pour objet de guider les décisions concernant l'utilisation des terres pour permettre à l'homme de tirer le maximum d'avantages des ressources de l'environnement, tout en veillant à leur conservation pour l'avenir. Ceci suppose l'intelligence, non seulement de l'environnement naturel, mais aussi des utilisations des terres envisagées. On ne manque pas d'exemples de dégâts causés aux ressources naturelles et d'échecs essuyés dans l'utilisation des terres, faute d'avoir tenu compte des relations réciproques qui existent entre la terre et son utilisation. L'une des fonctions de l'évaluation des terres est précisément de faire comprendre ces relations et de permettre aux planificateurs de comparer les modes d'utilisation les plus prometteurs.

L'évaluation des terres a pour objet de juger du comportement de la terre lorsqu'on l'utilise à certaines fins. Elle suppose l'exécution et l'interprétation d'études de base sur le climat, les sols, la végétation et ainsi de suite, en fonction des exigences de diverses utilisations. A toutes fins utiles de planification, il faut se borner à prendre en considération seuls les usages compatibles avec les caractéristiques physiques, économiques et sociales de la zone en question, en tenant compte également des facteurs économiques.

1.2 Buts de l'évaluation des terres

Bien que l'évaluation des terres puisse porter sur leur comportement actuel dans certains cas, souvent néanmoins, elle s'occupe des modifications à l'utilisation et parfois à la terre elle-même, ainsi que de leurs effets.

L'évaluation prend en considération l'aspect économique des activités proposées, ainsi que leurs conséquences sociales pour la population de la zone et du pays en question et celles, bénéfiques ou nuisibles, pour l'environnement. Elle doit donc répondre aux questions suivantes:

- Comment la terre est-elle aménagée et qu'adviendra-t-il si les techniques actuelles restent inchangées?

- Quelles sont les améliorations que l'on pourrait apporter aux techniques actuelles d'aménagement des terres, tout en continuant à les utiliser de la même manière?

- Quels autres modes d'utilisation sont physiquement possibles et économiquement et socialement compatibles?

- Lesquels offrent des possibilités de production continue ou autres avantages?

- Quels sont les effets nuisibles, du point de vue physique, économique et social, présentés par chaque mode d'utilisation?

- Quels sont les inputs renouvelables nécessaires pour obtenir la production souhaitée et pallier le plus possible les effets nuisibles?

- Quels sont les avantages présentés par chaque mode d'utilisation?

- Lorsque l'introduction d'un nouveau type d'utilisation entraîne une modification profonde de la terre proprement dite» comme, par exemple, des projets d'irrigation, l'évaluation doit en outre répondre aux questions ci-après:

- Quelles sont les modifications possibles et nécessaires que l'on peut apporter à la condition de la terre, et par quel moyen peut-on y parvenir?

- Quels sont les inputs non renouvelables qu'exigent ces modifications?

Le processus d'évaluation n'entend pas déterminer les modifications qu'il faut apportera tel ou tel mode d'utilisation, mais fournit plutôt des données permettant de prendre des décisions à ce sujet. Pour être efficaces dans ce rôle, en principe les résultats d'une évaluation prennent en considération plusieurs modes d'utilisation possibles pour chaque superficie de terre, et comprennent: des renseignements sur les conséquences bénéfiques et nuisibles de chacun d'entre eux.

1.3 Evaluation des terres et planification de leur utilisation

L'évaluation des terres ne constitue qu'une partie de la planification de leur utilisation. Son rôle précis varie selon les circonstances. Dans le présent contexte, le processus de planification de l'utilisation des terres se rapporte simplement à une série d'activités et de décisions d'ordre général, à savoir:

i) reconnaître la nécessité d'une modification;

ii) identifier les objectifs;

iii) formuler des propositions offrant plusieurs utilisations possibles et établir leurs principales exigences;

iv) identifier et délimiter les différents types de terres de la zone en question;

v) comparer et évaluer chaque type de terre en fonction des différents modes d'utilisation;

vi) choisir le mode d'utilisation optimum pour chaque type de terre;

vii) établir un projet, ou procéder a toutes autres analyses détaillées d'une série de solutions de remplacement pour les diverses parties de la zone;
Dans certains cas, ceci se fait sous forme d'étude de faisabilité.

viii) décider la mise en oeuvre;

ix) mettre en oeuvre;

x) surveiller la mise en oeuvre.

L'évaluation des terres joue un rôle majeur aux étapes iii) iv) et v) susmentionnées et fournit des informations pour les activités ultérieures. Avant de procéder à l'évaluation des terres, il faut donc tout d'abord reconnaître la nécessité de modifier l'usage que l'on en fait; il peut s'agir de l'élaboration de nouveaux types d'utilisation productive, comme, par exemple, des projets de développement agricole ou de plantation de forêts, ou la fourniture de services, tels que la création de parcs nationaux ou de zones de loisirs.

Une fois cette nécessité reconnue, on procède à l'identification des objectifs visés et à la formulation de propositions générales et particulières. Le processus d'évaluation proprement dit met en jeu la description d'une gamme d'utilisations prometteuses, ainsi que l'évaluation de ces derniers en fonction de chaque type de terre identifié dans la zone en question. Ceci permet de recommander un ou plusieurs modes d'utilisation préférentiels. On peut alors se servir de ces recommandations pour décider des utilisations qui conviennent le mieux à chaque partie de la zone. Dans les étapes ultérieures, on les étudie généralement plus en détail, puis, s'il est décidé d'aller de l'avant, on met en oeuvre le projet de mise en valeur, ou autre type de modification, et on contrôle les résultats.

1.4 Principes

Certains principes fondamentaux s'appliquent aux méthodes employées pour l'évaluation des terres, à savoir:

i) L'aptitude des terres est évaluée et classée en fonction de modes d'utilisation précis

Différents modes d'utilisation des terres présentent différentes exigences. Par exemple, un champ d'inondation alluviale mal drainé peut fort bien se prêter à la riziculture, mais pas à beaucoup d'autres cultures ou à la sylviculture.

La notion de l'aptitude des terres n'a de sens qu'en termes de modes d'utilisation précis, chacun ayant ses propres exigences (humidité du sol, profondeur d'enracinement, etc.). Les qualités de chaque type de terre, telles que l'humidité disponible ou les tendances à l'inondation, sont prises en considération en fonction des exigences de chaque mode d'utilisation, et c'est pourquoi la terre proprement dite, tout comme l'usage que l'on en fait, ont une importance fondamentale pour l'évaluation de son aptitude.

ii) L'évaluation demande la comparaison des avantages obtenus par rapport aux inputs exigés par les différents types de terres

La terre en soi, sans autres apports, ne possède que rarement, ou même jamais, un potentiel de production; par exemple, la cueillette de fruits sauvages suppose une main-d'oeuvre, de même que l'utilisation des terres à l'état vierge à des fins de conservation exige des mesures de protection. Pour évaluer l'aptitude des terres à chaque mode d'utilisation, on compare les apports nécessaires (main-d'oeuvre, engrais, construction de routes, etc.), avec les produits ou autres avantages obtenus.

iii) Une approche multidisciplinaire s'impose

Le processus d'évaluation exige l'apport de différentes disciplines; sciences naturelles, techniques d'utilisation des terres, économie et sociologie. L'évaluation de l'aptitude des terres, notamment, tient toujours plus ou moins compte des facteurs économiques. Dans une évaluation qualitative, ces derniers n'entrent en jeu que d'une façon général, sans devoir calculer le rapport coût/avantage, tandis que dans une évaluation quantitative, ce rapport joue un rôle majeur en termes économiques. Par conséquent, une équipe d'évaluation doit comprendre toute une gamme de spécialistes dans divers domaines: sciences naturelles (géomorphologues, prospecteurs des sols, écologistes); technique d'utilisation des terres (agronomes, forestiers, spécialistes de l'irrigation, spécialistes de l'aménagement de l'élevage); économie et sociologie. Pour des raisons d'ordre pratique, il est parfois nécessaire de confier plusieurs de ces fonctions à une même personne, tout en respectant une approche multidisciplinaire englobant des études pédologiques, d'utilisation des terres et socio-économiques.

iv) L'évaluation doit tenir compte des caractéristiques physiques, économiques et sociales de la zone en question

Des facteurs, tels que le climat, les niveaux de vie de la population, la disponibilité et le coût de la main-d'oeuvre, la situation de l'emploi, le marché local et d'exportation, les systèmes de régimes fonciers acceptables du point de vue social et politique et la disponibilité de capitaux, forment le contexte dans lequel s'inscrit l'évaluation. Il serait, par exemple, peu réaliste de dire qu'une terre est apte à la riziculture non mécanisée, exigeant un fort coefficient de main-d'oeuvre à faible coût, dans un pays où, justement, la main-d'oeuvre est très chère. Les hypothèses sur lesquelles se fonde l'évaluation varient d'un pays à l'autre et, dans une certaine mesure, d'une région à l'autre dans un même pays. Beaucoup de ces facteurs sont souvent implicitement supposés et, pour éviter les malentendus et faciliter la comparaison entre les diverses zones, ces hypothèses doivent être explicitement énoncées.

v) L'aptitude doit être déterminée sur la base d'une utilisation continue

En évaluant l'aptitude d'une terre, il faut tenir compte de la dégradation éventuelle de l'environnement. Certains types d'utilisation, par exemple, peuvent sembler hautement avantageux à courte échéance, mais risquent de mener à l'érosion du sol, à la dégradation progressive des pâturages, ou à la modification nuisible du régime des cours d'eau en aval. De telles conséquences doivent primer sur les avantages à court terme et il faut alors classer la terre comme inapte à cette fin.

Il ne s'ensuit nullement que l'environnement doive être conservé à l'état absolument vierge. En général, l'agriculture demande le défrichement de la végétation naturelle, et le degré de fertilité des terres sous cultures est plus ou moins élevé, selon leur aménagement, mais ce n'est que rarement qu'il reste le même que sous leur couverture végétale naturelle. Il faut donc évaluer, avec autant de précision que possible, les conséquences que tel ou tel type d'utilisation des terres peut avoir pour l'environnement et tenir compte de cette évaluation en déterminant l'aptitude de ces dernières.

vi) L'évaluation des terres exige que l'on compare plusieurs modes d'utilisation

Il peut s'agir, par exemple, d'une comparaison entre l'agriculture et la sylviculture; entre deux ou plusieurs systèmes agricoles; ou encore, entre différentes cultures. Le plus souvent, on compare les modes d'utilisation actuels, dans le but de les remplacer par d'autres ou de les modifier, mais parfois on prend en considération tel ou tel mode d'utilisation, au regard de la non-utilisation de la terre, en d'autres termes, en la laissant à l'état vierge, mais ceci est néanmoins gouverné par le principe de la comparaison. Une évaluation ne peut être fiable qu'en comparant les facteurs coûts/avantages d'une utilisation donnée avec ceux d'une ou plusieurs autres possibilités. En ne prenant en considération qu'un seul type d'utilisation, même lorsque la terre est apte, on risque de négliger des possibilités encore plus avantageuses.

1.5 Niveau des études et méthodes


1.5.1 Niveau des études
1.5.2 Méthode à deux phases et méthode parallèle d'évaluation des terres

Certaines activités s'appliquent à tous les types d'utilisation des terres. Dans tous les cas, il faut d'abord établir les objectifs, les hypothèses et les contraintes de l'évaluation, ainsi que les méthodes à suivre. Les détails concernant les activités ultérieures, ainsi que la chronologie de leur déroulement, varient selon les circonstances, et dépendent, entre autres, du niveau des études et de la méthode adoptée.

1.5.1 Niveau des études

Celles-ci se déroulent à trois niveaux distincts: études de reconnaissance, études semi-détaillées et études détaillées. L'échelle à laquelle les cartes résultantes sont établies reflète, en principe, ces niveaux.

Les études de reconnaissance consistent, en principe, en un Inventaire général des ressources et des possibilités de mise en valeur au niveau régional et national. L'analyse économique n'y est faite qu'en termes très généraux et l'évaluation des terres est qualitative. Les résultats sont utilisés à des fins de planification nationale et permettent de choisir les zones à mettre en valeur et les priorités.

Les études semi-détaillées, ou intermédiaires, visent des objectifs plus précis, par exemple la faisabilité de projets de mise en valeur; elles peuvent comporter des enquêtes agricoles, l'analyse économique y est beaucoup plus importante et l'évaluation des terres est généralement quantitative. Les données qu'elles contiennent permettent de décider du choix des projets ou d'opter pour tel ou tel type de mise en valeur ou de modification.

Les études détaillées se rapportent à la planification et à la conception effectives, ou encore à l'organisation des exploitations, activités qui toutes trois se déroulent souvent après avoir décidé de mettre en exécution telle ou telle utilisation.

1.5.2 Méthode à deux phases et méthode parallèle d'évaluation des terres

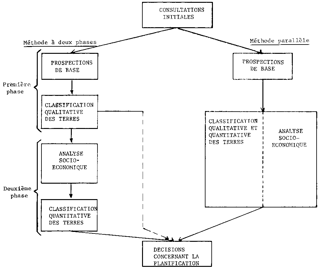
Les relations qui existent entre la prospection des ressources et l'analyse socio-économique, et la formulation des catégories d'utilisation des terres dépendent de la méthode d'évaluation de ces dernières pour laquelle on a opté, à savoir (Fig. 1):

- La méthode à deux phases qui consiste en grande partie à effectuer une évaluation qualitative des terres (première phase), et qui est généralement, mais pas toujours, suivie d'une analyse socio-économique (deuxième phase).

- La méthode parallèle qui consiste à effectuer concurremment une analyse des relations entre la terre et ses produits et une analyse socio-économique.

On se sert souvent de la méthode à deux phases pour la prospection des ressources à des fins de planification générale et pour des études d'évaluation du potentiel de production biologique. Pendant la première phase, les terres sont classées selon leur aptitude aux catégories d'utilisation choisies au moment de la prospection (par exemple, cultures - tomates, maïs -industrie laitière, etc.). L'analyse socio-économique, à cette étape, se limite à vérifier l'adéquation des catégories d'utilisation. Une fois rassemblée sous forme de cartes ou de rapports, les résultats de la première phase font parfois l'objet d'une analyse socio-économique (deuxième phase), soit immédiatement après la première phase, soit après un certain laps de temps.

FIG. 1 METHODE A DEUX PHASES ET METHODE PARALLELE D'EVALUATION DES TERRES

Avec la méthode parallèle, on effectue simultanément l'analyse socio-économique des catégories d'utilisation et l'étude et l'évaluation des facteurs physiques. Les catégories d'utilisation faisant l'objet de l'évaluation sont généralement modifiées au cours de l'étude. Lorsqu'il s'agit de cultures, par exemple, ces modifications peuvent porter sur leur choix et leur rotation, les estimations d'investissement de capital et de main-d'oeuvre et la détermination de la taille optimale de l'exploitation. De même, en sylviculture, il peut s'agir du choix des essences, des dates d'éclaircies et d'abattage et des mesures de protection requises. On applique de préférence cette procédure aux études semi-détaillées et détaillées de propositions bien définies se rapportant à des projets de mise en valeur.

La méthode parallèle est censée fournir plus rapidement des résultats plus précis. Elle offre de meilleures possibilités de centrer les activités de prospection et de collecte de données sur la production des informations requises pour l'évaluation.

Par ailleurs, la méthode à deux phases est plus simple du fait qu'elle consiste en une série d'activités bien définies. L'inventaire physique des ressources précède l'analyse socio-économique, sans chevauchement, en permettant la synchronisation plus souple des activités et du recrutement de personnel. Le texte, ci-après, est fondé sur la méthode à deux phases, sauf indication contraire.

1.6 Nature du cadre

Le cadre ne constitue pas en lui-même un système d'évaluation. Les gammes des modes d'utilisation possibles et des objectifs visés par le processus d'évaluation sont tellement vastes qu'aucun système particulier ne pourrait les couvrir à lui seul. Outre les contrastes évidents, comme ceux présentés par les climats, par exemple, les différences qui existent entre des facteurs tels que la disponibilité et le coût de la main-d'oeuvre, la disponibilité de capital, la densité de la population et les niveaux de vie, ne peuvent qu'entraîner des différences de détail et de portée dans l'évaluation des terres.

C'est précisément parce qu'on s'est rendu compte de ce fait et de la nécessité de parvenir à une certaine normalisation ou compatibilité, qu'on en est venu a la notion d'un cadre d'évaluation des terres. Ce dernier est constitué par un ensemble de principes et de concepts sur la base desquels on peut ensuite procéder a l'élaboration de systèmes d'évaluation au niveau local, national ou régional. Il ne s'agit donc pas d'un manuel donnant des définitions sur les limitations liées aux pentes, par exemple, ou sur les besoins en eau de tel ou tel mode d'utilisation; de telles valeurs ne sont en aucun cas universellement applicables. Le cadre a plutôt pour objet d'énoncer certains principes et concepts fondamentaux pour l'évaluation des terres et de tracer les grandes lignes des procédures à suivre pour évaluer et classifier leur aptitude.

Les principes et les procédures que renferme le cadre s'appliquent à tous les pays; ils se prêtent aussi bien à la planification de la mise en valeur de l'environnement naturel plus ou moins vierge des régions en développement qu'à celle de la conciliation de l'occupation concurrentielle d'une même terre dans des régions ayant une forte densité de population. Grâce au cadre, on peut, d'une part, élaborer des systèmes d'évaluation à tous les niveaux -national, continental, mondial - et, d'autre part, effectuer des études locales détaillées. Il couvre toutes les catégories d'utilisation du territoire rural: l'agriculture dans son sens le plus large - y compris l'élevage - la sylviculture, les loisirs ou le tourisme et la conservation des ressources naturelles. Il prend aussi en considération les aspects d'ingénierie pertinents, tels que la fondation des routes, les petits ouvrages, etc.

Le cadre n'est pas conçu à des fins de planification d'utilisation urbaine des terres, encore que certains des principes qu'il renferme soient applicables, même dans ce contexte. Il ne tient pas compte, non plus, des ressources des mers, mais, par contre, les eaux souterraines et de surface y entrent en jeu.

Le cadre s'adresse, avant tout, aux personnes s'occupant de l'évaluation du territoire rural. Etant donné que, dans la plupart des cas, l'évaluation de l'aptitude des terres est actuellement effectuée à des fins de planification par les pouvoirs centraux et locaux, c'est de ce point de vue que se place le cadre, mais rien n'empêche à des firmes, des agriculteurs ou autres particuliers de s'en servir pour la planification de l'utilisation des terres. Les principes et procédures qu'il renferme s'appliquent aussi bien à l'évaluation des terres pour des projets de mise en valeur particuliers qu'à l'élaboration de systèmes d'évaluation à l'échelon local ou national.


Page précédente Début de page Page suivante