Fishing communities of the world are diverse in culture, socio-economic structure, development level, day-to-day customs and behavioural features of their members, the political regimes of their countries, and in many other respects. Therefore our readers can be offered here only very general guidance, and even that should be applied selectively and prudently.
In most cases good communication is one of the essential keys to success. When the Planning Team has physically established itself in a community its main task is to create contacts, identifying and establishing channels of communication to the different groups and their leaders and, quite simply, making friends. The Team can communicate with the community's leaders and other members at several levels:
Personal, on an individual basis;
Family, on a household basis;
Small groups: extended families, homogenous groups, fishing units, etc.;
Assemblies of people of similar background: all hired fishermen, all minor boat-owners, fish mammies, etc.;
“General” assemblies of members of the community;
Leaders and leaderships: traditional, political, economic, religious, elected, etc.
The levels and types of approach should be selected according to local culture and tradition. While in one place all fishermen might eagerly attend a general meeting, in another most of them may shun it.
We have emphasized before the importance of an early identification of one or more immediately satisfiable local needs and of the Team's participation in a newly initiated or an ongoing activity. In addition to opening a valuable communication channel, this may also pave a way for the Team's involvement in the life of the community and for the Team's acceptance by both the fishing folk and other villagers.
Communication is a two (or more) way activity. One of the initial tasks of the Team would be to initiate discussions and deliberations designed to allow and even provoke people to articulate their needs, feelings, frustrations, ideas, and (if any) proposals and recommendations. The Team members must be good listeners and make every effort to understand the local people even before they set forth their own suggestions and solutions.
There are a great variety of organizational forms which can serve as a framework for the discussions and deliberations. For example, formal institutions such as committees, ad hoc working groups, fishermen's organizations, etc., can be organized. On the other hand, most of the identification of issues and planning can also be done through informal gatherings and meetings with individuals. Working with more formal working groups and committees has, however, quite a few assets, such the good chance for identification and emergence of new leaders; involving many people in the ongoing activities; giving the people a chance for getting used to democratic institutions, habits and practices; and thus preparing them for self-reliant development.
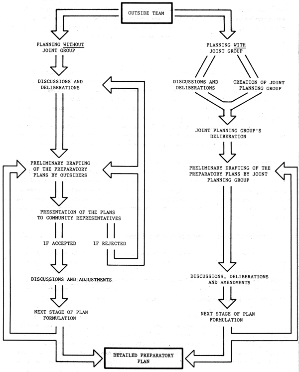
One way of participatory planning on a community level is to create, where feasible, a community or village joint planning group. It should be composed of the members of the planning team and of representatives and leaders of the fishing folk and other segments of the population. It would be best if such a group could and would take over the functions of the planning team in the community. There are several advantages in such an approach. The representatives of the local people participate in the planning throughout all its stages, there will be no “them” (the planners) and “us” (the villagers), and even the initial, preliminary thinking and planning would be done jointly so that the chances of a possible rejection or major amendments at a late stage by the community representatives can be minimized. Figure 5 illustrates these advantages of the joint planning.
One must bear in mind, however, that in many stratified societies the members of such joint planning groups would come mostly from among the dominant segments of the community. In extreme cases, the very presence of such members and their participation in meetings with the poorer or otherwise underprivileged people may prevent the poor from establishing the necessary effective communication with the outside planners. If such a dilemma occurs, the planners must solve it according to the local conditions and, if necessary, forfeit the idea of having a community-level joint planning group.
During the local discussions, the planners will become aware of issues important to different groups and individuals and of their specific needs. The fish mammies would tell of the many kilometres they have to carry the fish on their heads till they come to the road where they can obtain - for a price - transport to the market; boat-owning fishermen would tell of the difficulties of having their engines repaired in the town; non-owner fishermen would tell of their frustration of being hopelessly trapped working as a hired hand on someone else's boat.
The emergence of issues would be followed by deliberations on what can be done to amend the situation. Various proposed solutions, such as those for the carrying of fish to the market, would be brought up and discussed with the fishmongers, for example. The Team may discover that while they may support and welcome an idea for joint transport, they may shun any step that may interfere with the individual character of their business. Continuing with this example, depending on the physical and general conditions of the country and the locality, different types of transport might be considered: pack animals, tricycles with fishbox, light trucks and pick-ups, tractors towing movable containers, refrigerated lorries, vessels of all sorts and sizes, et cetera.

Figure 5 Preparatory Planning with and Without a Joit Planning Group at the Community Level
Having selected possible alternative solutions the group would also deliberate the various organizational forms these solutions might assume: a cooperative effort, a regular business partnership, an association with an individual owner, or a public enterprise, before making a final choice on which option to use.
The following CHECK LIST FOR SELECTION OF CFC COMPONENTS (Figure 2, page 11a) offers a selection of component units which may be useful during such discussions and deliberations.
During the discussions, consultations and deliberations with the various groups and individuals concerned, all sorts of needs and pressing issues will emerge. Every segment of the population would bring up the needs which seem most important to them. The planners should consider the possible solutions and, eventually, formulate a batch of “micro-plans”, such as, e.g., a vehicle to carry the mammies with their fish to the market, a village workshop where the fishermen will have their engines repaired, a credit scheme for propertyless fishermen, a water-pump for the village well, an ice plant, etc., (see Fig. 6 - Participatory Planning “Micro-plans”, a chart).
The next step would be the integration of the different “micro-plans” into a master-plan for the CFC. This is a very responsible task for the Team's experts, for as explained before, they will have to estimate, besides the immediate actual development needs, also the possible rate of growth and extent of future needs. Also, the master-plan represents the main basis for a local long-term fishery development (or even integrated rural development) programme, and its good and responsible formulation may well be a condition for obtaining outside assistance to the programme. Furthermore, coordination and possibly complementarity may be required between the CFCs within a given province or area.
The master-plan must make good sense from the technical point of view. All unnecessary duplications should be avoided. As examples, where electric power would be needed for several components (e.g., ice plant, mechanical workshop, water-pump, and hospital), the feasibility of a central power plant should be seriously investigated. The same truck which is taking the fish mammies to the market can carry back various supplies, or even serve as the village public bus during the rest of the day, or a design of a vehicle may emerge which is half bus and half insulated fish carrier, and so on.
The integration of the various “micro-plans” into a single master plan would require at least another round of deliberations, this time at a higher level. Although it would be most desirable that representatives of the various interest groups participate, the planners should also involve at this stage the main community leaders, the various authorities concerned and, according to the local situations, all those commercial and banking interests whose cooperation would help in the establishment of the CFC, and all those who, if not brought into the action at an early stage, would see it as a point of honour, or of duty, to resist the new development.
While integrating the sub-projects into the master plan, the planners should establish a priority list. The main criteria should be the urgency of the need, the feasibility and chance of success, the number and sort of people who would benefit and the importance of the sub-project for the rest of the programme. Since not all of these criteria would be in agreement in most of the cases, the deliberations may be prolonged and the process of decision-making may not be easy. Imagine that a dispute arises about what should be higher on the priority list, a fish-carrier bus for the mammies, or a power plant. Let us assume that the transport to the market would benefit a large population of hard-working women, its chance of success is very high and its financial feasibility practically assured. At the same time, an early construction of an electric power plant should enable a more diverse development: a workshop, water supply, light in the community and, perhaps, some other auxiliary facilities. As in other cases, we would recommend that the decision is based on the widest achievable concensus in the community, on a democratic resolution, or failing that, at least on the recommendation of the recognized leadership.
The established priority list will serve as the basis for the formulation of the Detailed Preparatory Plan and for the feasibility studies involved.
As mentioned in the INTRODUCTION, plans and programmes need not be restricted merely to fish production. They may include any development which will diversify the social services and commercial activities in the community thereby improving the quality of life and creating employment and income. The planners may consider, for example, the development of cottage industries, handicrafts, the development of sport fishing for tourists, guest houses, seafood restaurants, et cetera.

Figure 6 Deliberations over Integration of Micro-plans into a Master-Plan

Figure 7 Steps in the selection of typical “micro-plans”
The identification of non-fishery options for development may call for additional expertise and for contact with enterprises, institutions and authorities which normally have little to do with fisheries. For example, there may be such needs as a clean water supply and the building of a school on the one hand, and such opportunities as the collection and export of aquarium fish, tourist season operation of glass bottom boats over coral reefs, or export of shark fins, on the other. Formulation of the plans and related proposals may require consultation with authorities in charge of public works, tourism, foreign trade, various specialists, importers, exporters, public transporters and hotel operators, and others (see Figure 8).