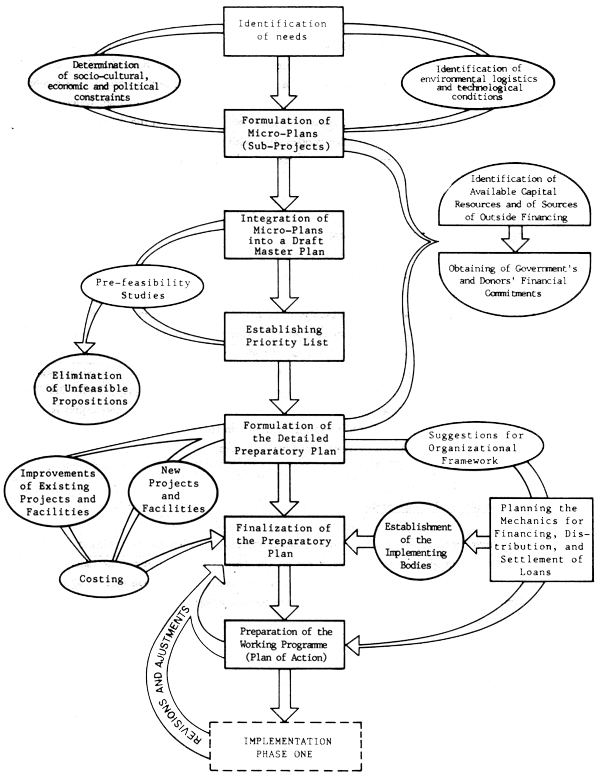
After the prolonged period of investigation and analysis, participatory discussions and deliberations, the Team should be in a position to put together the detailed preparatory plan. It will indicate the CFC components which are to be strengthened or established, the order of priority, the time-table, where they are to be located, and the ways in which they are to be owned, managed and operated. It will specify the equipment and the cost of each component, how they are to be financed and repayment made. It will also contain detailed training programmes for the local people and detail the anticipated long-term programmes of support and assistance to be provided by the FDU. This plan represents an actual working programme and that part of the Master Plan which is to be implemented within Phase One, bearing in mind that it must be flexible enough so that if changes in the situation occur it can be amended to meet new circumstances.
In the former chapter we dealt with the participatory planning process during which the planners establish the needs and propose solutions in the form of “micro-plans” or “sub-projects”, which are then integrated into a general long-term master-plan. Now we have arrived at the stage when the planners start employing calculators, drawing boards, equipment catalogues, price lists and the like.
At this stage the first task of the planners is to establish the exact character of the selected physical components. In many cases there are quite a few alternatives that could be considered. Figure 9 “Alternatives for CFC Components” illustrates some of the possibilities. For the transport of fish to the market, for example, there are at least 9 alternatives, while 5 variants are mentioned for a fuel station.

There are many criteria by which the planners can make their choice. Some are operational, such as how to send the fish to the market: in a barge across the lagoon, in a boat along the sea coast, or in a lorry by road. Some are technical: the sort of storage needed for smoked, fresh, dried or otherwise processed fish. Some are commercial: what is the most feasible way for processing the fish which cannot be sold fresh, from the point of view of demand, prices and other market considerations - smoking, freezing, drying, canning, etc.? There are financial criteria, such as loans or grants which may be available for one sort of equipment while not for another. Manpower criteria: are there enough people really available to operate the proposed facility? are the essential skills available? In many cases the best technical solution may be inappropriate because the essential skills and technical backstopping are absent and cannot be feasibly provided on a long-term basis. All this brings us to the question of appropriate technology.
A multitude of articles, books, and other papers dealing with this subject have been published and the interested reader will find a few selected references at the end of this guide. Here we would like to limit ourselves to only some practical recommendations, although we are aware of the fact that while doing this we may run into a controversy with this or that author.
Any discussion on the selection of appropriate technology has strong political and ideological undertones, stemming from the fact that the history of projects involving or centered on the transfer of technology to rural people (including small-scale fishermen) is not filled with successes. Many such projects resulted in heaps of rusty machinery, and benefitted only equipment manufacturers and their agents. In other cases both the new equipment and the benefits involved ended in the hands of the rich and powerful. There are quite a few cases on record where the introduction of new technology led to overfishing, followed after a brief period of improved earnings by further impoverishment of the artisanal fishermen.
Inappropriate technology has many definitions which range from strictly technical (equipment which is technically unsuitable to the conditions of its operation) to highly political (e.g., equipment manufactured in the “wrong” country or by the “wrong” type of company). In this Guide we prefer rather to deal with the more positive aspect of what constitutes truly appropriate technology.
A technology is appropriate for a given set of conditions if:
it answers definite needs;
local servicing and supply of spares are available;
the personnel for its operation is either available or can be trained on the job or otherwise within a reasonable time;
it is economically feasible;
there is a steady supply of (the necessary) energy, if required;
the local personnel are mentally and psychologically able to cope with it;
it is otherwise acceptable to the local population.
| Key Elements | Alternatives | 1 | 2 | 3 | 4 | 5 | 6 | 7 | 8 | 9 | |
|---|---|---|---|---|---|---|---|---|---|---|---|
| Power supply | A | Outside mains | Diesel generator | Windmill generator | Watermill generator | Steam engine | Solar power generator | ||||
| Fish storage | B | Insulated containers | Chilling rooms, mechanically refrig. | Cold storage (Deep Freeze) | Refrig. water tanks | Storerooms for dried and salted fish | Silage | Insulated fish rooms | |||
| Processing for human consumption | C | Smoking | Reducing (FPC) | Drying | Oil extraction | Canning | Fermentation | Marinades | Salting | Freezing | |
| Processing for other purposes | D | Composting | Reducing (fishmeal) | Skin processing | Handicraft | Glue | Pharmaceutical purposes | ||||
| Transport | E | Reefer trucks | Railway | Tractors and platforms | Movable containers | Carrier boats | Carrier barges | Air | Passenger/ cargo bus | Mobile Trading Units (MTU) | |
| Ice plant | F | Block | Flakes | Scale-ice | Seawater ice | Ad hoc ice production in freezers etc. | Snowlike ice | Dry ice | |||
| Fuel station | G | Outdoor surface tanks | Underground station with hand pumps | Same with mechanical (electrical) pumping | Floating | Mobile Trading Unit (MTU) | |||||
| Repairs and maintenance | H | Outboard-motor workshop | Inboard engines maintenance workshop | Refrigeration maintenance workshop | Universal workshop | Mobile Trading Unit (MTU) | Mobile Service Unit (MSU) | ||||
Figure 9 Some Alternatives for CFC Components
The technology is appropriate if it is economically, financially and equitably accessible to those sectors of the people it is designed to serve and if there is a good chance that it will eventually benefit many members of the community, and especially those who need it most. Appropriate technology is not necessarily “low-level” or “intermediate”; by our terms, if it answers the above conditions, it may be “high-level” or “sophisticated”, depending how one classifies an echosounder, a refrigerator, or an ice-making machine.
Technology has often been singled out as the main villain. This led some people to question the desirability of any introduction of improved technology to small-scale fisheries, and to arguments in favour of leaving traditional technology untouched, or at most only slightly changed. Such an approach might, perhaps, have some merit if the development in the other sectors of the country were at a standstill as well.
In the Introduction we have pointed out the futility of attempts to introduce to small-scale fisheries technologies and systems exceeding the general level of development in the country at large. It is, however, equally futile and quite naive to try to maintain traditional fishery technology below that level.
On the other hand, a not less important rule is that in most cases it would be economically and socially wrong to let the technology of the artisanal fishermen to stagnate deep below the general technological level of their country and especially of the environment they encounter and are active in, be it on the land or on the water.
It would be totally unrealistic to recommend to the fishermen to cling to their sails and paddles among a multitude of motorized small cargo and passenger craft, sport speedboats and other motorized vessels unless the sails and paddles are, in fact, economically superior. In such environment, even if it is not made a component of a development project, the motorization of the fishermen's craft will arrive sooner or later through some private enterprise. The main difference will be that while timely motorization through a well-designed integrated development project may benefit also the weaker sector of the fishing community, motorization through private action would more often than not only benefit the stronger and the richer ones, and thus increase the social and political stresses in the community.
In some cases, for example, traditional fishing grounds of small-scale fishermen are exploited by high technology larger scale “industrial” or “company-owned” fishing fleets. In many such conflict situations, only through upgrading their own technology can the artisanal fisherman compete with the “invaders” at sea, and then often with a good chance of success.
Hence, while considering the character of the equipment and machinery components for a CFC, a golden rule to be followed is that the level of the technology selected for the artisanal fishermen should fit the general technological level in their country.
The planners should bear in mind another golden rule: the main determinants of the character of the technology are the conditions of its operations (availability of skills, manpower, maintenance facilities, supply of spares, etc.) and its social and economic impact on the community (who benefits? who may lose?) rather than the sheer “technical” needs.
However needed and justified may be, say, the supply of ice or cold storage in a village, refrigeration plans and machinery should not be installed where there is no chance of their being properly maintained and operated. The planners should seek another solution which would fit the local conditions, even if it is only the “second best”. Thus, in different places, different technological solutions may be appropriate, in spite of the similarity of needs and technical problems. It is the job of the experts from outside the fishing village to bring forth for discussion in the community the various possible technological and logistic options so that the planning group can consider them from different points of view. The objective must be not only the introduction of technology but also its survival.
Once the character of the CFC components and the technology level have been decided on, the planners can proceed with the determination of the size of the facilities and the capacity and power of equipment and machinery. They should consider as many aspects as possible before taking the final decision, because often the seemingly obvious choice is not the appropriate one. We all know about, and where feasible apply, the economy of scale. Two small pieces of machinery are usually more expensive than one big machine which can do the same work. Where, however, repair skills and spare parts supply are limited, if, for example, a single 50-kW generator breaks down the whole CFC may remain without power till it can be repaired. On the other hand, if one of two 25-kW generators breaks down, the power supply can continue, at least on a limited basis.
| FACTOR | A SINGLE LARGE UNIT | SEVERAL SMALLER STANDARD UNITS |
|---|---|---|
| Total investment in equipment | Cost per unit of potential production usually lower | Cost per unit of potential pro- duction is sometimes much higher |
| Reliability of operation | Operation stops in case of breakdown | Breakdown of unit does not prevent continuous operation |
| Cost of maintaining a stock of spares | Usually higher because a full stock should be maintained | Often economizing is possible owing to interchangeability of spare parts |
| Mobility of unit | Mostly none | Often possible and convenient |
| Maintenance and ad hoc repairs | Often requires considerable skill | In many cases limited skill suffices |
| Cost of installation | Generally high | In many cases quite low |
| Cost pf infrastructure involved | Generally high | In some cases much lower |
| Operation and energy costs to output (or throughput) ratio | Usually lower when employed to capacity but may become quite high if kept running for small amounts of fish or otherwise low output or throughput | Usually higher when all units are employed but becomes more economic when operation at full capacity is required less often |
CAUTION: This Table should not be applied for the selection of fishing boasts without the use of additional technical criteria and determinants.
Figure 10 Selection of Size and Capacity of Equipment and Facilities at the Same Technology Level
One ice-making unit with a capacity of 15 t/day is cheaper than 3 units producing 5 t/day each. One refrigerated fish store with a capacity of 50 t may be less expensive than 5xl0-t units. Nevertheless, where landings strongly fluctuate2, the energy cost is high and the maintenance services are not of the highest standard, it may well be advisable to have a facility made up of several standard modules with interchangeable parts rather than a single large unit. Furthermore, where something new is being attempted, there are strong arguments in favour of starting off with a smaller, pilot-scale operation which can later be expanded or abandoned as indicated by the results obtained. Figure 10 (Selection of size and capacity) illustrates some of the relevant considerations.
Where relatively advanced fishing craft are introduced, strict criteria should be applied in the selection of their main specifications. In many places certain features of the fishing boat, such as size, speed, engine power, etc., may be regarded as status symbols at the expense of economic and technical feasibility. The planners should insist on applying, as far as possible, rational considerations: technical, economic, commercial, safety, living and working conditions. On the other hand, they should keep their mind open to the possibility that the local fishermen may Insist on some, apparently irrational requirements, for very good reasons: In a boat construction project, for example, fishermen required a hold capacity which exceeded several times their actual fishing needs. Although they would not produce any good reason, the expert in charge succeeded to get to the root of the problem: the fishermen planned to use their new, motorised boats for carrying cargo during the off-season. Apprehensive that the financing agency might refuse, to support non-fishery activities, they hesitated to reveal their true intentions. Obviously, in integrated development programmes such off-season activities should be welcomed not only because they improve the fishermen's annual income, but also because they relieve the fishing pressure on the fish stocks.
On the other hand, some non-fishing activities of fishermen may be far less agreeable. In some cases the real reason behind a request for high-speed boats or extra-strong engines may stem from such illegal activities as smuggling and piracy.
The following Check List for the Selection of the Size, Capacity and Power of Fishing Boats may assist the planners in their preliminary deliberations. The subsequent Check List for Vessel Costs/Earnings Evaluation may help in the comparative estimation of the economic feasibility of the different options under consideration.
Availability of shelter/harbour:
The need for beaching restricts the size and weight of the boat which must be manageable under surf conditions by people, draft animals, and the available or planned beach hauling machinery. Similarly, shallow shelters and access channels constrain the draught of the boat.
Sea and weather conditions:
Rough to moderate seas may dictate rather large craft, while prevailing calm seas, small lake, lagoon, and river operation would enable almost any size of boat to be considered. While sails can be carried by any craft, they may be particularly recommended as main or auxiliary power where steady, regular winds blow. Strong currents and opposing winds require appropriately strong engines and streamlined hulls.
Distance to fishing ground:
This is one of the main determinants of the required fuel and water tank capacity and of the fish hold. Large distances may dictate staying overnight or longer at sea and require insulated or refrigerated fish holds as well as some crew accommodations.
Catch rates:
Catch rates and trip duration determine the fish hold size. Where catches are heavy this become the main determinant of the size of the boat. One should always bear in mind that present catch rates may drop when additional boats are introduced to fish the same stock. Multiplication of the existing catch rates by the number of new boats is an optimistic but erroneous way of estimating future yields.
Market and demand character:
Under some conditions, especially where high quality fish are sold fresh and fetch high prices, high boat speed may not only be a feasible feature, but a requirement. This would require strong engines and fast boats, such as large canoes or planing-hull “speedboats” or “pirogues”. Where such market constraints do not exist, slow and moderate speeds are recommended to keep the investment in boat and engine and the fuel cost low. The character of the market demand may also dictate some other features of the boat, such as where and how the fish are kept on board.
Fishing methods and equipment:
The fishing boat must be able to carry fishing qear sufficient to make its operation economic, and enough people to handle both the gear and the catch. This is therefore, under all conditions, one of the first criteria to be considered.
Cost:
Even where the construction of fishing boats is heavily subsidized or donor-supported, their cost should be kept within a rational and economical range. A good criterion is the ability of the owners to set aside enough money to cover the depreciation in value of the new boats during their useful life time, so that when the time comes they can replace them without further subsidies.
Socio-economic and cultural aspects of the boat operation:
The technical excellence and appropriateness of a boat for the given commercial and fishing conditions do not assure that it will not end idle or abandoned on the beach. Such maybe the outcome where the people operating the boat do not feel that the new technology improves their lot. The fishermen will turn back to their small canoes, catamarans, or jangadas if they feel over-exploited by the boat owner or the boat-operating organization or enterprise. There may also be no point in introducing large fishing boats designed to stay at sea for several days and nights in cultures where the fishermen traditionally return home every day or night. Only where there is a reliable commitment of fishermen prepared to change their mode of life at sea can such developments be gradually and tentatively undertaken.
1. Investment cost:
Hull
Deck equipment and machinery
Engine and auxiliaries, including propulsion assembly
Marine, navigation and safety equipment
Fishing gear
(The useful life time for each of these major items must be estimated so that the depreciation can be indicated. These estimates would be based on both the local and the experts experience. The life time of equipment varies considerably depending on the local conditions. Outboard engines which are known to last for 5 and more years in some areas may have I to 2 years of useful life in others. The useful life of fishing gear may vary even more.)
2. Expenditure:
Annual depreciation - according to the above it may range between 5–10% for the hull,
5–15% for inboard engine, 20–50% for outboard motor, 20–100% for fishing gear, per year;
Insurance (where applicable);
Hull maintenance and repair (usually 3 to 3% of the initial cost, growing with the boat's
age; it must be locally costed);
Permit/license fees, fixed taxes and dues;
Repayment on loan, capital, and interest;
Interest on working capital (where applicable);
Gear maintenance and repair (must be based on local knowledge);
Engine maintenance and repair (usually fluctuates between 3 and 10% of the initial cost of
the engine, growing with the age);
Fuel and lubricants - the following formula can be useful for a rough estimate:
Fuel cost = cf×P×T×Cp×M; where:
cf - fuel and lubricants consumption coefficient:
0.00022 for diesel engines
0.00033 for outboard motors
P - the nominal bhp of the engine
T - operation time (estimated) in hrs/year
Cp - power utilization ratio, 0.4 to 0.8, highest in trawlers working round the clock and purse seiners who spend most of their sea time running free at full speed in search of fish; lowest in vessels employed in passive fishing methods. The upper limit may be exceeded by boats trolling at full speed.
M - fuel price per metric ton
Ice - depending on local practice and conditions, 30 to 100% of the catch weight;
Bait - where applicable;
Food on board;
Management costs (where applicable) and various harbour or beach expenditure;
Basic (fixed) wages - (where applicable).
3. Profit = Gross income - expenditures (item 2)
Gross income = Annual catch in ton, by species, times respective prices, less the crew share and the take-home owner's wages (if applicable).
In island countries and in large-river fisheries often the functions of trading stations may best be performed afloat by mobile units, whether sea-going vessels or river boats and barges. The size of such vessels would depend on the amounts of fish that may be collected on one trip and on the services to be rendered and the supplies to be carried. In many cases, a reasonable fish-carrying service is all that is needed for a breakthrough in an otherwise stagnant situation. This is particularly true where the collection of fish is accompanied by maintenance services and the supply of fishing and other equipment and provisions, including fuel. Under an ideal set-up fishermen should be able to deliver their catch on board a Mobile Trading Unit (MTU) and be immediately paid either in cash or in cash-equivalent services, equipment and supplies, at reasonable rates. A next step could be the establishment of stationary fish collecting stations equipped with fish-stores or containers where the MTU would stop to collect the fish. At such stations, the MTU could also deal with those fishermen who are in need of its direct services. Otherwise, the fishermen could leave their catch at the collecting station in charge of a family or a crew member and themselves continue fishing (or go home).
The following Figure 11 specifies and indicates the approximate amounts of the various possible supplies and services on board an MTU, according to the size of the carrier vessel. It also indicates the power of a diesel engine necessary to propel it at an economic speed and its possible range of operation. Note, however, that this figure would require significant modification in the case of rivers with rapid currents.
An MSU consists of maintenance workshop facilities, including all tools, its own power supply and a small spare parts store. It is not designed to carry fish. On land it may be installed in a converted bus or truck or, where there are no all-weather roads, on a trailer towed by a tractor. On the water, a converted 12–15 m fishing or other craft or a specially designed 10 m barge or other type of vessel would be sufficient. A catamaran may present an attractive solution, especially for inland and inshore protected waters due to its large deck area, relatively light displacement, and fuel economy (data in Figure 10 is not directly applicable to catamarans).
Such units should be employed where there are serious problems of mechanical maintenance, supply of spare parts, and (possibly) fishing gear supply, and where the conditions do not justify or require the employment of full-size fish carriers and MTU's.
Having decided on the scale and other specifications of the components to be introduced, considerable care must be taken in the selection of the make and the supplier. Questions to be asked include:
| Feature | Total length of vessel | 10–13 m | 14–17 m | 18–21 m | 22–26 m | 27–32 m | ||
|---|---|---|---|---|---|---|---|---|
| Engine power hp | 35–50 | 50–100 | 100–160 | 160–240 | 250–350 | |||
| Range | miles | (divide by 2 for one-way distance) | 200–300 | 300–500 | 400–700 | 500–1000 | enough for most conditions | |
| km | 370–550 | 550–920 | 740–1300 | 920–1850 | ||||
| Economic speed, knots | 6.5–7.5 | 7.2–8.5 | 8.0–9.5 | 8.5–10.5 | 9.5–11.5 | |||
| Fuel and/or water for fishermen, litres | 2000 to | 7,000 to | 10,000 to | 20,000 to | 40,000 to | |||
| 6,000 | 10,000 | 20,000 | 40,000 | 100,000 | ||||
| Storage capacity for fish and ice, m3 | 3–12 | 12–20 | 20–30 | 30–75 | 75–120 | |||
| Storage capacity, tons of boxed | 1–5 | 5–8 | 9–13 | 13–30 | 30–100 | |||
| fish/tons of iced fish in bulk | 2–10 | 10–16 | 20–27 | 27–60 | 60–200 | |||
| Outboard maintenance service (incl. spare parts) | yes or limited | yes | yes | yes | yes | |||
| Diesel engine maintenance service (incl. speare parts) | no | no | yes or limited | yes | yes | |||
| Full meachnical workshop facility | no | no | no | limited or yes | yes | |||
| Fishing gear supply | non or limited | limited | yes | yes | yes | |||
| Food supply | v.limit. | limited | yes | yes | yes | |||
| Miscellaneous supplies | v.limit. | limited | limited | yes | yes | |||
| Freezer/ice making facility | no | no | no | limited | yes | |||
Figure 11 MOBILE TRADING UNITS: Orientative Specifications for Displacement-Hull Vessels
No matter how tempting it may be to accept, without question, equipment from a donor or a manufacturer either in the form of a “gift” or at prices which compare favourably with those prevailing elsewhere, such equipment must be avoided where it is inappropriate for the task at hand and does not meet the above criteria.
In countries where it is planned to establish a fairly large number of CFCs, there are advantages in standardizing the design and specification of certain types of plant, buildings and equipment. By doing so, and by placing bulk orders for certain items of plant and equipment such as refrigeration and ice plants, diesel engines, generators, vehicles, fishing gear, etc., capital costs can be considerably reduced and servicing simplified.