The introduction, in recent years, of preventive strategies (e.g., the application of HACCP) and risk assessment concepts are leading to fundamental changes in the approach to food safety. Governments in a number of countries are now undertaking quantitative risk assessments for specific microbiological hazards in the food supply, with the intention that the outputs of these risk assessments will be used in the development of food safety measures at the national level. Internationally, FAO and WHO have embarked on a series of Joint Expert Meetings on Microbiological Risk Assessment (JEMRA) that represents an extensive and on-going scientific commitment to risk assessment. The Codex Committee on Food Hygiene (CCFH) is currently considering the preliminary results of the risk assessments of Salmonella spp. in eggs and broiler chickens and Listeria monocytogenes in ready-to-eat (RTE) foods, and quantitative risk assessments on Campylobacter spp. in poultry and Vibrio spp. in seafood are underway to provide the committee with the scientific advice it has requested.
Microbiological risk assessment (MRA) is resource-intensive in terms of scientific input and time, and effective incorporation of MRA in the development of food safety standards, guidelines and related texts requires systematic and transparent application of a framework for managing food-borne hazards. The provisions and obligations of the World Trade Organization's (WTO) Agreement on the Application of Sanitary and Phytosanitary Measures (SPS) that apply to safety measures for foods in trade are an additional incentive for MRA to be used in a systematic and transparent manner.
Generic frameworks for managing food-borne risks have recently been described by FAO/WHO[9], Codex[10] and national governments. The four components of such frameworks can be summarized as follows:
Preliminary risk management activities[11] comprise the initial process. It includes the establishment of a risk profile to facilitate consideration of the issue within a particular context, and provides as much information as possible to guide further action. As a result of this process, the risk manager may commission a risk assessment as an independent scientific process to inform decision-making.
Evaluation of risk management options is the weighing of available options for managing a food safety issue in light of scientific information on risks and other factors, and may include reaching a decision on an appropriate level of consumer protection. Optimization of food control measures in terms of their efficiency, effectiveness, technological feasibility and practicality at selected points throughout the food chain is an important goal. A cost-benefit analysis could be performed at this stage.
Implementation of the risk management decision will usually involve regulatory food safety measures, which may include the use of HACCP. Flexibility in the choice of individual measures applied by industry is a desirable element, as long as the overall programme can be objectively shown to achieve the stated goals. On-going verification of the application of food safety measures is essential.
Monitoring and review is the gathering and analysing of data so as to give an overview of food safety and consumer health. Monitoring of contaminants in food and food-borne disease surveillance should identify new food safety problems as they emerge. Where there is evidence that required public health goals are not being achieved, redesign of food safety measures will be needed.
This document utilizes a generic framework for managing risks to provide guidelines for systematically incorporating MRA in the development of food safety standards, guidelines and related texts[12]. These guidelines jointly reflect current constraints and future expectations in respect of MRA. The guidelines can be applied by Codex and national governments as appropriate.
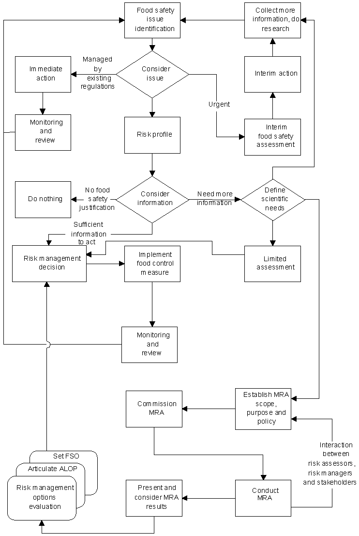
Preliminary risk management activities that are necessary for application of an overall framework for managing food-borne risks to human health include a number of separate components (see below). Figure 1 illustrates the decisions that have to be made during preliminary risk management activities, and how they relate to MRA.
Use of MRA as the scientific basis for food safety risk management is the focus of this document. However, it must be recognized that many food safety issues can be successfully managed without commissioning an MRA e.g. there is a long history of using Good Hygienic Practices (GHP), Good Manufacturing Practices (GMP), and HACCP to prevent, minimise or eliminate food-borne risks in the absence of MRA. Consequently, this document also provides guidance on deciding when a MRA may be useful and when it is probably not advisable.
Communication and interaction of risk managers with various parties may occur at several points during the preliminary risk management process. For example, there may be interaction with other parties to gather information needed to complete the risk profile; to help refine/correct/expand the risk profile; to help determine the feasibility and acceptability of possible responses to the issue; and to communicate the decision taken as a result of the risk profile. To help address the need for more interaction between risk assessors and risk managers at the international level, ad hoc drafting groups have been established by CCFH to "manage" MRAs and associated activities between annual meetings of that Codex committee. Each drafting group has temporary authority to communicate with risk assessors working on specific MRAs i.e. Campylobacter spp. in broilers, Listeria spp. in ready-to-eat-foods and Vibrio spp. in seafood.
The food safety issue that is the entry point for preliminary risk management activities can be formulated in many ways: broadly or specifically, affecting one commodity or many commodities, involving one pathogen or multiple pathogens, involving an emerging problem or an endemic problem. Food safety issues include:
Setting priorities amongst different food safety problems e.g., conduct a risk ranking;
Addressing a specific public health food safety problem e.g., Salmonella Enteritidis in eggs;
Justifying or evaluating a new or alternative measure, technology, or inspection system;
Making an equivalency determination.
The issue may come to the attention of the risk manager from a variety of sources e.g. disease surveillance, enquiry from a trading partner, consumer concerns or industry information. The risk manager needs to decide whether to pursue the issue or not.
Within Codex, the issue may be raised by a Member government or Observer organization. Codex may request a member country or group of countries to prepare a draft risk profile on a particular issue, which would then be considered as a potential topic of future MRA work.
Some food safety issues will require that an immediate, interim decision be taken without further scientific consideration. The nature of the actions taken will reflect the character of the issue that generates that action. Some examples are:
Application of a set of predetermined criteria and procedures following arrival at a port of entry of a product of ambiguous food safety status. (If such criteria do not exist, the risk manager will have to implement an immediate ad hoc response);
Soliciting expert opinion when a potential health risk is brought to the attention of the risk manager by independent scientists or other members of the public;
Initiating immediate action to determine the nature and scope of a food safety issue following the first occurrence of illness from a new or emerging pathogen.
In each case where immediate action is taken, it is essential that adequate communication occurs between managers and interested and affected parties. Actions should be followed by the collection of additional information that may inform and modify the risk management response. It is important to recognize that the resulting actions are temporary and will likely need to be replaced with more informed decisions.
One technique for supporting immediate, interim actions is the construction of interim food safety assessments. Such assessments contain elements of MRA. They depend on readily accessible information, realistic scenarios, and, where available and applicable, modules from previously constructed MRAs, e.g., the farm module from the MRA of Salmonella in poultry could be used to begin work on Campylobacter spp in poultry.
Notwithstanding any interim action as an immediate response to a food safety issue, the purpose of a risk profile is to enable a decision to be made on what will be done next and whether resources should be allocated to a more detailed scientific assessment. A risk profile comprises a systematic collection of information needed to make a decision, and is the responsibility of the risk manager (although it may be commissioned out to appropriate parties). At the international level, Codex would usually allocate the preparation of a risk profile to a country or group of countries.

FIGURE 1: Decision chart for preliminary risk management activities in relation to an overall framework for managing food-borne risks to human health
The individual or group preparing the profile needs to determine at the outset what information is needed, how, from where and from whom they will obtain it. A key first step in preparing a risk profile should be to determine available resources e.g. human, financial, time. Typically the risk profile would be a short document completed in a timely manner, depending on the time available to the risk manager and the nature of the issue.
The scope and detail of a risk profile, and the extent of interaction with other parties required to prepare it, depends on the food safety issue under consideration and the information needs of the risk manager. The extent of interaction with risk assessors, scientists, consumers, industry, and other interested parties depends on the time available, information needs, complexity of the food safety issue, and the likely impact of risk management decisions on different parties. Interaction with risk assessors to gain clarity on the specific questions that will need to be addressed by risk managers is particularly important, and specific scientific inputs may be sought.
A risk profile may include the following descriptive elements, using information that is relevant and readily accessible:
A concise description of the food safety issue;
Information about the hazard e.g. general description, extent of knowledge on the relationship between hazard and adverse health effects;
Any unique characteristics of the pathogen/human relationship;
Information about exposure to the hazard e.g. routes of exposure (food, water, direct contact with animals, etc.), prevalence, characteristics of the hazard, levels of hazard throughout the food chain, possible control measures and their feasibility and practicality;
Information on the adverse health effects on humans e.g. types and severity of adverse health effects, subsets of populations at increased risk (differing susceptibility, food intake, socio-economic status, geographical location), prevalence and incidence data from public health surveillance;
Other information relevant to risk management decision-making e.g. adequacy of the available data, perceptions of the food safety issue by interested parties, practical considerations (economic, technical, political, legal), possible actions and expected consequences (public trust in the decision-making process, distribution of risks and benefits);
Proposals for risk management questions to be answered by risk assessors.
Consideration of the information generated in the risk profile by the risk manager may result in a range of initial decisions (Figure 1). Where risk management action is needed, the risk manager may commission a MRA to provide appropriate scientific information on risks. In other cases, a MRA may not be needed or may not be possible, and a less extensive assessment (e.g. limited to an exposure assessment or a hazard characterization) can be more appropriate. Other options are to gather more information to better inform preliminary risk management activities e.g. establish data collection systems, design and conduct research to further investigate an issue. A possible consequence of a decision to gather more information is a new risk profile. In other cases, the risk profile may provide sufficient information for risk managers to directly select and implement risk management options (Figure 1)[13]. In cases where consideration of the risk profile leads to the conclusion that the issue does not justify further action, that decision and the rationale and supporting information should still be communicated to interested parties.
The above decision options are also available to Codex at the international level. A decision to request advice or information may be directed to a number of sources e.g. to FAO and WHO (JEMRA[14]) or member governments. Where a risk profile contains sufficient information, Codex may immediately initiate work on appropriate food safety standards.
In some circumstances, establishing the scope of a prospective MRA may reveal that there is insufficient information available to commission the MRA. In such cases, a decision to proceed with evaluation of risk management options will be based on a limited assessment (Figure 1) e.g. in one country, there was insufficient dose-response information on Vibrio parahaemolyticus in seafood to permit a MRA, and, therefore, generic control measures based on GHP and HACCP were implemented. In such cases, further action would include collection of more detailed information so as to revisit application of the generic framework for managing food-borne risks (Figure 1).
The purpose of a MRA is to provide an objective interpretation of relevant scientific knowledge to help the risk manager make an informed decision, especially when other means of assimilating information for the purposes of risk management are not adequate. The purpose and scope of the MRA should be clearly defined before beginning the work, and this is facilitated by discussions between risk managers, risk assessors, and other relevant parties e.g. food safety scientists, industry and consumers. The risk profile, together with other documentation on the particular food safety issue, provides the basis for such discussions.
An important first step is to clarify risk management goals, and formulate the specific questions that should be answered by the MRA. (These questions may not necessarily be apparent at the beginning of discussions). An example of a risk management issue is "How should the risk of contracting salmonellosis from egg-containing foods served in restaurants be managed?" The risk assessor should be made fully aware of the nature of the risk management question, but not be required to provide the answer to that question.
Based on the above example, the risk manager might pose the following questions to the risk assessor:
"What is the exposure to Salmonella from consumption of egg-containing foods in restaurants?"
"What is the likelihood of the general population (or a sensitive subset of the population) contracting salmonellosis from eating egg-containing foods in restaurants?"
"How much is the risk reduced if use by dates are required on all fresh eggs?"
Questions posed by the risk manager for individual MRAs will depend on the particular risk management goals, the hazard involved, the food matrix, the exposure pathway, and the intended use of the information generated from the MRA. Where the MRA is to be used to inform the development of food safety measures, the specific type of measure needs to be identified. These measures include standards that contain quantitative elements, guidelines that contain qualitative elements e.g. codes of practice, and more general texts e.g. general recommendations on design of food safety programmes (Section 4). In other situations, the questions posed by risk managers may be more general in nature e.g. prioritization of broad food safety policies, or prioritization of foods or food commodity groups for more intensive food safety control (Section 4).
Defining the scope of the MRA will determine the degree of detail required. In the ideal situation, the exposure pathway developed in the MRA will cover the entire production-to-consumption continuum, and the scope will detail the specific consumer population(s) of concern, the adverse health end-point(s) that are of interest, and other aspects that will guide data collection, modelling, analysis, and presentation of results. Properly defining the scope will also provide insights as to the timeframe and resources that will be needed for the MRA.
Establishment of MRA policy depends on adequate definition of the scope and purpose of the MRA, and consists of documented guidelines for judgements or policy choices[15].
Establishing MRA policy helps ensure that the MRA is systematic, complete and transparent. It also protects the scientific integrity of the MRA process. It is the responsibility of risk managers, but should be decided upon in co-operation with risk assessors and other interested parties, preferably before the MRA commences. During the conduct of the MRA, circumstances often arise that require new assumptions and possibly revision of predetermined guidelines. It is essential that all aspects of MRA are fully documented.
Effective establishment and implementation of MRA policy will require considerable interaction between risk assessors and risk managers. Some circumstances may require more frequent interaction than others e.g. in cases of highly uncertain information for a range of MRA data inputs. In some cases, interactions may benefit from involvement of a risk communication facilitator, and there may be a need for process review to ensure interactions are timely and appropriate. Questions regarding involvement of other interested parties may also be regarded as part of MRA policy, and this will be influenced by the nature of the food safety issue, resources available, timeframes and the need for confidentiality. Further issues include guidelines for peer review and at what stages in the process a review should be undertaken.
2.6.1 Generic aspects of MRA policy
Risk management authorities and other organizations may have generic policies for the conduct of some aspects of MRA e.g. FAO/WHO generally require that MRA activities include considerations specifically relevant for developing countries. At the national level, generic MRA policy may require certain choices that are inherently cautious when data gaps exist. Further, MRA may be required to always include risk estimates for the most susceptible or otherwise defined sub-populations e.g. children. A standing requirement for multi-disciplinary MRA teams may be considered as a generic aspect of MRA policy.
2.6.2 Specific aspects of MRA policy
For individual MRAs, any management guidelines that will impact on scope, data considerations, analysis, interpretation and presentation of MRA results should be explicitly recognized and documented. Such guidelines may also influence the resources that will be required e.g., the time and expertise to conduct a probabilistic production-to-consumption MRA for Salmonella spp. in raw poultry is significantly more resource-intensive than a deterministic estimation of population risk, based on levels of Salmonella contamination on poultry at retail.
Although risk managers have the responsibility for establishing key guidelines related to scientific value judgements made by risk assessors, the latter have the responsibility for depicting the impact of these guidelines on the outputs of the MRA. Examples of issue-specific MRA policy include:
Guidelines for key scientific judgements when there is a high degree of uncertainty in existing data, or data are lacking;
Adverse health parameters for presenting risks to human health e.g. disability-adjusted life years;
Sources of data to be considered, and any temporal, geographical, or other restrictions that may be put in place.
The risk manager is responsible for assembling the MRA team that will carry out the work. Often, the greatest benefits are realized when a multi-disciplinary team is assembled. This is particularly applicable if the scope of the MRA includes modelling of the production-to-consumption food chain. In any case, MRAs typically must integrate different kinds of information from diverse fields of study e.g. microbiology, microbial ecology, food technology, food hygiene, epidemiology and public health. Access to technical experts in the relevant sciences is needed, in addition to risk modelling expertise.
The mandate given by risk managers to risk assessors should be as clear as possible, and documented as a "contract" or terms of reference for the conduct of the MRA. The roles and responsibilities of both risk managers and risk assessors should be clearly agreed upon before initiation of the MRA (Sections 2.5 and 2.6). In particular, the risk assessors should explain the potential impact of key assumptions made on the outcomes of the MRA.
Risk estimates can be presented in several ways e.g., risk per serving, risk per year, risk per lifetime, relative risks. Thus a description of the required form of the risk estimate should be determined during the commissioning of a MRA. Aggregation of human health measures to create health-related quality of life measures, such as disability-adjusted life-years (DALYs), is one way of standardising the output of a risk assessment.
It may be helpful, and indeed necessary for complex MRAs, to identify a project manager whose job it is to co-ordinate the work, translate the technical information into terms that are readily understood, present interim findings to managers, and facilitate feedback from managers to assessors. It may also be advantageous to assign a risk communicator to facilitate interactions with other interested parties, as risk assessors and risk managers may not be sufficiently aware of the importance of, or have the skills and resources necessary to implement a comprehensive risk communication strategy.
Information that may be documented in the commissioning of a MRA includes:
Description of the specific risk management issue;
Scope and purpose of the MRA;
The MRA question(s);
The risk profile;
The type of MRA to be conducted, expertise needed, and resources allocated;
How the outputs of the MRA will be used by risk managers;
Timelines, including those for milestone reporting, manager-assessor meetings, stakeholder fora, completion targets;
Criteria to validate the risk model and outcomes, and assess "reasonableness";
Criteria to determine scientific and technical adequacy of the MRA;
Analysis of any future data needs.
Risk managers should be aware of a possible conflict of interest between the desired time-frame for results to be available versus the time needed to properly conduct a MRA.
Functional separation between risk managers and risk assessors is an established principle in the application of a generic framework for managing risks to human health. However, effective interaction between these groups and, as appropriate, other interested parties, during the conduct of a MRA is essential. Scientific findings may lead to revising and clarifying the risk management questions, or altering the scope, focus and expected outputs of the MRA. In addition, it is not always possible prior to conducting the MRA to anticipate all the points where MRA policy decisions are needed, nor to anticipate all data needs. Frequent meetings of relevant interested parties will help to ensure that important issues are fully addressed, and will enhance understanding of the analytical process.
Risk assessors have a responsibility to communicate regularly with risk managers on the impact that assumptions, data gaps, and choices about data selection, interpretation and modelling will have on the conduct and outputs of the MRA. Risk managers have a responsibility to request sufficient information from risk assessors so that they understand how MRA policy impacts on the MRA, and consequently take that into account in subsequent decision-making.
Objective criteria should be established to judge when the MRA work has achieved the targets set out in the commissioning document. Biases and personal preferences should not influence application of such criteria. It is recognized that new scientific data are constantly becoming available, but the value of incorporating more data must be weighed against all of the terms of reference for the work already commissioned. For this purpose, peer review by individuals with different perspectives and expertise is valuable. Analytical aspects of the MRA should be peer reviewed by independent MRA experts, while other scientific inputs should be peer reviewed by experts in relevant fields.
Risk assessors must strive to ensure that the logic, outcome, significance, and limitations of the work are clearly understood by managers and others, including those who have a specific role in risk communication with interested parties. The risk managers have the overall responsibility for ensuring that the results of the MRA are communicated appropriately to other relevant parties.
2.9.1 Risk estimates
The outputs of the MRA should be presented by risk assessors in a manner that can be properly utilized by risk managers in the evaluation of different risk management options. (This should have been agreed during commissioning of the MRA). Although the primary task may be to provide a quantitative description of the risk, assessors should enhance the value of the estimate by providing additional narrative e.g. on sources of uncertainty and biological variation, the quality of data sets used, and assumptions made. Furthermore, variability and uncertainty should be independently characterized and properly presented in the output of the MRA.
In most cases, a risk estimate is arrived at in the context of existing food safety measures. Preliminary evaluation of the risk assessment results may generate a request from risk managers for a modified risk estimate under circumstances of different food safety measures. Thus, MRA models have specific utility in exploring the effect of alternative food safety measures, at different steps in the food chain, on the risk estimate.
2.9.2 Format of reports
Generally, the presentation of MRAs should be conveyed in at least two different formats: a technical report for scientists, managers with specific technical expertise and interested members of the public, and an interpretative summary to assist risk managers and a broader, less-technical audience to understand the risk assessment.
The technical MRA report will typically be a lengthy and detailed document that should report all information needed to reproduce the MRA. Clarity can be achieved by defining technical terms, minimising the use of jargon, and including well-designed tables and graphs. It should be self-explanatory, written in plain language and provide:
All data, inferences, assumptions, calculations, technical descriptions and model parameters with assigned values and/or distributions. These should be presented in summary tables or appendices that allow readers to follow the logic of the MRA in a transparent manner;
All relevant information on data gaps, uncertainty and variability in the data, acknowledgement of assumptions made, and their influence on MRA outcomes;
A description of criteria used to assign categories if a scalar or ranking system is used to characterize MRA parameters;
A risk characterization that clearly presents the outcome of the MRA process and describes important factors that may alter the risk estimate e.g. new knowledge, different assumptions, changes in exposure pathways;
Description of analytical methods that may have been applied to measure the potential importance of different model inputs as contributors to variation in risk estimates, and the results[16];
Comparison of the results of exposure assessment and hazard characterization against any available data that were not included in the model e.g. validation of model predictions against independent epidemiological or experimental data;
A discussion of MRA outputs presented in a separate section of the report. This section may include the views of the risk assessors on the feasibility and effectiveness of specific hazard control measures, and other suggestions on the practical use of the MRA. By separating such views from the actual risk characterization, the science-based analyses are separate and explicit.
The interpretative summary is a short document that should explain the purpose of the work, how the assessment was conducted, the results and conclusions, and the importance of the conclusions in a way that non-scientists can understand. Flow charts, scenario trees, influence diagrams, and other means of graphically representing the process and the results are useful to readily convey information and to facilitate the readers comprehension.
2.9.3 Other reporting strategies
Other strategies for communicating MRA results include having the risk assessors provide a draft report, and then assigning a team of scientific writers and senior managers to prepare a final document that provides the risk managers with the information they need to make informed decisions. Communications for broader audiences may include oral presentations and public meetings. The use of knowledgeable individuals with good communication skills is essential to achieving the risk managers communication goals.
When presented with the results of the MRA, the risk managers should ensure that the information provided is sufficient for decision-making as specified in the purpose and scope of the MRA. They should fully understand the distribution of risk as presented in the MRA and confirm that the questions posed in the commissioning document have been appropriately addressed.
To achieve these goals, the risk assessors should brief the risk managers accordingly. They should provide an understanding of how the MRA was conducted, and describe the specific implications and limitations, including their impact on the resulting risk estimate, that are associated with:
Analytical approaches employed e.g. use of distributions for inputs and outputs rather than reliance on deterministic values, influence of including extremes of distributions;
Parameters used to characterize the risk estimate e.g. mean, median;
Impact on risk estimates of key data gaps, and sources of uncertainty and variability;
How the risk estimate would differ if alternative inputs and assumptions were used;
Any constraints on the conduct of the MRA in terms of influencing the outputs;
Use of specific tools e.g. rank correlation's are a starting point in considering the importance of specific information-gathering needs, and can provide an initial screening of the importance and effectiveness of various potential control points in the hazard exposure pathway;
Comparison of the risk estimate with available epidemiological data.
Iterative communication between risk managers and risk assessors during the MRA work (Section 2.8) should have prevented any unexpected outcomes, and provided for alternative strategies where outputs documented in the commissioning process could not be delivered.
If specific questions could not be answered, the risk manager should be able to understand the reason. Furthermore, the risk manager should be presented with recommendations as to how these questions could be answered in a future iteration of the MRA.
The risk manager should then decide whether the MRA is adequate to proceed further in evaluating risk management options, or whether there are elements of the MRA that need further work.
It is fully recognized that the steps used by competent authorities when responding to a food safety issue vary according to the particular circumstances (Figure 1). Flexibility in risk management responses is necessary because the factors surrounding food safety issues are often complex, unpredictable and may present new challenges in terms of protecting consumer health (Section 2). However, the focus of the current guidelines is the evaluation of risk management options on the basis of a MRA being available. Further, guidelines on the establishment of an appropriate level of protection (ALOP, Section 3.4) as articulated in the WTO SPS Agreement is a key theme.
During the development of an MRA, a number of pathogen-food commodity-specific risk management options may have been identified[17]. In some situations, the purpose of the MRA will be to illuminate the impact of risk reduction interventions based on an evaluation of relative risks e.g. comparing the impacts of different control options against an initial baseline estimate of risk. A focus on comparative risk reduces the need to establish a quantitative estimate of risk for each food control strategy.
Evaluation of risk management options will likely be an iterative process. The risk managers should know the degree of public health protection they are aiming to achieve. A number of different food safety measures, either alone or in combination, can be considered. It is likely that the risk assessors will have examined the impacts of different control options and approaches on food-borne risks, providing the risk managers with data that allows them to more objectively reach decisions on the most appropriate food safety measures. An iterative process continues until one or more risk management options that can achieve the desired level of consumer protection are identified. These options could include development of regulatory standards.
Possible risk management options include:
Avoid risks by banning the food, or limit sales of food that have a history of contamination or toxicity under certain conditions e.g. raw molluscan shellfish harvested under certain conditions;
Reducing exposure e.g. informing susceptible consumer groups not to eat specific foods;
Education of consumers e.g. labelling products to warn/inform susceptible consumers groups;
Control initial levels of hazards e.g. by selecting ingredients that have been pasteurized, using microbiological criteria to reject unacceptable ingredients or products;
Prevent an increase in the levels of hazards e.g. prevent contamination by appropriate food controls at different points in the food chain, and prevent growth of pathogens by temperature control, pH, aW, preservatives;
Reduce levels of hazards e.g. destroy pathogens/parasites by freezing, disinfection, pasteurization, irradiation;
Remove pathogens e.g., washing, ultra-filtration, centrifuging;
Do nothing, as appropriate to the food safety issue under consideration and the output of the MRA.
Evaluation of risk management options should involve a comparison of their inherent advantages and disadvantages together with their impact on risks. Relevant considerations include: acceptability of the technology or the resulting food product by industry and/or consumers, cost effectiveness, technological feasibility, expected level of compliance with control measures, options for monitoring and review, and the possibility of new risks arising from the options selected. Where food safety objectives (FSOs) are established, identification of a range of possible risk management options will offer industry the greatest flexibility in implementation of food control measures (Section 4).
If a decision to mandate specific risk management options is taken, this may achieve a short-term food safety goal but it may not allow manufacturers to be innovative in developing new approaches to meeting a FSO. It also reflects a "command and control" regulatory approach that may deny contemporary risk-based approaches to food safety.
In evaluating risk management options, all relevant data, knowledge and information pertinent to the decision are often dispersed among various interested parties. This expertise should be brought together in the most effective manner possible. This may include for example:
Knowledge on capabilities and performance of operations/industries at all steps in the food chain;
Likely abuse of the food e.g. during retail, "food service", handling by consumers;
Quality and safety of existing and "substitute" food products;
Knowledge of alternative technologies;
Knowledge on consumer preferences, values, dietary habits, and other information relevant to risk management.
A key question that should be asked during the evaluation of risk management options concerns who judges an option to be optimal and according to what criteria e.g. steam surface pasteurization of citrus fruit to remove pathogens may provide the same reduction in risks as washing by hand in an appropriate sanitising solution. Where labour costs are high, the former measure may be the most optimal. A cost-benefit analysis could be performed.
The outcome of a national MRA may be an absolute or relative estimate of risk for a generic category of food, and all interested parties will be involved in establishing an ALOP. In contrast, a food industry MRA is likely to consider only relative estimates of risk associated with their own food product. Those estimates will be focused on exposure levels known to be "safe" (also referred to as food safety benchmarking). In this context, exposure assessment in MRA offers the food industry a more sophisticated means to compare margins of safety for different products and to design optimal food controls. Furthermore, industry may utilize national and international MRAs to reassess and review their existing food production practices and to develop additional food controls such as instructions for correct handling, preparation and use.
The risk manager will have to carry out a step-wise process in evaluation of risk management options. In some circumstances, reaching a decision on an ALOP will be a prerequisite to developing specific food safety measures. A national competent authority will include many factors in making such decisions e.g. level of risk for the consumer population associated with particular hazards, and prioritization of such risks in terms of prevalence, severity and/or economic burden on society. Risk managers should also consider whether establishing an ALOP for a specific disease would enhance their food safety policies and strategies for food control. In some international trade situations, an exporting country may exercise the provisions and obligations of the WTO SPS Agreement and request that an importing country describe the ALOP associated with specified import controls.
Establishing an ALOP is the responsibility of the risk manager but societal values are a key input. Extensive and iterative public consultation and communication will be needed so as to provide appropriate transparency and obtain full stakeholder commitment to the process.
3.2.1 Steps in evaluating risk management options at the national level
Once the risk managers have received and accepted an MRA (Section 2.10), it becomes their responsibility. An action plan should be established to:
consider any immediate risk management action to be taken in response to the outcome of the MRA,
brief relevant interested parties on the MRA (e.g. consumers, industry),
solicit public comment, and
evaluate risk management options.
The steps involved are as follows:
A team who will describe the MRA and the implications of the findings should be assembled and briefed. The advice of professional communicators may be sought (they may also have been involved during the conduct of the MRA). Throughout the evaluation of risk management options they may help to assure that information provided during iterative interactions with all interested parties is scientifically accurate and in a form that can be readily understood;
If necessary, the risk manager will establish a working group to carry out specified aspects of evaluation of risk management options. This may include developing parameters related to setting of an ALOP or a FSO (see Section 3.3). Personnel from the MRA team should be included so as to provide full and detailed knowledge of the outputs of the MRA work and their implications for risk management;
When the working group has identified the available risk management options and their consequences, in terms of level of consumer protection and the practicality and feasibility of the options, they have to be communicated to senior risk managers. Individuals have to be empowered to present the risk management options of choice, and public consultation used to initiate the communication process with all interested parties;
Public consultation and interaction may comprise: workshops, public meetings, informal meetings, technical fora, formal register notices, and written and electronic communications. Interested parties include: public health and medical sectors; food industry e.g. primary producers, food processors, catering, distribution and retailers; trade associations; consumer organizations; academia, scientific advisory commissions and other institutional bodies; other competent authorities etc.. During the iterative consultative process, the working group may identify that additional information is needed, e.g. risk assessors may be asked to quantify the impact of different food safety control scenarios on the level of consumer protection provided;
The senior risk managers will finally decide on the appropriate risk management options and communicate this decision to all relevant parties. An inclusive and transparent risk communication process will assist in securing a broad consensus on the options chosen.
3.2.2 Evaluating risk management options at the international level
Codex can be considered as the risk manager in relation to food safety at the international level. Specific considerations for the evaluation of risk management options at this level include:
Briefing of risk managers, for example via informal presentations to national delegates ahead of a formal Codex Commission or committee session, using presenters who were part of the MRA team;
Establishing mechanisms to facilitate more frequent interaction between the risk managers and the risk assessors to discuss the evolution of the work and the implications and utility of the outputs of the MRA;
Public consultation, for example via formal presentations to international meetings, issuing of a circular letter to Codex contact points, or posting the information on a public web-site and following up by appropriate mechanisms at the national level;
Installation of a mechanism (e.g. working group) to facilitate the use of MRA in the elaboration of a standard, guideline or related text as part of the Codex procedure.
In the simplest situation, the risk manager may be uncertain about the extent of food-borne risks due to a particular pathogen and the predominant specific food vehicles that are responsible. A MRA can be used to estimate specific risks and indicate how a particular industry or practice is contributing to that risk. In other situations, risk managers may define an ALOP in terms of a desired reduction in the current level of risk within a given period of time. A MRA can then be used to examine potential risk management options that could be used to achieve that goal.
MRA is a particularly useful tool when the risk management issue is complex. A risk characterization should provide insights about the nature of the risk, even when this is not captured by a qualitative or quantitative estimate of risk. The risk assessor may also be able to use the risk model to run a number of simulations to compare the likely effectiveness of alternative methods of risk reduction enabling the risk manager to consider and compare risk management options. Figure 2 illustrates the output produced from a comparison of different exposure scenarios.
Given different food production practices and technologies, a MRA can be used to judge equivalence in terms of public health outcomes e.g. heat pasteurization versus high pressure "pasteurization". The choice of adopting alternative technologies will depend upon factors such as effectiveness, cost and acceptability.
In the context of food safety, an ALOP is a statement of the degree of public health protection that is to be achieved by the food safety systems implemented within a country. Typically, an ALOP would be articulated as a statement related to the disease burden associated with a particular hazard/food combination and its consumption within a country, and is often framed within a context for continual improvement in relation to disease reduction.
For example, if a particular country has a reported incidence of salmonellosis attributable to poultry of 10 cases per 100 000 population and wants to implement a program that reduces that incidence, there are two possible approaches to converting this goal into an active risk management program. The first is an articulation of a specific public health goal. For example, the country could set a goal of reducing the reported incidence of salmonellosis attributable to poultry to 5 cases per 100 000 population. The underlying assumption in such a public health goal is that there are practical means by which this can be achieved. The alternative approach is to evaluate the performance of the risk management options currently available, and to select the ALOP based on the capabilities of one or more of the options. This is often referred to as an "as-low-as-reasonably-achievable" (ALARA) approach.
Both approaches have strengths and limitations and have been used in various countries to articulate food safety public health goals. Since an ALARA approach is based on the status of current technology, it is likely that the ALOP is achievable, provided a substantial portion of the industry complies with technological requirements or adopt "best practices" that will achieve the public health goal.
The selection of an ALOP based on public health goals focuses risk management on the target to be achieved, and also offers greater flexibility and encourages innovation. An example is the recent United States of America Juice HACCP Regulation, which is based on reducing the risk of food-borne disease to less than 1 reported case per 10 000 servings. However, a potential limitation of this approach is that unrealistic public health goals could be specified that are not achievable by industry within a realistic time frame. Furthermore, it may be difficult to continue to meet consumer expectations in terms of nutrition, cost and availability of the particular food.

FIGURE 2: A comparison of the risk associated with different risk management intervention scenarios including the 95th percentiles (bars) of the risk estimate. The dotted line (named ALOP) identifies the level of risk considered to be the Appropriate Level of Protection.
Where the specific risk management goal is to reduce food-borne disease, the extent of that reduction compared with the current status will dictate the likely impact on the industry. A small targeted reduction in the reported disease incidence attributable to the food of concern is likely to affect only those members of the industry currently not meeting the degree of control expected from good hygienic practice (GHP) and existing regulatory requirements. A moderate targeted reduction in the reported incidence of disease is likely to require the industry-wide adoption of "best practices". A substantial reduction is likely to require the adoption of new technologies. The reductions in disease incidence that are likely to be achieved for hazards associated with a specific food will be dependent on the inherent microbiological safety of that food and the current degree of sophistication within the industry.
A special case of the ALARA approach is the use of a benchmarked ALARA e.g. when a new technology, or alternative food control system, is being considered. The performance of the new approach is "benchmarked" against the current system to assure that the new system is at least as effective in achieving the required ALOP.
It is apparent from recent studies that MRA can significantly contribute to the elucidation of ALOPs and decisions on appropriate food safety measures (including the establishment of FSOs), irrespective of whether the ALOP is based on an ALARA approach and has been "arrived at" during evaluation of risk management options, or has been specified as a public health goal:
MRAs on Salmonella Enteritidis in egg and egg products estimate current risks and examine alternative control measures as a means of reducing the disease burden (United States of America[18], FAO/WHO[19]). This is an ALARA-based approach and the MRA undertaken in the United States of America has been used to establish egg-handling practices within that country. That MRA is now being expanded and updated as competent authorities have been given a mandate to reduce the reported incidence of S. Enteritidis infections associated with egg products by 50% by 2010. Thus, the new mandate represents an ALOP based on a specific public health goal. The FAO/WHO MRA was being conducted to estimate the risk for the general public and susceptible sub-populations, and to estimate the effectiveness of particular risk management interventions.
MRAs on L. monocytogenes in ready-to-eat foods provide information on how different FSOs impact on the current reported incidence of disease (United States of America[20], FAO/WHO[21]). In the case of the United States of America, the risk management goal was to reduce the reported incidence of food-borne listeriosis to 0.25 cases per 100 000 population, and the MRA was conducted to determine which foods needed to be targeted for risk reduction measures to achieve that goal. The FAO/WHO MRA was conducted to estimate the risk for the general public and susceptible sub-populations, to compare the effectiveness of different risk management strategies and to estimate the risk from foods that support the growth of Listeria compared to those that do not.
Product-pathogen pathway analyses were undertaken for Escherichia coli O157:H7 in ground beef to help make ALARA-based decisions to reduce food-borne risks due to enterohaemorrhagic E. coli (EHEC) infections (United States of America[22], Netherlands[23], Canada[24]). The goals of the MRAs were to identify the likely reductions in the incidence of disease that could be achieved by interventions at various steps within the production-to-consumption pathway.
A MRA for Vibrio parahaemolyticus in raw oysters was undertaken in the United States of America[25] to revise a current microbiological standard so as to decrease gastroenteritis associated with raw shellfish. The MRA estimated the baseline incidence of disease without interventions. The model was then used to evaluate the impact of different technologies for the reduction of V. parahaemolyticus on the incidence of disease. Thus a combination of specific public health and ALARA goals were addressed.
Risk characterization combines the information generated in the hazard identification, exposure assessment and hazard characterization steps of the risk assessment to produce a complete picture of risk. The result is a risk estimate, that is an indication of the level of disease (e.g. number of cases of illness per 100 000 people per year) resulting from the given exposure. Whenever possible, the resulting risk estimate should be compared with epidemiological data, or other reference information, to assess the validity of the models, data, and assumptions used and developed in the MRA. The risk estimate should present a distribution of risk that represents for example the variability in the level of contamination of the food by the pathogen (numbers and/or frequency), factors that affect growth or inactivation, and the variability of the human response to the pathogen. The uncertainty in the overall model used to arrive at the risk estimate should be articulated separately.
Different exposure scenarios evaluated in the MRA will yield different estimates of risk, which can be compared with expectations in terms of ALOP. The selection of the preferred risk management option might also be based on a central tendency of the risk estimate (mean, median or mode)[26].
It is important to recognize that risk estimates are always uncertain. There are different sources of uncertainty, some of which can be fully included in the model and can be analysed by (Monte Carlo) simulation. In those cases, the output of the model will be a distribution that characterizes the "degree of belief " in the risk estimate. The risk manager will have to decide the degree of confidence they want to have that the ALOP will actually be met, with 95% confidence often being used. In that case, the risk characterization graph can be expanded with the 95-percentiles of the risk estimate (Figure 2).
Whilst expression of an ALOP in terms relevant to public health, e.g. the reported number of cases per 100 000 population serves to inform the public (especially when communicating a desired reduction in disease), the ALOP is not a useful measure in the actual implementation of food controls throughout the food chain. Implementation of food safety controls can greatly benefit from expression of the ALOP in terms of the required level of control of hazards in food. This provides a measurable target for producers, manufacturers and control authorities and is the basis of the FSO concept. As an example, it could be considered by risk managers that listeriosis at a reported rate of 0.5 cases per 100 000 in a given population should be reduced by one half. The only way this goal can be translated into appropriate food controls is to determine the new level of hazard control that is required in the food.
3.6.1 Definition of a FSO
The CCFH has agreed that a working definition of an FSO as proposed by the ICMSF[27] is "the maximum frequency and/or concentration of a microbiological hazard in a food at the time of consumption that provides the appropriate level of protection". A theoretical example of the application of this definition could be: less than one colony forming units (CFUs) per hundred (100 ml) servings of fresh apple cider contains Salmonella. The FSO definition is based on the fact that the risk characterization component of the MRA relates the risk of becoming ill to the frequency and/or concentration of the hazard at the point of consumption.
It is recognized that FSOs (quantified at the point of consumption) will usually need to be used in conjunction with performance criteria and/or performance standards that establish the required level of control of the hazard at other stages of the food chain. In most cases, the level of hazard control that is required at earlier stages in the food chain before consumption differs from the FSO. For example, if a FSO for Salmonella in fresh apple juice is "a frequency of one CFU in 100 servings at the point of consumption", the required level of hazard control earlier in the chain will need to be much greater (e.g. to achieve less than one CFU in 10 000 servings) because of the potential for growth. An MRA can be used to determine such relationships.
3.6.2 Translation of an ALOP into a FSO
Expression of an FSO as the frequency and/or concentration of a hazard in the food, is quantitatively linked to the ALOP by integrating the variability distribution of the exposure assessment with a dose-response curve i.e. risk characterization. More work is needed to unite the FSO concept with the probabilistic nature of MRA, so as to derive appropriate values for FSOs.
The uncertainty associated with the model and the epidemiology, specific confounding factors, and the fact that the risk characterization is based on distributions (and thus carries variation) must be taken into account when deriving an FSO. Because of the considerations of uncertainty and variation inherent in MRA, the FSO may be set at a lower value to ensure that the desired level of consumer protection is achieved.
3.6.3 Factors influencing the establishment of an FSO
A number of considerations should be taken into account when establishing an FSO. If, for instance, market surveys have revealed that products fall into two categories i.e. low ("safe") hazard levels and high ("unsafe") hazard levels, the FSO that is established may constitute a decision to eliminate the latter category from the market, thus reaching the desired level of protection.
Establishment of an FSO will likely be an iterative process involving relevant interested parties and including risk assessors. Risk managers may not altogether realise the full range of risk management options they would like to consider until they reach the stage of setting an FSO e.g. following the preliminary report on the work undertaken as part of the FAO/WHO MRA on L. monocytogenes in ready-to-eat foods to the CCFH, the committee more specific questions to the risk assessment team including an estimation of the difference in risk resulting from FSOs varying between "absence" (0 cells/25 g) and 1000 cells/g.
Once an FSO has been established, it may be necessary to provide explicit guidance to processors on limits in terms of the frequencies and/or concentrations of hazards that are acceptable at specific steps in the food chain. These limits may also be expressed in terms of processing criteria that have been validated as achieving the required levels of hazard control e.g. heating specifications.
3.6.4 Setting an FSO without an ALOP
An FSO can, and most often is, set even when a risk assessment representing risk and distributions in mathematical terms is not available. Consequently the risk characterization is not available. Investigations of food-borne diseases, epidemiological surveillance programmes, industry records and knowledge of the influence of food processing parameters can provide (and for decades has provided) information about which foods cause adverse health effects, which pathogens are implicated, and, to some extent, the levels of pathogens involved. In effect, the setting of microbiological criteria for foods has been, and is, an indirect way of setting an FSO - and thus implies a desired public health goal. Many examples are available. One is the standard for Staphylococcus aureus in cooked crustaceans at 100/g. This criterion contains an evaluation of the risk related to the concentration of the hazard (growth and high concentrations are required to produce the amount of enterotoxin causing disease).
3.6.5 Setting FSOs for foods in international trade
If a FSO is to be established, it will be the responsibility of national competent authorities. However, the development of internationally acceptable "benchmark" FSOs could be very useful for the purposes of trade. Where FSOs can be established, judgement of the equivalence of alternative food safety measures should be greatly facilitated. It must be remembered that both the level of a hazard in food and consumption must be considered in estimating the level of risk.
Establishment of FSOs by importing countries should allow for flexibility and innovation in the way exporting countries can achieve the required level of consumer protection. This may provide a distinct trading advantage to developing countries. However, a trade-off for this flexibility is the need to validate the equivalence of different food safety measures. Guidelines can also be provided on default criteria (fail-safe criteria) for certain control measures that have been validated as achieving FSOs. These criteria, developed by expert groups, are intended to control hazards under "worst-case" situations.
Iterative communication by risk managers during and following evaluation of risk management options is critical to effective selection and implementation of such options (Section 4). Risk managers must be prepared to obtain and consider input from relevant interested parties. Risk managers should also present a broad strategy for how they intend to implement new risk management options.
Risk managers must be prepared not only to announce results, but also to provide the rationale for their decisions and the implications of the results to all interested parties. While much of this would have been made available during iterative communication with interested parties in the establishment of ALOPs and consideration of different risk management options, it is important that the assumptions, conclusions, and interpretations associated with the final decision be formally transmitted and archived.
When proposing a new or modified ALOP and/or FSO, the risk managers should be prepared to meet with interested parties as an integral part of the decision-making process. This includes providing specific information on how a MRA may have been used in developing the proposed ALOP and/or FSO. For that purpose, it is advisable that an individual skilled in communicating MRA concepts and results be included as a member of the team that will communicate the proposed ALOP and/or FSO (see Section 3.1). Specific issues are:
The degree to which public health will be improved as a result of the new ALOP and/or FSO;
The relationship between the ALOP and the FSO;
How the new ALOP and/or FSO fits into a program for continual improvement of public health;
Whether further changes in the ALOP and/or FSO are anticipated in the future.
Following evaluation of risk management options, risk managers should be prepared to provide a detailed rationale for why certain options were considered viable while others were considered either incapable of, or inappropriate for achieving the ALOP and/or FSO. This is particularly important if the options selected are limited. Sometimes, potential options will not be selected because insufficient data were available to determine if the option would be effective. The risk managers should then be prepared to articulate the types of information necessary for additional risk management options to be considered in the future, and the process by which new options will be considered. Risk managers should also be prepared to discuss how innovative approaches to achieving the ALOP and/or FSO will be further considered or even encouraged.
The risk managers should be prepared to discuss the impact of the option selected on the various segments of the food industry, including the possible impact on large versus small businesses, and on industrialized versus developing countries. The risk managers should also be prepared to articulate how the ALOP and/or FSO will impact on international trade, particularly if the values are more stringent than those recommended by Codex (if available).
Since the above discussions are likely to be of major interest to many of the interested parties, sufficient time and attention should be devoted to this activity. This should include articulation of how additional interactive communication efforts will be conducted to both disseminate and acquire practical information related to implementation. The risk managers should also be prepared to announce a schedule for implementation when the risk management decisions are announced.
Implementation of the food controls, that were decided on during the evaluation of risk management options, can take many forms. A very wide range of food safety measures may be implemented, either alone or in combination, and these include development of regulatory standards, guidelines and related texts (Section 3.3). All parties interested in food safety may be involved in implementation e.g. competent authorities, industry, retailers and consumers.
The use of MRA as the scientific basis for implementation of controls is the focus of this document, even though it is recognized that many food safety measures can be successfully implemented without the use of MRA. For example, significant reductions in food-borne risks to human health have been attributed to:
Improvements in waste water management, availability of potable water for drinking and food processing, and education on the importance of hand-washing in the case of typhoid fever in the United States of America;
Sealing off of the rectum with a plastic bag during dressing of slaughter pigs in the case of yersiniosis in Norway and Sweden;
Vaccinating broiler chickens in the case of S. Enteritidis in the United Kingdom;
Targeted consumer information programmes in the case of contaminated raw oysters in the United States of America.
Even when MRA is used in the development of food safety standards, it is imperative to recognize the underlying necessity of maintenance of GHP.
4.1.1 Categories of food safety measures
Where MRA is to be used to inform implementation of food controls, different categories of controls can be utilized. These include: specific standards that contain quantitative elements e.g. microbiological performance criteria; guidelines that contain qualitative elements and are more generic in nature e.g. codes of practice for particular food commodities, HACCP guidelines; and more general texts e.g. explanatory texts and general recommendations on design of food safety programmes and advice to consumers. Standards may have different elements at the national compared to the international level.
In other situations, the purpose of questions posed by risk managers may not be to develop standards, but to address wider food safety issues e.g. prioritization of broad food safety policies. Here, implementation of risk management decisions will be manifest in a variety of ways.
4.1.2 Compliance and enforcement
Implementation of food controls usually includes specification of the role of competent authorities in ensuring compliance with regulatory requirements, and enforcement actions that may result from non-compliance. In this context, traditional "command-and-control" approaches and verification by end-product testing have been largely replaced by risk-based regulatory approaches to food safety[28]. In this contemporary environment, the primary responsibility for ensuring food safety rests with the food industry.
4.2.1 Role of FSOs
If an FSO has been established during the evaluation of risk management options (Section 3), both competent authorities and industry have the opportunity to develop food safety measures throughout the food chain that achieve the FSO. These include approaches based on GHP, HACCP and performance criteria. Availability of a FSO also facilitates validation and verification of the selected food safety measures e.g. MRA may be used to establish the levels of hazard control at different points in the food chain that are necessary to achieve the FSO. One or more control measures may be necessary to achieve the FSO.
In selecting (and implementing) food controls that are based on FSOs, competent authorities should have assured their feasibility, and should be able to recommend how to implement these measures. A decision may also be taken to adopt Codex standards, guidelines and related texts that are based on an "international" FSO that is acceptable at the national level.
Correct use of an FSO in the implementation of food safety measures is the responsibility of the competent authority. This requires communication of the FSO to all interested parties. It is up to the competent authority to decide in which manner the FSO is included in the national regulatory framework e.g. as a food safety measure in its own right, or as the parameter upon which standards, guidelines and related texts are based. In some cases, the competent authority may translate the FSO into a general food safety measure e.g. risk managers may better achieve an FSO for V. vulnificus in raw oysters by implementing a consumer information programme rather than by attempts to implement specific controls during growth or harvesting of oysters. In other cases, a performance criteria to achieve the FSO may be established at one or more steps in the food chain.
4.2.2 Establishment of performance criteria
When designing and controlling food processing systems it is necessary to consider microbiological contamination, destruction, survival, growth, and possible recontamination. Consideration should also be given to subsequent conditions to which the food is likely to be exposed, including further processing and potential abuse (time, temperature, cross-contamination) during storage, distribution and preparation for use. The ability of those in control of foods at each stage in the food chain to prevent, eliminate or reduce food-borne hazards varies with the type of food and the effectiveness of available technology.
When a FSO has been established to express the level of a hazard at the time of consumption, another term is needed to describe required levels of hazard control at other points of the food chain. Performance criteria can be used to fulfil this role. For the purposes of this document, a performance criterion is defined as "the required outcome of a step[29] or a combination of steps that contribute to assuring that a FSO is met"[30].
The establishment of a performance criterion can be a competent authority and/or an industry activity. In both cases it is the industry's responsibility to meet the criterion. Whenever a competent authority changes a criterion, this should be communicated to all relevant parties.
When establishing performance criteria, consideration should be given to the initial level of a hazard and changes occurring during production, distribution, storage, preparation and use of the food. (The availability of a MRA that includes modelling of the hazard exposure pathway will be of particular assistance here).
4.2.3 Implementation of performance criteria
Performance criteria, alone or in combination, may be implemented as food safety measures in GHP- and/or HACCP-based food control systems. In the context of HACCP, a food safety measure is "any action and activity that can be used to prevent or eliminate a food safety hazard or reduce it to an acceptable level"[31] and a critical control point (CCP) is "a step at which control can be applied and is essential to prevent or eliminate a food safety hazard or reduce it to an acceptable level". A performance criterion can be set at any step in the food chain, and specifies at least the same level of hazard control as the "acceptable level" to be achieved at a CCP. The availability of a FSO allows validation of performance criteria as appropriately contributing to the achievement of the required ALOP.
Many raw material, processing, distribution, storage, preparation and food use scenarios have to be taken into account in the implementation of food control systems that incorporate performance criteria. Different scenarios can provide different food control options, and improvements in food safety, i.e. leading to different FSOs, can be simulated using MRA. These simulations can also be useful in the establishment of CCPs and critical limits in generic HACCP plans.
Specific work carried out by HACCP teams during product development or during the study of an existing production takes into account the microbiological condition of the raw materials used, what the actual processing conditions are, as well as what is happening with the product after it leaves the production site. If the level of the hazard at the time of consumption is estimated to be higher than the FSO, food safety measures have to be altered and/or new performance criteria introduced in order to remedy the situation.
Where foods do not support microbiological growth e.g. a stable RTE food, a performance criterion established at a step immediately after processing may be the same as the FSO. However, industry may want to build in a "safety factor" in order to be "on the safe side". This attempts to take into account the possibility that some abuse may occur during further handling but that this abuse should not lead to food-borne illness. The magnitude of this "safety factor" may be the result of an analysis of distribution, sales, preparation and use practices carried out during hazard analysis in the application of HACCP principles, or may be derived from the exposure assessment of a MRA. In the latter case, inclusion of a safety factor in a performance criterion is likely to be particularly important when the risk estimate is highly uncertain.
When microbial growth will occur after a product leaves the processing establishment, a performance criterion will be more stringent than the FSO. This would apply, for example, to certain RTE products with extended shelf-life in which L. monocytogenes can multiply. On the other hand, the performance criterion can be less stringent than the FSO when a particular product will be cooked before consumption and when the reduction of the hazard during this preparation step, in combination with the initial level, would assure that the FSO would be met. Salmonellae in broilers is an example of this, where application of GHP during preparation and cooking should assure that the FSO is achieved.
4.2.4 Theoretical examples of the possible use of MRA in implementing performance criteria
A MRA conducted by FAO/WHO[32] predicted that the risk of illness due to salmonellae on broilers is <1.66 x 10-6 per serving. This estimate is based on a prevalence of 20% carcasses being contaminated with salmonellae after processing. During evaluation of risk management options, an ALOP could be expressed as a 50% reduction in the current levels of illness. The most effective way to achieve this ALOP might be to establish and implement control measures that included performance criteria for raw broilers after dressing or chilling. (This would also reduce the potential for cross-contamination in the kitchen from raw poultry to other foods). Simulation studies using the FAO/WHO MRA model predicted that reducing the prevalence of salmonellae on raw broilers emerging from the chill tank by approximately 50% would reduce the risk of illness per serving by approximately the same amount. A prediction such as this must be treated with caution as the FAO/WHO MRA model was incomplete in terms of some exposure components e.g. cross-contamination at steps in the food-chain subsequent to chilling was not included. Notwithstanding the need for further MRA inputs and validation studies, implementing a performance criterion that states "no more than 10% of carcasses emerging from the chill tank are contaminated" would theoretically achieve the ALOP as stated above. The food safety measures necessary to meet the performance criterion would include on-farm measures such as vaccination programs, and/or intervention measures aimed at minimising contamination during slaughter and handling of raw broilers.
V. vulnificus in raw shellfish represents another theoretical example. This organism is present in the marine environment and is capable of colonising shellfish within the environment. A hazard analysis of distribution and consumption of this food reveals that with current processing and storage practices, no CCP exists. Thus the organism survives the harvesting and transport steps (no vibriocidal step), and the typical storage conditions (refrigerated storage > 0°C does not guarantee against growth to hazardous levels). As a consequence, it would be extremely difficult (and expensive) to produce edible, viable shellfish, such as raw oysters without the sporadic occurrence of the organism.
A dose-response relationship for V. vulnificus is being developed as part of the FAO/WHO activities on microbiological risk assessment. This currently suggests that low levels of the V. vulnificus constitute a very low level of risk to the "normal" population. If an ALOP of one case of illness per million consumers was agreed upon, an FSO could be translated from the dose-response curve as X CFUs V. vulnificus per gram of seafood at the point of consumption. Performance criteria would probably be based on time and temperature controls from the point of harvest to consumption. It may be possible to correlate known levels of V. vulnificus in the environment with levels of the organism in shellfish and then to calculate needed controls of the basis of predicted growth and death of the vibrios.
4.2.5 Establishment of microbiological criteria
Codex describes a microbiological criterion as "defining the acceptability of a product or a food lot, based on the absence or presence, or number of micro-organisms including parasites, and/or quantity of their toxins/metabolites, per unit(s) of mass, volume, area or lot"[33]. As with performance criteria, microbiological criteria can function as valuable food safety measures, and the availability of a FSO allows validation of microbiological criteria as appropriately contributing to achievement of the required ALOP.
A microbiological criterion can be set by a competent authority or industry. (Alternatively, default verification values may be found in codes of practice developed by trade organizations and other industry parties, scientific literature, and generic HACCP plans e.g. a default verification value for salmonellae in some processed foods is absence in a fixed number of 25 gram samples). General considerations concerning establishing and implementing microbiological criteria are presented in the Codex Alimentarius Food Hygiene Basic Texts.[34] When dealing with specific foods, decisions on the steps in the food-chain where microbiological criteria are to be applied have to be made, as well as decisions on what would be achieved by applying them. Availability of a MRA to link microbiological criteria with a FSO is particularly valuable in this respect.
Specification of a microbiological criterion will involve full analytical specification, including micro-organisms to be measured, sampling plan, analytical method and microbiological limit.
4.2.6 Implementation of microbiological criteria
As with performance criteria, microbiological criteria may be implemented as food safety measures using either GHP or HACCP approaches. Similar guidelines apply as presented in Section 4.2.2.
A microbiological criterion may be used as an acceptance criterion in situations where the history of the food is not known e.g. at port-of-entry, retail outlets. Risk profiling should have been undertaken to link the pathogen with the food of concern, and it should also have been considered whether other acceptance criteria would provide a larger degree of safety assurance.
Careful consideration should be given to the choice of sampling plans and the degree of assurance they provide. Currently spreadsheet systems are available[35] that allow determination of the performance of a particular sampling plan.
A FSO is linked by definition to a decision on an ALOP. In many situations currently pertaining to food safety, risks associated with particular hazards may have been estimated by MRA, but a societal decision on ALOP may not have been taken. Nevertheless, MRA can be a valuable tool in the establishment of food safety measures in these situations[36].
4.3.1 Design of "production-to-consumption" food safety programmes
Even though an ALOP and FSO may not have been established, modelling the effectiveness of different food safety measures in reducing risks to consumers can be a valuable application of MRA. Two examples include modelling the relative effectiveness of different measures throughout the production-to-consumption pathway for control of S. Enteritidis in shell eggs and egg products and modelling E. coli O157:H7 in ground beef to identify the likely reductions in risk that could be achieved by interventions at various steps in the production-to-consumption pathway.
4.3.2 Determining broad risk management goals
Where a ubiquitous pathogen occurs in a number of foods, a preliminary risk management goal may be to determine which foods should be targeted for more stringent food safety measures to achieve the greatest reduction in overall food-borne risks e.g. L. monocytogenes in RTE foods. Relative risk reductions for particular hazard/food combinations can be predicted from MRA.
4.3.3 Modular components
The availability of a national MRA that is comprised of modular components allows its adaptation by other countries with different data inputs and/or different food safety needs. In respect of food in international trade, this allows implementation of national food safety measures that are fully justified in scientific terms and that satisfy the provisions and obligations of the WTO SPS Agreement.
4.3.4 Demonstration of equivalence
Demonstration of the equivalence of alternative food safety measures applied at different steps in the food-chain is becoming an increasingly important activity at both the national and international levels. Consideration of a risk management option that achieves the same level of consumer protection provides flexibility to industry, promotes innovation in food control, and facilitates contemporary regulatory approaches to verification and audit. Exposure assessment during MRA can detail the level of hazard control required at particular steps in the food chain, and facilitate demonstration of an equivalent level of hazard control using different food technologies or different food safety measures, for example computer imaging compared with organoleptic examination of offal at post mortem meat inspection, or different intensities of organoleptic post mortem inspection of carcasses.
4.3.5 Scientific justification of food safety measures at port-of-entry
In some cases, the susceptibility characteristics of a consumer population in a particular country may be such that more stringent food safety measures are needed than Codex standards. Such situations are well recognized for chemical hazards (e.g. more stringent aflatoxin B1 requirements in countries that have increased risks of liver cancer in consumers because of endemic hepatitis B), and the increasing availability of detailed hazard characterizations for particular microbial pathogen/food combinations will likely result in similar applications.
4.3.6 MRA mandated by law or legislation
It is likely that the use of MRA in the development of food safety measures having a significant impact on industry will increasingly become a mandatory legislative requirement in some countries. These MRAs should indicate the likely decrease in risk associated with implementation of new food safety measures, either on a relative or absolute scale.
An essential part of a risk management framework is the on-going gathering, analysing, and interpreting of data so as to determine how well risk management has performed and what steps may need to be taken next to better improve public health. Monitoring of contaminants in food and food-borne disease surveillance allows risk management strategies and food safety measures to be appropriately reviewed to show that: stated public health goals are being achieved, new food safety problems are identified as they emerge, and data is provided for future improvements in risk management strategies.
It is the responsibility of the risk manager to evaluate food safety risk management through the use of monitoring and review. The risk manager needs to plan how this component of will be conducted, how relevant activities will be undertaken, who will conduct these activities, and what specific questions should be addressed. This should be a periodic process, and will normally be the responsibility of national competent authorities. In most cases, monitoring and review of public health outcomes will be a measure of the effectiveness of regulatory food control programmes.
Monitoring is used to help guide the selection, conduct and evaluation of a particular risk management strategy or action in addressing the food safety issue under consideration. Monitoring may also be more targeted so as to provide information on risks to human health from specific hazards and/or foods. In this respect, surveillance of human populations includes monitoring of sporadic cases, investigation of food-borne disease outbreaks, and trace-back to source of the likely causal pathogens[37].
Examples of monitoring are national and international databases of food-borne diseases, systematic investigation of food-borne disease outbreaks, and integrating data on human food-borne disease with data on hazards in the food supply e.g. the prevalence of infected animals at the level of primary production. In most cases, monitoring and surveillance of human populations and the analysis of human health data is the responsibility of national competent authorities.
Monitoring of contaminants in food and food-borne disease surveillance data are an important source of information for MRA. As well as contributing to the development of a risk profile, they provide important inputs to the development and validation of MRA models. For example, epidemiological data gained from surveillance activities has been used to generate a dose-response curve in the case of L monocytogenes in RTE foods. However, development of dose-response models in this way has some limitations, and prevents independent validation of the risk estimates generated by the MRA.
Monitoring of contaminants in food and food-borne disease surveillance activities should be tailored to collecting information that will be of highly useful in the development of future MRA models and in the evaluation of current risk management decisions e.g. provision of concentration as well as prevalence data for hazards in foods. Each MRA requires specific types of data, and benefits from standardized methodology in the collection of such data e.g. for modelling hazard levels throughout the food-chain during exposure assessment.
Review of risk management strategies and food safety measures is necessary to assess whether or not the risk management strategy as a whole, or a particular risk management action, is successful in achieving the desired results and appropriately contributing to consumer protection. In the broadest sense, monitoring of the consumer population may indicate that current risk management activities are not delivering acceptable public health goals, and more stringent measures may need to be implemented. In other situations, targeted monitoring may indicate that review of a particular food safety measure is necessary.
In reviewing risk management strategies and/or actions, risk managers may find it desirable to request an independent review to assess how well the food safety issue under consideration, or a particular aspect of the food safety issue, has been addressed. The results of the review should be made public and communicated to relevant interested parties. Based on the results of the review and the public input received, further activities may be initiated e.g., collection of additional and more targeted information, establishment of new risk reduction goals, or implementation of additional food safety measures. Part of the risk management and/or MRA activities may need to be repeated to ensure that the on-going risk management programme is effective.
Specific risk management decisions should also be reviewed as appropriate and new information pertaining to food safety becomes available. This may arise in the form of new knowledge on for example the virulence of a particular pathogen in foods, the extent of exposure of highly sensitive consumer populations, changes in dietary intake, changes in food processing, and data from monitoring and/or targeted epidemiological studies. New information should be compared to the information that was previously used by risk assessors and/or risk managers, to determine the likely impact on the MRA or the selection of a particular risk management option e.g. new information on food consumption patterns and food preparation practices may indicate that certain population groups are at greater risk than previously thought, and assessment of risk management options will need to be revisited taking the new information into account. In other situations, new information may become available on the effectiveness, cost, or unanticipated consequences of a particular technology, thereby changing the inputs to assessment of risk management options and the final risk management decision.
The availability of a MRA can provide substantial benefits to monitoring programmes. Hazard characterization during MRA should indicate the range of adverse health effects that may result from a particular hazard/food exposure pathway, and monitoring to determine the effectiveness of food safety measures should be linked to the parameters used to assess risk and agree on an ALOP e.g. daily-adjusted life years (DALYs).
A MRA could be used to predict changing risks from the same hazard-food commodity, and facilitate design of monitoring programmes so as to effectively validate such predictions e.g. differences due to season, region or country. Also, MRA may be used to explain apparent changes in reported incidences of food-borne disease that may have been brought about by different laboratory methods, intensified reporting systems or increased awareness of a particular food-borne disease.
A MRA may serve as a check on representativeness of data on human health risks gained from monitoring. Where predictions on risk from the MRA do not match monitoring or surveillance data, further scientific investigations will be required e.g. investigation of the sensitivity and specificity of the monitoring programme.
It is clear from the above discussion (Section 5.2) that review of risk management decisions will be much enhanced in all circumstances by incorporating new inputs in a MRA model.
|
[9] Risk management and Food
Safety. Report of a Joint FAO/WHO expert consultation, Rome, Italy, 27 - 31
January 1997. FAO Food and Nutrition Paper 65. Rome 1997. The Interaction between Assessors and Managers of
Microbiological Hazards in Food. Report of a WHO Expert Consultation, Kiel
Germany, 21-23 March 2000. WHO 2000 |