Fish-cum-Duck Integration
Fish-cum-duck integration is common in China. This type of integration utilizes the mutually beneficial biological relationship between fish and duck.
History
Duck raising in fish ponds is an ancient practice in Asia and Europe. In 1934, the German scientist, Probst, conducted the first experiments on integrated fish-cum-duck farming. He raised ducks in common crop fish ponds and found that one duck could increase annual fish yield by 0.9–1.7 kg/mu. Because the output of fish in the experimental fish pond at that time was rather low, the increase in fish yield as a result of the ducks was conspicuous. The outbreak of World War II halted this research.
After World War II, there was a shortage of food, especially animal protein, in Europe and Asia. This prompted the development of intensive commercial fish farming. Hungary, Czechoslovakia, and East Germany began conducting large-scale management experiments on fish-cum-duck integration around 1952.
To date, fish-cum-duck integration is chiefly practical in China, Hungary, East Germany, Poland and the Soviet Union. Fish-cum-duck integration has developed into a fixed model of integrated fish farming. In recent years, this model, either on the scale aspect or on the managerial aspect, has been developing very rapidly. This is especially true in areas containing a network of rivers (e.g., Jiangsu and Zhejiang provinces).
Beneficial interactions
A fish pond is a semi-closed biological system. In fish ponds, there are many aquatic animals and plants, most of which are natural food organisms of fish, some are detrimental to fish but can be utilized by ducks. Fish ponds provide ducks with an excellent, essentially disease-free environment. Ducks consume juvenile frogs, tadpoles, and dragonfly larvae, thus eradicating many predators of fry and fingerlings. Furthermore, the protein content of these natural food organisms of duck is high. Therefore, duck raising in fish ponds reduces the demand for protein in duck feeds. For ducks raised in pens, the digestible protein content in the feed must be 16–20 per cent; for ducks raised in fish ponds, the digestible protein content can reduce to 13–14 per cent. This can save 200–300 g available protein for each duck, equivalent to 2–3 per cent the duck feed. Duck dropping go directly into the pond, providing C, N, and P and stimulating the growth of natural food organisms. This direct fertilization of the pond has two merits: first, there is no loss in the availability of manure; second, direct fertilization is more homogeneous and avoids any heaping of duck dropping. For these reasons, raising ducks on fish ponds promotes fish growth, increases fish yields and eliminates pollution problems that might be caused by excreta in a duck pen.
The organic substance content of duck dropping is 3–5 times that of human excreta; the N content is 1.5–2.2 times and the K2O content is 2.6–3.1 times that of human excreta. The quality and quantity of duck excreta, however, are dependent on species, feeds applied, culturing management, and climatical conditions. In Europe, the stocking rate of ducks in the summer is generally 300–500 ducks/ha and each duck produces about 7 kg of dropping during the 36-day fattening period. If 500 ducks are raised, 3500 kg of excreta would be produced in that period. The moisture content of duck excreta is 56.6 per cent; organic substance, 25.2 per cent; C, 10 per cent; P2O5, 1.4 per cent; N, 1 per cent; K2O, 0.62 per cent; Ca, 1.8 per cent; and others. Each egg-laying duck annually produces 7.5–10 kg (dry weight) of excreta (equivalent to 70 kg of wet weight). Each egg-laying duck raised at the Helei Fish Farm Wuxi, annually produces 40–45 kg (wet weight) of manure.
Duck feeds are fully utilized in fish-cum-duck integration. Duck lose 10–20 per cent (23–30 g/day) of their feed. This feed can be directly consumed by fish.
Fish-cum-duck integration also promotes the recycling of nutrients in the pond ecosystem. In shallow areas, a duck dips its head to the pond bottom and turns the silt to search for benthos. By virtue of this digging action, nutritional elements deposited in the pond humus will be released. Ducks also act as pond aerators. Their swimming, playing, and chasing disturbs the surface of the pond and aerates the water.
Barash et al. (1982) reared common carp, tilapia, silver carp, and grass carp with ducks in 400 m2 pond. Ducks were fed with a nutrient-balanced feed pellet. At the beginning of the test, duck manure was applied at a rate of about 85 kg/ha (dry weight). At the end of the test, the rate of application was 95 kg/ha (dry weight). There were no other manure or feed inputs other than duck excreta and spilt duck feed (Table 7.6). Compared with raising ducks in pens, the growth rate, feed efficiency, and vitality and cleanliness of the eiderdown and skin of the ducks raised in fish ponds were better. Daily fish yields reached 36.5 kg/ha. (Table 7.7).
Based on Table 7.7, duck raising in fish ponds has three advantages over raising ducks in pens. The feed efficiency and body weight of each duck is improved. The higher feed efficiency also implies that the split feeds are utilized by the fish. The food conversion factor in fish-cum-duck integration was reduced from 3.84 to 2.64. The survival rate is increased by 3.5 per cent because fish ponds provide a clean environment for the ducks. Without additional feeds, only dropping and leftover feed, the daily fish output was 36.5 kg/ha. It was originally believed that if fish and ducks were raised in the same pond, the ducks would eat the small fish. Based on many years of experience at the Helei Fish Farm, ducks can swallow a fish with a body weight below 4 g. However, above 5 g, the fish is able to escape from the duck. On Helei Fish Farm, the recovery rate does not decline when silver carp summerlings are stocked in fish-cum-duck ponds. Fry ponds and yearling ponds, however, are unsuitable to raise ducks because the fish are too small and the stocking density is high. Fish-cum-duck integration should only be practiced in fingerling or grow-out ponds.
Table 7.6 Daily amounts (g) of duck excreta and split feed input into fish ponds.
| Time (days) | Excreta | Feed | ||
| Wet wt. | Dry wt. | Applied | Spilta | |
| 21–30 | 127 | 68 | 194 | 29(15) |
| 31–40 | 248 | 74 | 227 | 34(15) |
| 41–50 | 420 | 73 | 248 | 37(15) |
a Values in parentheses are the percentages of feed split
Table 7.7. Comparison of duck raising in fish ponds and in duck pens.
| Item | Fish pond | Duck pen | ||||
| 1977 | 1978 | Average | 1977 | 1978 | Average | |
| Food conversion factor | 3.58 | 4.01 | 3.84 | 3.74 | 4.13 | 3.93 |
| Increment of body weight (g/duck) | 2,162 | 1,780 | 1,935 | 1,962 | 1,638 | 1,801 |
| Survival rate | 96.7 | 99.0 | 97.8 | 95.0 | 93.7 | 94.3 |
| Daily fish output (kg/ha) | 39.1 | 33.9 | 36.5 | 43.4 | 29.5 | 36.5 |
| Fish-cum-duck food-conversion factor | 2.73 | 2.55 | 2.64 | - | - | - |
Duck raising methods
Large groups on open water — This is the “grazing” type of duck raising. The average number of duck in a grazing group is about 1000. The ducks are generally let loose to graze on the rivers, lakes, and reservoirs during the day and are kept in pens at night. This method is appropriate for large bodies of water (lakes, reservoirs, etc.) and fish reproduction. As for fish-pond farms, this method of integration cannot effectively utilize the duck manures, and the only benefit would be the economic return from the duck themselves.
In a centralized enclosure — In this method, a relatively large duck shed, including a workshop for administration, is constructed in the vicinity of the fish ponds with a cemented area of dry and wet runs outside. The average stocking rate is about 4 ducks/m2. The dry and wet runs must be cleaned daily. During cleaning, the sluice of the wet run is opened to allow organic manure to be flushed into fish ponds through a manure ditch. After this, the sluice is closed and the wet run is filled with fresh water. This method is advantageous for its centralized management mechanisms, but is unable to fully utilize the leftover and undigested duck feed. It is also unable to take advantage of the duck-fish symbiosis.
In the fish pond — This is the most common method of integrated fish-cum-duck farming. The dikes of grow-out or 2-year-old fingerling ponds are partly fenced to form a dry run and part of the water area or a corner of the pond is fenced with used material to form a wet run. The net pen is installed by 40–50 cm above and below the water surface to save net material. In this way, fish can enter the wet run for food and ducks cannot escape under the net. In a large pond, a small island is constructed at the centre of the pond for demand-feeding facilities. Stocking densities in China are higher than those in other countries, averaging 4.5 individuals/m2 of pen shed including the dry run and 3–4 individuals/m2 for the wet run.
In the early years of integrated management, fish-cum-duck management went everywhere in the fish ponds to feed; this pattern has been improved. The duck-raising area has been set up to connect the duck shed, the dry run, and the wet run. Whether fish-cum-duck integration succeeds or not primarily depends on technical measures of duck raising. Both meat ducks and egg-laying ducks can be raised in fish ponds. In the summer, 14-day ducklings are accustomed to life on the water surface. The food stocks of meat ducks grow quickly, reaching marketable size (2 kg) in fish ponds in 48–52 days; slow-growing stocks need 55–56 days. Ducks should be marketed as soon as they reach the marketable size or they will lose their feathers, resulting in decreased food efficiency, body weight, and commodity value.
The number of ducks to be raised in fish ponds depends on the quantity of excreta per duck, which, in turn, depends on the species of duck, the quality of feed applied, and the method of raising. In raising Beijing ducks, about 7 kg excreta/duck can be obtained during the 3-day fattening period. The egg-laying Shaoxin ducks raised in Wuxi annually produce 42.5–47.5 kg manure/duck; hybrids of Shaoxin and Khaki-Combell ducks annually produce more than 50 kg/duck. The stocking rate of ducks also depends on climatic conditions and the stocking ratio and density of the various fish species in the pond. In Europe, the stocking rate is usually around 500 individuals/ha. As a result, the increment of fish yield will be 90 kg/ha. In tropical and subtropical zones, Woynarovich (1980) recommended that the stocking rate should be 2250 individuals/ha. In Hong Kong, the optimum stocking rate is 2505–3450 individuals/ha; in Wuxi, 2000 individuals/ha. For meat ducks, the stocking rate should be reduced because of the greater production of excreta. In the Taihu district, 7 or 8 fish species are polycultured in fish ponds. The stocking ratio of the various species remains unchanged when ducks are raised. If the number of ducks exceeds 3000/ha, filter-feeding fish and omnivorous fish should be increased and herbivorous fish should be reduced.
Organic-material stacking won't occur in fish-cum-duck integration on fish pond as long as the stocking rate of ducks is appropriate and the amount of excreta does not exceed the transforming power of the fish pond. Ducks swim loosely in the wet run to search for food, their excreta drop evenluy into the wet run, and the fertilization effects of the dropping are felt throughout the pond.
Economic efficiency
The integrated management of fish-cum-duck farming, especially raising ducks on the fish ponds, is economically efficient. In 1980, the Helei Fish Farm conducted a comparative test between two adjacent, 1-ha ponds (13 and 21). Pigsties were set up on the dyke between the two ponds. Pond 13 was stocked with 2207.5 kg of fingerlings and 1900 egg-laying ducks without any input of manure. Pond 21 was stocked with 2188.5 kg of fingerlings. The species and size of fish and the feeds applied were the same in both ponds. The output of pond 13 was 12,234 kg; that of pond 21 was 10,464 kg (85 per cent of pond 13).
The stocking rate of egg-laying ducks was 1830–1920 ducks/ha. Apart from economizing input of 300,000 kg organic manure/ha, fish yields can be increased by about 17 per cent over ponds without duck raising. Based on the data and calculations, the average rearing period of a duck is 10 months and 2.5–5.5 kg of fish is produced by raising one duck. Each egg-laying duck also produces around 200 eggs/year (260–300 eggs/year for hybrids). The Helei Fish Farm raises around 20,000 ducks/year, providing 850,000 kg of duck manure. In 1980, the farm showed a net profit of 42,000 Yuan from duck raising. With 48 farmers, this translates to an average annual income of 881.25 Yuan/farmer.
An accurate economic analysis of fish-cum-duck integration is impossible because of the variations in production costs, duck yields, and fish yields in different countries. Even in the same district, fish and duck species, stocking densities, quality and efficiency of feeds, rearing-management techniques, and climatic conditions vary greatly. Examples, such as the following, however, can be cited.
In 1981, the Helei Fish Farm raised 22,000 ducks. Apart from providing 1,000,000 kg of duck manure, 212,695.9 kg of duck eggs and 6059 kg of duck meat were harvested. This translates to 24,315 kg marketable of animal protein, which is equivalent to 215,560 kg of grass carp protein. The total annual income was 57,740 Yuan: 10,800 Yuan from duck meat, 42,000 Yuan from duck eggs, and 4,940 Yuan from duck excreta. Duck raising accounted for 24.62 per cent of the total profit of the farm.
From the viewpoint of input-output relationships, fish-cum-duck integration is the best model of integrating fish, livestock, and poultry. From a micro-economic standpoint, the economic efficiency of fish-cum-pig integration is not as good and profit is low. Fish-cum-chicken integration lacks any symbiotic relationship and, although a symbiosis exists in integrated fish-cum-geese farming, the egg-laying rate of geese and the market demand are rather low. Protein inputs and outputs in integrated fish-cum-duck and fish-cum-cow farming are similar; however, it is much easier to raise ducks than to raise cow and the economic efficiency and income generated from fish-cum-duck farming far exceeds that of fish-cum-cow farming. For example, in 1981, a worker at the Helei Fish Farm produced 292.6 kg of protein from cows while his counterpart produced 506.6 kg of protein from ducks (73 per cent higher). The net profit per capita of fish-cum-cow farming is 1,067.9 Yuan; that of fish-cum-duck farming is 1,427.08 Yuan (33.6 per cent higher).
Integrated management of fish-cum-duck farming can be further developed to achieve even higher economic efficiencies. High-yield aquatic plants can be cultivated as duck feeds and wastes from integrated fish farming and the city proper can be used to raise earthworms, an additional feed for ducks. At the output end, products (fish, ducks, and eggs) could be further processed before marketing. This could considerably increase economic efficiency and income.
Fish-cum-Pig Integration
Fish culture combined with pig raising is a traditional integrated fish-farming model in China. However, simple fish-cum-pig integration is becoming less common in China; this pattern is usually part of a fish-livestock-agriculture integration, which is a complete man-made ecosystem. Some other countries are now also engaged in fish-cum-pig integration. Since 1974, Dr. Buck has conducted experiments on the utilization of pig manure in fish farming. In 1977, he polycultured Cyprinidae in a test pond with silver carp as the major species. The annual output was 4585 kg/ha.
From economic viewpoint, pigs can be raised at loss, a balance, or a profit. Combining pig raising with duck raising and fish farming, not only increases economic efficiency but also increases social and ecological efficiency. The leftovers and residues from kitchens, aquatic plants, and products and wastes from agriculture and side occupations are often used as pig food. Pig excreta, in turn, are used as organic manure in fish ponds. Pork is a main subsidiary food of the people and pig excreta make a high-quality manure. For these reasons, fish-cum-pig integration is common in rural China.
Pig-manure application
To effectively utilize the pig manure, the method of application must be appropriate. There are two types of pigsties in China: the simple pig shed constructed on the pond dyke or over the water surface and the centralized hog house. Both types have advantages and disadvantages. The simple pigsty is more suitable to households because of its lower cost and because of small-scale farms. The pig excreta can automatically flow or be flushed into the fish ponds; this saves much labour. If the area of a fish pond is less than 8 mu, a pigsty can be set up on the pond dyke and pig wastes will flow directly into the pond. If more than 30 pigs are raised in the same spot, there is too much manure for the direct-flow method. Manure is often heaped near the pigsty, causing a partial deterioration in water quality. Fish surfacing increases (dissolved oxygen content decreases) when pig manure sinks to the bottom of the pond or when too much manure flows into the pond.
In a centralized hog house, it is easy to concentrate the manure into a storage pond or a sedimentation basin. The application amount can then be controlled by various means. Centralized hog houses are suitable to large-scale integrated fish farms.
After dilution, the manure can be spread along the pond dyke manually from a small boat. In a large fish pond, the use of a boat and a mechanical spreading apparatus will facilitate an application of manure. When an outboard motor boat is used for fertilization, an iron cage loaded with manure is hung alongside the boat. The grids of the cage are 2.0–2.5 cm apart. When loaded with manure, the cage must hang 10–20 cm below the water surface. As the boat moves, the resulting current will spread the manure evenly throughout the pond. Alternatively, the manure can first be diluted and then pumped evenly from the boat into the pond.
The liquid manure in a sedimentation basin of a large-scale integrated fish farm can be piped to the pond and then sprayed over the pond surface. Each nozzle should deliver an average of 200 1/min of liquid manure and should be fixed 0.5–1.0 m above the water surface. The nozzle can also serve as an aerator by spraying water when the dissolved oxygen content of the pond water is low. In fish-cum-pig integration, the water quality must be constantly monitored. This is because of the lack of oxygen in the pond and the digotiophic pond water. Besides, the production period of pigs should match the demand of pig manure in fish farming.
The productive periods of pig and fish farming are quite similar. There are two cycles of hog production every year: mid-February to mid-August and mid-July to mid-January. Of the total manure applied to the fish pond, 60 per cent is applied during the first half of the year. Base-manure application peaks in January and February and the application of additional manure peaks in June and July. Usually, no manure is applied after mid-October. Growth and manure production peaks during the latter part of the first production period. The excreta produced can just meet the fertilizer demand of fish farming. The excreta produced from November to January serves as the base manure for fish farming in the next year.
Number of pigs to be raised
The number of pigs raised per unit area of fish pond on integrated fish farms ranges from 1 to 5/mu. The precise number of pigs to be raised depends on the amount of manure required to maintain a sufficient supply of fish food. This is calculated through production experiments in line with local conditions. In China, a fish pond is often given various kinds of organic manures (e.g., pig manure, cow dung and other animal manures). Therefore, the quantity of pig manure must be reduced correspondingly.
The capacity of a fish pond to accept animal manure depends upon the techniques of application and the nature of the manures. In Hungary, the growth period of fish is 150–180 days. If pig manure is applied by stacking in a corner, the rate of application is 100–134 kg/mu of fish pond. If the so-called “Hungarian” carbon-manuring technique is adopted, fresh pig manure mixed with pond water is spread over the whole pond at a daily rate of 20–40 kg/mu. This is equivalent to 1000–1500 kg/day of condensed liquid manure or 1.2–2.5 m3/day of solid pigsty wastes.
In theory; the maximum capacity of a fish pond to accept manures is 2 to 3 times the above mentioned values. However, manure capacity depends on environmental conditions, the quality of the manure, managerial techniques, etc.
Cultured fish species
The production efficiency of fish-cum-pig integration depends on the full utilization of the food organisms by the fish in the pig-manured pond. In the 1950's, when pig manure was first used in Hungary to culture fish, two problems were discovered. First, because of uncontrolled manure application, water blooms of Aphanizomenon flosaquae and other blue-green algae appeared frequently, causing the disappearance of Daphnia spp.. Second, carp could not directly utilize the plankton resulting in a waste of primary productivity.
Filtering species should be stocked in a manured pond. Silver carp and bighead are the best species to control plankton. They can both consume over 220 μm. If the water temperature is above 22°C, silver carp and bighead can filter and eat more plankton and a great amount of detritus and bacteria in a given unit of time. The feed formed after fertilization could be utilized more than ever. In a mono-pig-manured pond, a few grass carp might be stocked to control Aphanizo-menon flosauae and submerged vegetation. In a monoculture of common carp, 50 kg of pig manure can be converted into 1.25–1.5 kg of fish; in polyculture with common carp as the major species, 50 kg of pig manure can be converted into 1.75– 2.0 kg of fish. In polyculture with silver carp as the major species, 50 kg of pig manure can be converted into 3 kg of fish. Because of the varied feeding habits of tilapia, this species serves as a cleaner in pig-manured ponds. In Hubei Province, silver carp, bighead, and tilapia are the main species in pig-manured polyculture; grass carp, common carp, crucian carp, and Xeno cyprinus are minor species (Table 7.8).
| Fish farm | Speciesa | Net yield (jin/mu) | ||||||
| SC | BH | TI | CrC | CC | GC | XC | ||
| Honghu | - | 60 | 21 | - | 4.9 | 7.6 | 6.5 | 899.0 |
| Linghu | 60 | 10 | - | 6 | 10 | 8 | 6 | 864.7 |
Economic efficiency
Economic efficiency is apparent if apparent if the wastes of pig raising are utilized. In Hunan Province, three pigs can support 1 mu of fish pond. In polyculture with silver carp and bighead as the major species, the output of fish could reach 150–200 kg/mu. In tropical and subtropical zones, the temperature is higher and biological processes are generally quicker. Therefore, more pig manure can be decomposed in the pond and, with the proper fish species in polyculture, the utilization rate of pig manure will be higher.
Fish-cum-pig integration can reduce production costs. In 1981, Xinan Fish Farm, Wuxi, produced 3,388,000 kg of pig manure, including 50 per cent flush water. This saved the Fish Farm 14,229.6 Yuan in manure expenditure. The profit from pig raising alone was significant; however, the total revenue increased significantly because pig wastes replaced artificial feeds and inorganic fertilizers, which accounted for 58.8 per cent of the cost of fish farming.
Fish-cum-Cow Integration
Fish farming using cow manure has long been practiced in China. Since the founding of the People's Republic of China, cow farming has developed rapidly, promoting fish-cum-cow integration, which is common in southern China. Integrating fish and cow farming reduces the necessity to purchase fertilizers and fish feeds, and increases the income generated by the fish farm. Moreover, cow manure can be dispersed by hand, saving money, labour, and energy and improving the environment. Employing a part-time worker to conduct small-scale fish-cum-cow integration will not only generate more income for the farmer but also supply fish and milk to the market.
Biological basis
Among all livestock excreta, cow excreta is the most abundant and, in terms of availability, the most reliable. A 460-kg cow annually produces 13,600 kg of feces and 9000 kg of urine. The nutritive content of cow dung, however, is a little less than that of pig excreta (Table 7.9). If 0.024 kg of fresh cow manure is applied to 1 m3 of water every day, inorganic N and P will be 0.897 and 0.024 mg/L, respectively. These levels are close to the inorganic N (0.97–2.06 mg/L) levels in high-yield fish ponds. The N/P ratio will be 36.9, which is a little higher than the value of the N/P ratio in phytoplankton. This difference limits the population of large phytoplankton. Nevertheless, the average amount of phytoplankton in a cow-manured pond still reaches 19.2+-6.5 mg/L, which is higher than that in control ponds and close to the lower limit of optimum food density (20–100 mg/L) of silver carp and bighead. The average biomass of zooplankton will be 5.61 mg/L, which is much higher than that in an unmanured pond and the zooplankton/phytoplankton ratio will be 1:3.4. Both values are comparable to those in fertile fish ponds. The amounts of organic detritus and bacteria not only surpassed those in unmanured fish ponds but also exceeded those in the pig-manured ponds (Table 7.10).
The increase in natural food organisms, detritus, and bacteria in fish pond enables filtering and omnivorous fish to grow faster. According to experiments conducted at the Chinese Freshwater Fisheries Research Centre, the output of silver carp, bighead, common carp, and Japanese crucian carp in a cow-manured pond is 3.5, 2.8, 3.3, and 2.2 times the outputs in an unmanured pond, respectively (Table 7.11).
The conversion factor of cow manure is 3.15 in dry weight or 21 in wet weight at an average weekly manuring rate of 0.17 kg/m3 in filtering and omnivorous fish farming. In silver carp and bighead culture, it is 3.3 in dry weight or 26 in wet weight at the same manure input. Further investigation has shown that about 200 kg of cow urine can be converted into 1 kg of silver carp or bighead.
Cows are ruminants and because of the repeated grinding and digestive decomposition catalyzed by the many micro-organisms in the rumina, cow manure is very fine. Cow manure particles sink at 2.6 cm/min; pig manure particles sink at 4.3 cm/min. If the same amount of manure is applied, after 24 h, the density of suspended organic detritus below 0.65 μm in the cow-manured pond (40 mg/L), around 150 per cent is higher than in the pig-manured pond. This 40 mg/L of cow detritus accounts for 55 per cent of the total suspended particles in the pond, which is the highest percentage when compared with pig-, duck, or chicken-manured ponds. The suspensibility of cow manure not only enables the fish to obtain more feed but also reduces oxygen consumption caused by manure stacking and avoids the formation of harmful gases. The BOD of cow manure is lower than that of other livestock manures (Table 7.12) because the cow forage has already been decomposed by microorganisms in the rumina. The BOD of 1 kg of cow manure in 5 days is 20.6 g, 32 per cent lower than the BOD of pig manure (30.0 g). (Table 7.12)
Table 7.9 Composition of cow and pig excreta.
| Moisture (%) | Organic material | N | P2O5 | K2O | |
| Milk cow dung | 85 | 11.4 | 0.36 | 0.32 | 0.20 |
| Cow dung | 80–85 | 14.6 | 0.30–0.45 | 0.15–0.25 | 0.05–0.15 |
| Pig manure | 85 | 15.0 | 0.50–0.60 | 0.45–0.60 | 0.35–0.50 |
| Cow urine | 92–95 | 2.3 | 0.60–1.20 | trace | 1.30–1.40 |
| Pig urine | 97 | 2.5 | 0.30–0.50 | 0.07–0.15 | 0.20–0.70 |
Source: FFRC Agricultural technical handbook.
Table 7.10 Quantity of natural food organisms in cow-manured and fertile, high-yield ponds.
| Phytoplankton (mg/L) | Zooplankton (mg/L) | Bacteria (ind/mg) | Organic detritus (mg/L) | ||
| Cow-manure pond | 19.15 | 6.50 | 5.61 | 5.18 × 104 | 64.44 |
| High-yield pond | 46.2 | 47.8 | 10.1–15.1 | -a | 67.9–111.2 |
a not available in the original table
Table 7.11. Yield of fish in pond receiving cow manure and in pond without manure.
| Species | Pond receiving cow manure | Pond without manure | ||||||
| Gross yield (kg/mu) | Net yield (kg/mu) | Daily weight gain (g/fish) | Survival rate (%) | Gross yield (kg/mu) | Net yield (kg/mu) | Daily weight gain (g/fish) | Survival rate (%) | |
| Silver carp | 54.4 | 36.2 | 0.71 | 99 | 15.5 | -3.0 | 0.08 | 69 |
| Bighead | 11.0 | 6.8 | 0.55 | 100 | 3.9 | -1.0 | 0.04 | 75 |
| Common carp | 17.9 | 14.6 | 0.92 | 93 | 5.5 | 0.6 | 0.06 | 93 |
| Koya | 33.8 | 12.8 | 0.37 | 100 | 15.7 | -2.8 | -0.29 | 100 |
| Total | 117.2 | 70.4 | 98 | 40.6 | -6.2 | - | 82 | |
Note: Duration of culture, 115 days; volume of water, 53.4 m3.
a Japanese crucian carp, Carassius auratus cuvieri.
Table 7.12 Oxygen demands of different animal manures.
| Oxygen consumption indexa | Manure | ||
| Cow | Pig | Chicken | |
| BOD (mg/day) | 3.66 | 5.48 | 6.27 |
| COD (mg/day) | 13.7 | 14.01 | 14.51 |
a BOD, biological oxygen demand; COD, chemical oxygen demand.
Over 1 week, the lowest DOC recorded in a cow-manured pond was 1.8 mg/L; in a pig-manured pond, the lowest DOC was 1.0 mg/L. The average DOCs in cow- and pig-manured ponds are 4.0 and 3.3 mg/L, and respectively. For these reasons, fish farming using cow manure is safer than fish farming with other animal manures. The Wuxi Centre conducted an experiment in 1983 on the different livestock manures in fish farming. The fish survival rate in cow-manures ponds was around 98 per cent (Table 7.11).
Cow feed mainly on grass and during the grass-growing season (about 7 months), an adult cow requires 9000–11000 kg grass. Around 3000 kg of this grass, however, is leftover. That period of times is the highest ingestion season of herbivorous fish; therefore, this wasted fodder can be utilized as fish feed; the food-conversion factor of terrestrial wild grass is 40–50. In addition, the matted grass in the cow shed can be used as compost for the pond. The leftover fine fodder for cows can also be used as fish feed.
Management
Cow sheds should be built close to the fish ponds to simplify the handling of the cow manure. The feces and urine may be collected separately. In this case, the former is transported by conveyer, boat, or car and spread evenly over the pond and the latter is pumped directly into the fish ponds. If the floor of the cow shed is higher than the pond dike, a manuring ditch can be dug to collect the feces and urine together and the mixture can be flushed directly into the fish ponds. This method saves time and labour. These methods, however, often result in the stacking of manure and uneven fertilization. The best method is to mix the feces and urine and evenly pump them into the fish ponds. A hose pipe with a spray nozzle gives the best results. For a large pond, a boat dragging a stern manure bucket can be used. The manure is spread evenly by the waves.
The area of fish pond to be matched with one milk cow depends on many factors including the amount of cow manure and wasted food; the species ratio and target output of fish; the sediment of the pond; the quality and quantity of pond humus; and the quality and quantity of other manures and feeds applied. If the fish culture depends entirely on cow manure and wasted cow feed and the net production target is 250 kg, of which 10 per cent is herbivorous fish and 90 per cent is filtering and omnivorous fish, each milk cow can provide manure and feed for a pond area of 2 mu. If the proportion of herbivorous fish and grain-feeders increases, the method of calculation is shown in the empirical equation (see Chapter 8) related to manure demand and quantity of livestock and poultry in model in plan.
The frequency of manuring depends on the conversion of the cow manure, which changes seasonally, and the fluctuation of food organisms in the fish ponds. In 1983, the Freshwater Fisheries Research Centre measured nitrogen concentration and food organism populations at different water temperature in a fish pond manured once a week. All nutritive factors had two peaks during the week. The highest peak appeared when the water temperature rose. From this study, the following guidelines on frequency of manuring were established. In late winter and early spring, with sufficient base manure, manure should be applied in large quantities once every 5–7 days. In spring and autumn, manure should be added once every 3 days. In summer, manure should be applied in small quantities everyday, making adjustments according to weather, water colour, and fish growth.
Cow feces and urine are beneficial to filtering and omnivorous fish culture. Therefore, silver carp and bighead are usually the major species with assorted omnivorous fish (common carp as main minor species) and herbivorous in fish (15–20 per cent). The optimal output of herbivorous in fish-cum-cow integration should be around 12 per cent of the total output of the pond. With more herbivorous, supplemental feeds must be applied.
Economic benefits
Fish-cum-cow integration produces both milk and fish, increases revenues and decreases expenditures, reduces unemployment, and saves energy. After three births, each black-and-white milk cow produces around 5000 kg of milk annually, which containes 155 kg of protein. Milk for calves accounts for 500 kg/year, leaving 4500 kg/year for the market. Each cow also provides feed and manure for fish farming, annually producing 500 kg of fish or 55.8 kg of protein. Therefore, each cow annually provides 210.8 kg of protein, which is equivalent to 3.7 × 106 kcal. Fish-cum-cow integration increases protein output by 36 per cent and caloric output by 10.6 per cent over unitary cow farming and, over unitary fish farming, increases protein output by 2.7 times and caloric output by 9.5 times.
The average output value of each milk cow is over 3100 Yuan/year, reducing the cost of fish farming by 50 per cent. Fish-cum-cow integration also employs one worker for every four cows. The provision of feeds and manure for fish farming by the cows saves energy in transportation. The initial investment, however, is much greater. About 2500 Yuan is required for each milk cow and associated facilities. Despite this, the profit rate of milk-cow raising is high; 100 yuan net profit can be gained from 300 yuan fixed capital. Therefore, in terms of net profit and cost saving, the initial investment will be recovered in 3 years.
Fish-livestock-crop integration is a combination of fish-cum-livestock and fish-cum-crop models; i.e., animal manure and pond silt from fish-cum-livestock integration are used as fertilizers and crop products from fish-cum-crop integration are used as feedstuffs for both fish and livestock. The most popular fish-livestock-crop integration models are pig-grass fish and vegetables-pig-fish. The former develops more rapidly than the latter and will be discussed here.
In fish-cum-pig integration, all pig excreta is used to fertilize the fish ponds with plankton feeders as the major species. In pig-grass-fish integration, however, part or all of the pig excreta is used as fertilizer for terrestrial and aquatic fodder plants with high-yielding pasture grasses as the major crops. Green fodder crops are used to culture herbivorous fish and to rear filter-feeding fish. Some pig excreta may go directly to the fish ponds. Finally, the accumulated pond silt returns to the land as crop fertilizer (Fig. 7.12). Thus, both terrestrial and aquatic primary productivity is fully utilized. Pig-grass-fish integration has a more rational and effective structure than fish-cum-pig integration and can compensate for insufficient manure in fish-cum-grass integration.

Fig. 7.12. Nutrient cycle and energy flow in pig-grass-fish integration
(- - - - -: fish—pig) ( : pig—grass—fish)
Ecological Efficiency
Utilization efficiency of light energy
The productivity of photosynthesis depends on the amount of light that, in turn, depends on light intensity and photoperiod. Terrestrial pasture grasses directly absorb light energy and, under artificial control, can be avoided. The radiant energy entering the water is lower than that on land because the water surface reflects and diffuses the light. The light entering the water is also reduced because of the shading of pond dike. If the gradient of a pond dyke is 30°, the sunshine time along the pond dyke at water level is one-third less than that at the top of the dykes. The lower the water level and the smaller the pond area, the shorter the sunshine time. Because there is a large amount of suspended and dissolved substances and a great number of plankton, which propagate rapidly, in fish ponds, autoshading occurs. This phenomenon is hard to control. Experiments at the Freshwater Fisheries Research Centre, the transparency and the amount of suspended substances in the pond are in inverse proportion. In a natural pond, the coefficient of correlation (r) is -0.9083. The regression equation is as follows:
Y = 87.1877 - 0.352 X
where Y is the transparency (centimetres) and X is the amount of suspended substances (milligrams per litre).
Larcher (1980) demonstrated that radiation intensity is inversely proportional to water depth, decreasing exponentially as water depth increases. When the sky is evenly clouded, according to synchronous measurements, the light intensity on the soil surface with 40 cm of ryegrass which is the maximum height, is 900 lx. This is 13.4 per cent of the light intensity at the surface of the ryegrass (6.9 klx), and 1.8 per cent of the light-intensity saturation point of photosynthesis of phytoplankton (20 klx). During the growing or rationing phase before mowing the ryegrass, the relative light intensity in the pond, however, cannot be increased artificially. Therefore, the net photosynthesis of phytoplankton is much less than that of terrestrial plants.
Terrestrial grasses also have a greater ability to photosynthesize than do phytoplankton. The intake of energy and the primary productivity of terrestrial grasses are higher than those of phytoplankton. Manured with pond silt alone, the yield of ryegrass can reach 4500 kg/mu in April and May; the average daily output in May is 82 kg. The average daily yield of Sudan grass can reach more than 100 kg/mu.
The net daily output of oxygen produced by phytoplankton in Wuxi and Xiamen is 8–10 g O2/m2. The net daily yield of phytoplankton is 42.3–52.9 kg/mu (Xing-zhi et al, 1977). In the Wuxi high-yielding fish pond, the net daily yield of phytoplankton in the peak period is 41 kg wet weight/mu. This is only 50 per cent of the net yield of ryegrass and 41 per cent of the net yield of Sudan grass.
According to the balanced equation of photosynthesis, 1 kg of O2 produces 6.1 kg of phytoplankton (wet weight); 1 kg O2 also produces 3.51 Mcal of energy. Therefore, 1 kg of phytoplankton holds, on average, 0.575 Mcal of energy. The daily output of plankton from May to August is 41 kg/mu; this translates into 23.575 Mcal of energy. For ryegrass, 1 kg holds 1.035 Mcal. The daily output of ryegrass in May holds 84.87 Mcal, which is 3.6 times that of phytoplankton. For Sudan grass, 1 kg holds 0.75 Mcal. The daily output of Sudan grass from June to September is 77.25 Mcal, which is 3.3 times that of phytoplankton. In the case of ryegrass and Sudan grass, primary productivity is 2–4 times that of phytoplankton in high-yielding fish ponds and the output of energy 3.3–3.6 times that of phytoplankton. The yield of terrestrial grasses can be further increased through the cultivation and extension of good varieties of seeds, rotation systems and intercropping with leguminous grasses, and scientific management. Increasing the primary productivity of phytoplankton, however, has proven difficult so far.
The utilization rates of the primary productivity of phytoplankton and terrestrial grasses by fish are different. Furthermore, the propogation of required phytoplankton seeds in the pond. He Zhi-hui (1983) calculated the consumption of phytoplankton in high-yielding fish ponds in Wuxi. The phytoplankton consumption of silver carp, bighead, tilapia and crucian carp, either directly or through zooplankton, accounted for 82 per cent of the biomass of phytoplankton (70 per cent of the zooplankton are consumed by plankton feeders). In comparison, the utilization rate of ryegrass with a height of 50 cm or Sudan grass with a height 1.2 m by fish is 100 per cent.
Utilization of two primary productivity
Compared with adding manure to the pond water, pig-grass-fish integration utilizes the high, effective primary productivity of terrestrial grasses and, at the same time, uses the primary productivity in the fish ponds. In this system, herbivorous fish, which are stocked to give a net yield of 400 kg/mu, are the major species. The mean loading capacity of herbivorous species is 190 kg. The daily ingestion of Sudan grass by herbivorous fish is 22.5–30 per cent of body weight (average 25 per cent). Thus, the daily ingestion of Sudan grass by herbivorous fish is 48 kg/mu. The daily amount of excreta of herbivorous fish is 24 kg/mu. On the basis of a study by the South-Western Normal College of China (1977), the N and P contents of grass excreta are 1.102 and 0.426 per cent; these levels are 3 and 2 times those of pig excreta, respectively. At least, the daily excreta of the herbivorous fish is equivalent to 24 kg of net pig manure. During the 250 days of the ingestion period the amount of excreta of herbivorous fish is equivalent to 6000 kg of net pig manure or the net excreta of six pigs. This is close to the total amount of manure applied to a fish pond with silver carp and bighead as the major species. Thus, growing grass using pig manure can provide sufficient fodder grass to the herbivorous fish, the excreta of which, in turn, can supply enough nutritive elements so that the primary productivity of the fish pond can reach the mean level of the pig-manured pond.
In Wuxian, the Zhangzhuan Aquaculture Brigade, which has adopted pig-grass-fish integration, all the pig manure is used to grow grass. No additional manure is applied to the fish pond with herbivorous fish as the major species, which account for 55–72 per cent of the total stocking amount. The water is green or brownish green with a transparency of 10–35 cm (in pond 33, with the herbivorous fish accounting for 72 per cent of the stocking amount, the average transparency is 17.5 cm). According to He Zhi-hui (1983),
Y = 153.69 - 3.06 X
where Y is the biomass of phytoplankton (milligrams per litre) and X is the transparency (centimetres). The biomass of phytoplankton of pond 33 is about 100 mg/L. The biomass of phytoplankton in the high-yielding fish ponds of Wuxi is between 20 and 100 mg/L. This indicates that the excreta of herbivorous fish can fertilize the pond water and provide sufficient plankton to satisfy the demand of the plankton feeders.
Pig-grass-fish integration avoids certain ecological defects caused by the direct application of pig manure in the ponds. The direct application of pig manure increases the BOD and lowers the dissolved oxygen levels, especially if stacking manure application at 10-day intervals is adopted. The BOD ranges from 29.09 to 30.75 g/kg. According to experiments conducted at the Freshwater Fisheries Research Centre, Wuxi, when pig manure is spread evenly into the pond at weekly rates of 0.12 and 0.29 kg/m3, the average BOD1 values are 4.10 and 5.48 mg/L respectively. At 5–30, the average dissolved oxygen content is only 1.0 mg/L. The Zhangzhuan Aquaculture Brigade adopted pig-grass-fish integration in 10 ponds and supplement mollusc and fine feeds with no other manures in the fish ponds. The carrying capacity of nine ponds ranged from 779.3 to 1350.5 kg/mu; one pond had a carrying capacity of 475.3 kg/mu. All the dissolved oxygen levels were high. The minimum dissolved oxygen level was 2 mg/L. In pond 10, with the highest carrying capacity, the average dissolved oxygen level was 4.6 mg/L.
Because this system utilizes two primary productivities and avoids some ecological defects, there is a greater potential to increase fish yields. Many studies outside China report a general daily fish yield of filter-feeding and omnivorous species of 15–31 kg/ha in a manured pond when the species are monocultured or polycultured as major species. Generally speaking, the daily yield of plankton feeders in the Taihu Lake district is 300–400 kg/mu. It is difficult to surpass these values and, moreover, the economic efficiency will be reduced if the yield increases. Nowadays, in most fish ponds with a daily yield of 500 kg/mu, herbivorous fish are cultured as the major species with grass as the main food and without or with just a little manure application.
The excreta of 1 kg of herbivorous fish can fertilize the pond water and produce 0.2–0.5 kg of silver carp and bighead. The larger the size of the herbivorous fingerlings, the more they ingest and the more plankton feeders they can support. In grass carp rearing pond with gross yield of 110–150 kg compared with grass carp rearing pond with gross yield 50–100 kg, the net yield of plankton-feeders is 37.5 kg higher.
In the fish-pig link, filter-feeding fish and omnivorous fish feed on detritus and bacteria. The relationship between the fish yield and both detritus and bacteria depends on their quality rather than on their quantity. Therefore, yield cannot be estimated only according to the amount of detritus in the water. Lin Wanlian also proved that to use pig manure to grow grasses for fish farming, so far as part of detritus, which can be utilized by fish, is concerned, is done at a loss. Nevertheless, the beneficial effects of pig-grass-fish integration can make up for this loss. In addition, detritus has detrimental effects.
Economic Efficiency
On the basis of ecological principles, pig-grass-fish integration is economically more efficient than fish-cum-pig integration. In 1979, the Zhangzhuan Aquaculture Brigade performed a productive test. They found that 50 kg of pig excreta (pigsty effluent, 50 per cent) or 50 kg of nightsoil produced 56 kg of terrestrial grasses. The food-conversion factor of ryegrass and Sudan grass is 18.4–27.5 (average, 27). Thus, 100 kg of pig excreta can be converted into 4.2 kg of herbivorous fish, which facilitates the rearing of 1.5 kg of filter-feeding and omnivorous fish. This gives a total fish yield of 5.7 kg. According to the tests of the Freshwater Fisheries Research Centre, Wuxi, 100 kg of pig excreta can be converted into 2.5 kg of fish and 50 kg of net pig excreta, through growing grass, can produce 3.2 kg of fish, increasing the output by 133 per cent. Herbivorous fish, which are the dominant species in pig-grass-fish integration, meet the demand of the market and are profitable. If 100 kg of pig excreta is used to grow grass and then to culture fish, the resulting increment is 2.90 Yuan, which is 1.34 times that obtained when pig excreta is applied directly.
Collection
In the pig-grass link, the guideline is to facilitate grass planting and manure application. If the grasses are only planted on pond dykes, a simple pigsty can be built near the pond. If there is a fodder field beside the pond dyke, a centralized pig shed near the fodder field could be constructed. The ratio of pig to grass depends, firstly, on the yield of pasture grasses; below a critical level, the higher the yield, the greater the number of pigs.. Secondly, the ratio depends on the utilization of pond silt; the more pond silt used, the fewer the number of pigs. Thirdly, the ratio depends on the quality of soil and pig manure and the varieties of pasture grasses; on the basis of production tests for ryegrass and Sudan grass grown year-round, the best collocation is 5–6 pigs/mu.
To raise the energy utilization efficiency, to decrease costs, and to increase production and income, several models could be interwoven to an integration web through longitudinal and transverse nutrient cycling and energy flow in line with the local conditions. To date, three integration webs have been developed.
Multilevel Comprehensive Utilization Web
Because of different utilization of nutrients by various specialized trades, these trades can be connected in a series using nutrient and energy flows. An integration web can be regarded as a number of connected nutrient cycles and energy flows. The general form is recycling of animal manure (Fig. 7.13).

Fig. 7.13. A multilevel integrated fish farming web of chicken-pig-fish.
For example, in recycling chicken manure, spilled and undigested chicken feeds can be fully utilized. Shan Bei Livestock and Aquaculture Farm uses this kind of integration web. Not only can chicken manure be fully utilized, but it can also save about 25 kg of fine pig feed, increasing net income by 47 yuan/pig. Furthermore, after simple deodorization and sterilization, chicken manure can be mixed with fine feeds into composite pellets, which can be used to feed chickens. Chicken manure can then be fed to pigs for a second time.
In Zhejiang Province, there is a common multilevel, comprehensive, utilization model: cow-mushroom-earthworm-duck-fish or cow-mushroom-biogas-earth-worm-duck-fish. Cow dung can be used to grow mushrooms; cow urine can be used for fish farming; mushroom soil can be used for earthworm culture; earthworms are fed to ducks; and duck excreta is applied to fish ponds. The levels can be rearranged in line with the local conditions. Thus, the different constituents of cow excreta are utilized at different levels and the new constituents produced at the following level can be utilized by the next level, etc. (Fig. 7.14).

Fig. 7.14. A web of integrated fish farming of cow-earthworm-duck-fish.
Parallel Connected Web of Multitrades
With fish farming at the centre, there may be a parallel connection of multitrades, e.g., fish-livestock-crop, to create sources of feeds and fertilizers. The products and wastes are utilized among all the trades. Most integrated fish farms adopt this kind of integration web (Fig. 7.15). In Xiang Yang Aquaculture Farm, for example, fish farming is combined with pig, cow, and geese raising. Animal manures are used for fish farming, for crops such as pasture grasses, squash, sweet potatoes, and water hyacinth, Spirodella spp. and Wolffia arrihza, which are used as feeds for fish, pig and geese. Although soybean is planted on the pond dykes in the latter part of the year, water hyacinth can supply 80 per cent of the green fodder for fish and pigs.

Fig. 7.15. Integrated fish farming network in Xiang Yang Aquaculture Farm, Wuxi,
Note: *1, silt; *2, cow dung, pig manure; *3 milk and meat pig; dash line means out of the unit.
Fish-Livestock-Crop and Agriculture-Industry-Commerce Web
On the basis of the parallel connection of fish-livestock-crop integration, trades develop on both the input and output ends. On the input end, feed-processing industries can be set up and food can be utilized at multiple levels. On the output end, the products of all the trades need processing and marketing. The waste of processing factories is used to raise livestock and poultry. This combination can increase the level of comprehensive utilization of natural resources, the rate of energy utilization, and the production of fish, livestock, and poultry, resulting in increased value, income, and job opportunities.
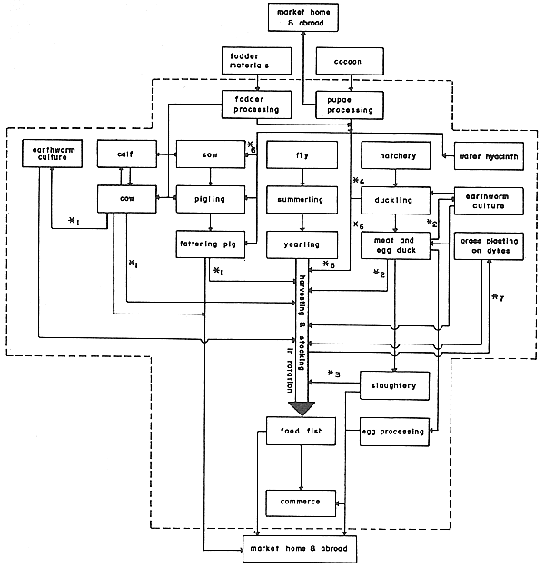
In the 1970's, this type of integration web was set up in Dong Hu Fish Farm, Siang Yin County, Hunan Province (Fig. 7.16). In recent years, the management structure and the scale of this web have developed further, e.g., Helei Fish Farm has developed into an aquaculture, industry, and commerce combination (Fig. 7.17).
On the transversal axis, they integrated fish farming with grass cultivation, pig, cow, and duck farming. On the longitudinal axis they process crops and cocoons to provide green fodder, as well as pupae wastewater for fish, livestock, and poultry at the input end. At the output end, they process the products of livestock, e.g., preserved eggs and dressed ducks. The waste of processing factories can be used as feed for fish, livestock, and poultry or as fertilizer for fish ponds. The processed products are marketed in China and abroad. Thus, the economic efficiency can be raised greatly. For example, in 1982, the average net profit was 6.78 yuan/ duck. The people who were engaged in duck raising and egg processing accounted for 17 per cent of the personnel of the farm and 43 per cent the net profit.

Fig. 7.16. Integrated fish farming network of Donghu Fish Farm in Xiang Country, Hunan Province.
Note: *1, silt; *2, by products and wastes; dash line means out of the unit.

Fig. 7.17. Integrated fish farming network of Helei Fish Farm, Wuxi, China.
Notes: *1 pig and cow manure; *2, duck manure; *3, waste from duck slaughtery; *5, pupae and waste water from pupae processing; *6, silkworm pupae and water hyacinth; *7, pond stilt.

Some Models of Integrated Fish Farming

Duck raising in fish ponds: an ancient practice in Asia and Europe.

Fish-cum-cow integration increases income of fish farm.

Fish-cum-pig integration can reduce production costs.

More labour is generated in an integrated fish farm.

Fish culture combined with pig raising is a traditional fish-farming model in China.

The Asian-Pacific Regional Research and Training Centre on Integrated Fish Farming in Wuxi, China.

Trainees on integrated fish farming in the Wuxi Centre.